背景
最近需求要做一个活动需求,用户只要参与活动就可以获得奖励,奖励分为以下几种:
创角奖励: 用户在活动内的游戏创建角色即可中奖
等级奖励: 角色在游戏内级别达到某一个级别即可中奖
VIP级别奖励: 角色在游戏内VIP级别达到某一个级别即可中奖
排行榜奖励: 角色某一天充值榜一即可中奖
如果按照传统的做法,就是每种中奖内部去进行判断逻辑,比如角色是没有啥条件的,等级是需要达到指定的等级,VIP需要达到指定的VIP级别等
可能代码中就会存在大量的判断逻辑,而且前置逻辑都差不多,所以才会考虑用设计模式来进行处理
具体实现
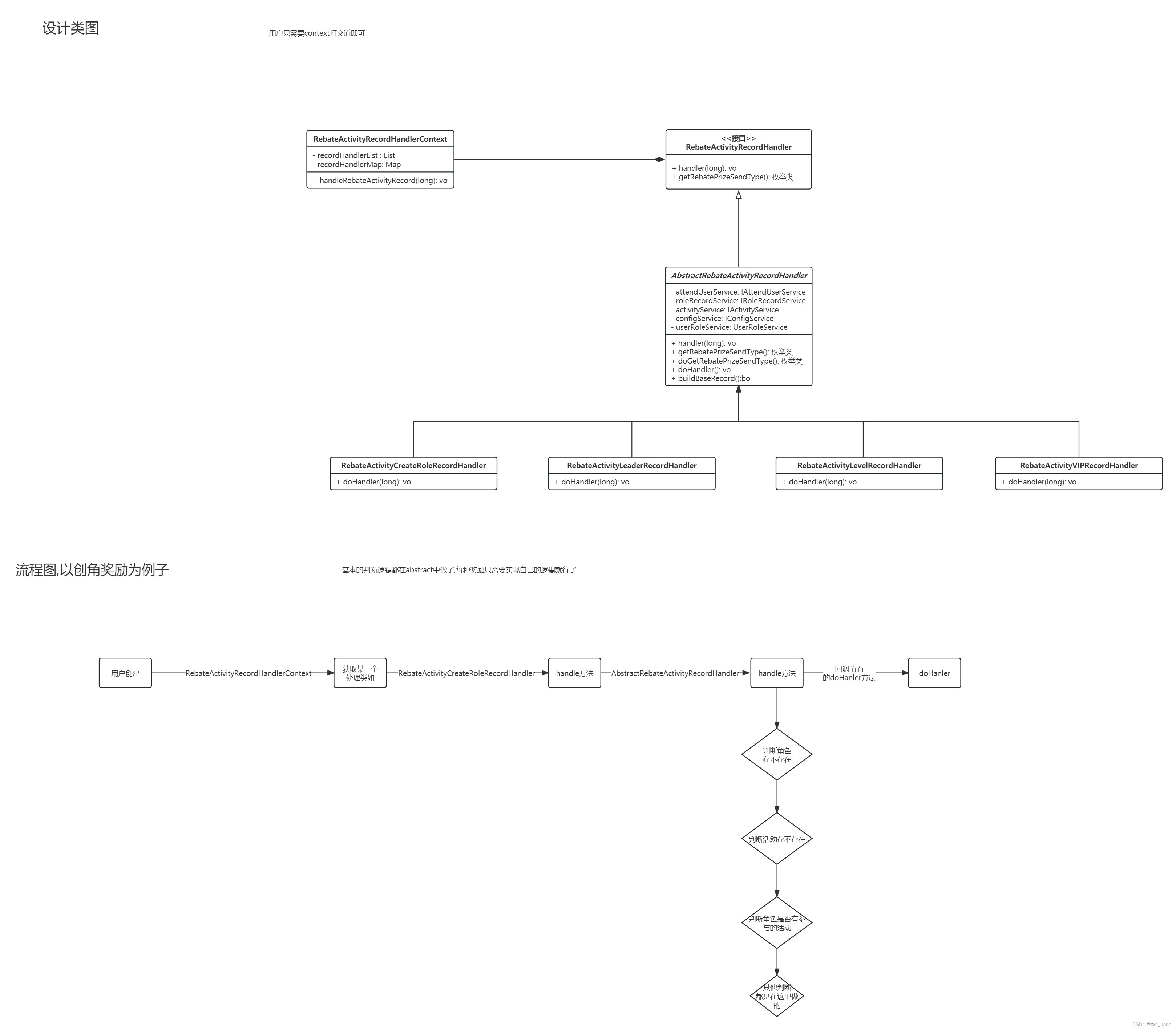
设计图

代码逻辑实现
接口
public interface RebateActivityRecordHandler {
RebateActivityRecordHandlerVo handler(Long userRoleId);
RebateActivityPrizeSendTypeEnum getRebatePrizeSendType();
}
抽象类(核心)
@Slf4j
public abstract class AbstractRebateActivityRecordHandler implements RebateActivityRecordHandler{
@Resource
private IRebateActivityAttendUserService rebateActivityAttendUserService;
@Resource
@Lazy
private IRebateActivityRoleRecordService rebateActivityRoleRecordService;
@Resource
private UserRoleService userRoleService;
@Override
public RebateActivityRecordHandlerVo handler(Long userRoleId) {
RebateActivityRecordHandlerVo handlerVo = new RebateActivityRecordHandlerVo();
UserRole userRole = userRoleService.getUserRole(userRoleId);
if(userRole == null) {
log.info("id为{}的角色不存在", userRoleId);
return handlerVo;
}
//获取角色参与了哪个活动
RebateActivityAttendUser rebateActivityAttendUser = rebateActivityAttendUserService.queryByRoleId(userRoleId);
if(rebateActivityAttendUser == null) {
log.info("roleId为 {} 没有参与任何一个活动,直接返回", userRoleId);
return handlerVo;
}
//角色在某个活动内关联的数据
List<RebateActivityRoleRecord> rebateActivityRoleRecordList = rebateActivityRoleRecordService.queryList(rebateActivityAttendUser.getRebateActivityId(), doGetRebatePrizeSendType(), userRoleId, userRole.getAppNumber());
//调用模板方法进行真正的校验处理等
return doHandler(userRole, rebateActivityAttendUser, rebateActivityRoleRecordList);
}
@Override
public RebatePrizeSendTypeEnum getRebatePrizeSendType() {
return doGetRebatePrizeSendType();
}
protected abstract RebatePrizeSendTypeEnum doGetRebatePrizeSendType();
protected abstract RebateActivityRecordHandlerVo doHandler(UserRole userRole, RebateActivityAttendUser rebateActivityAttendUser, List<RebateActivityRoleRecord> rebateActivityRoleRecordList);
}
主要就是doHandler方法,下面看下其中一个实现类
创角奖励
@Service
@Slf4j
public class RebateActivityCreateRoleRecordHandler extends AbstractRebateActivityRecordHandler {
@Override
protected RebatePrizeSendTypeEnum doGetRebatePrizeSendType() {
return RebatePrizeSendTypeEnum.CREATE_ROLE;
}
@Override
protected RebateActivityRecordHandlerVo doHandler(UserRole userRole, RebateActivityAttendUser rebateActivityAttendUser, List<RebateActivityRoleRecord> rebateActivityRoleRecordList) {
RebateActivityRecordHandlerVo recordHandlerVo = new RebateActivityRecordHandlerVo();
if(rebateActivityRoleRecordList.size() >= RebateActivityGameConst.RECORD_COUNT) {
log.info("活动创角奖励只能有 {} 个, 角色id为{}, 活动id为{}, 超出了直接返回", RebateActivityGameConst.RECORD_COUNT, userRole.getId(),null);
return recordHandlerVo;
}
//创角奖励目前只有这个校验,如有其他的再加入
RebateActivityRoleRecord rebateActivityRoleRecord = buildBaseRecord(userRole, rebateActivityAttendUser);
recordHandlerVo.setSuccess(true);
recordHandlerVo.setNeedSaveList(Collections.singletonList(rebateActivityRoleRecord));
return recordHandlerVo;
}
}
实现自己所需要的逻辑即可,其他的几种也是类似的,最后还有个上下文,如下
上下文
@Slf4j
@Component
public class RebateActivityRecordHandlerContext implements InitializingBean {
@Resource
private List<RebateActivityRecordHandler> recordHandlerList;
private Map<RebatePrizeSendTypeEnum, RebateActivityRecordHandler> recordHandlerMap;
@Override
public void afterPropertiesSet() throws Exception {
recordHandlerMap = new ConcurrentHashMap<>();
RebatePrizeSendTypeEnum[] sendTypeEnums = RebatePrizeSendTypeEnum.values();
for (RebatePrizeSendTypeEnum sendTypeEnum : sendTypeEnums) {
recordHandlerMap.put(sendTypeEnum, query(sendTypeEnum));
}
}
private RebateActivityRecordHandler query(RebatePrizeSendTypeEnum prizeSendType) {
for (RebateActivityRecordHandler rebateActivityRecordHandler : recordHandlerList) {
if(Objects.equals(rebateActivityRecordHandler.getRebatePrizeSendType(), prizeSendType)) {
return rebateActivityRecordHandler;
}
}
throw new IllegalArgumentException("类型为 " + prizeSendType.getDesc() + " 没有处理类,请参考RebatePrizeSendTypeEnum");
}
private RebateActivityRecordHandler assertHandler(RebatePrizeSendTypeEnum prizeSendType) {
RebateActivityRecordHandler recordHandler = recordHandlerMap.get(prizeSendType);
if(recordHandler == null) {
throw new AppException(ErrorCode.SYS_ERROR.code(), "找不到活动中奖类型的处理类,类型为" + prizeSendType.getDesc());
}
return recordHandler;
}
public RebateActivityRecordHandlerVo handleRebateActivityRecord(Long userRoleId, RebatePrizeSendTypeEnum prizeSendType) {
return assertHandler(prizeSendType).handler(userRoleId);
}
}
注:这个类其实也可以不要,只是习惯性会用这么个东西,而且利用了spring的初始化方法来判断是否所有奖励类型都有对应的处理类,还是有意义的
备注:这个设计跟我另一篇文章很类似,如下,状态模式的
总结
主要采用的就是策略模式+模板模式,意义分别体现在
模板模式: 把基本的校验信息,比如活动是不是存在,角色是不是存在,角色是不是有参与某个活动逻辑都放在AbstractRebateActivityRecordHandler类中进行处理,这样的好处是其他几种中奖时前置判断条件就被统一了,假设以后要调整可以统一调整即可
策略模式: 把每种中奖逻辑单独用类封装起来,自己去实现要过滤的逻辑相互不影响,也更容易找到对应的地方进行修改,后续如果有其他的中奖记录根据这种类型添加实现类即可
整体来说,好处就是逻辑解耦了,但是代码量多了,而且没有研究过设计模式的可能一时半会看不太懂是什么意思
模式对比
状态模式: 也就是当前的模式, 每种策略都必须实现接口的方法,因为只是实现不同
状态模式: 参考我上面的文章,它跟策略模式很像,但是还是有区别的,每种状态不一定会实现所有方法,比如结束状态的实现类就是个空实现,因为他不能切换为任何一种状态
这是两者间一个很明显的对比,而且状态模式肯定是有很多方法不需要实现的,状态切换是有一定的规则的
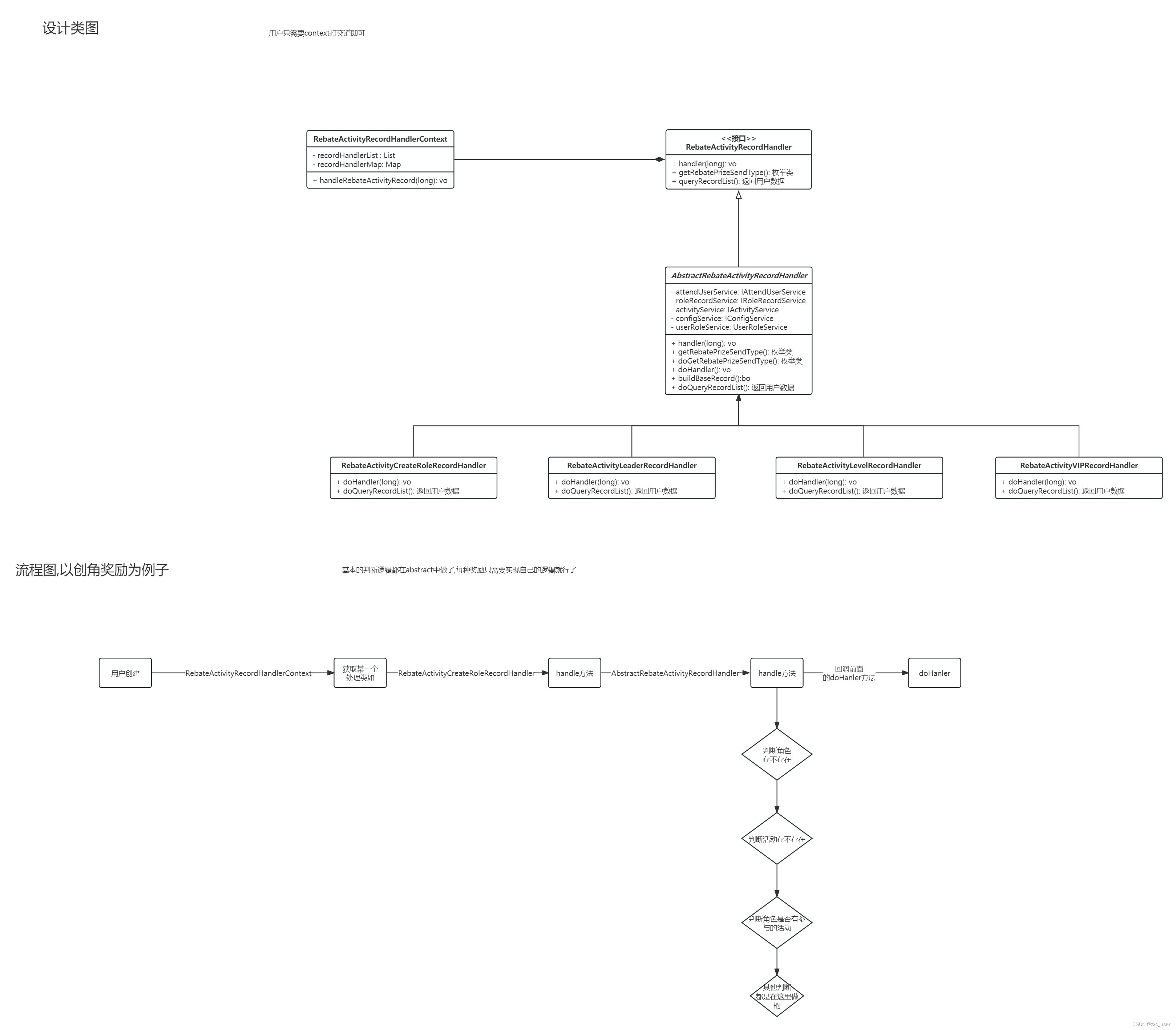
升级
在原有的基础下需要获取用户的奖励数据,也可以利用这个模式进一步去扩展,扩展后的图如下

解释如下
其实上面的理解了,在这个逻辑里面加东西是很简单的,目前我是在接口上加了
queryRecordList 方法: 用于查询用户某个活动下面的奖励数据
然后在抽象类中提供如下方法
@Override
public List<RebateActivityUserRecordVo> queryRecordList(Long rebateActivityId, Long userRoleId, UserInfoBo userInfoBo) {
List<RebateActivityUserRecordVo> recordVoList = new ArrayList<>();
//获取关联的活动
RebateActivity rebateActivity = rebateActivityService.getById(rebateActivityId);
if(rebateActivity == null) {
log.info("id为{}的江湖返利活动不存在", rebateActivityId);
return recordVoList;
}
//获取数据并整理给子类处理
List<RebateActivityRoleRecordFullVo> recordFullVoList = rebateActivityRoleRecordService.queryFullRecordList(rebateActivityId, userInfoBo.getAppNumber(), userRoleId, doGetRebatePrizeSendType());
//调用子类处理数据
recordVoList = doQueryRecordList(rebateActivity, rebateActivityConfig, userRole, recordFullVoList);
return CollUtil.isEmpty(recordVoList) ? Collections.emptyList() : recordVoList;
}
public abstract List<RebateActivityUserRecordVo> doQueryRecordList(RebateActivity activity List<RebateActivityRoleRecordFullVo> recordList);
注:这里没有写全,只是表达这个意思
基础的数据拉取都交由抽象类的queryRecordList 方法进行处理,然后抽象类提供一个doQueryRecordList方法让子类进行覆盖
比如创角的实现类对这个方法实现如下:
@Override
public List<RebateActivityUserRecordVo> doQueryRecordList(RebateActivity activityList<RebateActivityRoleRecordFullVo> recordList) {
//创角是最简单的,一定能领,直接构建返回即可
return recordList.stream().map(recordFullVo -> buildBaseUserRecord(recordFullVo, "创角奖励", true)).collect(Collectors.toList());
}
是不是很简单呢,其他几个实现根据自己的逻辑进行处理返回给前端即可

文章讲述了在开发一个活动需求中,如何使用策略模式和模板模式来管理用户的多种奖励逻辑,包括创角奖励、等级奖励、VIP级别奖励和排行榜奖励,以实现逻辑解耦。

被折叠的 条评论
为什么被折叠?



