五向按键简介
五向键是一种多功能按键,除了具备普通按键的PUSH功能外,他还具备四个朝向的指向。因为他具备了五种按键动作,故名五向键!


它有6个引脚,其中一只引脚是公共端,一般是第5脚,而和第5脚对称的是第2脚,第2脚就代表了PUSH功能。按键正上面有一个三角缺口,代表着按键的一种朝向关系。对于封装设计者要对此内容特别注意。

不过好在立创商城已经绘制好了封装,可以很方便的知道各个引脚的走向。根据摆放关系,稍加旋转就能找出上下左右和引脚的对应关系。


五向按键原理图分析
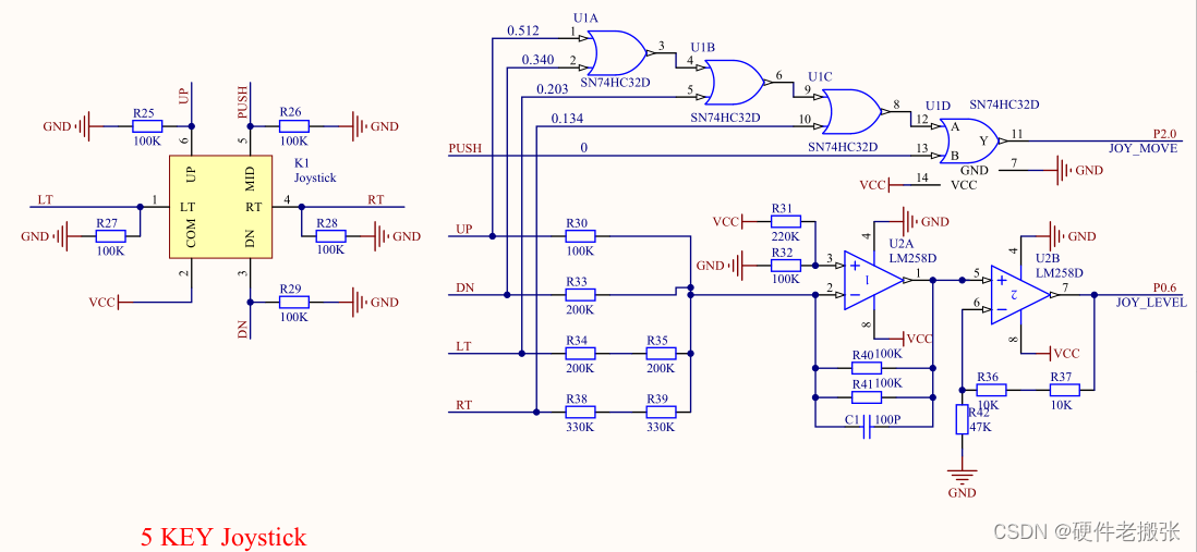
下面这张图纸采用了CC2541开发板的一种五向键原理,这个也是我今天重点想分析的电路。

本文详细介绍了五向按键的工作原理,包括其引脚结构、五向动作的实现以及利用运放和电阻网络实现不同按键输出电压的方法。还探讨了两种中断电路设计,一种使用OR门,另一种采用馒头科技的设计,以实现按键中断和ADC读取,减少CPU资源消耗。
最低0.47元/天 解锁文章
2212

被折叠的 条评论
为什么被折叠?



