SLA概述
SLA :子分类账(Subledger Accounting),这个在R12中大力宣扬的内容, 我们通常的认为总账就是对Journal的汇总, 但是在实际的操作中我们会发现, 对于Sub system 过来的Journal, 并不能单纯的以一种逻辑进行汇总, 比如 AP 传入到GL 的request,虽然有丰富的选项用来进行汇总, 但是对于是否要汇总Detail Journal, 财务人员的思考角度跟我们是不一样的 , 并不能这样简单的Summary,针对不同的Invoice,可能期望得到的Journal 样子不太一样. 因此, 就需要SLA 这个新的模块进来对这些特殊性质的Journal进行处理. 其实这个模块也不是R12所特有的, 在11i下面,我们就可以看见有些Form, DB 的object是以 XLA 开头的, 其实就是 Subledger Accounting。
SLA设置
SLA常用表介绍
在SLA中技术方面最常用的就是日记账来源追溯,在追溯的过程中从GL到SLA和11i差别不大,都是通过gl_import_references 表来进行,该表的je_batch_id,je_header_id,je_line_num是和GL关联,该表字段gl_sl_link_id 是和SLA中的行表(XLA_AE_LINES)关联,在SLA中重要的几张表如下:
XLA_EVENTS:
The XLA_EVENTS table record all information related to a specific event. This table is created as a type XLA_ARRAY_EVENT_TYPE.
XLA_TRANSACTION_ENTITIES:
The table XLA_TRANSACTION_ENTITIES contains information about sub-ledger document or transactions.
XLA_AE_HEADERS:
The XLA_AE_HEADERS table stores Subledger Journal entries. There is a one-to-many relationship between accounting events and journal entry headers.
XLA_AE_LINES:
The XLA_AE_LINES table stores the Subledger Journal entry lines. There is a one-to-many relationship between Subledger Journal entry headers and Subledger Journal entry lines.
XLA_DISTRIBUTION_LINKS:
The XLA_DISTRIBUTION_LINKS table stores the link between transactions and Subledger Journal entry lines.
SLA与各子模块之间的关联设置
上面提到的gl_import_references.gl_sl_link_id字段就是和xla_ae_lines.gl_sl_link_id字段关联,在这些表中和子模块关联的字段在xla_transaction_entities中,该表中有如下形式的字段:
源表关联字段
source_id_int_num
source_id_char_num
(这两个字段是用来和源模块关联,该字段设置在各个子模块中)
路径:
Setup—>Accounting Setup—>Subledger Accounting Setup—>Accounting Methods Builder—>Events—>Event Model
(设置—>会计科目设置—>子分类账会计设置—>会计方法生成器—>事件—>事件模型)
(注:各子模块的路径稍有不同,大致如上)
下面就以AR模块为例展示如下:
该界面的Entity Code[实体代码]对应xla_transaction_entities表中的ENTITY_CODE字段,每个来源就标示了该子分类账是哪个模块产生的。点击Identifiers[标示]进入如下界面:该界面中的Entity Table Column[实体表列字段]是子模块相关源表的字段,Identifier Column[标示列]就是SLA中xla_transaction_entities表的列,SLA和各子模块的联系就是通过该界面的设置来完成的。
安全性控制字段
security_id_int_num
security_id_char_num
这两个字段是用来进行安全验证,数据屏蔽使用的,xla_transaction_entities是有VPD验证的表,各个模块使用的策略函数是通过如下界面来设置的:
路径:Setup—>Accounting Setup—>Subledger Accounting Setup—>Subledger application
(设置—>会计科目设置—>子分类账会计设置—>子分类账应用产品)
(注:各子模块的路径稍有不同,大致如上)
SLA与各子模块之间ER图
1. SLA与AP_INVOICE
2. SLA与AP_PAYMENT
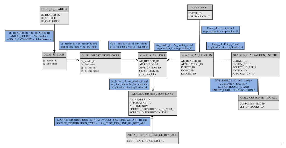
3. SLA与AR_TRANSACTIONS
4. SLA与AR_RECEIPTS
5. SLA与AR_ADJUSTMENT
6. SLA与FA_TRANSACTIONS
7. SLA与FA_DEPRECIATION
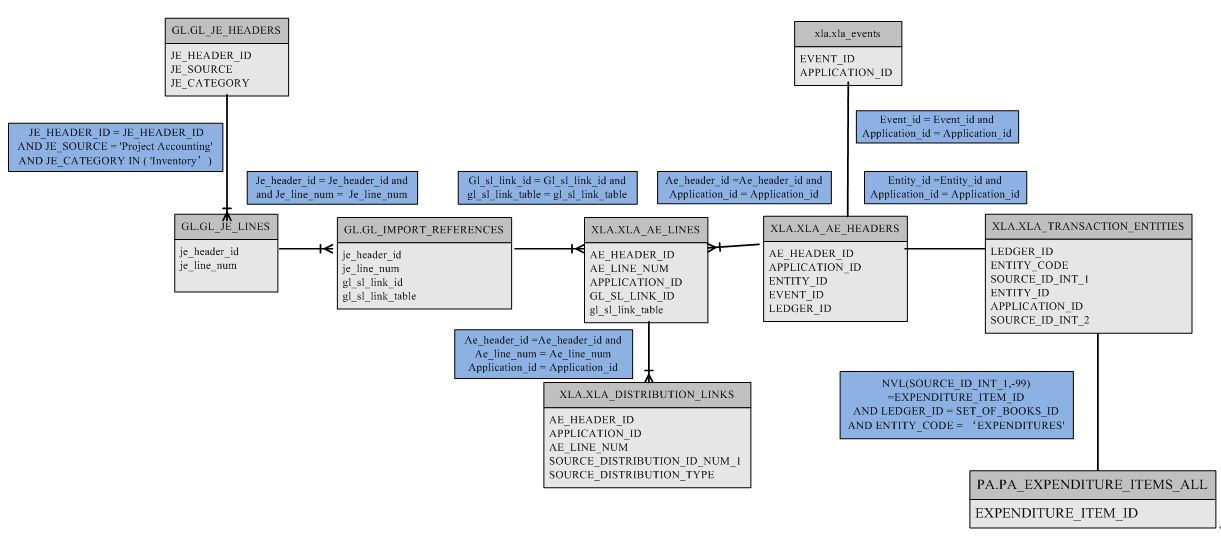
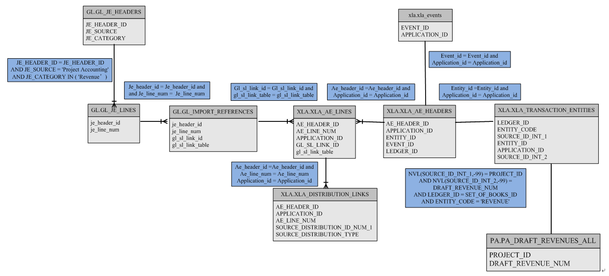
8. SLA与PA_REVENUE
9. SLA与PA_EXPENDITURES
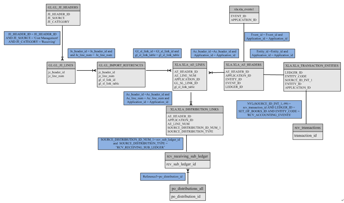
10. SLA与PO_RECEIVE
11. SLA与INV_TRANSACTIONS
12. SLA与WIP_TRANSACTIONS
其他附件:
----------------------------------------------------------------华丽分割线----------------------------------------------------------------

----------------------------------------------------------------华丽分割线----------------------------------------------------------------

----------------------------------------------------------------华丽分割线----------------------------------------------------------------

----------------------------------------------------------------华丽分割线----------------------------------------------------------------

----------------------------------------------------------------华丽分割线----------------------------------------------------------------

----------------------------------------------------------------华丽分割线----------------------------------------------------------------

----------------------------------------------------------------华丽分割线----------------------------------------------------------------
----------------------------------------------------------------华丽分割线----------------------------------------------------------------
----------------------------------------------------------------华丽分割线----------------------------------------------------------------
----------------------------------------------------------------华丽分割线----------------------------------------------------------------
本文详细介绍了SLA(子分类账会计)在Oracle财务管理软件中的作用与设置过程,包括其与各子模块间的关联及安全性控制。SLA通过处理特定的日记账,为财务报告提供更精细的数据汇总方式。
916

被折叠的 条评论
为什么被折叠?



