-
该工具适用于Matlab2011b之后的版本,如果
layout type被设为了GraphPlot,就需要2015b之后的版本。关于layout type后面会讲到。 -
将解压后的文件夹放到Matlab的搜索路径下,什么是Matlab的搜索路径? 很简单的一种方式就是在Matlab的命令行窗口下输入"path",就可以打印出来,如下图。这里,我放到了第一个路径下。
-
执行
sl_refresh_customizations指令,刷新context menu
-
双击这个
.mltbx文件
-
会弹出安装的对话框,按照正常的安装步骤进行安装。
-
再次执行
sl_refresh_customizations指令 -
安装Graphviz,到官网下载安装包(我们在下载的文件夹中也提供了一个),安装完成后,需要手动添加系统变量,我这边需要添加的是
C:\Program Files\Graphviz 2.44.1\bin路径。 -
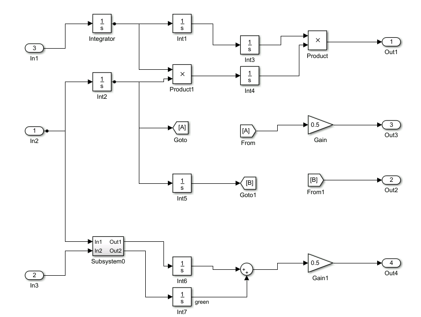
在下载的文件夹中,有一个
example的目录,下面有一个布线很乱的mdl文件,我们可以以这个文件进行测试,右键simulink的空白处,点击上面的Auto Layout。
自动布线的结果如下图所示:
操作完成!!!
需要注意的是:
-
在
src/config.txt下,可以通过参数layout_type选择layout策略; -
Auto Layout是不可逆的,不能通过Ctrl+z来回撤,因此在执行该操作前,记得先保存; -
可修改的参数都在
src/config.txt中,如果对默认的参数不满意,可以自行修改; -
可以针对进行局部
Auto Layout,先选中要进行Layout的模块和线,然后右键选择Auto Layout即可; -
可以通过Matlab中的命令行来执行
Auto Layout
文件下载链接:https://pan.baidu.com/s/1ql6BFu0STSqlEtruvpuAvQ
提取码:mh12
微信公众号:Quant_Times
4991

被折叠的 条评论
为什么被折叠?



