在数字经济规模突破65万亿美元的2025年,数据安全已成为企业生存发展的生命线。最新发布的《2025企业数据安全白皮书》基于72家企业的实地调研,揭示了当前企业数据安全建设的真实图景与突围路径。
调研显示,83%的企业将数据完整性与保密性视为首要关注点,76%的企业聚焦数据隐私保护。然而现实中,81%的企业受困于资源与能力不足的困境,安全工具匮乏与人才缺口成为最大瓶颈。

数据防泄漏以58%的占比成为企业最迫切的安全任务,但年度数据安全预算仅占IT总预算不足5%的企业高达78%。这种投入与风险的严重错配,凸显了企业安全建设的现实困境。
组织架构上,56%的企业尚未设立专职数据安全岗位,58%缺乏应急响应人员。更值得警惕的是,75%的企业高管仅偶尔关注数据安全问题,管理层重视程度与实际风险严重不匹配。
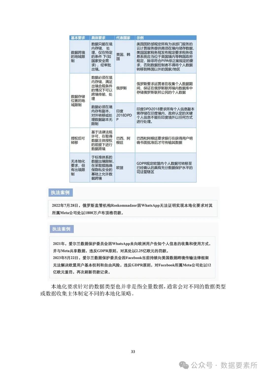
技术层面,白皮书指出了三大演进方向:隐私计算技术实现数据"可用不可见",AIGC安全保障成为新焦点,数据分类分级从制度走向实操。合规方面,数据跨境流动监管持续强化,安全评估、认证与标准合同构成三重保障体系。
面向未来,白皮书建议企业采取四步走策略:优先健全数据资产管理体系,强化特权账号管控,建立分层防护机制,最后构建持续优化能力。唯有将安全建设融入业务发展脉络,方能在数字浪潮中行稳致远。
这份白皮书为企业在数据安全迷雾中提供了清晰的导航图,助力构建兼顾发展与安全的新型防护体系。
关注“数据要素所”,回复“资料”,获取电子版材料的方式~




















































被折叠的 条评论
为什么被折叠?



