TI的产品线应用工程师,设计出几款经典的电流源电路,最小是5uA,最大2A。每一个方案都给出了完整的原理图,仿真文件,PCB layout以及测试结果。 接下来对这几个方案一一做一下简单介绍。
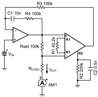
1. 0-5V输入,0-5uA输出的电流源。
电路原理图如下,其中第一级运放选用的是超低失调电压的单电源运放OPA333。采样放大选用的是高精度的单电源仪表放大器INA326。

我们花一点时间来分析这个电流源的电路,抛板砖引美玉。其他的电流源电路差不多都是这个原理的。
电流源电路中的电流设 定一般都是由钳位住采样电阻上的电压来确定的。因此下图电路中的 Rset=100k就是采样电阻。流过它的电流形成的电压Vset=0.1V 经仪表放大器放大后输入到运放的负向输入端。
由于运放“虚短”,则运放会保持Vout_ina与Vin为同一电压。这样当Vin变化时,Rset上的电压也会等比例变化。从而受控的电流也是同比例变化。
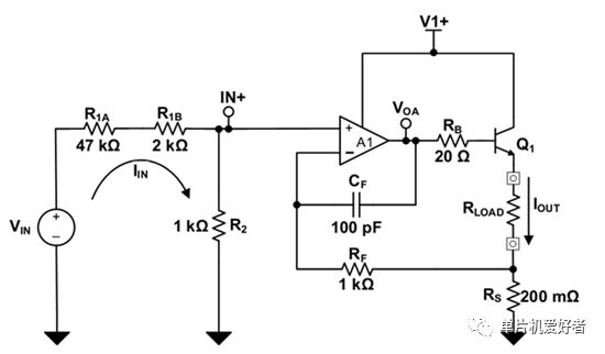
2. 0-2V输入,0-100mA输出的电流源
电路原理图如下,原理也很简单,图中A1,Q1和Rs1构成第一级电流源,然后经后面的比例镜像电流源给负载输出。这个设计可以达到千分之一。

3. 0-2V输入,0-100mA输出的电流源
电路原理图如下,图中Rs是采样电阻,它的电压值等于Vin。这个设计可以达到百分之一精度。这个电路的供电电源为12V。


4. 0.5 - 4.5 V输入,+/-2 A输出的电流源
这个电路是用两个大电流输出的运放,其中用到了2.5V基准源来设置偏置。

小结:
这几个方案都是用全模拟电路实现的,都用到了Rset电阻来设置电流源。因此我们可以简单分析出下面的原因会影响到精度。
Rset电阻的精度和温漂。
放大电路的精度,主要是失调电压、偏置电流以及设计增益的电阻的精度。
环路稳定和噪声水平
如果想把上面的电流源设计成恒流源,把输入电压,换成低温漂的电压基准即可。
本文介绍了TI应用工程师设计的四款经典电流源电路,包括低至5uA至2A的范围,详细解析了电路原理、仿真与PCB布局,探讨了影响精度的关键因素如Rset、放大电路和稳定性。通过实例学习如何用模拟电路实现精确电流控制。
974

被折叠的 条评论
为什么被折叠?



