问题描述:
设置带有特殊字符密码的数据,在传输时出现问题,不能理想达到特殊字符传送及设置的效果。
问题根因分析:
URL--某些协议传送字符时会剥去特定字符,有些不允许设置URL通用字母表以外的字符。大多URL字符集使用的是US-ASCII字符集,但是对于非罗马语言及要传送二进制数据需要引进转义来达到效果。
转义表示法:'%'+'两个表示字符的ASCII码的十六进制数'。如:
~ 126(0x7E)
% 37(0x25)
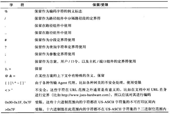
字符限制:某些字符有特殊含义,使用需编码。如:

问题解决途径:
编码后确实能改善问题状况,但由于底层功能实现原因,编码后的某些字符仍无法设置到理想效果(这里应该是因为传达字符在底层涉及的各处相关业务功能),最终由底层作相应修改,不过也并不是全部特殊字符可设。
上图来自《HTTP权威指南》,以上若有错误见解,麻烦指正,谢谢。
1422

被折叠的 条评论
为什么被折叠?



