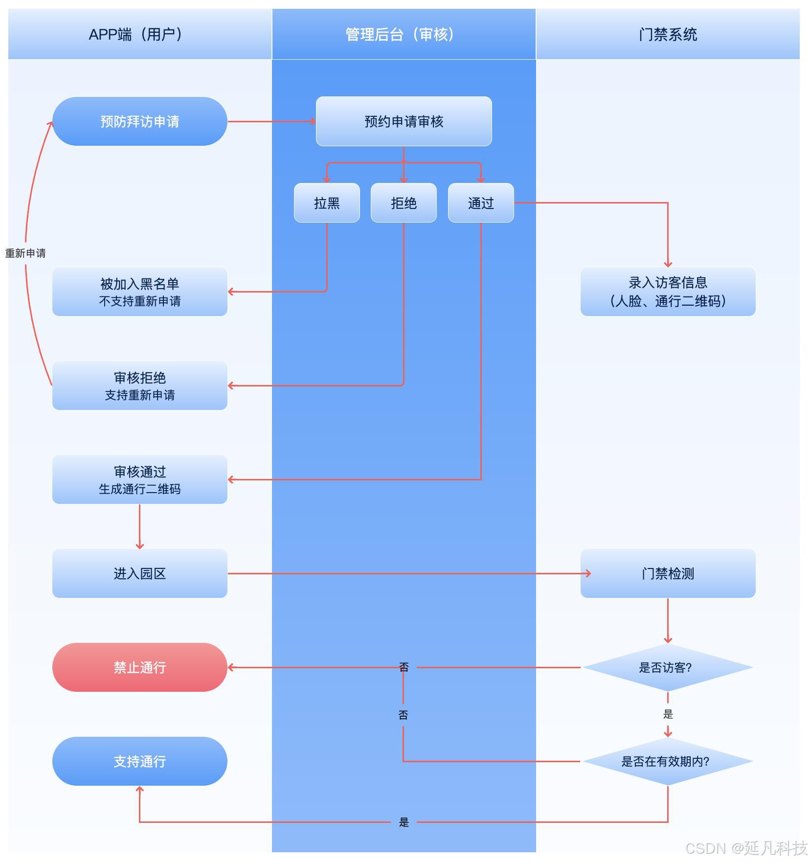
智慧园区管理系统,适用于产业园区、工业园区、物流园区、办公园区、总部园区等空间,通过AIoT物联网技术实现设备感知和智能运维,及园区安全管理、绿色能碳、智慧运维、智慧通行、视频安防、集成管理等场景,构建统一的智慧园区综合管理系统,助力成为人、物、空间全面联动的新型智慧园区。




















AIoT构建智慧园区管理系统
智慧园区管理系统,适用于产业园区、工业园区、物流园区、办公园区、总部园区等空间,通过AIoT物联网技术实现设备感知和智能运维,及园区安全管理、绿色能碳、智慧运维、智慧通行、视频安防、集成管理等场景,构建统一的智慧园区综合管理系统,助力成为人、物、空间全面联动的新型智慧园区。





















被折叠的 条评论
为什么被折叠?