最近的程序设计中用到了RT-Thread中的自动初始化,用起来也非常容易,一个宏就解决了,但是原理是什么呢?下面我们一起来学习:
1.1、一般情况的初始化调用
一般情况下,系统中的初始化会这样做,应该再熟悉不过了:

这样的显式调用初始化函数,有时可能多达 十几到几十 个,看起来非常非常繁杂。但是好像没啥问题,因为已经看习惯了。
1.2 使用自动初始化后
举例一个自动初始化的用法如下:


这样,使用一个宏,初始化函数就会被自动初始化,不用在其他地方显式调用 led_init() 。代码瞬间清爽很多。
二、引入
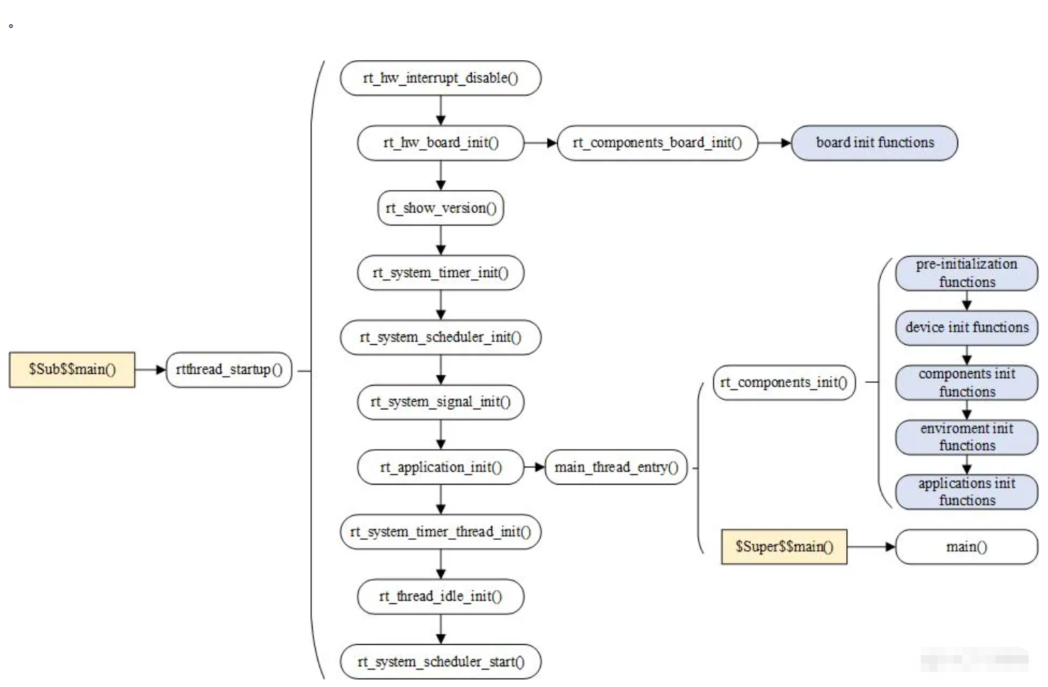
当然也不用担心一个初始化必须在另一个初始化之前的问题,因为这里有6个自动初始化等级可供选择。我抠了一张RT-Thread官网文档的图,该图是RT-Thread代码的启动流程图,该图中的蓝色方框部分就是自动初始化的6个等级以及初始化的先后顺序。从图中可以看出这6部分的初始化是由函数rt_components_board_init()与rt_components_init()完成的。在一开始的例子中,INIT_APP_EXPORT(led_init)就位于最后一个方框的位置,属于applications init functions。

那么其他等级分别对应什么宏进行初始化的?看下面的表格:

三、自动初始化原理
3.1 6个自动初始化宏的定义
查看源码,这 6 个宏定义如下:( 不同的段:1 2 3 4 5 6 )

INIT_EXPORT(fn, level)表示这个函数 fn 现在属于哪个初始化 level 段, 由SECTION(".rti_fn."level)进行定义。
#define INIT_EXPORT(fn, level)
RT_USED const init_fn_t __rt_init_##fn SECTION(".rti_fn."level) = fn
而 SECTION(x) 是:#define SECTION(x) __attribute__((section(x)))
__attribute__((section("name"))):将作用的函数或数据放入指定名为"name"的输入段中。(在不同的编译器中实现的方式也有所不同。)。
以上就是整个的宏定义,作用就是将函数 fn 的地址赋给一个 __rt_init_fn 的指针,然后放入相应 level 的数据段中。所以函数使用自动初始化宏导出后,这些数据段中就会存储指向各个初始化函数的指针。

3.2 自动初始化过程
那么上面提到,在启动流程中,调用了两个函数rt_components_board_init()与rt_components_init()就完成了6部分的初始化。从启动流程图中可以看出:
rt_components_board_init()完成了第 1 段,rt_components_init()完成了第2 到第6 段。
说明:rt_components_board_init()主要board板级的初始化,调度器还未启动,是在系统起来之前做的初始化。所以在使用board级别的初始化时不要使用系统API,如rt_thread_delay()等。rt_components_init()主要是一些组件的初始化及应用初始化,是在main线程中完成的,当调度器启动之后,系统启动开始运行main线程时才会进行的初始化。是线程的运行环境。
3.2.1、两个函数的实现
1、第一个函数rt_components_board_init()的实现:

非调试模式下rt_components_board_init():for循环会遍历位于__rt_init_rti_board_start
到__rt_init_rti_board_end之间保存的函数指针,然后依次执行这些函数。
2、第二个函数rt_components_init()的实现:

非调试模式下rt_components_init():for循环会遍历位于__rt_init_rti_board_end
到__rt_init_rti_end之间保存的函数指针,然后依次执行这些函数 。那么__rt_init_rti_board_start、
__rt_init_rti_board_end、__rt_init_rti_end是啥?
3.2.2 划分
在系统中,定义了这几个空函数:rti_start、rti_board_start、rti_board_end、rti_end。不同的段:0、 0.end 、 1.end 、6.end。

这几个函数的导出,加上上面 6 个初始化宏的导出,就有了这样一个表格:

可以看出,这4个空函数所导出的段中间,包含着这6个初始化宏定义的段,而这6个段中分别包含着各自宏导出函数时的函数指针。rt_components_board_init()完成了第 1 段,rt_components_init()完成了第2 到第6 段。
1、rt_components_board_init()完成了第 1 段,也就是初始化了由INIT_BOARD_EXPORT(fn)
的初始化的所有函数,也就是__rt_init_rti_board_start到__rt_init_rti_board_end之间的函数指针。
2、rt_components_init()完成了第2 到第6 段,也就是按顺序初始化了由INIT_PREV_EXPORT(fn)
到INIT_DEVICE_EXPORT(fn)到INIT_COMPONENT_EXPORT(fn)、INIT_ENV_EXPORT(fn)、
INIT_APP_EXPORT(fn)初始化的所有函数,也就是从__rt_init_rti_board_end到__rt_init_rti_end
之间的函数指针。所以,当你使用自动初始化导出宏 去初始化一个函数时,是由系统中的这两个函数进行遍历函数指针执行的。
3.2.3、示例
还是上面 INIT_APP_EXPORT(pin_beep_sample); 的例子。

在编译后的.map文件中可以查看到:常量函数指针__rt_init_pin_beep_sample位于.rti_fn.6段中。

684






