AD 软件从原理图更新到PCB出现Unknow Pin 错误非常普遍,有因为元件封装问题,也有的是网络表问题。我找到一种超简单的解决办法。
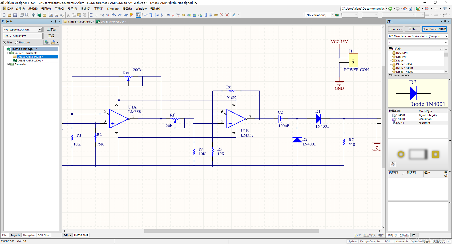
下图是一个超简单的运放电路,

因为是一次画成并且已更新了PCB,并且没有出错。现在人为添上一个二极管,

然后更新到PCB就会出现下图经典的unknown pin 错误,
我的方法是,第一步,去掉不能有错误的条目前面的对勾,

然后执行更改,会发现元件已经添加到PCB了,只是没有连线。

然后再回到原理图界面,重新更新一次,

这时就不会出错了,

再回到PCB,元件添加成功。

本文介绍了一种解决AD软件在从原理图更新到PCB过程中出现的UnknowPin错误的方法。通过调整更新设置,先去除错误检查,将元件添加至PCB,再进行二次更新,有效避免错误,确保元件正确添加。
8125





