斑马优化算法(Zebra Optimization Algorithm,ZOA)是一种受自然启发的群智能优化算法。在觅食过程中,一只先锋斑马为其他斑马开辟了觅食的道路。因此,斑马群中的其他斑马在这个先锋斑马的引导下在平原上移动。斑马对付捕食者的第一个策略是以之字形运动模式逃跑。然而,有时候它们会聚集在一起,试图迷惑或吓唬捕食者。这两种类型的智能斑马行为的数学建模是所提出的ZOA设计的基本灵感。

该成果于2022年发表在计算机领域三区期刊IEEE Access上,目前在谷歌学术上被引率111次。

ZOA模拟了斑马的觅食行为和它们对捕食者攻击的防御策略。描述了ZOA步骤,然后进行数学建模。
1、算法原理
(1)初始化
ZOA是一个基于种群的优化器,斑马是其种群的成员。从数学的角度来看,每个斑马都是问题的候选解决方案以及斑马在问题搜索空间中的平原。每个斑马在搜索空间中的位置决定了决策变量的值。因此,作为ZOA成员的每个斑马都可以使用向量建模,而该向量的元素表示问题变量的值。斑马的数量可以用一个矩阵进行数学建模。斑马在搜索空间中的初始位置是随机分配的。ZOA总体矩阵在以下公式指定。
其中X是斑马种群,Xi是第i个斑马,xi,j是第i个斑马提出的第j个问题变量的值,N是种群成员(斑马)的数量,m是决策变量的数量。
每个斑马线表示优化问题的候选解决方案。因此,目标函数可以根据问题变量的每个斑马线的建议值进行评估。使用以下公式将目标函数获得的值指定为向量。
其中F是目标函数值的向量,Fi是针对第i个斑马获得的目标函数值。比较目标函数的值可以有效地分析其相应候选解决方案的质量,并确定给定问题的最佳候选解决方案。在极小化问题中,目标函数值最小的斑马线是最佳候选解。相反,在最大化问题中,目标函数值最高的斑马线是最佳候选解。由于在每次迭代中,斑马的位置以及目标函数的值都要更新,因此必须在每次迭代中识别最佳候选解。
斑马在野外的两种自然行为已经被用来更新ZOA成员。这两种行为包括(i)觅食和(ii)防御捕食者的策略。因此,在每次迭代中,ZOA群体的成员在两个不同的阶段更新。
(2)觅食行为
在第一阶段,种群成员更新的基础上,斑马行为的模拟时,寻找饲料。斑马的主要食物主要是草和莎草,但如果它们最喜欢的食物很少,它们也可能吃芽,水果,树皮,根和叶子。根据植被的质量和可用性,斑马可能会花费60- 80%的时间进食。在斑马中,有一种斑马叫做平原斑马,它是一种先锋食草动物,通过吞食上层和营养较少的草的树冠,为其他需要更短和更有营养的草的物种提供了条件。在ZOA中,种群中最好的成员被认为是先驱斑马,并带领其他种群成员在搜索空间中找到自己的位置。因此,可以使用以下公式对斑马在觅食阶段的位置进行数学建模。

其中,Xnew,P1 i是基于第一阶段的第i个斑马的新状态,Xnew,P1 i,j是其第j个维度值,Fnew,P1 i是其目标函数值,PZ是作为最佳成员的先锋斑马,PZj是其第j个维度,r是区间[0,1]中的随机数,I = round(1 + rand),其中rand是区间[0,1]中的随机数。因此,I ∈ {1,2},如果参数I = 2,则人口流动的变化要大得多。
(3)防御捕食者的策略
在第二阶段,模拟斑马的防御策略对捕食者的攻击,更新ZOA的人口成员在搜索空间中的位置。斑马的主要捕食者是狮子;然而,它们受到猎豹,豹子,野狗,棕色土狼和斑点土狼的威胁。鳄鱼是斑马的另一种捕食者,当它们接近水。斑马的防御策略因捕食者而异。斑马对狮子攻击的防御策略是以之字形模式和随机的侧向转向运动逃跑。斑马对较小的捕食者的攻击更具攻击性,如鬣狗和狗,它们通过聚集来迷惑和吓唬猎人。在ZOA设计中,假设以下两种情况之一以相同的概率发生:
(i)狮子攻击斑马,斑马选择逃跑策略;(ii)其他捕食者攻击斑马,斑马选择进攻策略。在第一种策略中,当斑马被狮子攻击时,斑马在它们所处的情况附近逃离狮子的攻击。因此,在数学上,该策略可以使用下式中的模式S1来建模。在第二种策略中,当其他捕食者攻击其中一只斑马时,斑马群中的其他斑马会向被攻击的斑马移动,并试图通过建立防御结构来吓唬和迷惑捕食者。斑马的这种策略使用下式中的模式S2进行数学建模。在更新斑马的位置时,如果斑马的新位置在该新位置中具有更好的目标函数值,则该新位置被接受。使用以下公式对该更新条件进行建模。

其中Xnew,P2,i是基于第二阶段的第i个斑马的新状态,Xnew,P2,i,j是其第j个维度值,Fnew,P2,i是其目标函数值,t是迭代轮廓,T是迭代的最大次数,R是等于0.01的常数,Ps是在区间[0,1]中随机生成的两个策略中选择一个的概率,AZ是被攻击斑马的状态,AZj是其第j维值。
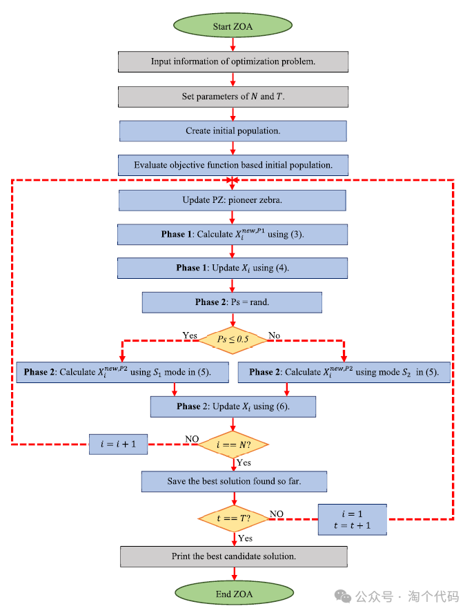
对应的伪代码流程如下图所示

对应的算法流程如下图所示

2、结果展示



3、MATLAB核心代码
% 斑马优化算法(ZOA)
%%% Designed and Developed by Eva Trojovská1, Mohammad Dehghani1, and Pavel Trojovský1* %%%
function[Best_score,Best_pos,ZOA_curve]=ZOA(SearchAgents,Max_iterations,lowerbound,upperbound,dimension,fitness)
lowerbound=ones(1,dimension).*(lowerbound); % Lower limit for variables
upperbound=ones(1,dimension).*(upperbound); % Upper limit for variables
%% INITIALIZATION
for i=1:dimension
X(:,i) = lowerbound(i)+rand(SearchAgents,1).*(upperbound(i) - lowerbound(i)); % Initial population
end
for i =1:SearchAgents
L=X(i,:);
fit(i)=fitness(L);
end
%%
for t=1:Max_iterations
%% update the global best (fbest)
[best , location]=min(fit);
if t==1
PZ=X(location,:); % Optimal location
fbest=best; % The optimization objective function
elseif best<fbest
fbest=best;
PZ=X(location,:);
end
%% PHASE1: Foraging Behaviour
for i=1:SearchAgents
I=round(1+rand);
X_newP1=X(i,:)+ rand(1,dimension).*(PZ-I.* X(i,:)); %Eq(3)
X_newP1= max(X_newP1,lowerbound);X_newP1 = min(X_newP1,upperbound);
% Updating X_i using (5)
f_newP1 = fitness(X_newP1);
if f_newP1 <= fit (i)
X(i,:) = X_newP1;
fit (i)=f_newP1;
end
end
%% End Phase 1: Foraging Behaviour
%% PHASE2: defense strategies against predators
Ps=rand;
k=randperm(SearchAgents,1);
AZ=X(k,:);% attacked zebra
for i=1:SearchAgents
if Ps<0.5
%% S1: the lion attacks the zebra and thus the zebra chooses an escape strategy
R=0.1;
X_newP2= X(i,:)+ R*(2*rand(1,dimension)-1)*(1-t/Max_iterations).*X(i,:);% Eq.(5) S1
X_newP2= max(X_newP2,lowerbound);X_newP2 = min(X_newP2,upperbound);
else
%% S2: other predators attack the zebra and the zebra will choose the offensive strategy
I=round(1+rand(1,1));
X_newP2=X(i,:)+ rand(1,dimension).*(AZ-I.* X(i,:)); %Eq(5) S2
X_newP2= max(X_newP2,lowerbound);X_newP2 = min(X_newP2,upperbound);
end
f_newP2 = fitness(X_newP2); %Eq (6)
if f_newP2 <= fit (i)
X(i,:) = X_newP2;
fit (i)=f_newP2;
end
end %
%%
%%
best_so_far(t)=fbest;
average(t) = mean (fit);
end %t=1:Max_iterations
Best_score=fbest;
Best_pos=PZ;
ZOA_curve=best_so_far;
end
参考文献
[1]Trojovská E, Dehghani M, Trojovský P. Zebra optimization algorithm: A new bio-inspired optimization algorithm for solving optimization algorithm[J]. IEEE Access, 2022, 10: 49445-49473.
完整代码获取
后台回复关键词:
TGDM166
点击下方卡片关注,获取更多代码
292

被折叠的 条评论
为什么被折叠?



