随着互联网的快速发展和智能手机的普及,越来越多的用户选择通过移动应用程序进行事项设定、提醒通知和事项打卡。监督管家APP作为一个专注于事项设定、提醒通知、事项打卡的监督管理平台,具有广泛的应用前景和商业价值。本研究旨在构建一个功能丰富、性能稳定的监督管家APP。系统使用ssm作为后端框架和MySQL作为数据存储的技术选择,并说明了各个模块的功能和关系。研究的主要内容包括用户登录和注册、首页、我的、公共管理、用户管理、资讯管理、监督类型、事项设定、提醒通知、事项打卡等方面。通过监督管家APP的研究,有助于简化用户监督管理的流程,并可实现在线提醒通知和打卡的功能,提高用户满意度,增加平台竞争力。
关键词:监督管家APP;ssm+html+app;Mysql数据库
With the rapid development of the Internet and the popularity of smart phones, more and more users choose to use mobile applications for event settings, reminder notifications and event clocking. As a supervision and management platform focused on task setting, reminder notifications, and task clocking, the Supervision Manager APP has broad application prospects and commercial value. The aim of this study is to build a functional and stable supervisory butler app. The system uses SSM as the backend framework and MySQL as the data storage technology choice, and explains the functions and relationships of each module. The main content of the research includes user login and registration, homepage, mine, public management, user management, information management, supervision types, event settings, reminder notifications, and event check-in. By conducting research on the Supervision Manager app, it helps to simplify the process of user supervision and management, and can achieve online reminder notifications and clock in functions, improve user satisfaction, and increase platform competitiveness.
Keywords: Supervisory Butler APP; SSM+HTML+app; MySQL database
随着互联网的快速发展和智能手机的普及,越来越多的用户选择通过移动应用程序进行事项设定、提醒通知和事项打卡。监督管家APP作为一个专注于事项设定、提醒通知、事项打卡的监督管理平台,吸引了大量用户的关注和参与,具有广泛的应用前景和商业价值。
因此,本研究旨在对监督管家APP的功能进行深入分析和探讨,通过了解用户需求和市场趋势,结合最新的技术和设计理念,提出可行的功能优化方案,以满足用户的需求并提升平台的竞争力。
通过研究背景的明确,可以更好地指导后续的研究工作,并为监督管家APP的进一步发展提供有益的参考。在当前的市场竞争中,优质的用户体验和丰富的功能成为了吸引用户的重要因素。本研究旨在构建一个功能丰富、性能稳定的监督管家APP。系统使用ssm作为后端框架和MySQL作为数据存储的技术选择,并说明了各个模块的功能和关系。研究的主要内容包括用户登录和注册、首页、我的、公共管理、用户管理、资讯管理、监督类型、事项设定、提醒通知、事项打卡等方面。通过监督管家APP的研究,有助于简化用户监督管理的流程,并可实现在线提醒通知和打卡的功能,提高用户满意度,增加平台竞争力。
因此,对监督管家APP的功能进行深入研究和分析,能够帮助了解用户需求、改进用户体验、提高平台的竞争力。同时,针对管理员的后台管理功能,也需要不断优化和完善,以提高运营效率和管理水平。
(1)APP需求分析:对目标用户群体进行调查和研究,了解用户需求和习惯。通过需求分析,确定APP的功能和特性。
(2)系统设计与实现:基于Android平台,设计并实现一个用户友好的界面,使用户能够轻松地搜索、浏览和选择好物推荐信息。考虑到用户需求,系统还可以提供个性化推荐功能。
(3)好物推荐数据管理:研究如何有效地收集、整理和管理大量的好物推荐数据。讨论不同的数据源和采集方法,并评估其准确性和可靠性。
(4)用户评价与反馈:通过用户调查和评价,评估用户对APP的满意度和使用体验。收集用户反馈,并根据反馈改进和优化系统功能。
(5)效果评估与推广策略:通过实验或问卷调查等方法,评估APP对用户行为的影响。提出有效的推广策略,增加用户数量并提高APP的使用率。
监督管家APP存储所使用的是Mysql数据库以及开发中所使用的是IDEA、Tomcat这些开发工具的使用,能够给我们的编写工作带来许多的便利。系统使用ssm+html+app进行开发,使系统的可扩展性和维护性更佳,减少Java配置代码,简化编程代码,目前ssm也是很多用户选择的框架之一。Android平台是目前全球最主流的移动操作系统之一,具有广泛的用户群体和成熟的开发工具和资源。因此,在技术上实现一个基于ssm+html+app的监督管家APP是可行的。
在开发监督管家APP中所使用的开发软件像IDEA开发工具、Tomcat服务器、MySQL数据库、Photoshop图片处理软件等,这些都是开源免费的,这些环境在学校都进行了系统的学习,自己能够独立操作完成,不需要额外花费,而且系统的开发工具从网上都可以直接下载,因此在经济方面是可行的。
此次项目设计的时候我参考了很多类似系统的成功案例,对它们的操作界面以及功能都进行了系统的分析,将众多案例结合在一起,突出以人为本简化操作,所以具有基本计算机知识的人都会操作本项目。因此操作可行性也没有问题。
通过对监督管家APP的需求分析,该系统主要分为注册用户、监督用户和管理员三大功能模块,注册用户可以浏览、发布推荐、购买商品等,而管理员则具有更多的后台管理权限,包括用户管理、推荐和内容管理、公共管理等功能,以保障平台的正常运营和用户体验。具体如下:
注册用户:
(1)首页:可查看轮播图、事项设定、系统公告、新闻资讯等信息。点击“事项设定”可对事项设定进行添加(事件编号、事件名称、监督类型、监督内容、任务目标、监督人员、结束时间、开始时间、登记用户、用户姓名)可点击详情和进行打卡和增删改查操作,点击打卡进入事项打卡详情(事件编号、事件名称、监督类型、监督内容、任务目标、监督人员、结束时间、开始时间、登记用户、用户姓名、打卡日期、备注内容)。
(2)新闻资讯:可查看管理员发布的所有新闻资讯,支持文章搜索,并进行点赞、收藏、评论和点评。
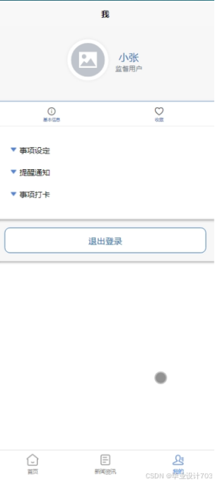
(3)我的:可对基本信息、收藏、退出登录等功能进行管控。基本信息包括事项设定、提醒通知、事项打卡等信息功能。
——事项设定:点击事项设定,可对事项设定进行添加(事件编号、事件名称、监督类型、监督内容、任务目标、监督人员、结束时间、开始时间、登记用户、用户姓名)可点击详情和进行打卡和增删改查操作。
——提醒通知:可查看详情(事件编号、事件名称、监督类型、监督内容、任务目标、监督人员、结束时间、开始时间、登记用户、用户姓名、提醒内容、审核),可对提醒通知进行审核,并进行增删改查操作。在收藏里查看所收藏的新闻资讯信息,可进行增删改查操作。
——事项打卡:事件编号、事件名称、监督类型、监督内容、任务目标、监督人员、结束时间、开始时间、登记用户、用户姓名、打卡日期、备注内容。
(4)个人信息:点击头像对个人信息进行管控,包括修改密码和修改资料。
监督用户:
(1)注册登录:填写注册信息并提交,需要通过管理员审核后才可登录。
(2)首页:可查看管理员发布的轮播图、系统公告、新闻资讯等信息
(3)我的:可对基本信息、收藏、退出进行管控,基本信息包括事项设定、提醒通知、事项打卡等功能。
——事项设定:点击可查看详情,并进行提醒通知和增删改查操作。
——提醒通知:点击可查看详情(事件编号、事件名称、监督类型、监督内容、任务目标、监督人员、结束时间、开始时间、登记用户、用户姓名、提醒内容),对提醒内容进行编辑,进行提交后等待审核,可进行增删改查操作。
——事项打卡:可查看注册用户提交的事项打卡信息,:点击可详情(事件编号、事件名称、监督类型、监督内容、任务目标、监督人员、结束时间、开始时间、登记用户、用户姓名、打卡日期、备注内容)。
管理员:
(1)公共管理:可以轮播图、系统公告进行管理,支持标题搜索,可进行增删改查操作。
(2)用户管理:可以对注册用户、监督用户和管理员进行管控,点击可查看详情,监督用户需由管理员审核才可登录,可进行增删改查操作。
(3)资讯管理:可对新闻资讯、资讯分类进行管理,点击可查看详情和评论,并进行增删改查操作,添加新闻资讯主要包括图片、标题、标签、分类、描述、正文等。
(4)监督类型:可监督类型进行管理,支持监督类型搜索,点击可查看详情和评论,可进行增删改查操作。
(5)事项设定:可对事项设定进行管理,支持监督类型、结束时间、开始时间搜索,可点击查看详情(事件编号、事件名称、监督类型、监督内容、任务目标、监督人员、结束时间、开始时间、登记用户、用户姓名、审核、回复),可对事项设定进行审核,并进行提醒通知操作、打卡操作和增删改查操作。
(6)提醒通知:可对提醒通知进行管理,支持事件名称、监督类型搜索,可点击查看详情,并进行增删改查操作。
(7)事项打卡:可对事项打卡进行管理,支持事件名称、打卡日期搜索,可点击查看详情,并进行增删改查操作。
监督管家APP的非功能性需求比如监督管家APP的安全性怎么样,可靠性怎么样,性能怎么样,可拓展性怎么样等。具体可以表示在如下3-1表格中:
表2.1 监督管家APP非功能需求表
| 安全性 | 主要指监督管家APP数据库的安装,数据库的使用和密码的设定必须合乎规范。 |
| 可靠性 | 可靠性是指监督管家APP能够安装用户的指示进行操作,经过测试,可靠性90%以上。 |
| 性能 | 性能是影响监督管家APP占据市场的必要条件,所以性能最好要佳才好。 |
| 可扩展性 | 比如数据库预留多个属性,比如接口的使用等确保了系统的非功能性需求。 |
| 易用性 | 用户只要跟着监督管家APP的页面展示内容进行操作,就可以了。 |
| 可维护性 | 监督管家APP开发的可维护性是非常重要的,经过测试,可维护性没有问题 |
监督管家APP中注册用户角色用例图如图2.1所示:
图2.1注册用户角色用例图
监督管家APP中监督用户用例图如图2.2所示:

图2.2 监督用户用例图
监督管家APP中管理员用例图如图2.2所示:

图2.3 管理员用例图
系功能模块分成了管理员及注册用户两个模块,每个模块登录进去对应相应的功能,具体的功能模块图如图3.1所示。

图3.1 监督管家APP功能模块图
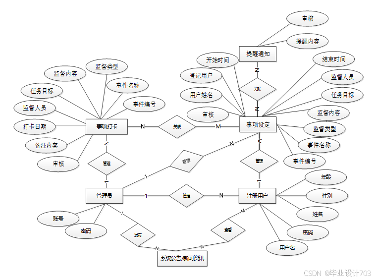
数据库的设计承载者系统的各种数据,在建立数据库的时候,主要是数据库模型的设计以及各个数据库表的设计两部分。
下面是整个监督管家APP中主要的数据库表总E-R实体关系图。
图3.2 监督管家APP总E-R关系图
通过前面E-R关系图可以看到项目需要创建很多个数据表。以下是项目中的主要数据库表的关系模型:
| 编号 | 名称 | 数据类型 | 长度 | 小数位 | 允许空值 | 主键 | 默认值 | 说明 |
| 1 | token_id | int | 10 | 0 | N | Y | 临时访问牌ID | |
| 2 | token | varchar | 64 | 0 | Y | N | 临时访问牌 | |
| 3 | info | text | 65535 | 0 | Y | N | ||
| 4 | maxage | int | 10 | 0 | N | N | 2 | 最大寿命:默认2小时 |
| 5 | create_time | timestamp | 19 | 0 | N | N | CURRENT_TIMESTAMP | 创建时间: |
| 6 | update_time | timestamp | 19 | 0 | N | N | CURRENT_TIMESTAMP | 更新时间: |
| 7 | user_id | int | 10 | 0 | N | N | 0 | 用户编号: |
| 编号 | 名称 | 数据类型 | 长度 | 小数位 | 允许空值 | 主键 | 默认值 | 说明 |
| 1 | article_id | mediumint | 8 | 0 | N | Y | 文章id:[0,8388607] | |
| 2 | title | varchar | 125 | 0 | N | Y | 标题:[0,125]用于文章和html的title标签中 | |
| 3 | type | varchar | 64 | 0 | N | N | 0 | 文章分类:[0,1000]用来搜索指定类型的文章 |
| 4 | hits | int | 10 | 0 | N | N | 0 | 点击数:[0,1000000000]访问这篇文章的人次 |
| 5 | praise_len | int | 10 | 0 | N | N | 0 | 点赞数 |
| 6 | create_time | timestamp | 19 | 0 | N | N | CURRENT_TIMESTAMP | 创建时间: |
| 7 | update_time | timestamp | 19 | 0 | N | N | CURRENT_TIMESTAMP | 更新时间: |
| 8 | source | varchar | 255 | 0 | Y | N | 来源:[0,255]文章的出处 | |
| 9 | url | varchar | 255 | 0 | Y | N | 来源地址:[0,255]用于跳转到发布该文章的网站 | |
| 10 | tag | varchar | 255 | 0 | Y | N | 标签:[0,255]用于标注文章所属相关内容,多个标签用空格隔开 | |
| 11 | content | longtext | 2147483647 | 0 | Y | N | 正文:文章的主体内容 | |
| 12 | img | varchar | 255 | 0 | Y | N | 封面图 | |
| 13 | description | text | 65535 | 0 | Y | N | 文章描述 |
| 编号 | 名称 | 数据类型 | 长度 | 小数位 | 允许空值 | 主键 | 默认值 | 说明 |
| 1 | type_id | smallint | 5 | 0 | N | Y | 分类ID:[0,10000] | |
| 2 | display | smallint | 5 | 0 | N | N | 100 | 显示顺序:[0,1000]决定分类显示的先后顺序 |
| 3 | name | varchar | 16 | 0 | N | N | 分类名称:[2,16] | |
| 4 | father_id | smallint | 5 | 0 | N | N | 0 | 上级分类ID:[0,32767] |
| 5 | description | varchar | 255 | 0 | Y | N | 描述:[0,255]描述该分类的作用 | |
| 6 | icon | text | 65535 | 0 | Y | N | 分类图标: | |
| 7 | url | varchar | 255 | 0 | Y | N | 外链地址:[0,255]如果该分类是跳转到其他网站的情况下,就在该URL上设置 | |
| 8 | create_time | timestamp | 19 | 0 | N | N | CURRENT_TIMESTAMP | 创建时间: |
| 9 | update_time | timestamp | 19 | 0 | N | N | CURRENT_TIMESTAMP | 更新时间: |
| 编号 | 名称 | 数据类型 | 长度 | 小数位 | 允许空值 | 主键 | 默认值 | 说明 |
| 1 | auth_id | int | 10 | 0 | N | Y | 授权ID: | |
| 2 | user_group | varchar | 64 | 0 | Y | N | 用户组: | |
| 3 | mod_name | varchar | 64 | 0 | Y | N | 模块名: | |
| 4 | table_name | varchar | 64 | 0 | Y | N | 表名: | |
| 5 | page_title | varchar | 255 | 0 | Y | N | 页面标题: | |
| 6 | path | varchar | 255 | 0 | Y | N | 路由路径: | |
| 7 | position | varchar | 32 | 0 | Y | N | 位置: | |
| 8 | mode | varchar | 32 | 0 | N | N | _blank | 跳转方式: |
| 9 | add | tinyint | 3 | 0 | N | N | 1 | 是否可增加: |
| 10 | del | tinyint | 3 | 0 | N | N | 1 | 是否可删除: |
| 11 | set | tinyint | 3 | 0 | N | N | 1 | 是否可修改: |
| 12 | get | tinyint | 3 | 0 | N | N | 1 | 是否可查看: |
| 13 | field_add | text | 65535 | 0 | Y | N | 添加字段: | |
| 14 | field_set | text | 65535 | 0 | Y | N | 修改字段: | |
| 15 | field_get | text | 65535 | 0 | Y | N | 查询字段: | |
| 16 | table_nav_name | varchar | 500 | 0 | Y | N | 跨表导航名称: | |
| 17 | table_nav | varchar | 500 | 0 | Y | N | 跨表导航: | |
| 18 | option | text | 65535 | 0 | Y | N | 配置: | |
| 19 | create_time | timestamp | 19 | 0 | N | N | CURRENT_TIMESTAMP | 创建时间: |
| 20 | update_time | timestamp | 19 | 0 | N | N | CURRENT_TIMESTAMP | 更新时间: |
| 编号 | 名称 | 数据类型 | 长度 | 小数位 | 允许空值 | 主键 | 默认值 | 说明 |
| 1 | collect_id | int | 10 | 0 | N | Y | 收藏ID: | |
| 2 | user_id | int | 10 | 0 | N | N | 0 | 收藏人ID: |
| 3 | source_table | varchar | 255 | 0 | Y | N | 来源表: | |
| 4 | source_field | varchar | 255 | 0 | Y | N | 来源字段: | |
| 5 | source_id | int | 10 | 0 | N | N | 0 | 来源ID: |
| 6 | title | varchar | 255 | 0 | Y | N | 标题: | |
| 7 | img | varchar | 255 | 0 | Y | N | 封面: | |
| 8 | create_time | timestamp | 19 | 0 | N | N | CURRENT_TIMESTAMP | 创建时间: |
| 9 | update_time | timestamp | 19 | 0 | N | N | CURRENT_TIMESTAMP | 更新时间: |
| 编号 | 名称 | 数据类型 | 长度 | 小数位 | 允许空值 | 主键 | 默认值 | 说明 |
| 1 | comment_id | int | 10 | 0 | N | Y | 评论ID: | |
| 2 | user_id | int | 10 | 0 | N | N | 0 | 评论人ID: |
| 3 | reply_to_id | int | 10 | 0 | N | N | 0 | 回复评论ID:空为0 |
| 4 | content | longtext | 2147483647 | 0 | Y | N | 内容: | |
| 5 | nickname | varchar | 255 | 0 | Y | N | 昵称: | |
| 6 | avatar | varchar | 255 | 0 | Y | N | 头像地址:[0,255] | |
| 7 | create_time | timestamp | 19 | 0 | N | N | CURRENT_TIMESTAMP | 创建时间: |
| 8 | update_time | timestamp | 19 | 0 | N | N | CURRENT_TIMESTAMP | 更新时间: |
| 9 | source_table | varchar | 255 | 0 | Y | N | 来源表: | |
| 10 | source_field | varchar | 255 | 0 | Y | N | 来源字段: | |
| 11 | source_id | int | 10 | 0 | N | N | 0 | 来源ID: |
| 编号 | 名称 | 数据类型 | 长度 | 小数位 | 允许空值 | 主键 | 默认值 | 说明 |
| 1 | event_clock_in_id | int | 10 | 0 | N | Y | 事项打卡ID | |
| 2 | event_number | varchar | 64 | 0 | Y | N | 事件编号 | |
| 3 | event_name | varchar | 64 | 0 | Y | N | 事件名称 | |
| 4 | supervision_type | varchar | 64 | 0 | Y | N | 监督类型 | |
| 5 | supervision_content | text | 65535 | 0 | Y | N | 监督内容 | |
| 6 | task_objectives | text | 65535 | 0 | Y | N | 任务目标 | |
| 7 | supervisory_personnel | int | 10 | 0 | Y | N | 0 | 监督人员 |
| 8 | end_time | datetime | 19 | 0 | Y | N | 结束时间 | |
| 9 | start_time | datetime | 19 | 0 | Y | N | 开始时间 | |
| 10 | registered_users | int | 10 | 0 | Y | N | 0 | 登记用户 |
| 11 | user_name | varchar | 64 | 0 | Y | N | 用户姓名 | |
| 12 | check_in_date | date | 10 | 0 | Y | N | 打卡日期 | |
| 13 | remarks | text | 65535 | 0 | Y | N | 备注内容 | |
| 14 | create_time | datetime | 19 | 0 | N | N | CURRENT_TIMESTAMP | 创建时间 |
| 15 | update_time | timestamp | 19 | 0 | N | N | CURRENT_TIMESTAMP | 更新时间 |
| 编号 | 名称 | 数据类型 | 长度 | 小数位 | 允许空值 | 主键 | 默认值 | 说明 |
| 1 | hits_id | int | 10 | 0 | N | Y | 点赞ID: | |
| 2 | user_id | int | 10 | 0 | N | N | 0 | 点赞人: |
| 3 | create_time | timestamp | 19 | 0 | N | N | CURRENT_TIMESTAMP | 创建时间: |
| 4 | update_time | timestamp | 19 | 0 | N | N | CURRENT_TIMESTAMP | 更新时间: |
| 5 | source_table | varchar | 255 | 0 | Y | N | 来源表: | |
| 6 | source_field | varchar | 255 | 0 | Y | N | 来源字段: | |
| 7 | source_id | int | 10 | 0 | N | N | 0 | 来源ID: |
| 编号 | 名称 | 数据类型 | 长度 | 小数位 | 允许空值 | 主键 | 默认值 | 说明 |
| 1 | item_setting_id | int | 10 | 0 | N | Y | 事项设定ID | |
| 2 | event_number | varchar | 64 | 0 | Y | N | 事件编号 | |
| 3 | event_name | varchar | 64 | 0 | Y | N | 事件名称 | |
| 4 | supervision_type | varchar | 64 | 0 | Y | N | 监督类型 | |
| 5 | supervision_content | text | 65535 | 0 | Y | N | 监督内容 | |
| 6 | task_objectives | text | 65535 | 0 | Y | N | 任务目标 | |
| 7 | supervisory_personnel | int | 10 | 0 | Y | N | 0 | 监督人员 |
| 8 | end_time | datetime | 19 | 0 | Y | N | 结束时间 | |
| 9 | start_time | datetime | 19 | 0 | Y | N | 开始时间 | |
| 10 | registered_users | int | 10 | 0 | Y | N | 0 | 登记用户 |
| 11 | user_name | varchar | 64 | 0 | Y | N | 用户姓名 | |
| 12 | examine_state | varchar | 16 | 0 | N | N | 未审核 | 审核状态 |
| 13 | examine_reply | varchar | 16 | 0 | Y | N | 审核回复 | |
| 14 | create_time | datetime | 19 | 0 | N | N | CURRENT_TIMESTAMP | 创建时间 |
| 15 | update_time | timestamp | 19 | 0 | N | N | CURRENT_TIMESTAMP | 更新时间 |
| 编号 | 名称 | 数据类型 | 长度 | 小数位 | 允许空值 | 主键 | 默认值 | 说明 |
| 1 | notice_id | mediumint | 8 | 0 | N | Y | 公告id: | |
| 2 | title | varchar | 125 | 0 | N | N | 标题: | |
| 3 | content | longtext | 2147483647 | 0 | Y | N | 正文: | |
| 4 | create_time | timestamp | 19 | 0 | N | N | CURRENT_TIMESTAMP | 创建时间: |
| 5 | update_time | timestamp | 19 | 0 | N | N | CURRENT_TIMESTAMP | 更新时间: |
| 编号 | 名称 | 数据类型 | 长度 | 小数位 | 允许空值 | 主键 | 默认值 | 说明 |
| 1 | praise_id | int | 10 | 0 | N | Y | 点赞ID: | |
| 2 | user_id | int | 10 | 0 | N | N | 0 | 点赞人: |
| 3 | create_time | timestamp | 19 | 0 | N | N | CURRENT_TIMESTAMP | 创建时间: |
| 4 | update_time | timestamp | 19 | 0 | N | N | CURRENT_TIMESTAMP | 更新时间: |
| 5 | source_table | varchar | 255 | 0 | Y | N | 来源表: | |
| 6 | source_field | varchar | 255 | 0 | Y | N | 来源字段: | |
| 7 | source_id | int | 10 | 0 | N | N | 0 | 来源ID: |
| 8 | status | bit | 1 | 0 | N | N | 1 | 点赞状态:1为点赞,0已取消 |
| 编号 | 名称 | 数据类型 | 长度 | 小数位 | 允许空值 | 主键 | 默认值 | 说明 |
| 1 | registered_users_id | int | 10 | 0 | N | Y | 注册用户ID | |
| 2 | user_name | varchar | 64 | 0 | Y | N | 用户姓名 | |
| 3 | gender | varchar | 64 | 0 | Y | N | 性别 | |
| 4 | examine_state | varchar | 16 | 0 | N | N | 已通过 | 审核状态 |
| 5 | user_id | int | 10 | 0 | N | N | 0 | 用户ID |
| 6 | create_time | datetime | 19 | 0 | N | N | CURRENT_TIMESTAMP | 创建时间 |
| 7 | update_time | timestamp | 19 | 0 | N | N | CURRENT_TIMESTAMP | 更新时间 |
表reminder_notifications (提醒通知)
| 编号 | 名称 | 数据类型 | 长度 | 小数位 | 允许空值 | 主键 | 默认值 | 说明 |
| 1 | reminder_notifications_id | int | 10 | 0 | N | Y | 提醒通知ID | |
| 2 | event_name | varchar | 64 | 0 | Y | N | 事件名称 | |
| 3 | supervision_type | varchar | 64 | 0 | Y | N | 监督类型 | |
| 4 | supervision_content | text | 65535 | 0 | Y | N | 监督内容 | |
| 5 | task_objectives | text | 65535 | 0 | Y | N | 任务目标 | |
| 6 | supervisory_personnel | int | 10 | 0 | Y | N | 0 | 监督人员 |
| 7 | end_time | datetime | 19 | 0 | Y | N | 结束时间 | |
| 8 | start_time | datetime | 19 | 0 | Y | N | 开始时间 | |
| 9 | registered_users | int | 10 | 0 | Y | N | 0 | 登记用户 |
| 10 | user_name | varchar | 64 | 0 | Y | N | 用户姓名 | |
| 11 | reminder_content | text | 65535 | 0 | Y | N | 提醒内容 | |
| 12 | examine_state | varchar | 16 | 0 | N | N | 未审核 | 审核状态 |
| 13 | create_time | datetime | 19 | 0 | N | N | CURRENT_TIMESTAMP | 创建时间 |
| 14 | update_time | timestamp | 19 | 0 | N | N | CURRENT_TIMESTAMP | 更新时间 |
| 编号 | 名称 | 数据类型 | 长度 | 小数位 | 允许空值 | 主键 | 默认值 | 说明 |
| 1 | slides_id | int | 10 | 0 | N | Y | 轮播图ID: | |
| 2 | title | varchar | 64 | 0 | Y | N | 标题: | |
| 3 | content | varchar | 255 | 0 | Y | N | 内容: | |
| 4 | url | varchar | 255 | 0 | Y | N | 链接: | |
| 5 | img | varchar | 255 | 0 | Y | N | 轮播图: | |
| 6 | hits | int | 10 | 0 | N | N | 0 | 点击量: |
| 7 | create_time | timestamp | 19 | 0 | N | N | CURRENT_TIMESTAMP | 创建时间: |
| 8 | update_time | timestamp | 19 | 0 | N | N | CURRENT_TIMESTAMP | 更新时间: |
| 编号 | 名称 | 数据类型 | 长度 | 小数位 | 允许空值 | 主键 | 默认值 | 说明 |
| 1 | supervise_users_id | int | 10 | 0 | N | Y | 监督用户ID | |
| 2 | supervisor_name | varchar | 64 | 0 | Y | N | 监督人名 | |
| 3 | gender | varchar | 64 | 0 | Y | N | 性别 | |
| 4 | papers | varchar | 255 | 0 | Y | N | 证件 | |
| 5 | examine_state | varchar | 16 | 0 | N | N | 未审核 | 审核状态 |
| 6 | user_id | int | 10 | 0 | N | N | 0 | 用户ID |
| 7 | create_time | datetime | 19 | 0 | N | N | CURRENT_TIMESTAMP | 创建时间 |
| 8 | update_time | timestamp | 19 | 0 | N | N | CURRENT_TIMESTAMP | 更新时间 |
| 编号 | 名称 | 数据类型 | 长度 | 小数位 | 允许空值 | 主键 | 默认值 | 说明 |
| 1 | supervision_type_id | int | 10 | 0 | N | Y | 监督类型ID | |
| 2 | supervision_type | varchar | 64 | 0 | Y | N | 监督类型 | |
| 3 | create_time | datetime | 19 | 0 | N | N | CURRENT_TIMESTAMP | 创建时间 |
| 4 | update_time | timestamp | 19 | 0 | N | N | CURRENT_TIMESTAMP | 更新时间 |
| 编号 | 名称 | 数据类型 | 长度 | 小数位 | 允许空值 | 主键 | 默认值 | 说明 |
| 1 | upload_id | int | 10 | 0 | N | Y | 上传ID | |
| 2 | name | varchar | 64 | 0 | Y | N | 文件名 | |
| 3 | path | varchar | 255 | 0 | Y | N | 访问路径 | |
| 4 | file | varchar | 255 | 0 | Y | N | 文件路径 | |
| 5 | display | varchar | 255 | 0 | Y | N | 显示顺序 | |
| 6 | father_id | int | 10 | 0 | Y | N | 0 | 父级ID |
| 7 | dir | varchar | 255 | 0 | Y | N | 文件夹 | |
| 8 | type | varchar | 32 | 0 | Y | N | 文件类型 |
| 编号 | 名称 | 数据类型 | 长度 | 小数位 | 允许空值 | 主键 | 默认值 | 说明 |
| 1 | user_id | mediumint | 8 | 0 | N | Y | 用户ID:[0,8388607]用户获取其他与用户相关的数据 | |
| 2 | state | smallint | 5 | 0 | N | N | 1 | 账户状态:[0,10](1可用|2异常|3已冻结|4已注销) |
| 3 | user_group | varchar | 32 | 0 | Y | N | 所在用户组:[0,32767]决定用户身份和权限 | |
| 4 | login_time | timestamp | 19 | 0 | N | N | CURRENT_TIMESTAMP | 上次登录时间: |
| 5 | phone | varchar | 11 | 0 | Y | N | 手机号码:[0,11]用户的手机号码,用于找回密码时或登录时 | |
| 6 | phone_state | smallint | 5 | 0 | N | N | 0 | 手机认证:[0,1](0未认证|1审核中|2已认证) |
| 7 | username | varchar | 16 | 0 | N | N | 用户名:[0,16]用户登录时所用的账户名称 | |
| 8 | nickname | varchar | 16 | 0 | Y | N | 昵称:[0,16] | |
| 9 | password | varchar | 64 | 0 | N | N | 密码:[0,32]用户登录所需的密码,由6-16位数字或英文组成 | |
| 10 | | varchar | 64 | 0 | Y | N | 邮箱:[0,64]用户的邮箱,用于找回密码时或登录时 | |
| 11 | email_state | smallint | 5 | 0 | N | N | 0 | 邮箱认证:[0,1](0未认证|1审核中|2已认证) |
| 12 | avatar | varchar | 255 | 0 | Y | N | 头像地址:[0,255] | |
| 13 | open_id | varchar | 255 | 0 | Y | N | 针对获取用户信息字段 | |
| 14 | create_time | timestamp | 19 | 0 | N | N | CURRENT_TIMESTAMP | 创建时间: |
| 15 | vip_level | varchar | 255 | 0 | Y | N | 会员等级 | |
| 16 | vip_discount | double | 11 | 2 | Y | N | 0.00 | 会员折扣 |
表user_group (用户组:用于用户前端身份和鉴权)
| 编号 | 名称 | 数据类型 | 长度 | 小数位 | 允许空值 | 主键 | 默认值 | 说明 |
| 1 | group_id | mediumint | 8 | 0 | N | Y | 用户组ID:[0,8388607] | |
| 2 | display | smallint | 5 | 0 | N | N | 100 | 显示顺序:[0,1000] |
| 3 | name | varchar | 16 | 0 | N | N | 名称:[0,16] | |
| 4 | description | varchar | 255 | 0 | Y | N | 描述:[0,255]描述该用户组的特点或权限范围 | |
| 5 | source_table | varchar | 255 | 0 | Y | N | 来源表: | |
| 6 | source_field | varchar | 255 | 0 | Y | N | 来源字段: | |
| 7 | source_id | int | 10 | 0 | N | N | 0 | 来源ID: |
| 8 | register | smallint | 5 | 0 | Y | N | 0 | 注册位置: |
| 9 | create_time | timestamp | 19 | 0 | N | N | CURRENT_TIMESTAMP | 创建时间: |
| 10 | update_time | timestamp | 19 | 0 | N | N | CURRENT_TIMESTAMP | 更新时间: |
管理员、用户在登录界面输入账号+密码,点击“登录”按钮,系统在用户数据库表中会对管理员、用户的账号进行匹配,账号+密码正确的话,就会登录到系统中各个用户的主管理界面,否则提示对应的信息,返回到登录的界面,其主界面展示如下图4.1所示。

图4.1 登录界面图
登录代码如下:
* 登录
* @param data
* @param httpServletRequest
* @return
*/
@PostMapping("login")
public Map<String, Object> login(@RequestBody Map<String, String> data, HttpServletRequest httpServletRequest) {
log.info("[执行登录接口]");
String username = data.get("username");
String email = data.get("email");
String phone = data.get("phone");
String password = data.get("password");
List resultList = null;
Map<String, String> map = new HashMap<>();
if(username != null && "".equals(username) == false){
map.put("username", username);
resultList = service.selectBaseList(service.select(map, new HashMap<>()));
}
else if(email != null && "".equals(email) == false){
map.put("email", email);
resultList = service.selectBaseList(service.select(map, new HashMap<>()));
}
else if(phone != null && "".equals(phone) == false){
map.put("phone", phone);
resultList = service.selectBaseList(service.select(map, new HashMap<>()));
}else{
return error(30000, "账号或密码不能为空");
}
if (resultList == null || password == null) {
return error(30000, "账号或密码不能为空");
}
//判断是否有这个用户
if (resultList.size()<=0){
return error(30000,"用户不存在");
}
User byUsername = (User) resultList.get(0);
Map<String, String> groupMap = new HashMap<>();
groupMap.put("name",byUsername.getUserGroup());
List groupList = userGroupService.selectBaseList(userGroupService.select(groupMap, new HashMap<>()));
if (groupList.size()<1){
return error(30000,"用户组不存在");
}
UserGroup userGroup = (UserGroup) groupList.get(0);
//查询用户审核状态
if (!StringUtils.isEmpty(userGroup.getSourceTable())){
String res = service.selectExamineState(userGroup.getSourceTable(),byUsername.getUserId());
if (res==null){
return error(30000,"用户不存在");
}
if (!res.equals("已通过")){
return error(30000,"该用户审核未通过");
}
}
//查询用户状态
if (byUsername.getState()!=1){
return error(30000,"用户非可用状态,不能登录");
}
String md5password = service.encryption(password);
if (byUsername.getPassword().equals(md5password)) {
// 存储Token到数据库
AccessToken accessToken = new AccessToken();
accessToken.setToken(UUID.randomUUID().toString().replaceAll("-", ""));
accessToken.setUser_id(byUsername.getUserId());
Duration duration = Duration.ofSeconds(7200L);
redisTemplate.opsForValue().set(accessToken.getToken(), accessToken,duration);
// 返回用户信息
JSONObject user = JSONObject.parseObject(JSONObject.toJSONString(byUsername));
user.put("token", accessToken.getToken());
JSONObject ret = new JSONObject();
ret.put("obj",user);
return success(ret);
} else {
return error(30000, "账号或密码不正确");
}
}
注册模块满足注册用户和监督用户两部分,监督用户需管理员审核才可登录,当用户想要查询、管理相关信息,就必须进行登录,如果没有账号的话,在登录界面,点击“注册”按钮就会跳转到注册的界面,根据提示填写好注册信息,添加提交,注册的信息在数据库中就添加完成了,然后再输入填写好的账号和密码进行登录,其主界面展示如下图4.2所示。

图4.2 注册界面图
注册代码如下:
/**
* 注册
* @param user
* @return
*/
@PostMapping("register")
public Map<String, Object> signUp(@RequestBody User user) {
// 查询用户
Map<String, String> query = new HashMap<>();
Map<String,Object> map = JSON.parseObject(JSON.toJSONString(user));
query.put("username",user.getUsername());
List list = service.selectBaseList(service.select(query, new HashMap<>()));
if (list.size()>0){
return error(30000, "用户已存在");
}
map.put("password",service.encryption(String.valueOf(map.get("password"))));
service.insert(map);
return success(1);
}
可查看轮播图、事项设定、系统公告、新闻资讯等信息。点击“事项设定”可对事项设定进行添加(事件编号、事件名称、监督类型、监督内容、任务目标、监督人员、结束时间、开始时间、登记用户、用户姓名)可点击详情和进行打卡和增删改查操作,点击打卡进入事项打卡详情(事件编号、事件名称、监督类型、监督内容、任务目标、监督人员、结束时间、开始时间、登记用户、用户姓名、打卡日期、备注内容)。界面如下图所示。

图4.3 首页界面图
可对基本信息、收藏、退出登录等功能进行管控。基本信息包括事项设定、提醒通知、事项打卡等信息功能。点击“事项设定,”可对事项设定进行添加(事件编号、事件名称、监督类型、监督内容、任务目标、监督人员、结束时间、开始时间、登记用户、用户姓名)可点击详情和进行打卡和增删改查操作。点击“提醒通知”,可查看详情(事件编号、事件名称、监督类型、监督内容、任务目标、监督人员、结束时间、开始时间、登记用户、用户姓名、提醒内容、审核),可对监督用户的提醒通知进行审核,并进行增删改查操作。点击“事项打卡”可查看详情(事件编号、事件名称、监督类型、监督内容、任务目标、监督人员、结束时间、开始时间、登记用户、用户姓名、打卡日期、备注内容)进行打卡操作。界面如下图所示。

图4.4 我的界面图
可查看管理员发布的轮播图、系统公告、新闻资讯等信息。界面如下图所示。

图4.5首页界面图
可对基本信息、收藏、退出进行管控,基本信息包括事项设定、提醒通知、事项打卡等功能,可点击查看详情,并进行增删改查操作。界面如下图所示。

图4.6 我的界面图
可以轮播图、系统公告进行管理,支持标题搜索,可进行增删改查操作。界面如下图所示。
图4.7公共管理界面图
可对新闻资讯、资讯分类进行管理,点击可查看详情和评论,并进行增删改查操作,添加新闻资讯主要包括图片、标题、标签、分类、描述、正文等。界面如下图所示。
图4.8资讯管理界面图
可对事项设定进行管理,支持监督类型、结束时间、开始时间搜索,可点击查看详情(事件编号、事件名称、监督类型、监督内容、任务目标、监督人员、结束时间、开始时间、登记用户、用户姓名、审核、回复),可对事项设定进行审核,可点击提醒通知和打卡操作,并进行增删改查操作。界面如下图所示。
图4.9事项设定界面图
通过前面章节的介绍,我们可以看到监督管家APP已经完成了,但是能不能投入使用还是未知,因为在每个项目正式使用之前必须对开发的项目进行测试,如果不进行测试一旦投入使用可能会出现很多未可知的问题,比如使用人数太多导致系统瘫痪,比如某一功能存在bug信息填写错误等,这些错误将给使用者带来很多的困扰,甚至造成更大的损失,因此测试是项目投入使用的最后一步,为用户提供一个运行顺畅、完美的项目也就是我们进行最后测试的目的。
用户登录功能测试:
表5.1 用户登录功能测试表
| 测试名称 | 测试功能 | 操作过程 | 预期结果 | 测试结果 |
| 用户登录模块测试 | 用户登录成功的情况 | 点击前登录界面输入账号和密码分别输入admin和admin后点击“登录”按钮。 | 登录成功并调整到用户界面 | 正确 |
事项设定添加功能测试:
表5.2 事项设定添加功能测试表
| 测试名称 | 测试功能 | 操作过程 | 预期结果 | 测试结果 |
| 事项设定添加模块测试 | 事项设定添加成功的情况 | 在好物推荐的页面中将点击添加,输入好物推荐相关信息,输入正确的信息后然后点击“提交”按钮。 | 提示添加成功 | 正确 |
| 事项设定添加模块测试 | 事项设定添加失败的情况 | 在好物推荐页面中不填写的好物推荐标题,其他信息正常输入“提交”按钮。 | 提示“添加失败,信息不能为空” | 正确 |
查询提醒通知功能模块测试:
表5.3 查询新闻资讯功能测试表
| 测试名称 | 测试功能 | 操作过程 | 预期结果 | 测试结果 |
| 查询提醒通知功能测试 | 查询成功的情况 | 在提醒通知界面输入资讯标题进行查询 | 查询成功 | 正确 |
事项打卡添加功能测试:
表5.4 事项打卡添加功能测试表
| 测试名称 | 测试功能 | 操作过程 | 预期结果 | 测试结果 |
| 事项打卡添加模块测试 | 事项打卡添加成功的情况 | 在事项打卡添加管理的页面中,输入商品信息,输入正确的信息后然后点击“提交”按钮。 | 提示添加成功 | 正确 |
| 事项打卡添加模块测试 | 事项打卡添加失败的情况 | 在商品信息页面中不填写的商品名称,其他信息正常输入“提交”按钮。 | 提示“添加失败,信息不能为空” | 正确 |
通过编写监督管家APP的测试用例,已经检测完毕用户的登录模块、事项设定添加模块、查询提醒通知模块、事项打卡添加模块的功能测试,在对以上功能得测试过程中,发现了系统中的很多漏送并进行了完善,经过多人在线进行测试,系统完全可以正常运行,当然在后期的维护中系统将不断完善。
在开发监督管家APP之前我胸有成竹,觉得很简单,但在实际的开发中我发现了自身的很多问题,许多编程思想和方法都还没有掌握牢靠,比如Bootsatrp、Jquery、AJAX 、SpringBoot等许多Java Web开发技术,通过开发这个监督管家APP我成长了很多,懂得了做什么事情都要脚踏实地,不能眼高手低,在本次监督管家APP的开发中我逐渐掌握逐渐熟悉的技术。
同时,在本次项目中我也暴露了诸多问题。对于Java的编程知识有所欠缺,环境配置和算法上出现诸多问题,时常导致项目运行出错,或者目标的实现有问题。或者实现想法时算法未优化,使得代码冗长,程序运行不顺畅。
[1]梁轶,王芳,辜春容等.四川省泸州市流动老年人和非流动老年人社区健康管理服务利用差异研究[J].现代医药卫生,2024,40(04):644-649.
[2]申雪萍,原仓周,邵兵.面向软件实践能力的Java程序设计课程教学改革探索[J].计算机教育,2024,(02):20-25.DOI:10.16512/j.cnki.jsjjy.2024.02.008.
[3]粟梁.基于Java的汽车租赁管理系统[J].电脑编程技巧与维护,2024,(01):43-45+52.DOI:10.16184/j.cnki.comprg.2024.01.035.
[4]江唯青.实验设备管理系统设计及其Java实现[J].电脑知识与技术,2024,20(02):27-29.DOI:10.14004/j.cnki.ckt.2024.0149.
[5]石雨昕,关家兴,邹博华等.基于SpringBoot微服务架构设计与实现实验室开放课题管理系统[J].实验室检测,2024,2(01):101-106.
[6]谭光兴,甘景,戚秋晨.基于Java语言的远程数据采集系统设计与实现[J].科技与创新,2024,(01):19-22.DOI:10.15913/j.cnki.kjycx.2024.01.005.
[7]吴海燕.综合化航空电子系统中信号处理模块的健康管理方法[J].电子设计工程,2024,32(01):35-38+43.DOI:10.14022/j.issn1674-6236.2024.01.008.
[8]韩前鹏,陈雨华,王星.基于Java的叶片机械自动设计平台研究与开发[J].工业控制计算机,2023,36(12):21-23.
[9]袁爱平,陈畅,孙士兵等.基于SSM框架的高校学生信息管理系统设计与实现[J].工业控制计算机,2023,36(12):127-129.
[10]袁琳琳.计算机软件Java编程特点及技术分析[J].数字通信世界,2023,(12):87-89.
[11]单厚信,刘舒心,程文远等.基于SSM架构的图书资料管理系统设计与实现[J].现代信息科技,2023,7(23):46-51.DOI:10.19850/j.cnki.2096-4706.2023.23.010.
[12]闫凤琴,李汶洋.基于SSM的防诈骗警民协同防护平台的设计与实现[J].中国新通信,2023,25(23):140-142.
[13]王爽,赵云娥,赵刚刚.“HTML设计商业网站”课程思政整体设计[J].信息系统工程,2023,(11):161-164.
[14]刘方磊.基于SSM框架的旅游大数据分析系统设计与实现[J].中国新技术新产品,2023,(21):22-25.DOI:10.13612/j.cnki.cntp.2023.21.002.
[15]施峰,张瑾.基于SSM的编译原理精品课程网站设计与实现[J].中国新通信,2023,25(20):44-46+49.
[16]赵进步,袁慧.基于SSM框架的“云节”系统设计与实现[J].电脑编程技巧与维护,2023,(10):90-92.DOI:10.16184/j.cnki.comprg.2023.10.021.
[17]卞佳妮.基于健康服务信息系统的患者中医体质健康管理模式构建与思考[J].中医药管理杂志,2023,31(19):125-127.DOI:10.16690/j.cnki.1007-9203.2023.19.076.
[18]文臻铭,吴钧皓.基于SSM框架的电力电缆附件电子商城系统设计与实现[J].工业控制计算机,2023,36(08):145-146+153.
[19]田斌.基于SSM框架的宠物医院系统设计[J].无线互联科技,2023,20(14):69-71.
[20]魏抒华,钱澄.检察管理监督新助手——“e管家”[N].检察日报,2020-09-12(003).DOI:10.28407/n.cnki.njcrb.2020.004169.
结束语
至此论文结束,感谢您的阅读。在此我要特别的感谢我的导师,虽然我在实习期间很忙,论文撰写的时候经常是停停改改,但是我的导师依旧十分的负责,时不时的询问我的任务进展情况,跟进我的论文进度,在指导老师的帮助下,我逐步完成了自己的论文和程序,从导师身上也学习到很多知识和经验,这些知识和经验令我受益匪浅。同时我也从导师身上看到了自己的不足,不论是在技术层面上还是在对待工作的态度上,导师如同明镜一般照出了我的缺点我的不足。此外,我还要感谢在我实习期间在论文和程序上帮助过我的同学和社会人士,此前我对于ssm+html+app方面的一些知识还不了解,是他们在我编写程序过程中给了我很多的启发和感想,也帮助了我对于程序的调试和检测。没有他们我是不能顺利完成本次毕业设计的。至此,我的毕业设计就花上了一个圆满的句号了。
免费领取项目源码,请关注❥点赞收藏并私信博主!!!

被折叠的 条评论
为什么被折叠?



