目 录
随着教育信息化的发展,班级管理系统成为学校组织管理中不可或缺的一部分。传统的班级管理方式已经无法满足当今班级管理的需求。互联网的普及和信息技术的发展,也是班级管理得到了进一步的发展,因此,基于Java web的班级管理系统设计和实现十分重要。该系统的开发能够满足班级管理需求,促进班级管理信息化、数字化发展,班级管理系统具有后台首页、系统用户、班级信息管理、请假分类管理、学生请假管理、通知公告管理、意见反馈管理等功能,并将其数据整合在一起,实现了信息的集中管理和高效处理,为学生提供了意见反馈的渠道,并为管理班级的工作带来了许多便利,减轻时间和人力成本,简化班级管理的工作流程,提高工作效率。
关键词:Java web;SSM;班级管理系统
Abstract
With the development of educational informatization, class management system has become an indispensable part of school organization and management. The traditional class management method can no longer meet the needs of current school management. With the popularization of the Internet and the development of information technology, class management has also been further developed. Therefore, the design and implementation of class management system based on Java web is very important. The development of this system can meet the needs of class management, promote the informatization and digital development of class management. The class management system has functions such as backend homepage, system users, class information management, leave classification management, student leave management, notification and announcement management, and feedback management. Its data is integrated together to achieve centralized management and efficient processing of information, providing students with channels for feedback, And it has brought many conveniences to the management of the class., Reduce time and labor costs, simplify the workflow of class management, and improve work efficiency.
Keywords:Java web; SSM; Class management system
1 绪论
随着互联网的普及和教育信息化的发展,班级管理系统成为学校组织管理中不可或缺的一部分。传统的班级管理方式已经无法满足当今班级管理的需求,因此,开发基于Java web技术开发的班级管理系统能够解决传统班级管理方式存在的问题,提供一个班级管理的平台,满足用户的需求。
基于Java web的班级管理系统设计的设计与实现,通过Java编程语言,配合SSM框架和MYSQL数据库可以实现系统的模块化和易维护性等特点,同时也有较好的跨平台性能,并提供更加友好的操作体验,降低使用门槛,提高用户满意度。
随着互联网的普及和信息技术的发展, 基于Java web的班级管理系统设计的开发具有积极意义。班级管理系统的设计与实现对于提高学校管理工作效率、提升教学质量、加强学生管理、提高教师工作满意度具有重要意义。该系统,为学生提供了更多获取通知公告的信息、进行请假和反馈意见的渠道,管理员可以更好地掌握班级和学生信息和请假情况,及时处理学生的请假事务,并收集学生的意见反馈,提升管理的水平,实现信息共享与交流,推动学校管理的现代化和智能化。同时,班级管理系统实现信息的集中管理和高效处理,提供一种清晰、可靠、实时的数据支持,提升班级管理的全面性和准确性,为班级管理工作带来了许多便利。
1.3 论文结构与章节安排
论文将分层次进行编排,除去论文摘要致谢文献参考部分,论文主要架构如下:
第一章:绪论。主要介绍了课题研究的背景,研究意义和论文结构与章节安排。
第二章:系统分析。主要从系统的用户、功能等方面进行需求分析。
第三章:系统总体设计。主要对系统框架、系统功能模块、数据库进行功能设计。
第四章:系统详细设计与实现。主要介绍了系统框架搭建、系统界面的实现。
第五章:系统测试。主要对系统的部分界面进行测试并对主要功能进行测试。
2 系统分析
系统分析是开发一个项目的先决条件,通过系统分析可以很好的了解系统的主体用户的基本需求情况,同时这也是项目的开发的原因。进而对系统开发进行可行性分析,通常包括技术可行性、经济可行性等,可行性分析同时也是从项目整体角度进行的分析。然后就是对项目的具体需求进行分析,分析的手段一般都是通过用户的用例图来实现。下面是详细的介绍。
2.1 可行性分析
(1)技术可行性:
Java是一种跨平台的编程语言,具有丰富的类库和良好的兼容性,广泛应用于各种场景。Java语言具有较高的性能和稳定性,可以满足系统高并发、大数据处理的需求。此外,ssm是一个非常流行的Java开发框架,SSM(Spring+SpringMVC+MyBatis)框架集由Spring、MyBatis两个开源框架整合而成(SpringMVC是Spring中的部分内容)。常作为数据源较简单的web项目的框架。不仅能够帮助开发者快速搭建应用的基本框架,还提供了丰富的扩展点,使得开发者可以灵活地定制和优化应用程序,满足不同场景下的需求。因此,从技术层面来说是可行的。
(2)经济可行性:
Java开发技术,SSM开发框架,以及MySQL数据库等都可以免费获得并使用,无需额外的费用。ssm的自动配置功能可以根据应用程序的依赖和环境来进行自动配置,减少了大量的手动配置工作,可以降低开发成本;另外,ssm的代码质量和可维护性较高,可以降低后期维护成本,此外,采用开源技术如MySQL作为数据库,能够进一步降低了系统开发和部署的成本。因此,从经济角度分析是可行的。
(3)操作可行性:
基于Javaweb的班级管理系统在操作上具有良好的可行性。通过参考类似系统的成功案例,系统的操作界面和功能经过了系统分析和设计,注重用户友好性和简化操作。对于具备基本计算机知识的人员来说,操作该系统将是简单直观的。因此,从操作角度看,基于Javaweb的班级管理系统也具备高度的可行性。
系统流程是用一些特定的符合和线条来进行演示用户在使用系统时的过程,在进行系统分析的时候,业务流程可以帮助开发人员更好的理解业务,发现错误,完善系统。
2.2.1 数据新增流程
用户成功登入系统后就能够实现增加数据的操作,增加数据的编号由系统生成,用户不能随意填写,除了编号以外,其他增加信息用户自己填写,填写后的信息经过系统验证,验证通过后即可完成数据新增,数据新增的流程图如下图2-1所示。

图2-1 数据新增流程图
2.2.2 数据删除流程
如果系统里面存在一些没有用的数据,相关的管理人员还可以对这些数据进行删除,数据删除时流程图如下图2-2所示。

图2-2 数据删除流程图
根据用户对系统的需求,要求系统简单操作,能够准确,完整的对信息进行管理。对班级管理做需求做解析后,划分为了学生用户和管理员两大功能板块。
学生用户模块:
- 注册登录:游客可以通过注册成为系统用户,使用账号密码登录,可使用系统功能,并可对个人信息和修改密码进行管理。
- 后台首页:可查看请假信息统计数据分析。
- 学生请假管理:可查看提交的请假信息,进行增改删查操作,支持学生姓名、班级名称、审核状态搜索,点击可查看详情,填写请假信息(请假类型、请假时间、请假原因)并提交等待管理员审核。
- 通知公告管理:可查看管理员发布的所有通知公告,支持公告标题搜索,可点击查看详情。
- 意见反馈管理:可查看提交的意见反馈信息,进行增删改查操作,支持主题、审核状态搜索,点击可查看详情,和填写意见反馈信息(主题、相关图片、反馈内容)并提交等待管理员审核。
管理员模块:
- 登录:可使用账号密码登录,使用系统功能,并可对个人信息和修改密码进行管理。
- 系统用户:可对学生用户和管理员进行管控,包括进行增删改查操作,点击可查看详情(头像、账号、密码、昵称、邮箱、状态、用户姓名、用户性别)。
- 班级信息管理:可查看所有班级信息,进行增改删查操作,支持班级名称搜索,点击可查看详情(班级名称、班主任、人数、备注) 。
- 请假分类管理:可查看所有请假分类信息,进行增改删查操作,支持请假类型搜索,点击可查看详情。
- 学生请假管理:可查看所有学生请假信息,进行增改删查操作,支持学生姓名、班级名称、审核状态搜索,点击可查看详情(学生、学号、学生姓名、班级名称、请假类型、请假时间、请假原因、审核状态、审核回复)和进行审核。
- 通知公告管理:可对通知公告进行管理,进行增删改查操作,支持公告标题搜索,可点击查看详情(公告标题、发布人、发布时间、公告类型、公告内容)。
- 意见反馈管理:可查看所有意见反馈信息,进行增删改查操作,支持主题、审核状态搜索,点击可查看详情(反馈用户、主题、相关图片、反馈内容、审核状态、审核回复)和进行审核。
班级管理系统的非功能性需求比如班级管理系统的安全性怎么样,可靠性怎么样,性能怎么样,可拓展性怎么样等。具体可以表示在如下2-1表格中:
表2-1班级管理系统非功能需求表
| 安全性 | 主要指班级管理系统数据库的安装,数据库的使用和密码的设定必须合乎规范。 |
| 可靠性 | 可靠性是指班级管理系统能够安装用户的指示进行操作,经过测试,可靠性90%以上。 |
| 性能 | 性能是影响班级管理系统占据市场的必要条件,所以性能最好要佳才好。 |
| 可扩展性 | 比如数据库预留多个属性,比如接口的使用等确保了系统的非功能性需求。 |
| 易用性 | 用户只要跟着班级管理系统的页面展示内容进行操作,就可以了。 |
| 可维护性 | 班级管理系统开发的可维护性是非常重要的,经过测试,可维护性没有问题 |
2.4 系统用例分析
通过2.3功能的分析,得出了本班级管理系统的用例图:
学生用户角色用例图如下图2-3所示。

图2-3 学生用户角色用例图
管理员角色用例图如下图2-4所示。

图2-4管理员角色用例图
本章主要通过对班级管理系统的可行性分析、流程分析、功能需求分析、系统用例分析,确定整个班级管理系统要实现的功能。同时也为班级管理系统的代码实现和测试提供了标准。
本章主要讨论的内容包括班级管理系统的系统架构设计、功能模块设计、数据库系统设计。
3.1 系统架构设计
本班级管理系统从架构上分为三层:表现层(UI)、业务逻辑层(BLL)以及数据层(DL)。

图3-1系统架构设计图
表现层(UI):又称UI层,主要完成本班级管理系统的UI交互功能,一个良好的UI可以打打提高用户的用户体验,增强用户使用本班级管理系统时的舒适度。UI的界面设计也要适应不同版本的班级管理系统以及不同尺寸的分辨率,以做到良好的兼容性。UI交互功能要求合理,用户进行交互操作时必须要得到与之相符的交互结果,这就要求表现层要与业务逻辑层进行良好的对接。
业务逻辑层(BLL):主要完成本班级管理系统的数据处理功能。用户从表现层传输过来的数据经过业务逻辑层进行处理交付给数据层,系统从数据层读取的数据经过业务逻辑层进行处理交付给表现层。
数据层(DL):由于本班级管理系统的数据是放在服务端的MySQL数据库中,因此本属于服务层的部分可以直接整合在业务逻辑层中,所以数据层中只有数据库,其主要完成本班级管理系统的数据存储和管理功能。
3.2 系统功能模块设计
在上一章节中主要对系统的功能性需求和非功能性需求进行分析,并且根据需求分析了本班级管理系统中的用例。那么接下来就要开始对本班级管理系统的主要功能和数据库开始进行设计。班级管理系统根据前面章节的需求分析得出,其总体设计模块图如图3-2所示。
图3-2 系统功能模块图
数据库设计一般包括需求分析、概念模型设计、数据库表建立三大过程,其中需求分析前面章节已经阐述,概念模型设计有概念模型和逻辑结构设计两部分。
3.3.1 数据库概念结构设计
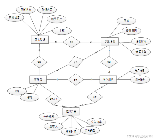
下面是整个班级管理系统中主要的数据库表总E-R实体关系图。
图3-3 系统总E-R关系图
通过上一小节中班级管理系统中总E-R关系图上得出一共需要创建很多个数据表。在此主要罗列几个主要的数据库表结构设计。
表access_token (登陆访问时长)
| 编号 | 名称 | 数据类型 | 长度 | 小数位 | 允许空值 | 主键 | 默认值 | 说明 |
| 1 | token_id | int | 10 | 0 | N | Y | 临时访问牌ID | |
| 2 | token | varchar | 64 | 0 | Y | N | 临时访问牌 | |
| 3 | info | text | 65535 | 0 | Y | N | ||
| 4 | maxage | int | 10 | 0 | N | N | 2 | 最大寿命:默认2小时 |
| 5 | create_time | timestamp | 19 | 0 | N | N | CURRENT_TIMESTAMP | 创建时间: |
| 6 | update_time | timestamp | 19 | 0 | N | N | CURRENT_TIMESTAMP | 更新时间: |
| 7 | user_id | int | 10 | 0 | N | N | 0 | 用户编号: |
| 编号 | 名称 | 数据类型 | 长度 | 小数位 | 允许空值 | 主键 | 默认值 | 说明 |
| 1 | auth_id | int | 10 | 0 | N | Y | 授权ID: | |
| 2 | user_group | varchar | 64 | 0 | Y | N | 用户组: | |
| 3 | mod_name | varchar | 64 | 0 | Y | N | 模块名: | |
| 4 | table_name | varchar | 64 | 0 | Y | N | 表名: | |
| 5 | page_title | varchar | 255 | 0 | Y | N | 页面标题: | |
| 6 | path | varchar | 255 | 0 | Y | N | 路由路径: | |
| 7 | position | varchar | 32 | 0 | Y | N | 位置: | |
| 8 | mode | varchar | 32 | 0 | N | N | _blank | 跳转方式: |
| 9 | add | tinyint | 3 | 0 | N | N | 1 | 是否可增加: |
| 10 | del | tinyint | 3 | 0 | N | N | 1 | 是否可删除: |
| 11 | set | tinyint | 3 | 0 | N | N | 1 | 是否可修改: |
| 12 | get | tinyint | 3 | 0 | N | N | 1 | 是否可查看: |
| 13 | field_add | text | 65535 | 0 | Y | N | 添加字段: | |
| 14 | field_set | text | 65535 | 0 | Y | N | 修改字段: | |
| 15 | field_get | text | 65535 | 0 | Y | N | 查询字段: | |
| 16 | table_nav_name | varchar | 500 | 0 | Y | N | 跨表导航名称: | |
| 17 | table_nav | varchar | 500 | 0 | Y | N | 跨表导航: | |
| 18 | option | text | 65535 | 0 | Y | N | 配置: | |
| 19 | create_time | timestamp | 19 | 0 | N | N | CURRENT_TIMESTAMP | 创建时间: |
| 20 | update_time | timestamp | 19 | 0 | N | N | CURRENT_TIMESTAMP | 更新时间: |
| 编号 | 名称 | 数据类型 | 长度 | 小数位 | 允许空值 | 主键 | 默认值 | 说明 |
| 1 | class_information_id | int | 10 | 0 | N | Y | 班级信息ID | |
| 2 | class_name | varchar | 64 | 0 | Y | N | 班级名称 | |
| 3 | class_teacher | varchar | 64 | 0 | Y | N | 班主任 | |
| 4 | number_of_people | int | 10 | 0 | Y | N | 0 | 人数 |
| 5 | remarks | varchar | 64 | 0 | Y | N | 备注 | |
| 6 | create_time | datetime | 19 | 0 | N | N | CURRENT_TIMESTAMP | 创建时间 |
| 7 | update_time | timestamp | 19 | 0 | N | N | CURRENT_TIMESTAMP | 更新时间 |
| 编号 | 名称 | 数据类型 | 长度 | 小数位 | 允许空值 | 主键 | 默认值 | 说明 |
| 1 | feedback_id | int | 10 | 0 | N | Y | 意见反馈ID | |
| 2 | feedback_to_users | int | 10 | 0 | Y | N | 0 | 反馈用户 |
| 3 | theme | varchar | 64 | 0 | Y | N | 主题 | |
| 4 | related_pictures | varchar | 255 | 0 | Y | N | 相关图片 | |
| 5 | feedback_content | text | 65535 | 0 | Y | N | 反馈内容 | |
| 6 | examine_state | varchar | 16 | 0 | N | N | 未审核 | 审核状态 |
| 7 | examine_reply | varchar | 16 | 0 | Y | N | 审核回复 | |
| 8 | create_time | datetime | 19 | 0 | N | N | CURRENT_TIMESTAMP | 创建时间 |
| 9 | update_time | timestamp | 19 | 0 | N | N | CURRENT_TIMESTAMP | 更新时间 |
| 编号 | 名称 | 数据类型 | 长度 | 小数位 | 允许空值 | 主键 | 默认值 | 说明 |
| 1 | hits_id | int | 10 | 0 | N | Y | 点赞ID: | |
| 2 | user_id | int | 10 | 0 | N | N | 0 | 点赞人: |
| 3 | create_time | timestamp | 19 | 0 | N | N | CURRENT_TIMESTAMP | 创建时间: |
| 4 | update_time | timestamp | 19 | 0 | N | N | CURRENT_TIMESTAMP | 更新时间: |
| 5 | source_table | varchar | 255 | 0 | Y | N | 来源表: | |
| 6 | source_field | varchar | 255 | 0 | Y | N | 来源字段: | |
| 7 | source_id | int | 10 | 0 | N | N | 0 | 来源ID: |
| 编号 | 名称 | 数据类型 | 长度 | 小数位 | 允许空值 | 主键 | 默认值 | 说明 |
| 1 | leave_classification_id | int | 10 | 0 | N | Y | 请假分类ID | |
| 2 | leave_type | varchar | 64 | 0 | Y | N | 请假类型 | |
| 3 | create_time | datetime | 19 | 0 | N | N | CURRENT_TIMESTAMP | 创建时间 |
| 4 | update_time | timestamp | 19 | 0 | N | N | CURRENT_TIMESTAMP | 更新时间 |
表notification_announcement (通知公告)
| 编号 | 名称 | 数据类型 | 长度 | 小数位 | 允许空值 | 主键 | 默认值 | 说明 |
| 1 | notification_announcement_id | int | 10 | 0 | N | Y | 通知公告ID | |
| 2 | announcement_title | varchar | 64 | 0 | Y | N | 公告标题 | |
| 3 | publisher | varchar | 64 | 0 | Y | N | 发布人 | |
| 4 | release_time | datetime | 19 | 0 | Y | N | 发布时间 | |
| 5 | announcement_type | varchar | 64 | 0 | Y | N | 公告类型 | |
| 6 | announcement_content | text | 65535 | 0 | Y | N | 公告内容 | |
| 7 | create_time | datetime | 19 | 0 | N | N | CURRENT_TIMESTAMP | 创建时间 |
| 8 | update_time | timestamp | 19 | 0 | N | N | CURRENT_TIMESTAMP | 更新时间 |
| 编号 | 名称 | 数据类型 | 长度 | 小数位 | 允许空值 | 主键 | 默认值 | 说明 |
| 1 | students_taking_leave_id | int | 10 | 0 | N | Y | 学生请假ID | |
| 2 | student | int | 10 | 0 | Y | N | 0 | 学生 |
| 3 | student_id | varchar | 64 | 0 | Y | N | 学号 | |
| 4 | student_name | varchar | 64 | 0 | Y | N | 学生姓名 | |
| 5 | class_name | varchar | 64 | 0 | Y | N | 班级名称 | |
| 6 | leave_type | varchar | 64 | 0 | Y | N | 请假类型 | |
| 7 | leave_time | varchar | 64 | 0 | Y | N | 请假时间 | |
| 8 | reason_for_taking_leave | text | 65535 | 0 | Y | N | 请假原因 | |
| 9 | examine_state | varchar | 16 | 0 | N | N | 未审核 | 审核状态 |
| 10 | examine_reply | varchar | 16 | 0 | Y | N | 审核回复 | |
| 11 | create_time | datetime | 19 | 0 | N | N | CURRENT_TIMESTAMP | 创建时间 |
| 12 | update_time | timestamp | 19 | 0 | N | N | CURRENT_TIMESTAMP | 更新时间 |
| 编号 | 名称 | 数据类型 | 长度 | 小数位 | 允许空值 | 主键 | 默认值 | 说明 |
| 1 | student_users_id | int | 10 | 0 | N | Y | 学生用户ID | |
| 2 | student_id | varchar | 64 | 0 | Y | N | 学号 | |
| 3 | student_name | varchar | 64 | 0 | Y | N | 学生姓名 | |
| 4 | gender | varchar | 64 | 0 | Y | N | 性别 | |
| 5 | class_name | varchar | 64 | 0 | Y | N | 班级名称 | |
| 6 | contact_phone_number | varchar | 64 | 0 | Y | N | 联系电话 | |
| 7 | examine_state | varchar | 16 | 0 | N | N | 已通过 | 审核状态 |
| 8 | user_id | int | 10 | 0 | N | N | 0 | 用户ID |
3.4本章小结
整个班级管理系统的需求分析主要对系统总体架构以及功能模块的设计,通过建立E-R模型和数据库逻辑系统设计完成了数据库系统设计。
4 系统详细设计与实现
班级管理系统的详细设计与实现主要是根据前面的班级管理系统的需求分析和班级管理系统的总体设计来设计页面并实现业务逻辑。主要从班级管理系统界面实现、业务逻辑实现这两部分进行介绍。
4.1 学生用户功能模块
4.1.1 后台首页界面
系统首页以上中下的布局进行展示,正上方是系统的导航栏,中间是轮播图,下面是产品推荐的广告链接等信息。其主界面展示如下图4-1所示。
图4-1 后台首页界面图
4.1.2 用户注册界面
用户右上角“注册”按钮进入注册页面填写账号、密码、确认密码、昵称、邮箱、身份等信息后点击“注册”按钮,系统会对输入的信息进行验证,验证通过后即可完成注册,其界面展示如下图4-2所示。
图4-2 注册界面图
用户注册的关键代码如下:
@PostMapping("register")
public Map<String, Object> signUp(HttpServletRequest request) throws IOException {
Map<String, String> query = new HashMap<>();
Map<String,Object> map = service.readBody(request.getReader());
query.put("username",String.valueOf(map.get("username")));
List list = service.selectBaseList(service.select(query, new HashMap<>()));
if (list.size()>0){
return error(30000, "用户已存在");
}
map.put("password",service.encryption(String.valueOf(map.get("password"))));
service.insert(map);
return success(1);
}
4.1.3 用户登录界面
用户注册后可以通过自己的账户名和密码进行登录的,当用户输入完整的自己的账户名和密码信息并点击“登录”按钮后,系统会对输入的信息进行验证,验证通过后即可完成登录,其界面如下图4-3所示。
图4-3登录界面图
用户登录关键代码如下:
@Slf4j
public class LoginInterceptor implements HandlerInterceptor {
private String tokenName = "x-auth-token";
@Override
public boolean preHandle(HttpServletRequest request, HttpServletResponse response, Object handler) throws Exception {
String token = request.getHeader(this.tokenName);
setHeader(request, response);
log.info("[请求接口] - {} , [请求类型] - {}",request.getRequestURL().toString(),request.getMethod());
private void setHeader(HttpServletRequest request, HttpServletResponse response) {
response.setHeader("Access-control-Allow-Origin", request.getHeader("Origin"));
response.setHeader("Access-Control-Allow-Methods", "GET, HEAD, POST, PUT, DELETE, TRACE, OPTIONS, PATCH");
response.setHeader("Access-Control-Allow-Credentials", "true");
response.setHeader("Access-Control-Allow-Headers", request.getHeader("Access-Control-Request-Headers"));
response.setHeader("Access-Control-Max-Age", "1800");
response.setHeader("Content-Type", "application/json;charset=UTF-8");
response.setStatus(HttpStatus.OK.value());
}
4.1.4 学生请假管理界面
可查看提交的请假信息,进行增改删查操作,支持学生姓名、班级名称、审核状态搜索,点击可查看详情,填写请假信息(请假类型、请假时间、请假原因)并提交等待管理员审核。其界面如下图所示。
图4-4学生请假管理界面图
4.1.5 通知公告管理界面
可查看管理员发布的所有通知公告,支持公告标题搜索,可点击查看详情。其界面如下图所示。
图4-5通知公告管理界面图
可查看提交的意见反馈信息,进行增删改查操作,支持主题、审核状态搜索,点击可查看详情,和填写意见反馈信息(主题、相关图片、反馈内容)并提交等待管理员审核。其界面如下图所示:
图4-6意见反馈管理界面图
可查看学生请假信息统计数据分析。其界面如下图所示:
图4-7后台首页界面图
可对学生用户和管理员进行管控,包括进行增删改查操作,点击可查看详情。其界面如下图所示。
图4-8系统用户界面图
可查看所有班级信息,进行增改删查操作,支持班级名称搜索,点击可查看详情(班级名称、班主任、人数、备注)。其界面如下图所示。
图4-9班级信息管理界面图
可查看所有请假分类信息,进行增改删查操作,支持请假类型搜索,点击可查看详情。其界面如下图所示。
图4-10请假分类管理界面图
可查看所有学生请假信息,进行增改删查操作,支持学生姓名、班级名称、审核状态搜索,点击可查看详情(学生、学号、学生姓名、班级名称、请假类型、请假时间、请假原因、审核状态、审核回复)和进行审核。其界面如下图所示。
图4-11学生请假管理界面图
可对通知公告进行管理,进行增删改查操作,支持公告标题搜索,可点击查看详情(公告标题、发布人、发布时间、公告类型、公告内容)。其界面如下图所示。
图4-12通知公告管理界面图
4.2.7 意见反馈管理界面
可查看所有意见反馈信息,进行增删改查操作,支持主题、审核状态搜索,点击可查看详情(反馈用户、主题、相关图片、反馈内容、审核状态、审核回复)和进行审核。其界面如下图所示。
图4-13 意见反馈管理界面图
5系统测试
5.1 系统测试目的
无论什么样的系统,测试都至关重要,通过测试可以检查出潜藏的缺陷,从而确保系统的性能和稳定性,避免Bug的出现,并确保系统的功能和性价比达到预期的要求。
系统测试包括:用户登录功能测试、通知公告管理展示功能测试、学生请假管理添加功能测试、意见反馈管理添加功能测试、密码修改功能测试,如表5-1、5-2、5-3、5-4、5-5所示:
表5-1 用户登录功能测试表
| 用例名称 | 用户登录系统 |
| 目的 | 测试用户通过正确的用户名和密码可否登录功能 |
| 前提 | 未登录的情况下 |
| 测试流程 | 1) 进入登录页面 2) 输入正确的用户名和密码 |
| 预期结果 | 用户名和密码正确的时候,跳转到登录成功界面,反之则显示错误信息,提示重新输入 |
| 实际结果 | 实际结果与预期结果一致 |
通知公告管理展示功能测试:
表5-2 通知公告管理展示功能测试表
| 用例名称 | 通知公告管理展示 |
| 目的 | 测试通知公告管理展示功能 |
| 前提 | 用户登录 |
| 测试流程 | 点击通知公告管理 |
| 预期结果 | 可以查看到所有通知公告管理信息 |
| 实际结果 | 实际结果与预期结果一致 |
学生请假管理管理添加界面测试:
表5-3 学生请假管理添加界面测试表
| 用例名称 | 学生请假管理添加测试用例 |
| 目的 | 测试学生请假管理添加功能 |
| 前提 | 用户正常登录情况下 |
| 测试流程 | 1)点击学生请假管理,填写请假信息。 2)填写完毕后点击进行提交。 |
| 预期结果 | 提交以后,后台首页会显示新的学生请假信息 |
| 实际结果 | 实际结果与预期结果一致 |
意见反馈管理预约界面测试:
表5-4 意见反馈管理预约界面测试表
| 用例名称 | 意见反馈管理预约测试用例 |
| 目的 | 测试意见反馈管理预约加功能 |
| 前提 | 用户正常登录情况下 |
| 测试流程 | 1)点击“意见反馈管理”点击“添加”填写意见反馈信息。 2)填写完毕后点击进行提交。 |
| 预期结果 | 提交以后,后台首页会显示新的意见反馈信息 |
| 实际结果 | 实际结果与预期结果一致 |
密码修改功能测试:
表5-5 密码修改功能测试表
| 用例名称 | 密码修改测试用例 |
| 目的 | 测试密码修改功能 |
| 前提 | 学生用户和管理员用户正常登录情况下 |
| 测试流程 | 1)点击密码修改并完成填写。 2)点击进行提交。 |
| 预期结果 | 使用新的密码可以登录 |
| 实际结果 | 实际结果与预期结果一致 |
通过编写班级管理系统的测试用例,已经检测完毕用户登录功能测试、通知公告管理展示功能测试、学生请假管理添加功能测试、意见反馈管理添加功能测试、密码修改功能测试,通过的测试为班级管理系统的后期推广运营提供了强力的技术支撑。
在班级管理系统开发之前,需要先对用户的具体需求进行分析。包括系统的可行性分析、功能需求分析以及其他需求等。在可行性分析过程中,对系统实现的技术性、经济性等方面进行了分析。总体上证明了系统实施的可行性。
本文总结了班级管理系统开发背景与意义,然后阐述了系统的具体业务需求,并根据系统需求对系统结构以及功能模块等进行了详细地设计,将整个系统划分为多个不同的功能模块。在分析系统功能需求时,对整个系统的总体架构以及功能模块等进行了分析,并选择合适的系统开发技术完成了对各个模块的开发工作。系统开发完成之后进行了部署,同时进行了系统的测试过程,通过测试证明了系统在功能以及性能等方面都达到了预期的要求,具有较高的稳定性与可靠性。
[1]高艳玲,段亚西.高校班级管理及班委队伍建设策略探析[J].科技风,2024,(06):167-169.DOI:10.19392/j.cnki.1671-7341.202406053.
[2]蔡汉贞.学生自主参与型班级管理要点探究[J].成才之路,2024,(06):137-140.
[3]缪妙,薛梅青,张金翔.基于JavaWeb的高校教师发展与职称评审系统的设计与应用[J].现代信息科技,2024,8(03):5-10+16.DOI:10.19850/j.cnki.2096-4706.2024.03.002.
[4]达瓦卓玛.全寄宿制高中班级自主管理模式的构建与实践[J].教学管理与教育研究,2024,8(02):53-55.
[5]袁爱平,陈畅,孙士兵等.基于SSM框架的高校学生信息管理系统设计与实现[J].工业控制计算机,2023,36(12):127-129.
[6]朱玉凤.基于JavaWeb的酒店管理系统的设计与实现[J].网络安全和信息化,2023,(12):91-94.
[7]应晓兰.基于JavaWeb的实验室信息交互平台[J].计算机时代,2023,(12):228-231.DOI:10.16644/j.cnki.cn33-1094/tp.2023.12.051.
[8]王浩,袁登厅,任杰等.基于JavaWeb的继电保护装置程序包在线管理系统[J].电工技术,2023,(16):222-223+226.DOI:10.19768/j.cnki.dgjs.2023.16.061.
[9]付佳爽,韩梦彤,冯丹丹等.基于JavaWeb的创新创业学分审核系统的设计与实现[C]//香港新世纪文化出版社.2023年第六届智慧教育与人工智能发展国际学术会议论文集(第二卷).沈阳工学院,信息与控制学院;,2023:2.DOI:10.26914/c.cnkihy.2023.073647.
[10]周冀峰,张开,汪金新等.基于JavaWeb的EAST-ICRF数据查询系统[J].核电子学与探测技术,2023,43(03):627-633.
[11]刘思云,陈贵松.地方高校班级管理系统的设计与实现[J].现代计算机,2022,28(19):116-120.
[12]李驰.JavaWeb网络学习资源推荐系统的研究与实现[D].四川师范大学,2022.DOI:10.27347/d.cnki.gssdu.2022.001244.
[13]邱士庆,王燕.基于JavaWeb的兴趣培养机构推广系统设计与实现[J].北京印刷学院学报,2022,30(08):53-57.DOI:10.19461/j.cnki.1004-8626.2022.08.013.
[14]朱军.基于JavaWeb的编程技术论坛的设计与实现[J].电子制作,2022,30(10):51-54.DOI:10.16589/j.cnki.cn11-3571/tn.2022.10.024.
[15]李昕宇.基于JavaWeb的中小型医院门诊管理系统的设计与实现[J].软件,2022,43(05):131-133.
[16]杨圣彬,刘亚琼.基于JavaWeb的企业人员岗位调动系统的设计与实现[J].信息与电脑(理论版),2022,34(04):151-153+157.
[17]袁明坤,曾丽.基于JavaWeb的超市商品采购管理系统设计与实现[J].电脑知识与技术,2022,18(05):61-63.DOI:10.14004/j.cnki.ckt.2022.0346.
[18]王强,朱红梅.基于JavaWeb的高职二级院系任务积分管理系统的设计[J].中阿科技论坛(中英文),2021,(12):59-62.
[19]陈玲玲,赵全军,赵志国.基于JavaWeb的研究生教务管理系统的设计与实现[J].现代信息科技,2021,5(20):27-29.DOI:10.19850/j.cnki.2096-4706.2021.20.007.
[20]苗青林,张晓丰,刘显光.基于JavaWeb的交通数据管理信息系统的设计与实现[J].信息系统工程,2021,(09):44-46.
首先,我要感谢我的论文指导老师。在论文完成的整个过程中,指导老师始终给予我无微不至的关爱与指导。在论文写作的过程中,导师那耐心细致的指导,以及提出的具有建设性的意见,都给予了我极大的帮助,让我受益匪浅。导师严谨的治学态度、敬业精神以及高水平的教学能力,都给我树立了追求卓越的典范,这对我以后的人生道路和学业成就都产生了极大的积极影响。
此外,我还要感谢我班的同学们,他们既是我的同窗好友,又是我的良师益友。正是由于你们的支持和关怀,使得我在大学期间的学习和生活都变得异常充实。感谢那些在大学期间给予我帮助的所有老师和同学们,是你们给予了我在学业道路上的前进动力。
当然,我也不能忘记我的父母,是他们用无私的爱抚养我成人。你们的养育之恩我将永生难忘,将来我一定会用我的成绩回报你们。在成长的道路上,我会不断努力,不负众望,用实际行动来回报你们对我的期望。
总之,在这篇论文中,我要感谢所有给予我帮助的人,包括指导老师、同学们、家人和朋友们。是你们的支持与关爱,让我在学术和个人生活中取得了优异的成绩。我会珍惜这份感恩之情,将这份力量用于学习和未来的生活中,不断追求卓越,成为一个更加优秀的人。
免费领取项目源码,请关注❥点赞收藏并私信博主,谢谢!!!
1731

被折叠的 条评论
为什么被折叠?



