随着社会老龄化程度的不断加深,智慧养老发展成为当今社会关注的焦点之一。家庭与社区资源的有限性,使得需要提供更加便捷、贴心的养老服务来满足老年人的需求。基于HTML5技术的智慧养老服务平台的设计和实现,为老年人提供了一个全新的智慧养老服务方式,便于家属和管理员管理老人的生活与健康。
本研究旨在通过Java开发,利用HTML5技术配合SSM框架和MySQL数据库,构建基于HTML5的智慧养老服务平台,为老年人和家属提供更为便捷的服务接入途径,,为老人提供高效丰富的养老服务。通过公共管理、用户管理、资讯管理、社区活动、活动报名、活动类型等功能的设计与实现,为老年人提供更多生活乐趣和社交机会,有效提升老年人的生活质量。同时,家属可以更好的赡养老人和了解老人生活和健康,管理员可以通过该平台实现信息集中管理和更好地提供智慧养老服务,提高智慧养老服务管理效率和服务水平,推动智慧养老事业的发展。
关键词:HTML5;智慧养老服务平台;SSM;MySQL
With the continuous deepening of social aging, the development of smart elderly care has become one of the focuses of attention in today's society. The limited resources of families and communities make it necessary to provide more convenient and caring elderly care services to meet the needs of the elderly. The design and implementation of a smart elderly care service platform based on HTML5 technology provides a new way of smart elderly care services for the elderly, making it easier for family members and administrators to manage the life and health of the elderly.
The aim of this study is to develop a smart elderly care service platform based on HTML5 using Java and HTML5 technology combined with SSM framework and MySQL database, providing more convenient service access for the elderly and their families, and providing efficient and rich elderly care services. By designing and implementing functions such as public management, user management, information management, community activities, event registration, and event types, we aim to provide more fun and social opportunities for the elderly, effectively improving their quality of life. At the same time, family members can better support the elderly and understand their life and health. Administrators can use this platform to achieve centralized information management and better provide smart elderly care services, improve the efficiency and service level of smart elderly care service management, and promote the development of the smart elderly care industry.
Keywords: HTML5; Smart elderly care service platform; SSM; MySQL
目 录
1 绪论
1.1 研究背景与意义
随着中国社会快速老龄化的进程,养老服务成为了一个迫切的社会问题。根据联合国数据,截至2020年,中国老龄人口已超过2.5亿,占总人口的18.1%。随着人们的寿命延长和生活条件的改善,老年人对养老服务的需求也不断增加。传统的养老服务模式面临着各种挑战,如资源不足、服务质量参差不齐、服务与需求不匹配等问题。为了解决这些问题,基于HTML5的智慧养老服务平台应运而生。该平台利用互联网和信息技术,将养老服务与现代科技相结合,提供一种更加便捷、高效和个性化的养老服务方式。
HTML5作为一种新一代的互联网技术标准,具有跨平台、跨设备、跨浏览器的优势,逐渐成为智慧养老服务平台的首选技术之一。HTML5技术可以通过网页应用程序的形式,为用户提供各种养老服务和功能。同时,HTML5还支持各种多媒体元素的嵌入,能够拥有更加丰富多样的服务内容。
因此,基于HTML5技术的智慧养老服务平台具有重要的研究和实践价值。本研究旨在通过Java开发,利用HTML5技术配合SSM框架和MySQL数据库,构建基于HTML5的智慧养老服务平台,为老年人和家属提供更为便捷的服务接入途径,为老人提供高效丰富的养老服务。通过公共管理、用户管理、资讯管理、社区活动、活动报名、活动类型等功能的设计与实现,为老年人提供更多生活乐趣和社交机会,有效提升老年人的生活质量。同时,家属可以更好的赡养老人和了解老人生活和健康,管理员可以通过该平台实现信息集中管理和更好地提供智慧养老服务,提高智慧养老服务管理效率和服务水平;此外,它不仅可以满足老年人对养老服务的需求,提高他们的生活质量,还可以为家庭、社区和养老机构等提供一个更好的养老管理工具,实现资源的合理配置和养老服务资源的共享。通过这项研究,我们可以探索如何充分利用HTML5技术的优势,为老年人提供更好的养老服务,促进智慧养老事业的发展。
目前在国内方面,智慧养老服务平台的研究和实践已经取得了一定的进展。首先针对养老服务平台的技术研发,国内的高校和科研机构积极开展了相关研究,以优化平台的功能和用户体验。例如,各类基于HTML5技术的平台研究与开发不断涌现,其中包括基于移动互联网的养老服务平台、智能硬件与软件系统的融合等。在应用方面,国内一些地区已经开始推广智慧养老服务平台,如大数据分析技术的运用、智能家居设备的安装和使用等。同时,一些科技公司也积极开发和运营自己的智慧养老平台,提供一站式的养老服务。此外,国内的政府也在推动智慧养老服务的发展,通过政策扶持和资源整合,鼓励企业和机构积极参与智慧养老服务的建设和运营。
在国际上,智慧养老服务平台也备受关注,并取得了一些有益的研究成果。多个国家和地区都投入了大量资源研究智慧养老服务的技术和应用。比如,日本、美国和欧洲等发达国家在智慧养老服务领域有着丰富的经验和成果。国际上的智慧养老服务平台主要集中在人工智能技术、物联网技术、移动应用技术等方面的研究与应用。例如,通过智能家居设备、可穿戴设备和健康监测系统等,为老年人提供个性化的养老服务。此外,国际上还有一些协作与研究机构致力于智慧养老服务的促进,如联合国老龄问题部、世界卫生组织等,通过组织国际研讨会和合作项目,推动智慧养老服务平台的研究和实践。
总的来说,国内外对于智慧养老服务平台的研究和实践已经有了一定的成果。然而,还有很多工作需要进一步深入,如如何提高养老服务的质量、如何解决技术和隐私安全等问题。因此,未来的研究方向还需进一步探索。
本文共分为六章,章节内容安排如下:
第一章为引言,此章节对所设计和实现的系统的背景和状况以及意义进行详细的论述以及说明,同时进行了论文整体框架的结构的简要介绍。
第二章为系统需求分析,章节所做的主要的工作是对系统进行了技术、经济和操作方面可行性的分析;对系统实行了总体功能的需求、用例分析。
第三章为系统的设计,主要是对系统的功能结构进行设计,并对系统数据库的概念结构以及物理结构的设计进行了分析。
第四章就是对系统的实现,根据系统功能的划分,分别的对系统所需要实现的前台客户功能和后台管理员功能进行了分析和说明。
第五章:系统测试。主要对系统的部分界面进行测试并对主要功能进行测试
2 基于HTML5的智慧养老服务平台分析
系统需求分析是系统开发的一个关键环节,它在系统的设计和实现上起到了一个承上启下的位置。系统需求分析是对所需要做的系统进行一个需求的挖掘,如果分析的准确可以精准的解决现实中碰到的问题。如果分析不到位会影响后期系统的实现。一个系统的优秀程度需求分析也是占据了非常大的比例,如果需求分析不到位,后面的系统设计要实现就是一个偏离导航的设计。
系统可行行分析是对系统对系统可行性进行一个探讨。在探讨系统的可行性上我们主要从技术上的可行性和经济上的可行性以及法律层面的可行性上进行分析,如果三个层面度通过,我们则认为系统是比较可行的。
2.1.1 技术可行性分析
SSM作为一个成熟的开发框架,常作为数据源较简单的web项目的框架,具有丰富的功能和广泛的社会支持。它提供了快速开发和部署应用程序的能力,适合构建基于HTML5的智慧养老服务平台所需的功能和性能要求。Java作为一种流行的编程语言,具有广泛的库和工具生态系统,可以满足项目的需求。HTML5作为一种新一代的互联网技术标准,具有跨平台、跨设备、跨浏览器的优势,同时,支持各种多媒体元素的嵌入,可以通过网页应用程序的形式,提供更加丰富多样的服务内容。MySQL是一种可靠的关系型数据库管理系统,具备良好的性能和稳定性。因此,在技术层面上,该项目是可行的。
通过经济效益和社会价值来决定一个系统的存活问题,所使用的技术像HTML5、Java、SSM、MySQL数据库、Photoshop图片处理软件等,这些都是开源免费的,系统的开发工具能够从网上都可以直接下载,并且这些环境在学校都进行了系统的学习,自己能够独立操作完成,不需要额外花费,同时通过开发基于HTML5的智慧养老服务平台来能够帮助管理员减少工作,为方便用户提供便捷高效的操作系统和使用体验,优化资源分配和降低人力和时间成本。因此,在经济层面上,该项目是可行的。
此次开发的基于HTML5的智慧养老服务平台,登录界面也是我们最常见的一种登录窗口,电脑端即可操作。同时,智慧养老服务平台主要是使用HTML5,通过Java开发技术、SSM框架以及mysql数据库进行开发设计的,使得系统的开发更高效和稳定,具有高效且便捷和友好且友好的特点,也体现出来该系统的的现代化和规范化。用户可以轻松的进行学习,其系统主要特点就是易操作和易管理。因此,在操作层面上,该项目是可行的。
基于HTML5的智慧养老服务平台我划分为了家属用户模块和管理员模块这两大部分。
家属用户模块:
- 注册登录:游客可以通过注册成为用户管理,使用账号密码可进行登录,使用系统功能。
- 首页:可查看轮播图和使用系统其他功能。
- 交流论坛:可查看所有交流论坛消息,支持局部搜索,点击可查看详情(标题、详情介绍、标签)可进行发布内容(封面图、标题、分类、标签、正文)操作,并进行点赞、收藏和评论。
- 通知公告:可查看包括关于我们、联系方式、网站介绍等管理员发布的所有通知公告,点击可查看详情。
- 健康资讯:可查看管理员发布的所有健康资讯信息,支持局部搜索和下拉(筛选、排序)搜索,热门文章推荐,点击可查看详情,进行点赞、收藏和评论。
- 社区活动:可查看管理员发布的所有社区活动,支持关键字(活动名称、活动类型)搜索和下拉(排序)搜索,点击可查看详情(活动名称、活动类型、活动时间、活动地点、活动内容、注意事项),进行收藏,并可点击报名操作,确认报名信息(家属用户、家属姓名、老人姓名、活动名称、活动类型、活动时间、活动地点)。
- 我的账户:可查看个人资料(头像、账号、密码、昵称、邮箱、状态、家属姓名、老人姓名、联系方式),对个人资料进行管理,包括修改密码和修改资料(头像、昵称、邮箱、用户姓名、用户性别)。
- 个人中心:可对个人首页、老人档案、健康信息、活动报名、收藏等信息进行管控。
- 点击“老人档案”,可查看自己的老人档案信息,进行增改删查操作,支持家属姓名、老人姓名搜索,可点击查看详情(家属用户、家属姓名、老人姓名、老人性别);
- 点击“健康信息”,可查看自己的健康信息,进行增改删查操作,支持家属姓名、老人姓名搜索,可点击查看详情(家属用户、家属姓名、老人姓名、老人血压、老人血脂、老人血糖、健康状态);
- 点击“活动报名”,可查看自己的所有活动报名信息,进行查询操作,支持家属姓名、老人姓名、活动名称搜索,可点击查看详情(家属用户、家属姓名、老人姓名、活动名称、活动类型、活动时间、活动地点);
- 点击“收藏”,可管理所有收藏信息,包括健康资讯、社区活动等收藏信息,进行查看和删除操作,点击可查看详情。
管理员模块:
- 登录:管理员账号密码由系统生成,可使用账号密码可进行登录,使用系统功能,并对个人信息和密码进行管理。
- 公共管理:可对首页的轮播图和通知公告进行管理,进行增删改查操作,支持标题搜索,可点击查看详情。
- 用户管理:可对家属用户和管理员进行管控,包括进行增删改查操作,点击可查看详情。
- 资讯管理:可对健康资讯和资讯分类进行管理,进行增删改查操作,健康资讯支持标题、标签、分类搜索,可点击查看详情(封面图、标题、分类、标签、描述、正文)和查看评论;资讯分类支持类型名称搜索,可点击查看详情。
- 老人档案:可查看所有老人档案信息,进行增改删查操作,支持家属姓名、老人姓名搜索,可点击查看详情(家属用户、家属姓名、老人姓名、老人性别)。
- 健康信息:可查看所有健康信息,进行增改删查操作,支持家属姓名、老人姓名搜索,可点击查看详情(家属用户、家属姓名、老人姓名、老人血压、老人血脂、老人血糖、健康状态)。
- 社区活动:可查看所有社区活动,进行增改删查操作,支持活动名称、活动类型搜索,可点击查看详情(活动名称、活动类型、活动时间、活动地点、活动内容、注意事项)。
- 活动报名:可查看所有活动报名信息,进行增改删查操作,支持持家属姓名、老人姓名、活动名称搜索,可点击查看详情(家属用户、家属姓名、老人姓名、活动名称、活动类型、活动时间、活动地点)。
- 活动类型:可查看所有活动类型信息,进行增改删查操作,支持活动类型搜索,点击可查看详情。
基于HTML5的智慧养老服务平台的非功能性需求比如基于HTML5的智慧养老服务平台的安全性怎么样,可靠性怎么样,性能怎么样,可拓展性怎么样等。具体可以表示在如下2-1表格中:
表2-1基于HTML5的智慧养老服务平台非功能需求表
| 安全性 | 主要指基于HTML5的智慧养老服务平台数据库的安装,数据库的使用和密码的设定必须合乎规范。 |
| 可靠性 | 可靠性是指基于HTML5的智慧养老服务平台能够按照用户提交的指示进行操作,经过测试,可靠性90%以上。 |
| 性能 | 性能是影响基于HTML5的智慧养老服务平台占据市场的必要条件,所以性能最好要佳才好。 |
| 可扩展性 | 比如数据库预留多个属性,比如接口的使用等确保了系统的非功能性需求。 |
| 易用性 | 用户只要跟着基于HTML5的智慧养老服务平台的页面展示内容进行操作,就可以了。 |
| 可维护性 | 基于HTML5的智慧养老服务平台开发的可维护性是非常重要的,经过测试,可维护性没有问题 |
2.3 系统用例分析
基于HTML5的智慧养老服务平台的完整UML用例图分别是图2-2、图2-3。
图2-2就是家属用户角色的用例展示。

图2-2 基于HTML5的智慧养老服务平台家属用户角色用例图
图2-3就是管理员角色的用例展示。

图2-3 基于HTML5的智慧养老服务平台管理员角色用例图
2.4.1 数据增加流程
用户成功登入系统后就能够实现增加数据的操作,增加数据的编号是特定的,系统生成,用户不能随意填写,除了编号以外,其他增加信息用户自己填写,填写后的信息经过系统验证,验证合法通过就显示增加数据成功了,相反的话,就没有增加成功,图2-4显示的就是在增加数据时的流程。

图2-4数据增加流程图
2.4.2 数据修改流程
数据修改时的流程和上面介绍的数据增加时的流程差不多,如图2-5所示。

图2-5数据修改流程图
2.4.3 数据删除流程
如果系统里面存在一些没有用的数据的话,相关的管理人员还可以对这些数据进行删除,图2-6就是数据删除时的流程图。

图2-6数据删除流程图
本章主要通过对基于HTML5的智慧养老服务平台的可行性分析、功能需求分析、系统用例分析、系统流程分析,确定整个基于HTML5的智慧养老服务平台要实现的功能。同时也为基于HTML5的智慧养老服务平台的代码实现和测试提供了标准。
本章主要讨论的内容包括基于HTML5的智慧养老服务平台的功能模块设计、数据库系统设计。
3.1 系统功能模块设计
3.1.1 整体功能模块设计
在上一章节中主要对系统的功能性需求和非功能性需求进行分析,并且根据需求分析了本基于HTML5的智慧养老服务平台中的用例。那么接下来就要开始对本基于HTML5的智慧养老服务平台的架构、主要功能和数据库开始进行设计。基于HTML5的智慧养老服务平台根据前面章节的需求分析得出,其总体设计模块图如图3-1所示。
图3-1 基于HTML5的智慧养老服务平台功能模块图
数据库设计一般包括需求分析、概念模型设计、数据库表建立三大过程,其中需求分析前面章节已经阐述,概念模型设计有概念模型和逻辑结构设计两部分。
3.2.1 数据库概念结构设计
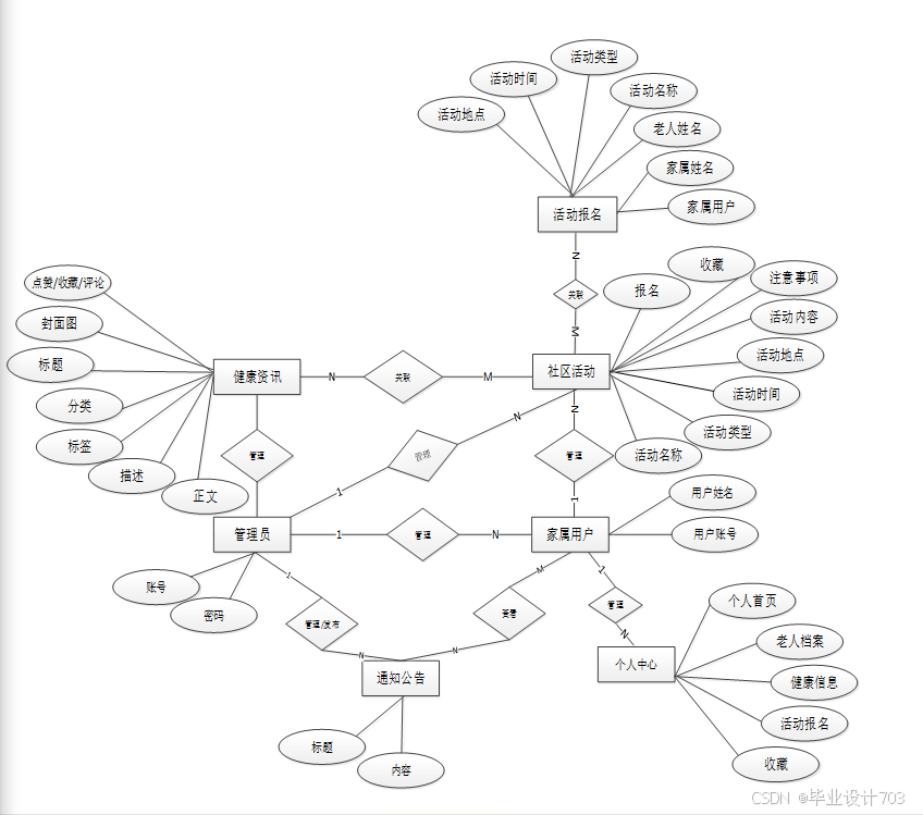
下面是整个基于HTML5的智慧养老服务平台中主要的数据库表总E-R实体关系图。
图3-6 基于HTML5的智慧养老服务平台总E-R关系图
通过上一小节中基于HTML5的智慧养老服务平台中总E-R关系图上得出一共需要创建很多个数据表。在此我主要罗列几个主要的数据库表结构设计。
| 编号 | 名称 | 数据类型 | 长度 | 小数位 | 允许空值 | 主键 | 默认值 | 说明 |
| 1 | token_id | int | 10 | 0 | N | Y | 临时访问牌ID | |
| 2 | token | varchar | 64 | 0 | Y | N | 临时访问牌 | |
| 3 | info | text | 65535 | 0 | Y | N | ||
| 4 | maxage | int | 10 | 0 | N | N | 2 | 最大寿命:默认2小时 |
| 5 | create_time | timestamp | 19 | 0 | N | N | CURRENT_TIMESTAMP | 创建时间: |
| 6 | update_time | timestamp | 19 | 0 | N | N | CURRENT_TIMESTAMP | 更新时间: |
| 7 | user_id | int | 10 | 0 | N | N | 0 | 用户编号: |
| 编号 | 名称 | 数据类型 | 长度 | 小数位 | 允许空值 | 主键 | 默认值 | 说明 |
| 1 | activity_type_id | int | 10 | 0 | N | Y | 活动类型ID | |
| 2 | activity_type | varchar | 64 | 0 | Y | N | 活动类型 | |
| 3 | create_time | datetime | 19 | 0 | N | N | CURRENT_TIMESTAMP | 创建时间 |
| 4 | update_time | timestamp | 19 | 0 | N | N | CURRENT_TIMESTAMP | 更新时间 |
| 编号 | 名称 | 数据类型 | 长度 | 小数位 | 允许空值 | 主键 | 默认值 | 说明 |
| 1 | article_id | mediumint | 8 | 0 | N | Y | 文章id:[0,8388607] | |
| 2 | title | varchar | 125 | 0 | N | Y | 标题:[0,125]用于文章和html的title标签中 | |
| 3 | type | varchar | 64 | 0 | N | N | 0 | 文章分类:[0,1000]用来搜索指定类型的文章 |
| 4 | hits | int | 10 | 0 | N | N | 0 | 点击数:[0,1000000000]访问这篇文章的人次 |
| 5 | praise_len | int | 10 | 0 | N | N | 0 | 点赞数 |
| 6 | create_time | timestamp | 19 | 0 | N | N | CURRENT_TIMESTAMP | 创建时间: |
| 7 | update_time | timestamp | 19 | 0 | N | N | CURRENT_TIMESTAMP | 更新时间: |
| 8 | source | varchar | 255 | 0 | Y | N | 来源:[0,255]文章的出处 | |
| 9 | url | varchar | 255 | 0 | Y | N | 来源地址:[0,255]用于跳转到发布该文章的网站 | |
| 10 | tag | varchar | 255 | 0 | Y | N | 标签:[0,255]用于标注文章所属相关内容,多个标签用空格隔开 | |
| 11 | content | longtext | 2147483647 | 0 | Y | N | 正文:文章的主体内容 | |
| 12 | img | varchar | 255 | 0 | Y | N | 封面图 | |
| 13 | description | text | 65535 | 0 | Y | N | 文章描述 |
| 编号 | 名称 | 数据类型 | 长度 | 小数位 | 允许空值 | 主键 | 默认值 | 说明 |
| 1 | type_id | smallint | 5 | 0 | N | Y | 分类ID:[0,10000] | |
| 2 | display | smallint | 5 | 0 | N | N | 100 | 显示顺序:[0,1000]决定分类显示的先后顺序 |
| 3 | name | varchar | 16 | 0 | N | N | 分类名称:[2,16] | |
| 4 | father_id | smallint | 5 | 0 | N | N | 0 | 上级分类ID:[0,32767] |
| 5 | description | varchar | 255 | 0 | Y | N | 描述:[0,255]描述该分类的作用 | |
| 6 | icon | text | 65535 | 0 | Y | N | 分类图标: | |
| 7 | url | varchar | 255 | 0 | Y | N | 外链地址:[0,255]如果该分类是跳转到其他网站的情况下,就在该URL上设置 | |
| 8 | create_time | timestamp | 19 | 0 | N | N | CURRENT_TIMESTAMP | 创建时间: |
| 9 | update_time | timestamp | 19 | 0 | N | N | CURRENT_TIMESTAMP | 更新时间: |
| 编号 | 名称 | 数据类型 | 长度 | 小数位 | 允许空值 | 主键 | 默认值 | 说明 |
| 1 | auth_id | int | 10 | 0 | N | Y | 授权ID: | |
| 2 | user_group | varchar | 64 | 0 | Y | N | 用户组: | |
| 3 | mod_name | varchar | 64 | 0 | Y | N | 模块名: | |
| 4 | table_name | varchar | 64 | 0 | Y | N | 表名: | |
| 5 | page_title | varchar | 255 | 0 | Y | N | 页面标题: | |
| 6 | path | varchar | 255 | 0 | Y | N | 路由路径: | |
| 7 | position | varchar | 32 | 0 | Y | N | 位置: | |
| 8 | mode | varchar | 32 | 0 | N | N | _blank | 跳转方式: |
| 9 | add | tinyint | 3 | 0 | N | N | 1 | 是否可增加: |
| 10 | del | tinyint | 3 | 0 | N | N | 1 | 是否可删除: |
| 11 | set | tinyint | 3 | 0 | N | N | 1 | 是否可修改: |
| 12 | get | tinyint | 3 | 0 | N | N | 1 | 是否可查看: |
| 13 | field_add | text | 65535 | 0 | Y | N | 添加字段: | |
| 14 | field_set | text | 65535 | 0 | Y | N | 修改字段: | |
| 15 | field_get | text | 65535 | 0 | Y | N | 查询字段: | |
| 16 | table_nav_name | varchar | 500 | 0 | Y | N | 跨表导航名称: | |
| 17 | table_nav | varchar | 500 | 0 | Y | N | 跨表导航: | |
| 18 | option | text | 65535 | 0 | Y | N | 配置: | |
| 19 | create_time | timestamp | 19 | 0 | N | N | CURRENT_TIMESTAMP | 创建时间: |
| 20 | update_time | timestamp | 19 | 0 | N | N | CURRENT_TIMESTAMP | 更新时间: |
| 编号 | 名称 | 数据类型 | 长度 | 小数位 | 允许空值 | 主键 | 默认值 | 说明 |
| 1 | collect_id | int | 10 | 0 | N | Y | 收藏ID: | |
| 2 | user_id | int | 10 | 0 | N | N | 0 | 收藏人ID: |
| 3 | source_table | varchar | 255 | 0 | Y | N | 来源表: | |
| 4 | source_field | varchar | 255 | 0 | Y | N | 来源字段: | |
| 5 | source_id | int | 10 | 0 | N | N | 0 | 来源ID: |
| 6 | title | varchar | 255 | 0 | Y | N | 标题: | |
| 7 | img | varchar | 255 | 0 | Y | N | 封面: | |
| 8 | create_time | timestamp | 19 | 0 | N | N | CURRENT_TIMESTAMP | 创建时间: |
| 9 | update_time | timestamp | 19 | 0 | N | N | CURRENT_TIMESTAMP | 更新时间: |
| 编号 | 名称 | 数据类型 | 长度 | 小数位 | 允许空值 | 主键 | 默认值 | 说明 |
| 1 | comment_id | int | 10 | 0 | N | Y | 评论ID: | |
| 2 | user_id | int | 10 | 0 | N | N | 0 | 评论人ID: |
| 3 | reply_to_id | int | 10 | 0 | N | N | 0 | 回复评论ID:空为0 |
| 4 | content | longtext | 2147483647 | 0 | Y | N | 内容: | |
| 5 | nickname | varchar | 255 | 0 | Y | N | 昵称: | |
| 6 | avatar | varchar | 255 | 0 | Y | N | 头像地址:[0,255] | |
| 7 | create_time | timestamp | 19 | 0 | N | N | CURRENT_TIMESTAMP | 创建时间: |
| 8 | update_time | timestamp | 19 | 0 | N | N | CURRENT_TIMESTAMP | 更新时间: |
| 9 | source_table | varchar | 255 | 0 | Y | N | 来源表: | |
| 10 | source_field | varchar | 255 | 0 | Y | N | 来源字段: | |
| 11 | source_id | int | 10 | 0 | N | N | 0 | 来源ID: |
| 编号 | 名称 | 数据类型 | 长度 | 小数位 | 允许空值 | 主键 | 默认值 | 说明 |
| 1 | community_activities_id | int | 10 | 0 | N | Y | 社区活动ID | |
| 2 | activity_name | varchar | 64 | 0 | Y | N | 活动名称 | |
| 3 | activity_type | varchar | 64 | 0 | Y | N | 活动类型 | |
| 4 | activity_images | varchar | 255 | 0 | Y | N | 活动图片 | |
| 5 | activity_time | datetime | 19 | 0 | Y | N | 活动时间 | |
| 6 | event_location | varchar | 64 | 0 | Y | N | 活动地点 | |
| 7 | activity_content | text | 65535 | 0 | Y | N | 活动内容 | |
| 8 | matters_needing_attention | text | 65535 | 0 | Y | N | 注意事项 | |
| 9 | hits | int | 10 | 0 | N | N | 0 | 点击数 |
| 10 | create_time | datetime | 19 | 0 | N | N | CURRENT_TIMESTAMP | 创建时间 |
| 11 | update_time | timestamp | 19 | 0 | N | N | CURRENT_TIMESTAMP | 更新时间 |
| 编号 | 名称 | 数据类型 | 长度 | 小数位 | 允许空值 | 主键 | 默认值 | 说明 |
| 1 | elderly_files_id | int | 10 | 0 | N | Y | 老人档案ID | |
| 2 | family_users | int | 10 | 0 | Y | N | 0 | 家属用户 |
| 3 | family_name | varchar | 64 | 0 | Y | N | 家属姓名 | |
| 4 | old_persons_name | varchar | 64 | 0 | Y | N | 老人姓名 | |
| 5 | gender_of_the_elderly | varchar | 64 | 0 | Y | N | 老人性别 | |
| 6 | age_of_the_elderly | int | 10 | 0 | Y | N | 0 | 老人年龄 |
| 7 | create_time | datetime | 19 | 0 | N | N | CURRENT_TIMESTAMP | 创建时间 |
| 8 | update_time | timestamp | 19 | 0 | N | N | CURRENT_TIMESTAMP | 更新时间 |
| 编号 | 名称 | 数据类型 | 长度 | 小数位 | 允许空值 | 主键 | 默认值 | 说明 |
| 1 | event_registration_id | int | 10 | 0 | N | Y | 活动报名ID | |
| 2 | family_users | int | 10 | 0 | Y | N | 0 | 家属用户 |
| 3 | family_name | varchar | 64 | 0 | Y | N | 家属姓名 | |
| 4 | old_persons_name | varchar | 64 | 0 | Y | N | 老人姓名 | |
| 5 | activity_name | varchar | 64 | 0 | Y | N | 活动名称 | |
| 6 | activity_time | varchar | 64 | 0 | Y | N | 活动时间 | |
| 7 | event_location | varchar | 64 | 0 | Y | N | 活动地点 | |
| 8 | create_time | datetime | 19 | 0 | N | N | CURRENT_TIMESTAMP | 创建时间 |
| 9 | update_time | timestamp | 19 | 0 | N | N | CURRENT_TIMESTAMP | 更新时间 |
| 编号 | 名称 | 数据类型 | 长度 | 小数位 | 允许空值 | 主键 | 默认值 | 说明 |
| 1 | family_users_id | int | 10 | 0 | N | Y | 家属用户ID | |
| 2 | family_name | varchar | 64 | 0 | Y | N | 家属姓名 | |
| 3 | old_persons_name | varchar | 64 | 0 | Y | N | 老人姓名 | |
| 4 | contact_information | varchar | 64 | 0 | Y | N | 联系方式 | |
| 5 | examine_state | varchar | 16 | 0 | N | N | 已通过 | 审核状态 |
| 6 | user_id | int | 10 | 0 | N | N | 0 | 用户ID |
| 7 | create_time | datetime | 19 | 0 | N | N | CURRENT_TIMESTAMP | 创建时间 |
| 8 | update_time | timestamp | 19 | 0 | N | N | CURRENT_TIMESTAMP | 更新时间 |
| 编号 | 名称 | 数据类型 | 长度 | 小数位 | 允许空值 | 主键 | 默认值 | 说明 |
| 1 | health_information_id | int | 10 | 0 | N | Y | 健康信息ID | |
| 2 | family_users | int | 10 | 0 | Y | N | 0 | 家属用户 |
| 3 | family_name | varchar | 64 | 0 | Y | N | 家属姓名 | |
| 4 | old_persons_name | varchar | 64 | 0 | Y | N | 老人姓名 | |
| 5 | elderly_blood_pressure | varchar | 64 | 0 | Y | N | 老人血压 | |
| 6 | elderly_blood_lipids | varchar | 64 | 0 | Y | N | 老人血脂 | |
| 7 | elderly_blood_sugar | varchar | 64 | 0 | Y | N | 老人血糖 | |
| 8 | health_status | text | 65535 | 0 | Y | N | 健康状态 | |
| 9 | create_time | datetime | 19 | 0 | N | N | CURRENT_TIMESTAMP | 创建时间 |
| 10 | update_time | timestamp | 19 | 0 | N | N | CURRENT_TIMESTAMP | 更新时间 |
| 编号 | 名称 | 数据类型 | 长度 | 小数位 | 允许空值 | 主键 | 默认值 | 说明 |
| 1 | hits_id | int | 10 | 0 | N | Y | 点赞ID: | |
| 2 | user_id | int | 10 | 0 | N | N | 0 | 点赞人: |
| 3 | create_time | timestamp | 19 | 0 | N | N | CURRENT_TIMESTAMP | 创建时间: |
| 4 | update_time | timestamp | 19 | 0 | N | N | CURRENT_TIMESTAMP | 更新时间: |
| 5 | source_table | varchar | 255 | 0 | Y | N | 来源表: | |
| 6 | source_field | varchar | 255 | 0 | Y | N | 来源字段: | |
| 7 | source_id | int | 10 | 0 | N | N | 0 | 来源ID: |
| 编号 | 名称 | 数据类型 | 长度 | 小数位 | 允许空值 | 主键 | 默认值 | 说明 |
| 1 | notice_id | mediumint | 8 | 0 | N | Y | 公告id: | |
| 2 | title | varchar | 125 | 0 | N | N | 标题: | |
| 3 | content | longtext | 2147483647 | 0 | Y | N | 正文: | |
| 4 | create_time | timestamp | 19 | 0 | N | N | CURRENT_TIMESTAMP | 创建时间: |
| 5 | update_time | timestamp | 19 | 0 | N | N | CURRENT_TIMESTAMP | 更新时间: |
| 编号 | 名称 | 数据类型 | 长度 | 小数位 | 允许空值 | 主键 | 默认值 | 说明 |
| 1 | praise_id | int | 10 | 0 | N | Y | 点赞ID: | |
| 2 | user_id | int | 10 | 0 | N | N | 0 | 点赞人: |
| 3 | create_time | timestamp | 19 | 0 | N | N | CURRENT_TIMESTAMP | 创建时间: |
| 4 | update_time | timestamp | 19 | 0 | N | N | CURRENT_TIMESTAMP | 更新时间: |
| 5 | source_table | varchar | 255 | 0 | Y | N | 来源表: | |
| 6 | source_field | varchar | 255 | 0 | Y | N | 来源字段: | |
| 7 | source_id | int | 10 | 0 | N | N | 0 | 来源ID: |
| 8 | status | bit | 1 | 0 | N | N | 1 | 点赞状态:1为点赞,0已取消 |
| 编号 | 名称 | 数据类型 | 长度 | 小数位 | 允许空值 | 主键 | 默认值 | 说明 |
| 1 | slides_id | int | 10 | 0 | N | Y | 轮播图ID: | |
| 2 | title | varchar | 64 | 0 | Y | N | 标题: | |
| 3 | content | varchar | 255 | 0 | Y | N | 内容: | |
| 4 | url | varchar | 255 | 0 | Y | N | 链接: | |
| 5 | img | varchar | 255 | 0 | Y | N | 轮播图: | |
| 6 | hits | int | 10 | 0 | N | N | 0 | 点击量: |
| 7 | create_time | timestamp | 19 | 0 | N | N | CURRENT_TIMESTAMP | 创建时间: |
| 8 | update_time | timestamp | 19 | 0 | N | N | CURRENT_TIMESTAMP | 更新时间: |
| 编号 | 名称 | 数据类型 | 长度 | 小数位 | 允许空值 | 主键 | 默认值 | 说明 |
| 1 | upload_id | int | 10 | 0 | N | Y | 上传ID | |
| 2 | name | varchar | 64 | 0 | Y | N | 文件名 | |
| 3 | path | varchar | 255 | 0 | Y | N | 访问路径 | |
| 4 | file | varchar | 255 | 0 | Y | N | 文件路径 | |
| 5 | display | varchar | 255 | 0 | Y | N | 显示顺序 | |
| 6 | father_id | int | 10 | 0 | Y | N | 0 | 父级ID |
| 7 | dir | varchar | 255 | 0 | Y | N | 文件夹 | |
| 8 | type | varchar | 32 | 0 | Y | N | 文件类型 |
| 编号 | 名称 | 数据类型 | 长度 | 小数位 | 允许空值 | 主键 | 默认值 | 说明 |
| 1 | user_id | mediumint | 8 | 0 | N | Y | 用户ID:[0,8388607]用户获取其他与用户相关的数据 | |
| 2 | state | smallint | 5 | 0 | N | N | 1 | 账户状态:[0,10](1可用|2异常|3已冻结|4已注销) |
| 3 | user_group | varchar | 32 | 0 | Y | N | 所在用户组:[0,32767]决定用户身份和权限 | |
| 4 | login_time | timestamp | 19 | 0 | N | N | CURRENT_TIMESTAMP | 上次登录时间: |
| 5 | phone | varchar | 11 | 0 | Y | N | 手机号码:[0,11]用户的手机号码,用于找回密码时或登录时 | |
| 6 | phone_state | smallint | 5 | 0 | N | N | 0 | 手机认证:[0,1](0未认证|1审核中|2已认证) |
| 7 | username | varchar | 16 | 0 | N | N | 用户名:[0,16]用户登录时所用的账户名称 | |
| 8 | nickname | varchar | 16 | 0 | Y | N | 昵称:[0,16] | |
| 9 | password | varchar | 64 | 0 | N | N | 密码:[0,32]用户登录所需的密码,由6-16位数字或英文组成 | |
| 10 | | varchar | 64 | 0 | Y | N | 邮箱:[0,64]用户的邮箱,用于找回密码时或登录时 | |
| 11 | email_state | smallint | 5 | 0 | N | N | 0 | 邮箱认证:[0,1](0未认证|1审核中|2已认证) |
| 12 | avatar | varchar | 255 | 0 | Y | N | 头像地址:[0,255] | |
| 13 | open_id | varchar | 255 | 0 | Y | N | 针对获取用户信息字段 | |
| 14 | create_time | timestamp | 19 | 0 | N | N | CURRENT_TIMESTAMP | 创建时间: |
| 15 | vip_level | varchar | 255 | 0 | Y | N | 会员等级 | |
| 16 | vip_discount | double | 11 | 2 | Y | N | 0.00 | 会员折扣 |
| 编号 | 名称 | 数据类型 | 长度 | 小数位 | 允许空值 | 主键 | 默认值 | 说明 |
| 1 | group_id | mediumint | 8 | 0 | N | Y | 用户组ID:[0,8388607] | |
| 2 | display | smallint | 5 | 0 | N | N | 100 | 显示顺序:[0,1000] |
| 3 | name | varchar | 16 | 0 | N | N | 名称:[0,16] | |
| 4 | description | varchar | 255 | 0 | Y | N | 描述:[0,255]描述该用户组的特点或权限范围 | |
| 5 | source_table | varchar | 255 | 0 | Y | N | 来源表: | |
| 6 | source_field | varchar | 255 | 0 | Y | N | 来源字段: | |
| 7 | source_id | int | 10 | 0 | N | N | 0 | 来源ID: |
| 8 | register | smallint | 5 | 0 | Y | N | 0 | 注册位置: |
| 9 | create_time | timestamp | 19 | 0 | N | N | CURRENT_TIMESTAMP | 创建时间: |
| 10 | update_time | timestamp | 19 | 0 | N | N | CURRENT_TIMESTAMP | 更新时间: |
整个基于HTML5的智慧养老服务平台的需求分析主要对系统总体架构以及功能模块的设计,通过建立E-R模型和数据库逻辑系统设计完成了数据库系统设计。
4 基于HTML5的智慧养老服务平台详细设计与实现
基于HTML5的智慧养老服务平台的详细设计与实现主要是根据前面的智慧养老服务平台的需求分析和智慧养老服务平台的总体设计来设计页面并实现业务逻辑。主要从基于HTML5的智慧养老服务平台界面实现、业务逻辑实现这两部分进行介绍。
4.1 家属用户功能模块
4.1.1 前台首页界面
当进入基于HTML5的智慧养老服务平台的时候,系统以上中下的布局进行展示,首先映入眼帘的是系统的导航栏,下面是新闻资讯等信息,并可使用其他系统功能,其主界面展示如下图4-1所示。
图4-1 前台首页界面图
4.1.2 用户登录界面
基于HTML5的智慧养老服务平台中的前台上注册后的用户是可以通过自己的账户名和密码进行登录的,当会员输入完整的自己的账户名和密码信息并点击“登录”按钮后,将会首先验证输入的有没有空数据,再次验证输入的账户名+密码和数据库中当前保存的用户信息是否一致,只有在一致后将会登录成功并自动跳转到基于HTML5的智慧养老服务平台的首页中;否则将会提示相应错误信息,用户登录界面如下图4-2所示。
图4-2用户登录界面图
登录关键代码如下:
@PostMapping("login")
public Map<String, Object> login(@RequestBody Map<String, String> data, HttpServletRequest httpServletRequest) {
log.info("[执行登录接口]");
String username = data.get("username");
String email = data.get("email");
String phone = data.get("phone");
String password = data.get("password");
List resultList = null;
QueryWrapper wrapper = new QueryWrapper<User>();
Map<String, String> map = new HashMap<>();
基于HTML5的智慧养老服务平台的游客和景区管理者时可以进行注册登录,当用户右上角“注册”按钮的时候,当填写上自己的账号+密码+确认密码+昵称+邮箱+手机号等后再点击“注册”按钮后将会先验证输入的有没有空数据,再次验证密码和确认密码是否是一样的,最后验证输入的账户名和数据库表中已经注册的账户名是否重复,只有都验证没问题后即可会员注册成功。其用会员注册界面展示如下图4-3所示。
图4-3注册界面图
注册关键代码如下:
@PostMapping("register")
public Map<String, Object> signUp(HttpServletRequest request) throws IOException {
Map<String, String> query = new HashMap<>();
Map<String,Object> map = service.readBody(request.getReader());
query.put("username",String.valueOf(map.get("username")));
List list = service.selectBaseList(service.select(query, new HashMap<>()));
if (list.size()>0){
return error(30000, "用户已存在");
}
map.put("password",service.encryption(String.valueOf(map.get("password"))));
service.insert(map);
return success(1);
}
可查看管理员发布的所有健康资讯信息,支持局部搜索和下拉(筛选、排序)搜索,热门文章推荐,点击可查看详情,进行点赞、收藏和评论。界面如下图所示。
图4-4健康资讯界面图
4.1.5 社区活动界面
可查看管理员发布的所有社区活动,支持关键字(活动名称、活动类型)搜索和下拉(排序)搜索,点击可查看详情(活动名称、活动类型、活动时间、活动地点、活动内容、注意事项),进行收藏,并可点击报名操作,确认报名信息(家属用户、家属姓名、老人姓名、活动名称、活动类型、活动时间、活动地点)。界面如下图所示。
图4-5社区活动界面图
对个人首页、老人档案、健康信息、活动报名、收藏等信息进行管控。例如:
点击“老人档案”,可查看自己的老人档案信息,进行增改删查操作,支持家属姓名、老人姓名搜索,可点击查看详情(家属用户、家属姓名、老人姓名、老人性别);点击“健康信息”,可查看自己的健康信息,进行增改删查操作,支持家属姓名、老人姓名搜索,可点击查看详情(家属用户、家属姓名、老人姓名、老人血压、老人血脂、老人血糖、健康状态);点击“活动报名”,可查看自己的所有活动报名信息,进行查询操作,支持家属姓名、老人姓名、活动名称搜索,可点击查看详情(家属用户、家属姓名、老人姓名、活动名称、活动类型、活动时间、活动地点);点击“收藏”,可管理所有收藏信息,包括健康资讯、社区活动等收藏信息,进行查看和删除操作,点击可查看详情。界面如图所示。
图4-6 个人中心界面图
可对首页的轮播图和通知公告进行管理,进行增删改查操作,支持标题搜索,可点击查看详情。界面如下图所示。
图4-7 公共管理界面图
可对家属用户和管理员进行管控,包括进行增删改查操作,点击可查看详情。界面如下图所示。
图4-8 用户管理界面图
可对健康资讯和资讯分类进行管理,进行增删改查操作,健康资讯支持标题、标签、分类搜索,可点击查看详情(封面图、标题、分类、标签、描述、正文)和查看评论;资讯分类支持类型名称搜索,可点击查看详情。界面如下图所示。
图4-9 资讯管理界面图
可查看所有老人档案信息,进行增改删查操作,支持家属姓名、老人姓名搜索,可点击查看详情(家属用户、家属姓名、老人姓名、老人性别)。界面如下图所示。
图4-10 老人档案管理界面图
可查看所有健康信息,进行增改删查操作,支持家属姓名、老人姓名搜索,可点击查看详情(家属用户、家属姓名、老人姓名、老人血压、老人血脂、老人血糖、健康状态)。界面如下图所示。
图4-11 健康信息管理界面图
可查看所有社区活动,进行增改删查操作,支持活动名称、活动类型搜索,可点击查看详情(活动名称、活动类型、活动时间、活动地点、活动内容、注意事项)情。界面如下图所示。
可对交流论坛和论坛分类进行管理,进行增删改查操作,交流论坛支持标题、标签、分类搜索,可点击查看详情(封面图、标题、分类、标签、正文)和查看评论;交流论坛分类类型名称搜索,可点击查看详情(类型名称、描述)。界面如下图所示。
5系统测试
在这个产品被投入使用前,首先需要进行试用,这是重要的环节。考虑到某个部分的开发没有缺陷情况下,把各种模块拼接,也有一定概率就存在矛盾。这就好比每个人都很独特,但聚在一起就显得杂乱无章,需要保证有默契的配合。对于测试,要看它的各项内容是否契合的原则。若与最初定下的标准有一定程度上的出入,那么就需要做出一些调整,让最终的大方向朝着目标前进。
5.1 系统测试用例
(1)登录测试
登录测试用例如下表所示。
表6-1 登录测试用例
| 测试用例编号 | YL_01 | |
| 测试用例名称 | 系统使用者登录 | |
| 测试用例描述 | 登录者输入用户名、密码和验证码 | |
| 系统入口 | 浏览器 | |
| 步骤 | 预期结果 | 实际结果 |
| 输入正确的用户名、密码和验证码 | 提示“登录成功”,并进入系统 | 预期结果 |
| 输入错误的用户名、密码和验证码 | 提示“登录失败”,并返回登录界面 | 预期结果 |
| 不输入用户名、密码和验证码 | 提示“请输入完整” | 预期结果 |
注册测试用例如下表所示。
表6-2 注册测试用例
| 测试用例编号 | YL_02 | |
| 测试用例名称 | 用户管理注册账号 | |
| 测试用例描述 | 使用者输入用户名、密码以及个人社区活动进行账号注册 | |
| 系统入口 | 浏览器 | |
| 步骤 | 预期结果 | 实际结果 |
| 输入系统不存在的用户名、密码和个人社区活动 | 提示“注册成功” | 预期结果 |
| 输入系统已存在的用户名 | 提示“注册失败”,并返回注册界面 | 预期结果 |
| 不输入用户名、密码和个人社区活动 | 提示“请输入完整” | 预期结果 |
(3)添加健康资讯测试
添加健康资讯测试用例如下表所示。
表6-3 添加健康资讯测试用例
| 测试用例编号 | YL_04 | |
| 测试用例名称 | 系统管理员进行添加健康资讯 | |
| 测试用例描述 | 使用者输入健康资讯标题、内容等社区活动 | |
| 系统入口 | 浏览器 | |
| 步骤 | 预期结果 | 实际结果 |
| 输入完整的健康资讯标题和内容 | 提示“添加成功”,并进入系统 | 预期结果 |
| 不输入的健康资讯标题和内容 | 提示“请输入完整” | 预期结果 |
(4)添加社区活动测试
添加社区活动测试用例如下表所示。
表6-4 添加社区活动测试用例
| 测试用例编号 | YL_04 | |
| 测试用例名称 | 系统管理员进行添加社区活动 | |
| 测试用例描述 | 使用者输入社区活动名称、活动内容等社区活动 | |
| 系统入口 | 浏览器 | |
| 步骤 | 预期结果 | 实际结果 |
| 输入完整的社区活动标题和内容 | 提示“添加成功”,并进入系统 | 预期结果 |
| 不输入的社区活动标题和内容 | 提示“请输入完整” | 预期结果 |
通过编写基于HTML5的智慧养老服务平台的测试用例,已经检测完毕用户的登录、注册、添加康康资讯、添加社区活动等测试,,并以真实数据一一进行相关功能项目的输入,最终能够保证每个项目涉及的功能都是能够正常运行,因此能够保证本次设计的,已实现的功能能够正常运行并且相关数据库的信息也同样保证正确;同时在对以上功能得测试过程中,发现了系统中的很多漏送并进行了完善,经过多人在线进行测试,系统完全可以正常运行,当然在后期的维护中系统将不断完善。
在开发基于HTML5的智慧养老服务平台之前我胸有成竹,觉得很简单,但在实际的开发中我发现了自身的很多问题,许多编程思想和方法都还没有掌握牢靠,通过开发这个基于HTML5的智慧养老服务平台我成长了很多,懂得了做什么事情都要脚踏实地,不能眼高手低,在本次基于HTML5的智慧养老服务平台的开发中我逐渐掌握逐渐熟悉的技术。
本次基于HTML5的智慧养老服务平台的开发中我还学会了很多,例如良好的编程思想和完善的规划思想。在着手编程之前需要罗列出程序框架的大概,脑海中构建出程序的主题框架。做好这一步我们才能胸有成竹地进行开发项目。当设计框架了然于心之后,需要思考本次编程所需的主要知识点和技术点,并充分学习。如此一来项目的开发才能循序渐进、如丝般顺滑,长此以往就能养成良好的开发习惯。一个程序好不好还要看出的bug多不多,如果在项目完成前做好bug的查验与预防可能发生的事故才能保证程序的稳定长久性运行。如果项目在完工后出现各种问题自己,那么在进入社会后,不仅会给公司团队带来麻烦和增加不必要的工作,还会导致客户流失,公司对自己的评价下降。
在本次项目中我也暴露了诸多问题。对于SSM的编程知识有所欠缺,环境配置和算法上出现诸多问题,时常导致项目运行出错,或者目标的实现有问题。或者实现想法时算法未优化,使得代码冗长,程序运行不顺畅。
[1]张泽滈.智慧赋能养老服务的驱动要素、转型逻辑、实践困境与对策[J/OL].西安交通大学学报(社会科学版),1-14[2024-03-20].http://kns.cnki.net/kcms/detail/61.1329.C.20240314.2020.002.html.
[2]王莉,李阳,张雨薇.生态系统观下我国智慧养老服务的困境识别与路径优化[J].中国卫生事业管理,2024,41(02):121-125+202.
[3]任健.基于HTML5的初等中文水平游戏化教学资源设计研究[D].浙江科技学院,2024.DOI:10.27840/d.cnki.gzjkj.2024.000090.
[4]朱天玉,段清香.郑州市农村智慧养老问题与对策研究[J].农村经济与科技,2023,34(24):198-200+229.
[5]张立安,林汝少,马敬萱.基于HTML5的药品查询平台设计与实现[J].现代信息科技,2023,7(23):15-18.DOI:10.19850/j.cnki.2096-4706.2023.23.004.
[6]周楠,陈桂兰.多元共治视角下智慧养老服务供给现状、困境与优化路径[J].党政干部学刊,2023,(11):66-73.
[7]沈叶.上海城市社区养老服务供给问题研究[D].华东师范大学,2023.DOI:10.27149/d.cnki.ghdsu.2023.004680.
[8]陈凌馨.智慧居家养老服务的数字包容有效路径研究[D].华东师范大学,2023.DOI:10.27149/d.cnki.ghdsu.2023.004747.
[9]曲翠玉.大连市智慧养老信息服务平台建设研究[J].投资与合作,2023,(10):56-58.
[10]李欣欣.智慧居家养老服务体系优化研究[J].合作经济与科技,2023,(21):175-178.DOI:10.13665/j.cnki.hzjjykj.2023.21.066.
[11]吴莹莹,王睿.基于社区的居家智慧养老服务平台的研究与设计[J].现代计算机,2023,29(15):109-112.
[12]张朕.智慧养老服务平台用户采纳意愿及影响因素探究——基于武汉社区居民的调查[J].科技和产业,2023,23(14):54-58.
[13]宋萍.积极老龄化视角下智慧养老服务体系设计研究[J].设计,2023,36(13):132-135.DOI:10.20055/j.cnki.1003-0069.000865.
[14]田平,翟春晓.基于老年人需求的智慧养老服务平台的优化研究——以河南省信阳市为例[J].商丘职业技术学院学报,2023,22(03):45-51.
[15]白美玲.基于HTML5语言技术的WebIM组件前端设计与实现[J].科学技术创新,2023,(16):85-88.
[16]林悦.推进城乡智慧养老服务优化研究[J].中共郑州市委党校学报,2023,(03):62-66.DOI:10.15875/j.cnki.zgzzswdxxb.2023.03.020.
[17]张琳静.基于HTML5技术的跨平台网站设计与实现[J].信息记录材料,2023,24(06):131-133.DOI:10.16009/j.cnki.cn13-1295/tq.2023.06.033.
[18]农丹华.基于HTML5技术的移动Web前端设计与开发[J].信息与电脑(理论版),2023,35(08):88-91.
[19]陈赵云.基于HTML5的Web站点设计与实现[J].现代信息科技,2023,7(06):69-72.DOI:10.19850/j.cnki.2096-4706.2023.06.018.
[20]施浩哲.基于HTML5技术的Web前端设计与应用[J].信息与电脑(理论版),2023,35(06):10-12.
[21]王磊,聂滔滔,孙芳等.基于HTML5的智慧养老服务平台研究[J].电脑知识与技术,2018,14(28):75-77.DOI:10.14004/j.cnki.ckt.2018.3274.
这篇文章的完成经历了多个日日夜夜的努力,终于在今天得以完成。这篇文章的创作过程实为不易,但在老师和同学的辛勤帮助下顺利度过。让我在设计过程中举步维艰时,非常感谢我的导师不厌其烦地帮助我解决问题,给予了我许多指导意见。也感谢所有为我授业解惑的老师!
另外,本文的完成也参考借鉴了许多国内外在SSM、HTML5技术上的著作,如果没有著作原作的辛勤付出和科研成果,我也很难完成本论文。感谢在本论文中关联到的学者们!也感谢Google等公司,感谢他们强大的搜索引擎,让我的资料查阅省事简单。
感谢之余也还有几句话要说,虽大学学习四年,怎奈何本人才疏学浅,本文的完成已为尽力,但文中不免有些不当和错误之处,诚挚真切地请求各位老师对本文的批评改正,感谢百忙之中费心审阅我论文的老师。
免费领取项目源码,请关注❥点赞收藏并私信博主,谢谢!

被折叠的 条评论
为什么被折叠?



