在数字化时代,论坛系统作为人们交流思想、分享知识的核心平台,其设计与实现显得尤为重要。基于PHP的论坛系统,通过集成帖子分类管理、论坛信息管理、举报信息管理和贴公告管理等功能,为用户提供了一个高效、便捷的交流环境。该系统不仅允许用户轻松发表观点、参与讨论,还提供了丰富的管理功能,使管理员能够精准地监管论坛内容,维护良好的交流秩序。本文将深入探讨基于PHP的论坛系统的设计与实现过程,包括系统架构的搭建、功能模块的开发、数据库的设计以及关键技术的运用等方面,旨在为读者呈现一个完整、详尽的论坛系统开发指南。通过本文的学习,开发人员可以从中获得有益的参考和启示,进一步提升自己在论坛系统开发领域的技能和水平。
本论坛系统采用PHP语言、Thinkphp 框架,它是应用mysql数据库技术完成系统的开发。在设计过程中,充分保证了系统代码的良好可读性、实用性、易扩展性、通用性、便于后期维护、操作方便以及页面简洁等特点。
关键词:论坛系统 ;PHP技术;mysql数据库;Thinkphp 框架.
Abstract
In the digital age, as a core platform for people to exchange ideas and share knowledge, the design and implementation of forum systems are particularly important. The forum system based on PHP provides users with an efficient and convenient communication environment by integrating functions such as post classification management, forum information management, report information management, and post management. This system not only allows users to easily express their opinions and participate in discussions, but also provides rich management functions, allowing administrators to accurately monitor forum content and maintain good communication order. This article will delve into the design and implementation process of a PHP based forum system, including the construction of the system architecture, development of functional modules, database design, and application of key technologies. The aim is to present readers with a complete and detailed forum system development guide. Through the study of this article, developers can gain useful references and insights, further improving their skills and level in the field of forum system development.
This forum system uses PHP language and the Thinkphp framework, which is developed using MySQL database technology. During the design process, the system code was fully ensured to have good readability, practicality, scalability, universality, ease of maintenance, ease of operation, and concise pages.
Keywords: Forum system; PHP technology; MySQL database; Thinkphp framework
1 绪论
1.1 选题背景与意义
随着互联网的普及和技术的飞速发展,论坛系统作为网络交流的重要平台,已经渗透到人们日常生活的方方面面。无论是学术探讨、技术分享,还是娱乐交流,论坛系统都以其开放、自由、互动的特点,吸引着大量用户的参与。然而,随着用户数量的激增和需求的多样化,传统的论坛系统逐渐暴露出功能不足、性能不稳定、用户体验不佳等问题。因此,设计和实现一个基于PHP的论坛系统,成为了满足当前市场需求、提升用户体验的迫切任务。
基于PHP的论坛系统设计与实现具有多方面的意义。首先,它能够满足用户多样化的需求,提供更加丰富、便捷的功能,如帖子分类管理、论坛信息管理、举报信息处理和贴公告管理等,从而提升用户的参与度和满意度。其次,通过优化系统性能,提高响应速度和稳定性,能够为用户提供更加流畅、高效的交流体验。此外,该系统的设计与实现还具有一定的技术创新价值,能够推动论坛系统技术的不断发展,为相关领域的开发者提供有益的参考和借鉴。
基于PHP的论坛系统设计与实现不仅是对现有论坛系统的一种改进和升级,更是对网络交流领域的一次技术创新和推动。它不仅能够满足用户多样化的需求,提升用户体验,还能够推动论坛系统技术的不断发展,为网络交流领域的发展注入新的活力。
在国外,PHP作为一种流行的服务器端脚本语言,在论坛系统开发中得到了广泛应用。许多知名的开源论坛系统,如phpBB、vBulletin等,都是基于PHP开发的,并以其稳定的性能和丰富的功能受到了广大用户的喜爱。这些系统不断迭代更新,以满足用户不断变化的需求,并形成了较为成熟的论坛系统生态。
在国内,基于PHP的论坛系统设计与实现也取得了长足的进展。众多开发者和团队致力于研究和开发具有中国特色的论坛系统,以满足国内用户的特定需求。他们关注用户体验、系统性能、安全性等方面,通过引入先进的技术和算法,不断提升论坛系统的功能和性能。同时,国内的研究者和学者也对基于PHP的论坛系统进行了深入的探讨和研究,提出了许多有价值的理论和方法,为论坛系统的设计与实现提供了重要的参考和指导。
综上所述,基于PHP的论坛系统设计与实现在国内外均有着丰富的研究和实践经验。通过借鉴和学习这些成果,我们可以更好地把握论坛系统的发展趋势,为未来的研究和开发工作提供有益的启示和借鉴。
论文将分层次经行编排,除去论文摘要致谢文献参考部分,正文部分还会对系统需求做出分析,以及阐述大体的设计和实现的功能,最后罗列部分调测记录,论文主要架构如下:
第一章:引言。第一章主要介绍了课题研究的背景和意义,系统开发的国内外研究现状和本文的研究内容与主要工作。
第二章:系统需求分析。主要从系统的用户、功能等方面进行需求分析。
第三章:系统设计。主要对系统框架、系统功能模块、数据库进行功能设计。
第四章:系统实现。主要介绍了系统框架搭建、系统界面的实现。
第五章:系统测试。主要对系统的部分界面进行测试并对主要功能进行测试
2系统分析
系统分析是开发一个项目的先决条件,通过系统分析可以很好的了解系统的主体用户的基本需求情况,同时这也是项目的开发的原因。进而对系统开发进行可行性分析,通常包括技术可行性、经济可行性等,可行性分析同时也是从项目整体角度进行的分析。然后就是对项目的具体需求进行分析,分析的手段一般都是通过用户的用例图来实现。下面是详细的介绍。
2.1 可行性分析
系统可行行分析是对系统对系统可行性进行一个探讨。在探讨系统的可行性上我们主要从技术上的可行性和经济上的可行性以及操作层面的可行性上进行分析,如果三个层面度通过,我们则认为系统是比较可行的。
技术上使用PHP+MYSQL的架构实现,从技术本身的角度上讲已经相当成熟,不需要考虑其本身的问题,从服务器流量以及并发的角度上讲,由于系统面向的论坛系统,用户群体适中,根据服务器和计算能力的发展现状来看不会成为系统不利因素。再者就是开发人员本身的水平问题,笔者在实习期间已经经历过3~5个项目,也独立完成过项目,因此在技术上还是比较有信心,加上有指导老师的协助指导,相信技术上不存在问题。
本系统功能模块相对来说不是很复杂,整个设计和开发过程投入成本较低,在实际使用中,只需要一台能上网的计算机登录浏览器即可访问,后期可能开发出手机APP端的客户端或者微信小程序。操作简单,业务流程很清晰,且运维也比较轻松,面对这么大的一个市场,如果投入使用能得到大面积覆盖的话,不仅是用户的使用能给系统端带来收益,使用者想要入驻当然也是需要缴纳一定的费用的。总的来说,与前期少量的开销相比,最终产出的收益是相当可观的,也就是说该系统在经济上是完全可行的。
系统开发采用的B/S架构是最常见的Web项目架构,常用于简单Web系统项目的开发。基于B/S架构实现的系统,免去了客户端频繁更新换代的成本和麻烦,只需要一台能上网的计算机登录浏览器即可享受足不出户的快捷。系统操作便捷,可兼容到不同操作系统和不同浏览器,只需要简单熟悉系统的核心业务逻辑和步骤,任何人都能快速上手。前台与后台的分离使得业务逻辑十分清晰,超强的界面友善性同样给用户体验加分。所以,该系统具备超强的功能逻辑和快速上手的优势,我们可以说该系统在操作上是可行的。
用户成功登入系统后就能够实现增加数据的操作,增加数据的编号由系统生成,用户不能随意填写,除了编号以外,其他增加信息用户自己填写,填写后的信息经过系统验证,验证通过后即可完成数据新增,数据新增的流程图如下图2-1所示。

图2-1 数据新增流程图
2.2.2 数据删除流程
如果系统里面存在一些没有用的数据,相关的管理人员还可以对这些数据进行删除,数据删除时流程图如下图2-2所示。

图2-2数据删除流程图
按照基于PHP的论坛系统设计与实现 的角色,划分为了用户模块和管理员模块这两个大部分。
普通用户模块:
(1)注册登录:游客可以随时进入到系统中,对系统中的信息浏览,但是想要实现咨询师用户信息操作,就必须有这个系统的账号,如果没有账号的话,可以注册用户进行相关的操作,同时用户还可以通过“用户”这以按钮对个人信息以及操作的信息进行管控。
(2)通知公告:当用户点击“通知公告”这一菜单按钮,会显示管理员在后台发布的所有的公告,可以查看详情;进行收藏、点赞、评论等;
(3)新闻资讯:当用户点击“新闻资讯”这一菜单按钮,会显示管理员在后台发布的所有的新闻资讯,可以查看详情;进行收藏、点赞、评论等;
(4)论坛信息:当用户点击“论坛信息”这一菜单按钮,会显示管理员在后台发布的所有的论坛信息,可以查看详情,进行举报、收藏、点赞、评论等;
(5)帖子公告:当用户点击“帖子公告”这一菜单按钮,会显示管理员在后台发布的所有的帖子公告信息,可以查看详情,进行收藏、点赞、评论等;
(6)我的账户:在前台点击“我的”下面的“我的账户”可以对个人资料+密码修改+自己收藏的信息进行管控。
(7)个人中心:在前台点击“我的”下面的“个人中心”可以对个人首页、举报信息、收藏等信息进行管控。
管理员模块:
(1)系统用户管理:管理员可以对系统中所有的用户角色进行管控,包含了管理员、普通用户角色,如果需要添加新的用户,点击页面中的“添加”按钮根据提示输入上用户信息,点击“提交”以后在对应的用户界面就可以查看到了,可以点击用户后面的“删除”按钮直接删除某一用户。
(2)系统管理:进入后台首页工具栏点击“系统管理”这个按钮可以查看所有轮播图管理等信息,可以进行详情查看、删除、查看评论等操作。
(3)举报信息管理:进入后台首页工具栏点击“举报信息管理”这个按钮可以查看所有用户提交的举报信息,可以进行详情查看、删除、重置等操作。
(4)帖子公告管理:进入后台首页工具栏点击“帖子公告管理”这个按钮可以查看所有用户提交的帖子公告,可以进行详情查看、删除、重置等操作。
(5)帖子分类管理:进入后台首页工具栏点击“帖子分类管理”这个按钮可以查看所有帖子分类信息,可以进行详情查看、删除、重置等操作。
(6)通知公告管理:进入后台首页工具栏点击“通知公告管理”这个按钮可以查看所有通知公告等信息,可以进行详情查看、删除、查看评论等操作。
(7)资源管理:进入后台首页工具栏点击“资源管理”这个按钮可以查看所有新闻资讯、资讯分类等信息,可以进行详情查看、删除、查看评论等操作。
(8)个人信息:管理员点击“个人信息”按钮,可以对个人的头像、昵称、手机号码等信息进行更新。
(9)修改密码:管理员点击“修改密码”按钮,可以对登录密码进行更改,首先输入原密码,然后再输入新密码和确认密码,当原密码正确,输入两次新密码一致,则修改成功,否则给出错误提示信息。
基于PHP的论坛系统设计与实现 的非功能性需求比如平台的安全性怎么样,可靠性怎么样,性能怎么样,可拓展性怎么样等。具体可以表示在如下2-3表格中:
表2-3基于PHP的论坛系统设计与实现 非功能需求表
| 安全性 | 主要指基于PHP的论坛系统设计与实现 数据库的安装,数据库的使用和密码的设定必须合乎规范。 |
| 可靠性 | 可靠性是指基于PHP的论坛系统设计与实现 能够安装用户的指示进行操作,经过测试,可靠性90%以上。 |
| 性能 | 性能是影响基于PHP的论坛系统设计与实现 占据市场的必要条件,所以性能最好要佳才好。 |
| 可扩展性 | 比如数据库预留多个属性,比如接口的使用等确保了系统的非功能性需求。 |
| 易用性 | 用户只要跟着基于PHP的论坛系统设计与实现 的页面展示内容进行操作,就可以了。 |
| 可维护性 | 基于PHP的论坛系统设计与实现 开发的可维护性是非常重要的,经过测试,可维护性没有问题 |
本章主要通过对基于PHP的论坛系统设计与实现 的可行性分析、流程分析、功能需求分析、系统用例分析,确定整个系统要实现的功能。同时也为系统的代码实现和测试提供了标准。
2.4 系统用例分析
通过2.3功能的分析,得出了系统的用例图:
普通用户角色用例如图2-4。

图2-4普通用户角色用例图
管理员是维护整个基于PHP的论坛系统设计与实现 中所有数据信息的。管理员角色用例如图2-5所示。

3.1 系统架构设计
本系统从架构上分为三层:表现层(UI)、业务逻辑层(BLL)以及数据层(DL)。

图3-1系统架构设计图
表现层(UI):又称UI层,主要完成本系统的UI交互功能,一个良好的UI可以打打提高用户的用户体验,增强用户使用本系统时的舒适度。UI的界面设计也要适应不同版本的基于PHP的论坛系统设计与实现 以及不同尺寸的分辨率,以做到良好的兼容性。UI交互功能要求合理,用户进行交互操作时必须要得到与之相符的交互结果,这就要求表现层要与业务逻辑层进行良好的对接。
业务逻辑层(BLL):主要完成本系统的数据处理功能。用户从表现层传输过来的数据经过业务逻辑层进行处理交付给数据层,系统从数据层读取的数据经过业务逻辑层进行处理交付给表现层。
数据层(DL):由于本系统的数据是放在服务端的mysql数据库中,因此本属于服务层的部分可以直接整合在业务逻辑层中,所以数据层中只有数据库,其主要完成本系统的数据存储和管理功能。
3.2 系统功能模块设计
在上一章节中主要对系统的功能性需求和非功能性需求进行分析,并且根据需求分析了本系统中的用例。那么接下来就要开始对本系统的架构、主要功能和数据库开始进行设计。基于PHP的论坛系统设计与实现 根据前面章节的需求分析得出,其总体设计模块图如图3-2所示。

图3-2系统功能模块图
数据库设计一般包括需求分析、概念模型设计、数据库表建立三大过程,其中需求分析前面章节已经阐述,概念模型设计有概念模型和逻辑结构设计两部分。
3.3.1 数据库概念结构设计
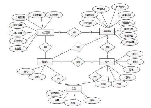
下面是整个基于PHP的论坛系统设计与实现 中主要的数据库表总E-R实体关系图。

图3-3基于PHP的论坛系统设计与实现 总E-R关系图
通过上一小节中基于PHP的论坛系统设计与实现 中总E-R关系图上得出一共需要创建很多个数据表。在此我主要罗列几个主要的数据库表结构设计。
| 编号 | 名称 | 数据类型 | 长度 | 小数位 | 允许空值 | 主键 | 默认值 | 说明 |
| 1 | token_id | int | 10 | 0 | N | Y | 临时访问牌ID | |
| 2 | token | varchar | 64 | 0 | Y | N | 临时访问牌 | |
| 3 | info | text | 65535 | 0 | Y | N | ||
| 4 | maxage | int | 10 | 0 | N | N | 2 | 最大寿命:默认2小时 |
| 5 | create_time | timestamp | 19 | 0 | N | N | CURRENT_TIMESTAMP | 创建时间: |
| 6 | update_time | timestamp | 19 | 0 | N | N | CURRENT_TIMESTAMP | 更新时间: |
| 7 | user_id | int | 10 | 0 | N | N | 0 | 用户编号: |
| 编号 | 名称 | 数据类型 | 长度 | 小数位 | 允许空值 | 主键 | 默认值 | 说明 |
| 1 | article_id | mediumint | 8 | 0 | N | Y | 文章id:[0,8388607] | |
| 2 | title | varchar | 125 | 0 | N | Y | 标题:[0,125]用于文章和html的title标签中 | |
| 3 | type | varchar | 64 | 0 | N | N | 0 | 文章分类:[0,1000]用来搜索指定类型的文章 |
| 4 | hits | int | 10 | 0 | N | N | 0 | 点击数:[0,1000000000]访问这篇文章的人次 |
| 5 | praise_len | int | 10 | 0 | N | N | 0 | 点赞数 |
| 6 | create_time | timestamp | 19 | 0 | N | N | CURRENT_TIMESTAMP | 创建时间: |
| 7 | update_time | timestamp | 19 | 0 | N | N | CURRENT_TIMESTAMP | 更新时间: |
| 8 | source | varchar | 255 | 0 | Y | N | 来源:[0,255]文章的出处 | |
| 9 | url | varchar | 255 | 0 | Y | N | 来源地址:[0,255]用于跳转到发布该文章的网站 | |
| 10 | tag | varchar | 255 | 0 | Y | N | 标签:[0,255]用于标注文章所属相关内容,多个标签用空格隔开 | |
| 11 | content | longtext | 2147483647 | 0 | Y | N | 正文:文章的主体内容 | |
| 12 | img | varchar | 255 | 0 | Y | N | 封面图 | |
| 13 | description | text | 65535 | 0 | Y | N | 文章描述 |
| 编号 | 名称 | 数据类型 | 长度 | 小数位 | 允许空值 | 主键 | 默认值 | 说明 |
| 1 | type_id | smallint | 5 | 0 | N | Y | 分类ID:[0,10000] | |
| 2 | display | smallint | 5 | 0 | N | N | 100 | 显示顺序:[0,1000]决定分类显示的先后顺序 |
| 3 | name | varchar | 16 | 0 | N | N | 分类名称:[2,16] | |
| 4 | father_id | smallint | 5 | 0 | N | N | 0 | 上级分类ID:[0,32767] |
| 5 | description | varchar | 255 | 0 | Y | N | 描述:[0,255]描述该分类的作用 | |
| 6 | icon | text | 65535 | 0 | Y | N | 分类图标: | |
| 7 | url | varchar | 255 | 0 | Y | N | 外链地址:[0,255]如果该分类是跳转到其他网站的情况下,就在该URL上设置 | |
| 8 | create_time | timestamp | 19 | 0 | N | N | CURRENT_TIMESTAMP | 创建时间: |
| 9 | update_time | timestamp | 19 | 0 | N | N | CURRENT_TIMESTAMP | 更新时间: |
| 编号 | 名称 | 数据类型 | 长度 | 小数位 | 允许空值 | 主键 | 默认值 | 说明 |
| 1 | auth_id | int | 10 | 0 | N | Y | 授权ID: | |
| 2 | user_group | varchar | 64 | 0 | Y | N | 用户组: | |
| 3 | mod_name | varchar | 64 | 0 | Y | N | 模块名: | |
| 4 | table_name | varchar | 64 | 0 | Y | N | 表名: | |
| 5 | page_title | varchar | 255 | 0 | Y | N | 页面标题: | |
| 6 | path | varchar | 255 | 0 | Y | N | 路由路径: | |
| 7 | position | varchar | 32 | 0 | Y | N | 位置: | |
| 8 | mode | varchar | 32 | 0 | N | N | _blank | 跳转方式: |
| 9 | add | tinyint | 3 | 0 | N | N | 1 | 是否可增加: |
| 10 | del | tinyint | 3 | 0 | N | N | 1 | 是否可删除: |
| 11 | set | tinyint | 3 | 0 | N | N | 1 | 是否可修改: |
| 12 | get | tinyint | 3 | 0 | N | N | 1 | 是否可查看: |
| 13 | field_add | text | 65535 | 0 | Y | N | 添加字段: | |
| 14 | field_set | text | 65535 | 0 | Y | N | 修改字段: | |
| 15 | field_get | text | 65535 | 0 | Y | N | 查询字段: | |
| 16 | table_nav_name | varchar | 500 | 0 | Y | N | 跨表导航名称: | |
| 17 | table_nav | varchar | 500 | 0 | Y | N | 跨表导航: | |
| 18 | option | text | 65535 | 0 | Y | N | 配置: | |
| 19 | create_time | timestamp | 19 | 0 | N | N | CURRENT_TIMESTAMP | 创建时间: |
| 20 | update_time | timestamp | 19 | 0 | N | N | CURRENT_TIMESTAMP | 更新时间: |
| 编号 | 名称 | 数据类型 | 长度 | 小数位 | 允许空值 | 主键 | 默认值 | 说明 |
| 1 | collect_id | int | 10 | 0 | N | Y | 收藏ID: | |
| 2 | user_id | int | 10 | 0 | N | N | 0 | 收藏人ID: |
| 3 | source_table | varchar | 255 | 0 | Y | N | 来源表: | |
| 4 | source_field | varchar | 255 | 0 | Y | N | 来源字段: | |
| 5 | source_id | int | 10 | 0 | N | N | 0 | 来源ID: |
| 6 | title | varchar | 255 | 0 | Y | N | 标题: | |
| 7 | img | varchar | 255 | 0 | Y | N | 封面: | |
| 8 | create_time | timestamp | 19 | 0 | N | N | CURRENT_TIMESTAMP | 创建时间: |
| 9 | update_time | timestamp | 19 | 0 | N | N | CURRENT_TIMESTAMP | 更新时间: |
| 编号 | 名称 | 数据类型 | 长度 | 小数位 | 允许空值 | 主键 | 默认值 | 说明 |
| 1 | comment_id | int | 10 | 0 | N | Y | 评论ID: | |
| 2 | user_id | int | 10 | 0 | N | N | 0 | 评论人ID: |
| 3 | reply_to_id | int | 10 | 0 | N | N | 0 | 回复评论ID:空为0 |
| 4 | content | longtext | 2147483647 | 0 | Y | N | 内容: | |
| 5 | nickname | varchar | 255 | 0 | Y | N | 昵称: | |
| 6 | avatar | varchar | 255 | 0 | Y | N | 头像地址:[0,255] | |
| 7 | create_time | timestamp | 19 | 0 | N | N | CURRENT_TIMESTAMP | 创建时间: |
| 8 | update_time | timestamp | 19 | 0 | N | N | CURRENT_TIMESTAMP | 更新时间: |
| 9 | source_table | varchar | 255 | 0 | Y | N | 来源表: | |
| 10 | source_field | varchar | 255 | 0 | Y | N | 来源字段: | |
| 11 | source_id | int | 10 | 0 | N | N | 0 | 来源ID: |
| 编号 | 名称 | 数据类型 | 长度 | 小数位 | 允许空值 | 主键 | 默认值 | 说明 |
| 1 | forum_information_id | int | 10 | 0 | N | Y | 论坛信息ID | |
| 2 | forum_section | varchar | 64 | 0 | Y | N | 论坛板块 | |
| 3 | forum_title | varchar | 64 | 0 | Y | N | 论坛标题 | |
| 4 | post_type | varchar | 64 | 0 | Y | N | 帖子类型 | |
| 5 | forum_cover | varchar | 255 | 0 | Y | N | 论坛封面 | |
| 6 | release_date | date | 10 | 0 | Y | N | 发布日期 | |
| 7 | forum_content | text | 65535 | 0 | Y | N | 论坛内容 | |
| 8 | forum_details | text | 65535 | 0 | Y | N | 论坛详情 | |
| 9 | hits | int | 10 | 0 | N | N | 0 | 点击数 |
| 10 | praise_len | int | 10 | 0 | N | N | 0 | 点赞数 |
| 11 | recommend | int | 10 | 0 | N | N | 0 | 智能推荐 |
| 12 | create_time | datetime | 19 | 0 | N | N | CURRENT_TIMESTAMP | 创建时间 |
| 13 | update_time | timestamp | 19 | 0 | N | N | CURRENT_TIMESTAMP | 更新时间 |
| 编号 | 名称 | 数据类型 | 长度 | 小数位 | 允许空值 | 主键 | 默认值 | 说明 |
| 1 | hits_id | int | 10 | 0 | N | Y | 点赞ID: | |
| 2 | user_id | int | 10 | 0 | N | N | 0 | 点赞人: |
| 3 | create_time | timestamp | 19 | 0 | N | N | CURRENT_TIMESTAMP | 创建时间: |
| 4 | update_time | timestamp | 19 | 0 | N | N | CURRENT_TIMESTAMP | 更新时间: |
| 5 | source_table | varchar | 255 | 0 | Y | N | 来源表: | |
| 6 | source_field | varchar | 255 | 0 | Y | N | 来源字段: | |
| 7 | source_id | int | 10 | 0 | N | N | 0 | 来源ID: |
| 编号 | 名称 | 数据类型 | 长度 | 小数位 | 允许空值 | 主键 | 默认值 | 说明 |
| 1 | notice_id | mediumint | 8 | 0 | N | Y | 公告id: | |
| 2 | title | varchar | 125 | 0 | N | N | 标题: | |
| 3 | content | longtext | 2147483647 | 0 | Y | N | 正文: | |
| 4 | create_time | timestamp | 19 | 0 | N | N | CURRENT_TIMESTAMP | 创建时间: |
| 5 | update_time | timestamp | 19 | 0 | N | N | CURRENT_TIMESTAMP | 更新时间: |
| 编号 | 名称 | 数据类型 | 长度 | 小数位 | 允许空值 | 主键 | 默认值 | 说明 |
| 1 | post_announcement_id | int | 10 | 0 | N | Y | 帖子公告ID | |
| 2 | post_title | varchar | 64 | 0 | Y | N | 帖子标题 | |
| 3 | post_status | varchar | 64 | 0 | Y | N | 帖子状态 | |
| 4 | post_type | varchar | 64 | 0 | Y | N | 帖子类型 | |
| 5 | post_cover | varchar | 255 | 0 | Y | N | 帖子封面 | |
| 6 | release_date | date | 10 | 0 | Y | N | 发布日期 | |
| 7 | post_content | text | 65535 | 0 | Y | N | 帖子内容 | |
| 8 | post_details | longtext | 2147483647 | 0 | Y | N | 帖子详情 | |
| 9 | hits | int | 10 | 0 | N | N | 0 | 点击数 |
| 10 | praise_len | int | 10 | 0 | N | N | 0 | 点赞数 |
| 11 | recommend | int | 10 | 0 | N | N | 0 | 智能推荐 |
| 12 | create_time | datetime | 19 | 0 | N | N | CURRENT_TIMESTAMP | 创建时间 |
| 13 | update_time | timestamp | 19 | 0 | N | N | CURRENT_TIMESTAMP | 更新时间 |
| 编号 | 名称 | 数据类型 | 长度 | 小数位 | 允许空值 | 主键 | 默认值 | 说明 |
| 1 | post_classification_id | int | 10 | 0 | N | Y | 帖子分类ID | |
| 2 | post_type | varchar | 64 | 0 | Y | N | 帖子类型 | |
| 3 | create_time | datetime | 19 | 0 | N | N | CURRENT_TIMESTAMP | 创建时间 |
| 4 | update_time | timestamp | 19 | 0 | N | N | CURRENT_TIMESTAMP | 更新时间 |
| 编号 | 名称 | 数据类型 | 长度 | 小数位 | 允许空值 | 主键 | 默认值 | 说明 |
| 1 | praise_id | int | 10 | 0 | N | Y | 点赞ID: | |
| 2 | user_id | int | 10 | 0 | N | N | 0 | 点赞人: |
| 3 | create_time | timestamp | 19 | 0 | N | N | CURRENT_TIMESTAMP | 创建时间: |
| 4 | update_time | timestamp | 19 | 0 | N | N | CURRENT_TIMESTAMP | 更新时间: |
| 5 | source_table | varchar | 255 | 0 | Y | N | 来源表: | |
| 6 | source_field | varchar | 255 | 0 | Y | N | 来源字段: | |
| 7 | source_id | int | 10 | 0 | N | N | 0 | 来源ID: |
| 8 | status | bit | 1 | 0 | N | N | 1 | 点赞状态:1为点赞,0已取消 |
| 编号 | 名称 | 数据类型 | 长度 | 小数位 | 允许空值 | 主键 | 默认值 | 说明 |
| 1 | regular_users_id | int | 10 | 0 | N | Y | 普通用户ID | |
| 2 | user_name | varchar | 64 | 0 | Y | N | 用户姓名 | |
| 3 | user_gender | varchar | 64 | 0 | Y | N | 用户性别 | |
| 4 | examine_state | varchar | 16 | 0 | N | N | 已通过 | 审核状态 |
| 5 | user_id | int | 10 | 0 | N | N | 0 | 用户ID |
| 6 | create_time | datetime | 19 | 0 | N | N | CURRENT_TIMESTAMP | 创建时间 |
| 7 | update_time | timestamp | 19 | 0 | N | N | CURRENT_TIMESTAMP | 更新时间 |
| 编号 | 名称 | 数据类型 | 长度 | 小数位 | 允许空值 | 主键 | 默认值 | 说明 |
| 1 | reporting_information_id | int | 10 | 0 | N | Y | 举报信息ID | |
| 2 | forum_section | varchar | 64 | 0 | Y | N | 论坛板块 | |
| 3 | forum_title | varchar | 64 | 0 | Y | N | 论坛标题 | |
| 4 | post_type | varchar | 64 | 0 | Y | N | 帖子类型 | |
| 5 | release_date | date | 10 | 0 | Y | N | 发布日期 | |
| 6 | report_users | int | 10 | 0 | Y | N | 0 | 举报用户 |
| 7 | user_name | varchar | 64 | 0 | Y | N | 用户姓名 | |
| 8 | report_title | varchar | 64 | 0 | Y | N | 举报标题 | |
| 9 | report_type | varchar | 64 | 0 | Y | N | 举报类型 | |
| 10 | reporting_voucher | varchar | 255 | 0 | Y | N | 举报凭证 | |
| 11 | report_content | text | 65535 | 0 | Y | N | 举报内容 | |
| 12 | examine_state | varchar | 16 | 0 | N | N | 未审核 | 审核状态 |
| 13 | examine_reply | varchar | 16 | 0 | Y | N | 审核回复 | |
| 14 | create_time | datetime | 19 | 0 | N | N | CURRENT_TIMESTAMP | 创建时间 |
| 15 | update_time | timestamp | 19 | 0 | N | N | CURRENT_TIMESTAMP | 更新时间 |
| 编号 | 名称 | 数据类型 | 长度 | 小数位 | 允许空值 | 主键 | 默认值 | 说明 |
| 1 | slides_id | int | 10 | 0 | N | Y | 轮播图ID: | |
| 2 | title | varchar | 64 | 0 | Y | N | 标题: | |
| 3 | content | varchar | 255 | 0 | Y | N | 内容: | |
| 4 | url | varchar | 255 | 0 | Y | N | 链接: | |
| 5 | img | varchar | 255 | 0 | Y | N | 轮播图: | |
| 6 | hits | int | 10 | 0 | N | N | 0 | 点击量: |
| 7 | create_time | timestamp | 19 | 0 | N | N | CURRENT_TIMESTAMP | 创建时间: |
| 8 | update_time | timestamp | 19 | 0 | N | N | CURRENT_TIMESTAMP | 更新时间: |
| 编号 | 名称 | 数据类型 | 长度 | 小数位 | 允许空值 | 主键 | 默认值 | 说明 |
| 1 | upload_id | int | 10 | 0 | N | Y | 上传ID | |
| 2 | name | varchar | 64 | 0 | Y | N | 文件名 | |
| 3 | path | varchar | 255 | 0 | Y | N | 访问路径 | |
| 4 | file | varchar | 255 | 0 | Y | N | 文件路径 | |
| 5 | display | varchar | 255 | 0 | Y | N | 显示顺序 | |
| 6 | father_id | int | 10 | 0 | Y | N | 0 | 父级ID |
| 7 | dir | varchar | 255 | 0 | Y | N | 文件夹 | |
| 8 | type | varchar | 32 | 0 | Y | N | 文件类型 |
| 编号 | 名称 | 数据类型 | 长度 | 小数位 | 允许空值 | 主键 | 默认值 | 说明 |
| 1 | user_id | mediumint | 8 | 0 | N | Y | 用户ID:[0,8388607]用户获取其他与用户相关的数据 | |
| 2 | state | smallint | 5 | 0 | N | N | 1 | 账户状态:[0,10](1可用|2异常|3已冻结|4已注销) |
| 3 | user_group | varchar | 32 | 0 | Y | N | 所在用户组:[0,32767]决定用户身份和权限 | |
| 4 | login_time | timestamp | 19 | 0 | N | N | CURRENT_TIMESTAMP | 上次登录时间: |
| 5 | phone | varchar | 11 | 0 | Y | N | 手机号码:[0,11]用户的手机号码,用于找回密码时或登录时 | |
| 6 | phone_state | smallint | 5 | 0 | N | N | 0 | 手机认证:[0,1](0未认证|1审核中|2已认证) |
| 7 | username | varchar | 16 | 0 | N | N | 用户名:[0,16]用户登录时所用的账户名称 | |
| 8 | nickname | varchar | 16 | 0 | Y | N | 昵称:[0,16] | |
| 9 | password | varchar | 64 | 0 | N | N | 密码:[0,32]用户登录所需的密码,由6-16位数字或英文组成 | |
| 10 | | varchar | 64 | 0 | Y | N | 邮箱:[0,64]用户的邮箱,用于找回密码时或登录时 | |
| 11 | email_state | smallint | 5 | 0 | N | N | 0 | 邮箱认证:[0,1](0未认证|1审核中|2已认证) |
| 12 | avatar | varchar | 255 | 0 | Y | N | 头像地址:[0,255] | |
| 13 | open_id | varchar | 255 | 0 | Y | N | 针对获取用户信息字段 | |
| 14 | create_time | timestamp | 19 | 0 | N | N | CURRENT_TIMESTAMP | 创建时间: |
| 15 | vip_level | varchar | 255 | 0 | Y | N | 会员等级 | |
| 16 | vip_discount | double | 11 | 2 | Y | N | 0.00 | 会员折扣 |
| 编号 | 名称 | 数据类型 | 长度 | 小数位 | 允许空值 | 主键 | 默认值 | 说明 |
| 1 | group_id | mediumint | 8 | 0 | N | Y | 用户组ID:[0,8388607] | |
| 2 | display | smallint | 5 | 0 | N | N | 100 | 显示顺序:[0,1000] |
| 3 | name | varchar | 16 | 0 | N | N | 名称:[0,16] | |
| 4 | description | varchar | 255 | 0 | Y | N | 描述:[0,255]描述该用户组的特点或权限范围 | |
| 5 | source_table | varchar | 255 | 0 | Y | N | 来源表: | |
| 6 | source_field | varchar | 255 | 0 | Y | N | 来源字段: | |
| 7 | source_id | int | 10 | 0 | N | N | 0 | 来源ID: |
| 8 | register | smallint | 5 | 0 | Y | N | 0 | 注册位置: |
| 9 | create_time | timestamp | 19 | 0 | N | N | CURRENT_TIMESTAMP | 创建时间: |
| 10 | update_time | timestamp | 19 | 0 | N | N | CURRENT_TIMESTAMP | 更新时间: |
整个基于PHP的论坛系统设计与实现 的需求分析主要对系统总体架构以及功能模块的设计,通过建立E-R模型和数据库逻辑系统设计完成了数据库系统设计。
4系统关键模块设计与实现
基于PHP的论坛系统设计与实现 的详细设计与实现主要是根据前面的需求分析和总体设计来设计页面并实现业务逻辑。主要从界面实现、业务逻辑实现这两部分进行介绍。
4.1普通用户功能模块
4.1.1 首页界面
当进入基于PHP的论坛系统设计与实现 的时候,首先映入眼帘的是系统的导航栏,其主界面展示如下图4-1所示。

图4-1 首页界面图
注册模块满足用户两部分,当用户想要进行资料相关信息的查询管理的时候,就必须进行登录,如果没有账号的话,在登录界面,点击“注册”按钮就会跳转到注册的界面,根据提示填写好注册信息,添加提交,注册的信息在数据库中就添加完成了,然后再输入填写好的账号和密码进行登录,其注册主界面展示如下图4-2所示。

图4-1 用户注册界面图
注册关键代码如下:
public function register()
{
if (Request::isPost()) {
$request = Request::param();
$request['create_time'] = isset($request['create_time']) ? $request['create_time'] : date('Y-m-d H:i:s');
$request['update_time'] = isset($request['update_time']) ? $request['update_time'] : date('Y-m-d H:i:s');
$result = $this->validate($request, $this->validate);
if (true !== $result) {
$data['error'] = 30000;
$data['message'] = $result;
} else {
$request['password'] = md5($request['password']);
$result = $this->model->register($request, $this->table);
$data = $result;
}
} else {
$data['error'] = 30000;
$data['message'] = "field的值不能为空!";
}
return json_encode($data);
}
public function register($request=[],$table_name = ''){
$username = $request['username'];
$bol = $this->where(['username'=>$username])->find();
if (!$bol){
$result = self::allowField(true)->save($request);
if ($result) {
return ['result' => 1];
} else {
return ['error' => ['code' => 3000, 'message' => '注册失败']];
}
}else{
return ['error' => ['code' => 3000, 'message' => '注册失败,账号已存在']];
}
}
4.1.3用户登录界面
基于PHP的论坛系统设计与实现 中的注册后的用户是可以通过自己的账户名和密码进行登录的,当用户输入完整的自己的账户名和密码信息并点击“登录”按钮后,将会首先验证输入的有没有空数据,再次验证输入的账户名+密码和数据库中当前保存的用户信息是否一致,只有在一致后将会登录成功并自动跳转到基于PHP的论坛系统设计与实现 的首页中;否则将会提示相应错误信息,用户登录界面如下图4-3所示。

图4-3用户登录界面图
登录的逻辑代码如下所示。
{
if (Request::isPost()) {
$request = Request::param();
$result = $this->validate($request, $this->validate);
if (true !== $result) {
$data['error'] = 30000;
$data['message'] = $result;
} else {
$request['password'] = md5($request['password']);
$result = $this->model->login($request, $this->table);
$data = $result;
}
} else {
$data['error'] = 30000;
$data['message'] = "field的值不能为空!";
}
return json_encode($data);
}
public function login($request=[],$table_name = ''){
$username = $request['username'];
$password = $request['password'];
$bol = $this->where(['username'=>$username])->find();
if ($bol){
$password = md5($password);
if ($request['password']==$bol['password']) {
//添加token信息
$access_token['create_time'] = date('Y-m-d H:i:s');
$access_token['update_time'] = date('Y-m-d H:i:s');
$access_token['info'] = json_encode($bol);
// $access_token['info'] = $bol;
$access_token['token'] = md5(date('Y-m-d H:i:s'));
$bol_token = Db::name('AccessToken')->insert($access_token);
if ($bol_token){
$data['obj'] = $bol;
$data['obj']['token'] = $access_token['token'];
return ['result' => $data];
}else{
return ['error' => ['code' => 5000, 'message' => '登录失败,token生成失败']];
}
} else {
return ['error' => ['code' => 5000, 'message' => '登录失败,密码不正确']];
}
}else{
return ['error' => ['code' => 5000, 'message' => '登录失败,账号不存在']];
}
}
当用户点击“帖子公告”这一菜单按钮,会显示管理员在后台发布的所有的帖子公告信息,可以查看详情,进行收藏、点赞、评论等。界面如下图4-4所示。

图4-4帖子公告界面图
4.1.5 论坛信息界面
用户在后台当用户点击“论坛信息”这一菜单按钮,会显示管理员在后台发布的所有的论坛信息,可以查看详情,进行举报、收藏、点赞、评论等;界面如图4-5所示。

图4-5 论坛信息界面图
4.3管理员功能模块
4.3.1 系统用户管理界面
基于PHP的论坛系统设计与实现 中的管理人员是可以对注册的普通用户、管理员进行管理的,也可以对管理员进行管控。界面如下图4-6所示。

图4-6系统用户管理界面图
4.3.2举报信息管理界面
管理员点击“举报信息管理”,可以查看用户的举报信息,进行增删改查的操作,界面如下图4-7所示。

图4-7举报信息列表界面图
管理员进入后台首页工具栏点击“新闻资讯”这个按钮可以查看所有新闻资讯信息,可以进行详情查看、删除、重置等操作,界面如下图4-8所示。

图4-8新闻资讯界面图
4.3.4轮播图界面
管理员点击“系统管理”这一菜单会显示轮播图菜单,管理员可以对前台展示的轮播图进行设置,轮播图界面如下图4-8所示。

图4-9轮播图界面图
5系统测试
系统开发到了最后一个阶段那就是系统测试,系统测试对软件的开发其实是非常有必要的。因为没什么系统一经开发出来就可能会尽善尽美,再厉害的系统开发工程师也会在系统开发的时候出现纰漏,系统测试能够较好的改正一些bug,为后期系统的维护性提供很好的支持。通过系统测试,开发人员也可以建立自己对系统的信心,为后期的系统版本的跟新提供支持。
5.2 系统测试用例
系统测试包括:用户登录功能测试、举报信息功能测试、密码修改功能测试,如表5-1、5-2、5-3所示:
表5-1 用户登录功能测试表
| 用例名称 | 用户登录系统 |
| 目的 | 测试用户通过正确的用户名和密码可否登录功能 |
| 前提 | 未登录的情况下 |
| 测试流程 | 1) 进入登录页面 2) 输入正确的用户名和密码 |
| 预期结果 | 用户名和密码正确的时候,跳转到登录成功界面,反之则显示错误信息,提示重新输入 |
| 实际结果 | 实际结果与预期结果一致 |
举报信息查看功能测试:
表5-2举报信息查看功能测试表
| 用例名称 | 举报信息查看 |
| 目的 | 测试举报信息查看功能 |
| 前提 | 用户登录 |
| 测试流程 | 点击举报信息列表 |
| 预期结果 | 可以查看到所有举报信息 |
| 实际结果 | 实际结果与预期结果一致 |
密码修改功能测试:
表5-53 密码修改功能测试表
| 用例名称 | 密码修改测试用例 |
| 目的 | 测试管理员密码修改功能 |
| 前提 | 管理员用户正常登录情况下 |
| 测试流程 | 1)管理员密码修改并完成填写。 2)点击进行提交。 |
| 预期结果 | 使用新的密码可以登录 |
| 实际结果 | 实际结果与预期结果一致 |
5.3 系统测试结果
通过编写基于PHP的论坛系统设计与实现 的测试用例,已经检测完毕用户登录功能测试、举报信息展示功能测试、密码修改功能测试,通过这3大模块为基于PHP的论坛系统设计与实现 的后期推广运营提供了强力的技术支撑。
结论
基于PHP的论坛系统设计与实现,经过深入研究和精心开发,取得了显著的成果。该系统不仅功能完善,性能稳定,还具备良好的用户体验和扩展性。通过引入帖子分类管理、论坛信息管理、举报信息处理和贴公告管理等核心功能,有效满足了用户多样化的需求,提升了论坛的交互性和管理效率。同时,我们注重系统的安全性和稳定性,通过采用先进的加密技术和安全防护措施,确保了用户数据和信息安全。此外,该系统还具备良好的扩展性,可根据实际需求进行功能定制和扩展,为未来的升级和维护提供了便利。综上所述,基于PHP的论坛系统设计与实现是一个成功且实用的项目,为网络交流领域的发展注入了新的活力,并为用户提供了更加便捷、高效的在线交流体验。
[1]Feng P ,Wei D ,Li Q , et al. GlareShell: Graph learning-based PHP webshell detection for web server of industrial internet [J]. Computer Networks, 2024, 245 110406-.
[2]杨子骥. 基于PHP的在线学习系统设计与实现 [J]. 科技与创新, 2024, (04): 17-21+26. DOI:10.15913/j.cnki.kjycx.2024.04.004.
[3]何晶. 基于PHP+MySQL的电子书阅读系统的设计与实现 [J]. 科技资讯, 2024, 22 (02): 20-22+30. DOI:10.16661/j.cnki.1672-3791.2308-5042-0321.
[4]Aberuagba A ,Joel B E ,Bello J A , et al. Thermophilic PHP Protein Tyrosine Phosphatases (Cap8C and Wzb) from Mesophilic Bacteria [J]. International Journal of Molecular Sciences, 2024, 25 (2):
[5]宫蓉蓉. “PHP高级开发”课程精准思政教学模式改革研究 [J]. 长沙民政职业技术学院学报, 2023, 30 (04): 108-112.
[6]Tallino L S ,Vural A ,Espinosa V O , et al. Utilization of the novel adeno‐associated virus PHP.eB serotype to modulate Intersectin 1 expression in the Ts65Dn mouse model of Down syndrome [J]. Alzheimer's & Dementia, 2023, 19 (S13):
[7]He X ,Wang X ,Wang H , et al. NeuroD1 Regulated Endothelial Gene Expression to Modulate Transduction of AAV-PHP.eB and Recovery Progress after Ischemic Stroke. [J]. Aging and disease, 2023,
[8]胡涵毅. 基于PHP的校园资源共享平台设计与实现 [J]. 现代信息科技, 2023, 7 (23): 1-5. DOI:10.19850/j.cnki.2096-4706.2023.23.001.
[9]Borodinova A ,Ierusalimsky V ,Balaban P . Comparison of the Transduction Capacity of AAV5 and AAV PHP.eB Serotypes in Hippocampus Astroglia [J]. Neuroglia, 2023, 4 (4): 275-289.
[10]赵朝进. 基于PHP技术的动态网页设计和实现 [J]. 电脑知识与技术, 2023, 19 (33): 21-23. DOI:10.14004/j.cnki.ckt.2023.1767.
[11]张豪,朱石磊,胡建华,等. 基于B/S架构的校园论坛系统的设计与实现 [J]. 电脑知识与技术, 2023, 19 (33): 32-35. DOI:10.14004/j.cnki.ckt.2023.1779.
[12]徐茹婉. 微信公众平台的运营推广效果研究——以“信息系统论坛”公众号为例 [J]. 现代营销(下旬刊), 2022, (11): 61-63. DOI:10.19932/j.cnki.22-1256/F.2022.11.061.
[13]凌滟,晏智健. “第7届历史地理信息系统论坛”纪要 [J]. 中国历史地理论丛, 2022, 37 (03): 161.
[14]费孝宏,王琪. 高校论坛管理系统的设计与开发 [J]. 电脑知识与技术, 2021, 17 (31): 76-78+91. DOI:10.14004/j.cnki.ckt.2021.3110.
[15]张娜,白金峰. 分布式论坛系统解决方案的设计 [J]. 软件工程, 2021, 24 (10): 10-13. DOI:10.19644/j.cnki.issn2096-1472.2021.010.003.
[16]尹邦磊,王东梅,左欣. 高校IT技术论坛系统的设计与实现 [J]. 无线互联科技, 2021, 18 (17): 47-49.
[17]张新宇. 某高校电影交流论坛系统的设计与实现[D]. 北京邮电大学, 2021. DOI:10.26969/d.cnki.gbydu.2021.000968.
[18]杨世文,侯超钧. 基于SSM框架的学术论坛管理系统设计与实现 [J]. 计算机时代, 2021, (02): 25-28+33. DOI:10.16644/j.cnki.cn33-1094/tp.2021.02.007.
[19]陈敏,陈亮,李盛林,等. 基于JSP的在线课程论坛系统设计与实现 [J]. 教育现代化, 2020, 7 (45): 1-4+9. DOI:10.16541/j.cnki.2095-8420.2020.45.001.
[20]李鹏飞. 基于Web技术的校园论坛设计与实现[D]. 内蒙古科技大学, 2019. DOI:10.27724/d.cnki.gnmgk.2019.000570.
在基于PHP的论坛系统设计与实现的过程中,我得到了众多人的帮助和支持,在此表示衷心的感谢。首先,我要感谢我的导师和团队成员们,他们的悉心指导和无私帮助,使我在项目设计和实现过程中不断克服难题,取得了显著的进步。他们的专业知识和丰富经验为我提供了宝贵的参考和启示,让我更加深入地理解了论坛系统的设计与实现过程。
同时,我也要感谢所有参与测试和使用该论坛系统的用户们,他们的反馈和建议让我更加了解用户需求,不断优化系统功能和用户体验。他们的支持和信任是我前进的动力,也是我不断完善系统的动力源泉。
此外,我还要感谢互联网社区和开源社区中的众多开发者,他们的分享和贡献为我提供了大量的学习资源和灵感。他们的开源精神和无私奉献让我深受感动,也让我更加坚定了继续学习和探索的决心。
最后,我要感谢我的家人和朋友们,他们的关心和支持是我能够顺利完成项目的坚强后盾。他们的理解和鼓励让我在面对挑战和困难时能够坚持不懈,勇往直前。
再次向所有给予我帮助和支持的人表示衷心的感谢!你们的付出和贡献让我更加坚定了自己的信念和追求,也让我更加珍惜这次难得的学习和成长机会。

被折叠的 条评论
为什么被折叠?



