基于Java的故宫服务平台的设计与实现,是一项旨在融合传统文化与现代科技的创新性项目。我们深知故宫作为中国文化的瑰宝,承载着丰富的历史底蕴和艺术价值。然而,在信息化时代,如何更好地传承和展示故宫文化,让更多人近距离感受其魅力,成为了一个亟待解决的问题。因此,我们借助Java这一强大的编程语言,设计并实现了故宫服务平台。通过该平台,用户可以方便地获取故宫的最新资讯、参观指南、文物鉴赏等信息,同时还能享受虚拟游览、互动体验等创新服务。我们期待通过这一平台,让故宫文化焕发出新的光彩,为传承和弘扬中华优秀传统文化贡献一份力量。
本故宫服务平台采用的数据库是Mysql,使用SSM技术开发。在设计过程中,充分保证了系统代码的良好可读性、实用性、易扩展性、通用性、便于后期维护、操作方便以及页面简洁等特点。
关键词:故宫服务平台;SSM框架,Mysql 数据库
Abstract
The design and implementation of a Java based Palace Museum service platform is an innovative project aimed at integrating traditional culture and modern technology. We are well aware that the Forbidden City, as a treasure of Chinese culture, carries rich historical heritage and artistic value. However, in the era of informatization, how to better inherit and showcase the culture of the Forbidden City, so that more people can experience its charm up close, has become an urgent problem to be solved. Therefore, we utilized Java, a powerful programming language, to design and implement the Palace Museum service platform. Through this platform, users can easily access the latest information, visit guides, cultural relics appreciation, and other information about the Forbidden City. At the same time, they can also enjoy innovative services such as virtual tours and interactive experiences. We look forward to using this platform to bring new brilliance to the culture of the Forbidden City and contribute to the inheritance and promotion of excellent traditional Chinese culture.
The database used in this Palace Museum service platform is MySQL, developed using SSM technology. During the design process, the system code was fully ensured to have good readability, practicality, scalability, universality, ease of maintenance, ease of operation, and concise pages.
Keywords:The Palace Museum Service Platform; SSM framework, MySQL database
1 绪论
1.1 选题背景
随着信息技术的迅猛发展,互联网已成为人们获取信息、交流思想的重要渠道。故宫作为中国传统文化的代表性符号,其丰富的历史内涵和艺术价值吸引了无数人的关注。然而,传统的故宫服务方式已难以满足现代人的需求,尤其是在信息获取和互动体验方面存在较大的局限性。因此,我们提出基于Java的故宫服务平台的设计与实现,旨在利用现代科技手段,将故宫的文化资源数字化、网络化,为广大用户提供更加便捷、高效的服务。通过该平台,用户可以随时随地了解故宫的最新动态,深入探索其历史文化内涵,享受虚拟游览和互动体验等创新服务,从而更好地传承和弘扬中华优秀传统文化。
在国内,随着信息化时代的推进,故宫作为中华文化的瑰宝,其服务平台的构建与升级受到了广泛关注。众多学者和机构致力于运用现代技术手段,将故宫的深厚历史文化底蕴以数字化、网络化的形式呈现给公众。他们不仅关注故宫文物信息的数字化处理与展示,还积极探索通过增强现实、虚拟现实等技术手段,为用户提供沉浸式的游览体验。这些努力使得故宫服务平台在内容丰富性、交互性和用户体验等方面取得了显著进展。
在国际上,故宫服务平台的研究同样取得了令人瞩目的成果。许多国外学者和机构对故宫文化产生了浓厚兴趣,他们通过跨文化的视角,深入挖掘故宫文化的独特魅力。同时,他们也积极探索将故宫文化与现代科技手段相结合的新路径,推动故宫文化的国际传播与交流。这些国际研究不仅丰富了故宫服务平台的内涵,也为故宫文化的全球传播提供了有力支持。
综上所述,故宫服务平台的国内外研究现状呈现出多元化、创新化的发展趋势。无论是国内还是国外,研究者们都致力于通过现代科技手段,让故宫文化焕发新的光彩,为公众提供更加优质、便捷的服务体验。随着技术的不断进步和研究的深入,相信故宫服务平台将在未来展现出更加广阔的应用前景和深厚的文化内涵。
故宫服务平台的研究主要致力于实现两大核心目标:一是深度挖掘故宫文化的内在价值,二是通过现代科技手段优化用户体验,提升服务的便捷性与互动性。为了实现这些目标,我们采用了多种研究方法。
在挖掘故宫文化价值方面,我们综合运用了文献研究、实地考察和专家访谈等多种方法。通过深入研读故宫相关的历史文献和学术著作,我们系统地梳理了故宫文化的形成与发展脉络;通过实地考察,我们直接观察并记录了故宫文物的现状,感受其独特的艺术魅力;通过专家访谈,我们获得了关于故宫文化的权威解读,深化了对故宫文化的认识和理解。
在优化用户体验方面,我们充分利用了现代信息技术和大数据分析。通过开发基于Java的服务平台,我们实现了故宫信息的数字化展示和在线交互;通过运用大数据分析技术,我们对用户的行为和需求进行了深入研究,为优化平台功能提供了数据支持;同时,我们还积极引入人工智能、虚拟现实等前沿技术,提升平台的智能化水平和沉浸式体验。
通过综合运用这些方法和技术手段,我们旨在构建一个功能完善、用户体验优良的故宫服务平台,让更多人能够近距离感受故宫文化的魅力,推动中华优秀传统文化的传承与发展。
论文将分层次经行编排,除去论文摘要致谢文献参考部分,正文部分还会对系统需求做出分析,以及阐述大体的设计和实现的功能,最后罗列部分调测记录,论文主要架构如下:
第一章:引言。第一章主要介绍了课题研究的背景和意义,系统开发的国内外研究现状和本文的研究内容与主要工作。
第二章:系统需求分析。主要从系统的用户、功能等方面进行需求分析。
第三章:系统设计。主要对系统框架、系统功能模块、数据库进行功能设计。
第四章:系统实现。主要介绍了系统框架搭建、系统界面的实现。
第五章:系统测试。主要对系统的部分界面进行测试并对主要功能进行测试
第六章:总结。
2系统分析
系统分析是开发一个项目的先决条件,通过系统分析可以很好的了解系统的主体用户的基本需求情况,同时这也是项目的开发的原因。进而对系统开发进行可行性分析,通常包括技术可行性、经济可行性等,可行性分析同时也是从项目整体角度进行的分析。然后就是对项目的具体需求进行分析,分析的手段一般都是通过用户的用例图来实现。接下来会进行详细的介绍。
2.1.1 技术可行性分析
故宫服务平台在数据的存储上使用的MYSQL数据库,在故宫服务平台开发中使用了JAVA、HTML、TOMCAT、SSM这些开发工具的使用,能够给我们的编写工作带来许多的便利。系统使用B/S模式进行开发,使系统的可扩展性和维护性更佳,减少系统配置代码,简化编程代码,目前B/S模式是目前最受欢迎的一种模式。
从经济可行性上看项目在开发阶段需要一台开发PC,在生产阶段需要web服务器和数据库服务器。一台个人PC从经济上来看也不是太多问题,在后期的系统部署生产上来说,服务器的投入也不会过高,在经济层面上是一个比较可行的。
系统从法律层面上来没有对第三方有其他放有法律层面的问题,系统数据库采用的Mysql 开源社区数据库、框架采用的是开源的SSM。系统资讯和相关内容也是有法律层面的。在源码的管理上采用git开源进行管理,所以在法律可行性上是成立的。
2.2.1增加数据流程
系统中的所有用户(管理员、普通用户)都可以实现增加数据功能,所谓的增加、修改、删除数据,图2.1显示的就是在增加数据时的流程。

图2.1增加数据流程图
2.2.2修改数据流程
人无完人,每个人都有出错的时候,在录入系统信息的时候如果信息有错,可以对系统中的数据进行编辑。图2.2显示的就是修改数据的流程。

图2.2修改数据流程图
2.2.3删除数据流程
在系统中经常会出现一些过期的数据,那就可以直接删除这些数据,图2.3就是删除数据时的流程图。

图2.3删除数据流程图
故宫服务平台的非功能性需求比如平台的安全性怎么样,可靠性怎么样,性能怎么样,可拓展性怎么样等。具体可以表示在如下2-4表格中:
表2-4故宫服务平台非功能需求表
| 安全性 | 主要指故宫服务平台数据库的安装,数据库的使用和密码的设定必须合乎规范。 |
| 可靠性 | 可靠性是指故宫服务平台能够安装用户的指示进行操作,经过测试,可靠性90%以上。 |
| 性能 | 性能是影响故宫服务平台占据市场的必要条件,所以性能最好要佳才好。 |
| 可扩展性 | 比如数据库预留多个属性,比如接口的使用等确保了系统的非功能性需求。 |
| 易用性 | 用户只要跟着故宫服务平台的页面展示内容进行操作,就可以了。 |
| 可维护性 | 故宫服务平台开发的可维护性是非常重要的,经过测试,可维护性没有问题 |
按照故宫服务平台的角色,划分为了用户模块、管理员模块这两大部分。
用户模块:
(1)注册登录:游客可以随时进入到系统中,对系统中的信息浏览,但是想要实现咨询师用户信息操作,就必须有这个系统的账号,如果没有账号的话,可以注册用户进行相关的操作,同时用户还可以通过“用户”这以按钮对个人信息以及操作的信息进行管控。
(2)通知公告:当用户点击“通知公告”这一菜单按钮,会显示管理员在后台发布的所有的通知公告信息,可以查看详情;可以进行收藏、点赞等;
(3)故宫资讯:当用户点击“故宫资讯”这一菜单按钮,会显示管理员在后台发布的所有的资讯信息,可以查看详情;可以进行收藏、点赞、评论等;
(4)文物展示:当用户点击“文物展示”这一菜单按钮,会显示管理员在后台发布的所有的文物展示信息,可以查看详情;可以进行收藏、点赞、评论等;
(5)付费展区:当用户点击“付费展区”这一菜单按钮,会显示管理员在后台发布的所有的付费展区信息,可以查看详情;可以进行付费、收藏、点赞、评论等;
(6)我的账户:在前台点击“我的”下面的“我的账户”可以对个人资料+密码修改+自己收藏的信息进行管控。
(7)我的账户:在前台点击“我的”下面的“个人中心”可以对个人首页、付费观览、藏品资料、交流论坛、收藏等信息进行管控。
管理员模块:
(1)系统用户管理:管理员可以对系统中所有的用户角色进行管控,包含了管理员、用户角色,如果需要添加新的用户,点击页面中的“添加”按钮根据提示输入上用户信息,点击“提交”以后在对应的用户界面就可以查看到了,可以点击用户后面的“删除”按钮直接删除某一用户。
(2)系统管理:进入后台首页工具栏点击“系统管理”这个按钮可以查看所有轮播图信息,可以进行详情查看、删除、查看评论等操作。
(3)通知公告:进入后台首页工具栏点击“通知公告”这个按钮可以查看所有公告信息,可以进行详情查看、删除、查看评论等操作。
(4)资源管理:进入后台首页工具栏点击“资源管理”这个按钮可以查看所有故宫资讯、资讯分类等信息,可以进行详情查看、删除、查看评论等操作。
(5)藏品资料管理:进入后台首页工具栏点击“藏品资料管理”这个按钮可以查看所有藏品资料管理等信息,可以进行详情查看、删除、查看评论等操作。
(6)交流管理:进入后台首页工具栏点击“交流管理”这个按钮可以查看所有交流论坛、论坛分类等信息,可以进行详情查看、删除、查看评论等操作。
(7)个人信息:管理员点击“个人信息”按钮,可以对个人的头像、昵称、手机号码等信息进行更新。
(8)修改密码:管理员点击“修改密码”按钮,可以对登录密码进行更改,首先输入原密码,然后再输入新密码和确认密码,当原密码正确,输入两次新密码一致,则修改成功,否则给出错误提示信息。
通过2.3功能的分析,得出了系统的用例图:
普通用户角色用例如图2-5所示。

图2-5普通用户角色用例图
管理员是维护整个故宫服务平台中所有数据信息的。管理员角色用例如图2-6所示。

本章主要通过对故宫服务平台的可行性分析、流程分析、功能需求分析、系统用例分析,确定整个系统要实现的功能。同时也为系统的代码实现和测试提供了标准。
3 系统总体设计
3.2 系统功能模块设计
在上一章节中主要对系统的功能性需求和非功能性需求进行分析,并且根据需求分析了本系统中的用例。那么接下来就要开始对本系统的架构、主要功能和数据库开始进行设计。故宫服务平台根据前面章节的需求分析得出,其总体设计模块图如图3-2所示。

图3-2系统功能模块图
数据库设计一般包括需求分析、概念模型设计、数据库表建立三大过程,其中需求分析前面章节已经阐述,概念模型设计有概念模型和逻辑结构设计两部分。
3.3.1 数据库概念结构设计
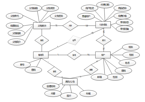
下面是整个故宫服务平台中主要的数据库表总E-R实体关系图。

图3-3故宫服务平台总E-R关系图
通过上一小节中故宫服务平台中总E-R关系图上得出一共需要创建很多个数据表。在此我主要罗列几个主要的数据库表结构设计。
| 编号 | 名称 | 数据类型 | 长度 | 小数位 | 允许空值 | 主键 | 默认值 | 说明 |
| 1 | token_id | int | 10 | 0 | N | Y | 临时访问牌ID | |
| 2 | token | varchar | 64 | 0 | Y | N | 临时访问牌 | |
| 3 | info | text | 65535 | 0 | Y | N | ||
| 4 | maxage | int | 10 | 0 | N | N | 2 | 最大寿命:默认2小时 |
| 5 | create_time | timestamp | 19 | 0 | N | N | CURRENT_TIMESTAMP | 创建时间: |
| 6 | update_time | timestamp | 19 | 0 | N | N | CURRENT_TIMESTAMP | 更新时间: |
| 7 | user_id | int | 10 | 0 | N | N | 0 | 用户编号: |
| 编号 | 名称 | 数据类型 | 长度 | 小数位 | 允许空值 | 主键 | 默认值 | 说明 |
| 1 | article_id | mediumint | 8 | 0 | N | Y | 文章id:[0,8388607] | |
| 2 | title | varchar | 125 | 0 | N | Y | 标题:[0,125]用于文章和html的title标签中 | |
| 3 | type | varchar | 64 | 0 | N | N | 0 | 文章分类:[0,1000]用来搜索指定类型的文章 |
| 4 | hits | int | 10 | 0 | N | N | 0 | 点击数:[0,1000000000]访问这篇文章的人次 |
| 5 | praise_len | int | 10 | 0 | N | N | 0 | 点赞数 |
| 6 | create_time | timestamp | 19 | 0 | N | N | CURRENT_TIMESTAMP | 创建时间: |
| 7 | update_time | timestamp | 19 | 0 | N | N | CURRENT_TIMESTAMP | 更新时间: |
| 8 | source | varchar | 255 | 0 | Y | N | 来源:[0,255]文章的出处 | |
| 9 | url | varchar | 255 | 0 | Y | N | 来源地址:[0,255]用于跳转到发布该文章的网站 | |
| 10 | tag | varchar | 255 | 0 | Y | N | 标签:[0,255]用于标注文章所属相关内容,多个标签用空格隔开 | |
| 11 | content | longtext | 2147483647 | 0 | Y | N | 正文:文章的主体内容 | |
| 12 | img | varchar | 255 | 0 | Y | N | 封面图 | |
| 13 | description | text | 65535 | 0 | Y | N | 文章描述 |
| 编号 | 名称 | 数据类型 | 长度 | 小数位 | 允许空值 | 主键 | 默认值 | 说明 |
| 1 | type_id | smallint | 5 | 0 | N | Y | 分类ID:[0,10000] | |
| 2 | display | smallint | 5 | 0 | N | N | 100 | 显示顺序:[0,1000]决定分类显示的先后顺序 |
| 3 | name | varchar | 16 | 0 | N | N | 分类名称:[2,16] | |
| 4 | father_id | smallint | 5 | 0 | N | N | 0 | 上级分类ID:[0,32767] |
| 5 | description | varchar | 255 | 0 | Y | N | 描述:[0,255]描述该分类的作用 | |
| 6 | icon | text | 65535 | 0 | Y | N | 分类图标: | |
| 7 | url | varchar | 255 | 0 | Y | N | 外链地址:[0,255]如果该分类是跳转到其他网站的情况下,就在该URL上设置 | |
| 8 | create_time | timestamp | 19 | 0 | N | N | CURRENT_TIMESTAMP | 创建时间: |
| 9 | update_time | timestamp | 19 | 0 | N | N | CURRENT_TIMESTAMP | 更新时间: |
| 编号 | 名称 | 数据类型 | 长度 | 小数位 | 允许空值 | 主键 | 默认值 | 说明 |
| 1 | auth_id | int | 10 | 0 | N | Y | 授权ID: | |
| 2 | user_group | varchar | 64 | 0 | Y | N | 用户组: | |
| 3 | mod_name | varchar | 64 | 0 | Y | N | 模块名: | |
| 4 | table_name | varchar | 64 | 0 | Y | N | 表名: | |
| 5 | page_title | varchar | 255 | 0 | Y | N | 页面标题: | |
| 6 | path | varchar | 255 | 0 | Y | N | 路由路径: | |
| 7 | position | varchar | 32 | 0 | Y | N | 位置: | |
| 8 | mode | varchar | 32 | 0 | N | N | _blank | 跳转方式: |
| 9 | add | tinyint | 3 | 0 | N | N | 1 | 是否可增加: |
| 10 | del | tinyint | 3 | 0 | N | N | 1 | 是否可删除: |
| 11 | set | tinyint | 3 | 0 | N | N | 1 | 是否可修改: |
| 12 | get | tinyint | 3 | 0 | N | N | 1 | 是否可查看: |
| 13 | field_add | text | 65535 | 0 | Y | N | 添加字段: | |
| 14 | field_set | text | 65535 | 0 | Y | N | 修改字段: | |
| 15 | field_get | text | 65535 | 0 | Y | N | 查询字段: | |
| 16 | table_nav_name | varchar | 500 | 0 | Y | N | 跨表导航名称: | |
| 17 | table_nav | varchar | 500 | 0 | Y | N | 跨表导航: | |
| 18 | option | text | 65535 | 0 | Y | N | 配置: | |
| 19 | create_time | timestamp | 19 | 0 | N | N | CURRENT_TIMESTAMP | 创建时间: |
| 20 | update_time | timestamp | 19 | 0 | N | N | CURRENT_TIMESTAMP | 更新时间: |
| 编号 | 名称 | 数据类型 | 长度 | 小数位 | 允许空值 | 主键 | 默认值 | 说明 |
| 1 | collect_id | int | 10 | 0 | N | Y | 收藏ID: | |
| 2 | user_id | int | 10 | 0 | N | N | 0 | 收藏人ID: |
| 3 | source_table | varchar | 255 | 0 | Y | N | 来源表: | |
| 4 | source_field | varchar | 255 | 0 | Y | N | 来源字段: | |
| 5 | source_id | int | 10 | 0 | N | N | 0 | 来源ID: |
| 6 | title | varchar | 255 | 0 | Y | N | 标题: | |
| 7 | img | varchar | 255 | 0 | Y | N | 封面: | |
| 8 | create_time | timestamp | 19 | 0 | N | N | CURRENT_TIMESTAMP | 创建时间: |
| 9 | update_time | timestamp | 19 | 0 | N | N | CURRENT_TIMESTAMP | 更新时间: |
表collection_information (藏品资料)
| 编号 | 名称 | 数据类型 | 长度 | 小数位 | 允许空值 | 主键 | 默认值 | 说明 |
| 1 | collection_information_id | int | 10 | 0 | N | Y | 藏品资料ID | |
| 2 | regular_users | int | 10 | 0 | Y | N | 0 | 普通用户 |
| 3 | user_name | varchar | 64 | 0 | Y | N | 用户姓名 | |
| 4 | collection_name | varchar | 64 | 0 | Y | N | 藏品名称 | |
| 5 | sending_date | date | 10 | 0 | Y | N | 发送日期 | |
| 6 | collection_information | varchar | 255 | 0 | Y | N | 藏品资料 | |
| 7 | collection_video | varchar | 255 | 0 | Y | N | 藏品视频 | |
| 8 | create_time | datetime | 19 | 0 | N | N | CURRENT_TIMESTAMP | 创建时间 |
| 9 | update_time | timestamp | 19 | 0 | N | N | CURRENT_TIMESTAMP | 更新时间 |
| 编号 | 名称 | 数据类型 | 长度 | 小数位 | 允许空值 | 主键 | 默认值 | 说明 |
| 1 | comment_id | int | 10 | 0 | N | Y | 评论ID: | |
| 2 | user_id | int | 10 | 0 | N | N | 0 | 评论人ID: |
| 3 | reply_to_id | int | 10 | 0 | N | N | 0 | 回复评论ID:空为0 |
| 4 | content | longtext | 2147483647 | 0 | Y | N | 内容: | |
| 5 | nickname | varchar | 255 | 0 | Y | N | 昵称: | |
| 6 | avatar | varchar | 255 | 0 | Y | N | 头像地址:[0,255] | |
| 7 | create_time | timestamp | 19 | 0 | N | N | CURRENT_TIMESTAMP | 创建时间: |
| 8 | update_time | timestamp | 19 | 0 | N | N | CURRENT_TIMESTAMP | 更新时间: |
| 9 | source_table | varchar | 255 | 0 | Y | N | 来源表: | |
| 10 | source_field | varchar | 255 | 0 | Y | N | 来源字段: | |
| 11 | source_id | int | 10 | 0 | N | N | 0 | 来源ID: |
表cultural_and_creative_products (文创产品)
| 编号 | 名称 | 数据类型 | 长度 | 小数位 | 允许空值 | 主键 | 默认值 | 说明 |
| 1 | cultural_and_creative_products_id | int | 10 | 0 | N | Y | 文创产品ID | |
| 2 | cultural_and_creative_products | varchar | 64 | 0 | Y | N | 文创产品 | |
| 3 | product_type | varchar | 64 | 0 | Y | N | 产品类型 | |
| 4 | product_images | varchar | 255 | 0 | Y | N | 产品图片 | |
| 5 | product_price | int | 10 | 0 | Y | N | 0 | 产品价格 |
| 6 | product_introduction | text | 65535 | 0 | Y | N | 产品简介 | |
| 7 | hits | int | 10 | 0 | N | N | 0 | 点击数 |
| 8 | praise_len | int | 10 | 0 | N | N | 0 | 点赞数 |
| 9 | create_time | datetime | 19 | 0 | N | N | CURRENT_TIMESTAMP | 创建时间 |
| 10 | update_time | timestamp | 19 | 0 | N | N | CURRENT_TIMESTAMP | 更新时间 |
| 编号 | 名称 | 数据类型 | 长度 | 小数位 | 允许空值 | 主键 | 默认值 | 说明 |
| 1 | exam_id | mediumint | 8 | 0 | N | Y | 考试id | |
| 2 | name | varchar | 32 | 0 | N | N | 考试名称:[2,32] | |
| 3 | duration | int | 10 | 0 | Y | N | 答题时长 | |
| 4 | score | double | 9 | 2 | Y | N | 总分 | |
| 5 | status | varchar | 10 | 0 | Y | N | 状态:启用、禁用 | |
| 6 | create_time | timestamp | 19 | 0 | N | N | CURRENT_TIMESTAMP | 创建时间: |
| 7 | update_time | timestamp | 19 | 0 | N | N | CURRENT_TIMESTAMP | 更新时间: |
| 编号 | 名称 | 数据类型 | 长度 | 小数位 | 允许空值 | 主键 | 默认值 | 说明 |
| 1 | exam_question_id | mediumint | 8 | 0 | N | Y | ||
| 2 | type | varchar | 20 | 0 | Y | N | 类型 | |
| 3 | title | varchar | 255 | 0 | Y | N | 题目 | |
| 4 | question_item | varchar | 500 | 0 | Y | N | 选项 | |
| 5 | answer | varchar | 500 | 0 | Y | N | 参考答案 | |
| 6 | score | double | 9 | 2 | Y | N | 总分 | |
| 7 | question_order | int | 10 | 0 | Y | N | 排序 | |
| 8 | exam_id | mediumint | 7 | 0 | Y | N | 所属试卷 | |
| 9 | create_time | timestamp | 19 | 0 | N | N | CURRENT_TIMESTAMP | 创建时间: |
| 10 | update_time | timestamp | 19 | 0 | N | N | CURRENT_TIMESTAMP | 更新时间: |
表exhibition_of_cultural_relics (文物展示)
| 编号 | 名称 | 数据类型 | 长度 | 小数位 | 允许空值 | 主键 | 默认值 | 说明 |
| 1 | exhibition_of_cultural_relics_id | int | 10 | 0 | N | Y | 文物展示ID | |
| 2 | name_of_cultural_relic | varchar | 64 | 0 | Y | N | 文物名称 | |
| 3 | cultural_relic_images | varchar | 255 | 0 | Y | N | 文物图片 | |
| 4 | types_of_cultural_relics | varchar | 64 | 0 | Y | N | 文物类型 | |
| 5 | age_of_cultural_relics | varchar | 64 | 0 | Y | N | 文物年代 | |
| 6 | specification_of_cultural_relics | varchar | 64 | 0 | Y | N | 文物规格 | |
| 7 | favorite_address | varchar | 64 | 0 | Y | N | 收藏地址 | |
| 8 | cultural_relics_video | varchar | 255 | 0 | Y | N | 文物视频 | |
| 9 | introduction_to_cultural_relics | text | 65535 | 0 | Y | N | 文物简介 | |
| 10 | hits | int | 10 | 0 | N | N | 0 | 点击数 |
| 11 | praise_len | int | 10 | 0 | N | N | 0 | 点赞数 |
| 12 | create_time | datetime | 19 | 0 | N | N | CURRENT_TIMESTAMP | 创建时间 |
| 13 | update_time | timestamp | 19 | 0 | N | N | CURRENT_TIMESTAMP | 更新时间 |
| 编号 | 名称 | 数据类型 | 长度 | 小数位 | 允许空值 | 主键 | 默认值 | 说明 |
| 1 | forum_id | mediumint | 8 | 0 | N | Y | 论坛id | |
| 2 | display | smallint | 5 | 0 | N | N | 100 | 排序 |
| 3 | user_id | mediumint | 8 | 0 | N | N | 0 | 用户ID |
| 4 | nickname | varchar | 16 | 0 | Y | N | 昵称:[0,16] | |
| 5 | praise_len | int | 10 | 0 | Y | N | 0 | 点赞数 |
| 6 | hits | int | 10 | 0 | N | N | 0 | 访问数 |
| 7 | title | varchar | 125 | 0 | N | N | 标题 | |
| 8 | keywords | varchar | 125 | 0 | Y | N | 关键词 | |
| 9 | description | varchar | 255 | 0 | Y | N | 描述 | |
| 10 | url | varchar | 255 | 0 | Y | N | 来源地址 | |
| 11 | tag | varchar | 255 | 0 | Y | N | 标签 | |
| 12 | img | text | 65535 | 0 | Y | N | 封面图 | |
| 13 | content | longtext | 2147483647 | 0 | Y | N | 正文 | |
| 14 | create_time | timestamp | 19 | 0 | N | N | CURRENT_TIMESTAMP | 创建时间: |
| 15 | update_time | timestamp | 19 | 0 | N | N | CURRENT_TIMESTAMP | 更新时间: |
| 16 | avatar | varchar | 255 | 0 | Y | N | 发帖人头像: | |
| 17 | type | varchar | 64 | 0 | N | N | 0 | 论坛分类:[0,1000]用来搜索指定类型的论坛帖 |
| 编号 | 名称 | 数据类型 | 长度 | 小数位 | 允许空值 | 主键 | 默认值 | 说明 |
| 1 | type_id | smallint | 5 | 0 | N | Y | 分类ID:[0,10000] | |
| 2 | name | varchar | 16 | 0 | N | N | 分类名称:[2,16] | |
| 3 | description | varchar | 255 | 0 | Y | N | 描述:[0,255]描述该分类的作用 | |
| 4 | url | varchar | 255 | 0 | Y | N | 外链地址:[0,255]如果该分类是跳转到其他网站的情况下,就在该URL上设置 | |
| 5 | father_id | smallint | 5 | 0 | N | N | 0 | 上级分类ID:[0,32767] |
| 6 | icon | varchar | 255 | 0 | Y | N | 分类图标: | |
| 7 | create_time | timestamp | 19 | 0 | N | N | CURRENT_TIMESTAMP | 创建时间: |
| 8 | update_time | timestamp | 19 | 0 | N | N | CURRENT_TIMESTAMP | 更新时间: |
| 编号 | 名称 | 数据类型 | 长度 | 小数位 | 允许空值 | 主键 | 默认值 | 说明 |
| 1 | hits_id | int | 10 | 0 | N | Y | 点赞ID: | |
| 2 | user_id | int | 10 | 0 | N | N | 0 | 点赞人: |
| 3 | create_time | timestamp | 19 | 0 | N | N | CURRENT_TIMESTAMP | 创建时间: |
| 4 | update_time | timestamp | 19 | 0 | N | N | CURRENT_TIMESTAMP | 更新时间: |
| 5 | source_table | varchar | 255 | 0 | Y | N | 来源表: | |
| 6 | source_field | varchar | 255 | 0 | Y | N | 来源字段: | |
| 7 | source_id | int | 10 | 0 | N | N | 0 | 来源ID: |
| 编号 | 名称 | 数据类型 | 长度 | 小数位 | 允许空值 | 主键 | 默认值 | 说明 |
| 1 | notice_id | mediumint | 8 | 0 | N | Y | 公告id: | |
| 2 | title | varchar | 125 | 0 | N | N | 标题: | |
| 3 | content | longtext | 2147483647 | 0 | Y | N | 正文: | |
| 4 | create_time | timestamp | 19 | 0 | N | N | CURRENT_TIMESTAMP | 创建时间: |
| 5 | update_time | timestamp | 19 | 0 | N | N | CURRENT_TIMESTAMP | 更新时间: |
| 编号 | 名称 | 数据类型 | 长度 | 小数位 | 允许空值 | 主键 | 默认值 | 说明 |
| 1 | paid_exhibition_area_id | int | 10 | 0 | N | Y | 付费展区ID | |
| 2 | collection_name | varchar | 64 | 0 | Y | N | 藏品名称 | |
| 3 | collection_preview | varchar | 255 | 0 | Y | N | 藏品预览 | |
| 4 | fee_price | int | 10 | 0 | Y | N | 0 | 收费价格 |
| 5 | exhibition_process | varchar | 64 | 0 | Y | N | 展览流程 | |
| 6 | collection_introduction | text | 65535 | 0 | Y | N | 藏品简介 | |
| 7 | hits | int | 10 | 0 | N | N | 0 | 点击数 |
| 8 | praise_len | int | 10 | 0 | N | N | 0 | 点赞数 |
| 9 | create_time | datetime | 19 | 0 | N | N | CURRENT_TIMESTAMP | 创建时间 |
| 10 | update_time | timestamp | 19 | 0 | N | N | CURRENT_TIMESTAMP | 更新时间 |
| 编号 | 名称 | 数据类型 | 长度 | 小数位 | 允许空值 | 主键 | 默认值 | 说明 |
| 1 | paid_viewing_id | int | 10 | 0 | N | Y | 付费观览ID | |
| 2 | regular_users | int | 10 | 0 | Y | N | 0 | 普通用户 |
| 3 | user_name | varchar | 64 | 0 | Y | N | 用户姓名 | |
| 4 | payment_date | date | 10 | 0 | Y | N | 付费日期 | |
| 5 | collection_name | varchar | 64 | 0 | Y | N | 藏品名称 | |
| 6 | fee_price | int | 10 | 0 | Y | N | 0 | 收费价格 |
| 7 | examine_state | varchar | 16 | 0 | N | N | 未审核 | 审核状态 |
| 8 | examine_reply | varchar | 16 | 0 | Y | N | 审核回复 | |
| 9 | pay_state | varchar | 16 | 0 | N | N | 未支付 | 支付状态 |
| 10 | pay_type | varchar | 16 | 0 | Y | N | 支付类型: 微信、支付宝、网银 | |
| 11 | create_time | datetime | 19 | 0 | N | N | CURRENT_TIMESTAMP | 创建时间 |
| 12 | update_time | timestamp | 19 | 0 | N | N | CURRENT_TIMESTAMP | 更新时间 |
| 编号 | 名称 | 数据类型 | 长度 | 小数位 | 允许空值 | 主键 | 默认值 | 说明 |
| 1 | praise_id | int | 10 | 0 | N | Y | 点赞ID: | |
| 2 | user_id | int | 10 | 0 | N | N | 0 | 点赞人: |
| 3 | create_time | timestamp | 19 | 0 | N | N | CURRENT_TIMESTAMP | 创建时间: |
| 4 | update_time | timestamp | 19 | 0 | N | N | CURRENT_TIMESTAMP | 更新时间: |
| 5 | source_table | varchar | 255 | 0 | Y | N | 来源表: | |
| 6 | source_field | varchar | 255 | 0 | Y | N | 来源字段: | |
| 7 | source_id | int | 10 | 0 | N | N | 0 | 来源ID: |
| 8 | status | bit | 1 | 0 | N | N | 1 | 点赞状态:1为点赞,0已取消 |
| 编号 | 名称 | 数据类型 | 长度 | 小数位 | 允许空值 | 主键 | 默认值 | 说明 |
| 1 | purchasing_products_id | int | 10 | 0 | N | Y | 购买产品ID | |
| 2 | regular_users | int | 10 | 0 | Y | N | 0 | 普通用户 |
| 3 | user_name | varchar | 64 | 0 | Y | N | 用户姓名 | |
| 4 | cultural_and_creative_products | varchar | 64 | 0 | Y | N | 文创产品 | |
| 5 | product_type | varchar | 64 | 0 | Y | N | 产品类型 | |
| 6 | product_price | int | 10 | 0 | Y | N | 0 | 产品价格 |
| 7 | purchase_quantity | int | 10 | 0 | Y | N | 0 | 购买数量 |
| 8 | purchase_date | date | 10 | 0 | Y | N | 购买日期 | |
| 9 | total_consumption | varchar | 64 | 0 | Y | N | 总计消费 | |
| 10 | pay_state | varchar | 16 | 0 | N | N | 未支付 | 支付状态 |
| 11 | pay_type | varchar | 16 | 0 | Y | N | 支付类型: 微信、支付宝、网银 | |
| 12 | create_time | datetime | 19 | 0 | N | N | CURRENT_TIMESTAMP | 创建时间 |
| 13 | update_time | timestamp | 19 | 0 | N | N | CURRENT_TIMESTAMP | 更新时间 |
| 编号 | 名称 | 数据类型 | 长度 | 小数位 | 允许空值 | 主键 | 默认值 | 说明 |
| 1 | regular_users_id | int | 10 | 0 | N | Y | 普通用户ID | |
| 2 | user_name | varchar | 64 | 0 | Y | N | 用户姓名 | |
| 3 | user_phone_number | varchar | 64 | 0 | Y | N | 用户电话 | |
| 4 | user_gender | varchar | 64 | 0 | Y | N | 用户性别 | |
| 5 | examine_state | varchar | 16 | 0 | N | N | 已通过 | 审核状态 |
| 6 | user_id | int | 10 | 0 | N | N | 0 | 用户ID |
| 7 | create_time | datetime | 19 | 0 | N | N | CURRENT_TIMESTAMP | 创建时间 |
| 8 | update_time | timestamp | 19 | 0 | N | N | CURRENT_TIMESTAMP | 更新时间 |
| 编号 | 名称 | 数据类型 | 长度 | 小数位 | 允许空值 | 主键 | 默认值 | 说明 |
| 1 | sensitive_vocabulary_id | int | 10 | 0 | N | Y | 敏感词汇ID | |
| 2 | sensitive_vocabulary | varchar | 64 | 0 | Y | N | 敏感词汇 | |
| 3 | create_time | datetime | 19 | 0 | N | N | CURRENT_TIMESTAMP | 创建时间 |
| 4 | update_time | timestamp | 19 | 0 | N | N | CURRENT_TIMESTAMP | 更新时间 |
| 编号 | 名称 | 数据类型 | 长度 | 小数位 | 允许空值 | 主键 | 默认值 | 说明 |
| 1 | slides_id | int | 10 | 0 | N | Y | 轮播图ID: | |
| 2 | title | varchar | 64 | 0 | Y | N | 标题: | |
| 3 | content | varchar | 255 | 0 | Y | N | 内容: | |
| 4 | url | varchar | 255 | 0 | Y | N | 链接: | |
| 5 | img | varchar | 255 | 0 | Y | N | 轮播图: | |
| 6 | hits | int | 10 | 0 | N | N | 0 | 点击量: |
| 7 | create_time | timestamp | 19 | 0 | N | N | CURRENT_TIMESTAMP | 创建时间: |
| 8 | update_time | timestamp | 19 | 0 | N | N | CURRENT_TIMESTAMP | 更新时间: |
| 编号 | 名称 | 数据类型 | 长度 | 小数位 | 允许空值 | 主键 | 默认值 | 说明 |
| 1 | travel_guide_id | int | 10 | 0 | N | Y | 行程攻略ID | |
| 2 | strategy_title | varchar | 64 | 0 | Y | N | 攻略标题 | |
| 3 | strategy_type | varchar | 64 | 0 | Y | N | 攻略类型 | |
| 4 | line_diagram | varchar | 255 | 0 | Y | N | 线路图示 | |
| 5 | strategy_content | longtext | 2147483647 | 0 | Y | N | 攻略内容 | |
| 6 | hits | int | 10 | 0 | N | N | 0 | 点击数 |
| 7 | praise_len | int | 10 | 0 | N | N | 0 | 点赞数 |
| 8 | create_time | datetime | 19 | 0 | N | N | CURRENT_TIMESTAMP | 创建时间 |
| 9 | update_time | timestamp | 19 | 0 | N | N | CURRENT_TIMESTAMP | 更新时间 |
| 编号 | 名称 | 数据类型 | 长度 | 小数位 | 允许空值 | 主键 | 默认值 | 说明 |
| 1 | upload_id | int | 10 | 0 | N | Y | 上传ID | |
| 2 | name | varchar | 64 | 0 | Y | N | 文件名 | |
| 3 | path | varchar | 255 | 0 | Y | N | 访问路径 | |
| 4 | file | varchar | 255 | 0 | Y | N | 文件路径 | |
| 5 | display | varchar | 255 | 0 | Y | N | 显示顺序 | |
| 6 | father_id | int | 10 | 0 | Y | N | 0 | 父级ID |
| 7 | dir | varchar | 255 | 0 | Y | N | 文件夹 | |
| 8 | type | varchar | 32 | 0 | Y | N | 文件类型 |
| 编号 | 名称 | 数据类型 | 长度 | 小数位 | 允许空值 | 主键 | 默认值 | 说明 |
| 1 | user_id | mediumint | 8 | 0 | N | Y | 用户ID:[0,8388607]用户获取其他与用户相关的数据 | |
| 2 | state | smallint | 5 | 0 | N | N | 1 | 账户状态:[0,10](1可用|2异常|3已冻结|4已注销) |
| 3 | user_group | varchar | 32 | 0 | Y | N | 所在用户组:[0,32767]决定用户身份和权限 | |
| 4 | login_time | timestamp | 19 | 0 | N | N | CURRENT_TIMESTAMP | 上次登录时间: |
| 5 | phone | varchar | 11 | 0 | Y | N | 手机号码:[0,11]用户的手机号码,用于找回密码时或登录时 | |
| 6 | phone_state | smallint | 5 | 0 | N | N | 0 | 手机认证:[0,1](0未认证|1审核中|2已认证) |
| 7 | username | varchar | 16 | 0 | N | N | 用户名:[0,16]用户登录时所用的账户名称 | |
| 8 | nickname | varchar | 16 | 0 | Y | N | 昵称:[0,16] | |
| 9 | password | varchar | 64 | 0 | N | N | 密码:[0,32]用户登录所需的密码,由6-16位数字或英文组成 | |
| 10 | | varchar | 64 | 0 | Y | N | 邮箱:[0,64]用户的邮箱,用于找回密码时或登录时 | |
| 11 | email_state | smallint | 5 | 0 | N | N | 0 | 邮箱认证:[0,1](0未认证|1审核中|2已认证) |
| 12 | avatar | varchar | 255 | 0 | Y | N | 头像地址:[0,255] | |
| 13 | open_id | varchar | 255 | 0 | Y | N | 针对获取用户信息字段 | |
| 14 | create_time | timestamp | 19 | 0 | N | N | CURRENT_TIMESTAMP | 创建时间: |
| 15 | vip_level | varchar | 255 | 0 | Y | N | 会员等级 | |
| 16 | vip_discount | double | 11 | 2 | Y | N | 0.00 | 会员折扣 |
| 编号 | 名称 | 数据类型 | 长度 | 小数位 | 允许空值 | 主键 | 默认值 | 说明 |
| 1 | user_answer_id | mediumint | 8 | 0 | N | Y | ||
| 2 | user_id | mediumint | 7 | 0 | N | N | 用户ID:[0,8388607]用户获取其他与用户相关的数据 | |
| 3 | exam_id | mediumint | 7 | 0 | N | N | 0 | 考试id |
| 4 | score | double | 9 | 2 | Y | N | 0.00 | 分数 |
| 5 | answers | text | 65535 | 0 | Y | N | 答案 | |
| 6 | score_detail | text | 65535 | 0 | Y | N | 评分详情 | |
| 7 | objective_score | double | 9 | 2 | Y | N | 0.00 | 客观题得分 |
| 8 | subjective_score | double | 9 | 2 | Y | N | 0.00 | 主观题得分 |
| 9 | score_state | tinyint | 4 | 0 | Y | N | 0 | 评分状态 |
| 10 | nickname | varchar | 255 | 0 | Y | N | 提交人 | |
| 11 | create_time | timestamp | 19 | 0 | N | N | CURRENT_TIMESTAMP | 创建时间: |
| 12 | update_time | timestamp | 19 | 0 | N | N | CURRENT_TIMESTAMP | 更新时间: |
| 编号 | 名称 | 数据类型 | 长度 | 小数位 | 允许空值 | 主键 | 默认值 | 说明 |
| 1 | group_id | mediumint | 8 | 0 | N | Y | 用户组ID:[0,8388607] | |
| 2 | display | smallint | 5 | 0 | N | N | 100 | 显示顺序:[0,1000] |
| 3 | name | varchar | 16 | 0 | N | N | 名称:[0,16] | |
| 4 | description | varchar | 255 | 0 | Y | N | 描述:[0,255]描述该用户组的特点或权限范围 | |
| 5 | source_table | varchar | 255 | 0 | Y | N | 来源表: | |
| 6 | source_field | varchar | 255 | 0 | Y | N | 来源字段: | |
| 7 | source_id | int | 10 | 0 | N | N | 0 | 来源ID: |
| 8 | register | smallint | 5 | 0 | Y | N | 0 | 注册位置: |
| 9 | create_time | timestamp | 19 | 0 | N | N | CURRENT_TIMESTAMP | 创建时间: |
| 10 | update_time | timestamp | 19 | 0 | N | N | CURRENT_TIMESTAMP | 更新时间: |
整个故宫服务平台的需求分析主要对系统总体架构以及功能模块的设计,通过建立E-R模型和数据库逻辑系统设计完成了数据库系统设计。
4系统关键模块设计与实现
故宫服务平台的详细设计与实现主要是根据前面的需求分析和总体设计来设计页面并实现业务逻辑。主要从界面实现、业务逻辑实现这两部分进行介绍。
4.1用户功能模块
4.1.1 首页界面
当进入故宫服务平台的时候,首先映入眼帘的是系统的导航栏,其主界面展示如下图4-1所示。

图4-1 首页界面图
注册模块满足用户两部分,当用户想要进行资料相关信息的查询管理的时候,就必须进行登录,如果没有账号的话,在登录界面,点击“注册”按钮就会跳转到注册的界面,根据提示填写好注册信息,添加提交,注册的信息在数据库中就添加完成了,然后再输入填写好的账号和密码进行登录,其注册主界面展示如下图4-2所示。

图4-1 用户注册界面图
注册关键代码如下:
@PostMapping("register")
public Map<String, Object> signUp(HttpServletRequest request) throws IOException {
Map<String, String> query = new HashMap<>();
Map<String,Object> map = service.readBody(request.getReader());
query.put("username",String.valueOf(map.get("username")));
List list = service.selectBaseList(service.select(query, new HashMap<>()));
if (list.size()>0){
return error(30000, "用户已存在");
}
map.put("password",service.encryption(String.valueOf(map.get("password"))));
service.insert(map);
return success(1);
}
4.1.3用户登录界面
故宫服务平台中的注册后的用户是可以通过自己的账户名和密码进行登录的,当用户输入完整的自己的账户名和密码信息并点击“登录”按钮后,将会首先验证输入的有没有空数据,再次验证输入的账户名+密码和数据库中当前保存的用户信息是否一致,只有在一致后将会登录成功并自动跳转到故宫服务平台的首页中;否则将会提示相应错误信息,用户登录界面如下图4-3所示。

图4-3用户登录界面图
登录的逻辑代码如下所示。
@PostMapping("login")
public Map<String, Object> login(@RequestBody Map<String, String> data, HttpServletRequest httpServletRequest) {
log.info("[执行登录接口]");
String username = data.get("username");
String email = data.get("email");
String phone = data.get("phone");
String password = data.get("password");
List resultList = null;
QueryWrapper wrapper = new QueryWrapper<User>();
Map<String, String> map = new HashMap<>();
4.1.4 文物展示界面
当用户点击“文物展示”后,会进入文物展示列表,点击任意文物展示,可以查看文物展示详情,并可进行点赞、收藏、评论等操作。界面如下图4-4所示。

图4-4文物展示界面图
4.1.5付费展区界面
用当用户点击“付费展区”后,会进入付费展区列表,点击任意付费展区,可以查看付费展区详情,并可进行在付费、点赞、收藏、评论等操作。界面如图4-5所示。

图4-5 付费展区界面图
4.2管理员功能模块
4.2.1 系统用户管理界面
故宫服务平台中的管理人员是可以对注册的用户进行管理的,也可以对管理员进行管控。界面如下图4-6所示。

图4-6系统用户管理界面图
系统用户管理关键代码如下:
@TableName("user_group")
@Data
@EqualsAndHashCode(callSuper = false)
public class UserGroup implements Serializable {
private static final long serialVersionUID = 968356951391304707L;
}
4.2.2付费观览管理界面
管理员点击“付费观览管理”,可以对付费观览进行增删改查的操作,界面如下图4-7所示。

图4-7付费观览管理界面图
管理员点击“藏品资料管理”这个按钮可以查看所有藏品资讯信息,可以进行详情查看、删除、重置等操作,界面如下图4-8所示。

图4-8藏品资料界面图
4.2.4轮播图管理界面
管理员点击“系统管理”这一菜单会显示轮播图菜单,管理员可以对前台展示的轮播图进行设置,轮播图界面如下图4-9所示。

图4-9轮播图界面图
管理员点击“资源管理”这个按钮可以查看所有故宫资讯、资讯分类等信息,可以进行详情查看、删除、查看评论等操作,故宫资讯界面如下图4-10所示。

图4-10故宫资讯界面图
5系统测试
5.1系统测试目的
虽然程序设计本身就具备一定的风险,因此,即便出现一点点的失败,也很少 影响到整个的运行。然而,即便出现一点点的失败,也很少影响到整个的运行,因此,我们必须对程序进行严格的检查,及早发现和解决失败,从而确保整个系统的运行良好,从而确保其运行的持久性和稳定性。通过本章的讨论,我们可以更好地识别出存在的问题,从而有效地解决它们,尽管需要花费大量的精力,但却至关重要且不可或缺。
软件测试和开发过程有着密切的联系,它们都需要遵循严格的管理学原则,以确保软件的可靠性和可用性。然而,随着技术的发展,国内的软件测试已经取得了长足的进步,其流程更加完善,效率也更加提升。
为了验证故宫服务平台的有效性,我们需要对其各个功能模块的运行情况和性能进行严格的检查和验证。一旦检查结果出现问题,我们将立即采取措施,并尽快纠正,从而为用户提供更加优质的服务。
5.2系统测试概述
系统测试有两种,一种是黑盒测试,另一种是白盒测试。一般来说,黑盒测试就是功能测试,也叫需求测试。在黑盒测试的过程中,我们并不知道它的开发原理,而只是作为一个用户对系统进行测试。我们主要依靠以前的测试经验来取一些临界值,然后通过测试用例进行测试,这是发现问题最快的方式。其次,利用测试用例找出一些具有代表性的数据对系统进行测试。黑盒测试过程中常用的测试工具有WinRunner和Autorunner;白盒测试称为结果测试,即逻辑驱动测试。在白盒测试的过程中,我们主要是按照系统开发的原则进行测试,主要是作为开发人员测试代码是否完成了其特定的功能,以及具体的路径是否正确。当然,这种测试方法费时费力,因为每个函数都有不止一条运行路径,通过测试程序中运行的路径,我们可以检测到开发的代码是否有错误,是否达到了预期。在白盒测试过程中,常用的测试工具有JContact、C++Test和CodeWizard。
5.3测试结果
在测试每个功能的过程中,我们应该严格按照指定的测试计划逐步进行测试,不能急于实现,并且每个测试的结果都应该充分记录下来,最好的选择是自动化测试,这样可以更准确、更快地完成,而不是依赖手动测试,因为这样可以避免问题,它还可以防止疲劳和问题。进行测试时,必须保持高度专注,密切关注测试结果,并及时纠正任何异常情况;最后,在测试完成后,应该正确保存文档以备将来使用。经过测试可以发现,原来开发的系统是清晰的,只有对其进行细化,编程的过程才会变得更加顺利。只有有了良好的结构,后期的编程工作才能顺利完成,同时也可以大大降低时间和精力成本。
结论
故宫服务平台的研发与实现,不仅是对传统故宫服务模式的革新与升级,更是对故宫文化保护与传承方式的积极探索。通过该平台,我们成功地将故宫丰富的历史文化资源与现代科技相结合,为广大用户提供了更为便捷、高效的服务体验。
首先,在文化传承方面,故宫服务平台以其独特的数字化展示方式,使故宫的文化内涵得以更加直观、生动地呈现在用户面前。用户通过平台,可以随时随地深入了解故宫的历史背景、文物故事,感受中华文化的博大精深。
其次,在用户体验方面,故宫服务平台通过引入先进的技术手段,如大数据分析、人工智能等,实现了个性化推荐、智能导览等功能,为用户提供了更加精准、贴心的服务。同时,平台还注重交互性和沉浸感的营造,使用户在享受服务的过程中,能够更加深入地参与到故宫文化的体验中来。
最后,在故宫文化的传播方面,故宫服务平台通过线上线下的融合,打破了地域和时间的限制,使故宫文化的传播范围得以更加广泛。无论是国内用户还是国际友人,都可以通过平台深入了解故宫文化,从而进一步推动中华文化的全球传播。
综上所述,故宫服务平台的成功研发与实施,不仅为故宫文化的保护与传承注入了新的活力,也为广大用户提供了更加优质、便捷的服务体验。我们相信,在未来的发展中,故宫服务平台将继续发挥其重要作用,为中华文化的传承与发展贡献更多力量。
[1]刘茜. 昌吉州首家外贸企业综合服务平台上线[N]. 昌吉日报(汉), 2024-04-11 (001).
[2]余子涵. 茶产业数字化服务体系优化提升 [J]. 合作经济与科技, 2024, (17): 23-25. DOI:10.13665/j.cnki.hzjjykj.2024.17.020.
[3]夏迪旸. 网络房地产经纪服务平台垄断行为规制进路 [J]. 北方论丛, 2024, (03): 66-78. DOI:10.13761/j.cnki.cn23-1073/c.2024.03.007.
[4]杨怡明. 统筹融资信用服务平台建设 提升中小微企业融资便利水平[N]. 农村金融时报, 2024-04-01 (A01).
[5]王晓亮,张秀芝,文旭,等. 省级科技情报服务平台研究 [J]. 竞争情报, 2024, 20 (02): 43-52. DOI:10.19442/j.cnki.ci.2024.02.001.
[6]郭子源. 建好中小微企业融资服务平台[N]. 经济日报, 2024-03-29 (007). DOI:10.28425/n.cnki.njjrb.2024.002197.
[7]张宏斌. 做好融资信用服务平台建设 提升中小微企业融资便利水平[N]. 金融时报, 2024-03-28 (009).
[8]宋蕙帆. 基于SSM的精准就业服务平台设计与实现 [J]. 科技创新与应用, 2024, 14 (08): 102-105. DOI:10.19981/j.CN23-1581/G3.2024.08.023.
[9]付俊峰,魏博文,黄佩兵,等. 基于Java平台的超大发电装备运载线路数值测试方法 [J]. 三峡大学学报(自然科学版), 2024, 46 (02): 98-105. DOI:10.13393/j.cnki.issn.1672-948X.2024.02.015.
[10]吕玫霞,张海韬,丁洁琼,等. 基于SSM框架的交通气象站监控系统 [J]. 中国交通信息化, 2024, (S1): 389-391+400. DOI:10.13439/j.cnki.itsc.2024.S1.102.
[11]乔善平,黄艺美,吴鹏,等. 基于案例驱动的Java程序设计课程教学模式改革与实践 [J]. 计算机教育, 2024, (03): 95-100. DOI:10.16512/j.cnki.jsjjy.2024.03.040.
[12]林红. 基于SSM的共享单车管理系统设计 [J]. 现代信息科技, 2024, 8 (05): 17-20+26. DOI:10.19850/j.cnki.2096-4706.2024.05.004.
[13]Weng J ,Yang X ,Tian W . Cost-Benefit Analysis of Internet of Things Technology in the Group Elderly Care Service Platform [J]. Scientific and Social Research, 2024, 6 (2): 90-95.
[14]申娇娣. 基于SSM框架的大学生创新创业申报系统构建 [J]. 中国新技术新产品, 2024, (03): 27-30. DOI:10.13612/j.cnki.cntp.2024.03.018.
[15]高俊杰,孙鹏霞,刘义汉,等. 基于SSM的网上订餐管理系统 [J]. 软件, 2024, 45 (01): 168-173.
[16]Dai Y ,Zhang S . Research on the construction of industrial product design and service platform based on KANO-AHP model [J]. Applied Mathematics and Nonlinear Sciences, 2024, 9 (1):
[17]Jiaojiao L ,Weidong L ,Qi Z , et al. Research on the influencing factors of the citizen adoption process of China's national integrated online government service platform [J]. Aslib Journal of Information Management, 2023, 75 (6): 1152-1177.
[18]Cubist Brings Out Wallet-as-a-Service Platform [J]. Food and Beverage Close - Up, 2023,
[19]康晓璐. 基于数据策管的博物馆数字服务设计——以故宫博物院一站式线上数字平台建设为例 [J]. 自然科学博物馆研究, 2023, 8 (04): 5-14. DOI:10.19628/j.cnki.jnsmr.2023.04.001.
[20]闫梦笛. 基于智慧旅游服务平台下用户界面设计研究[D]. 河北建筑工程学院, 2021. DOI:10.27870/d.cnki.ghbjz.2021.000097.
首先,我们要衷心感谢故宫博物院的专家们。他们不仅为我们提供了丰富的历史文献和珍贵文物资料,还耐心解答我们的疑问,为我们提供了宝贵的专业指导。他们的专业知识与深厚底蕴,为平台的开发提供了坚实的学术支撑。
其次,我们要感谢技术团队的辛勤付出。他们凭借扎实的编程技能和创新的思维,攻克了一个又一个技术难题,为平台的顺利上线付出了巨大的努力。他们的专业素养和敬业精神,让我们深感敬佩。
此外,我们还要感谢所有参与平台测试与反馈的用户们。他们的宝贵意见和建议,帮助我们不断完善平台功能,提升用户体验。正是有了他们的支持与鼓励,我们才能不断前行,取得今天的成果。
最后,我们要感谢所有关注和支持故宫服务平台的朋友们。你们的关注让我们倍感温暖,你们的支持是我们前进的动力。我们会继续努力,为传承和弘扬中华优秀传统文化贡献更多力量。
在此,我们再次向所有帮助过我们的人表示衷心的感谢!我们将铭记这份恩情,继续前行,为故宫服务平台的未来发展而努力奋斗。

被折叠的 条评论
为什么被折叠?



