电子商城购物系统,作为数字化时代的产物,已逐渐成为现代商业活动的重要支柱。该系统通过运用先进的技术和理念,将传统购物体验与互联网的高效便捷相结合,为用户提供了更加丰富、个性化的购物选择。从商品展示到交易支付,从物流配送到售后服务,电子商城购物系统以其高效稳定、用户友好的特性,为用户带来了前所未有的购物体验。同时,它也为商家提供了更广阔的市场和更多的商业机会,促进了电子商务的快速发展。
此电子商城购物系统的开发采用的数据库是Mysql,使用node.js的koa技术技术构建的一个管理系统,实现了本系统的全部功能。就论题的各类需求分析说明做出解释,然后再就网站的总体设计和详细设计做出论述,给出了网站总体结构的搭建方法。从而满足大部分中电子商城购物系统的需求。
关键词:电子商城购物系统:koa技术;Mysql数据库;
Abstract
The e-commerce shopping system, as a product of the digital age, has gradually become an important pillar of modern commercial activities. The system combines the traditional shopping experience with the efficiency and convenience of the Internet by using advanced technologies and concepts, providing users with more rich and personalized shopping options. From product display to transaction payment, from logistics delivery to after-sales service, the e-commerce shopping system has brought unprecedented shopping experience to users with its efficient, stable, and user-friendly characteristics. At the same time, it also provides merchants with a broader market and more business opportunities, promoting the rapid development of e-commerce.
The development of this e-commerce shopping system adopts MySQL as the database, and a management system is built using the koa technology of node.js, which realizes all the functions of this system. Explain the various requirements analysis explanations for the topic, and then discuss the overall and detailed design of the website, providing a method for building the overall structure of the website. So as to meet the needs of most shopping systems in electronic shopping malls.
Keywords:E-commerce shopping system: KOA technology; MySQL database;
1 绪论
1.1 研究背景
电子商城购物系统的研究背景源于数字化时代的浪潮以及消费者对于便捷、高效购物体验的不断追求。随着信息技术的飞速发展,互联网已经深入渗透到人们的日常生活中,电子商务作为其中的重要组成部分,正在改变着传统的商业模式和消费习惯。
在这个背景下,电子商城购物系统应运而生,成为满足消费者线上购物需求的关键工具。随着消费者对于购物体验要求的不断提高,电子商城购物系统不仅需要具备丰富的商品种类和便捷的购物流程,还需要提供个性化推荐、智能客服等增值服务,以提升用户的购物体验和满意度。
同时,商家也面临着市场竞争和用户需求多样化的挑战,电子商城购物系统能够帮助商家更好地把握市场动态和消费者需求,通过数据分析、精准营销等手段提升销售效果和用户体验。因此,电子商城购物系统的研究不仅有助于推动电子商务的快速发展,也对于提升消费者满意度和商家竞争力具有重要意义。
本系统它不仅是信息技术与商业模式的融合创新,更是提升消费者体验、促进经济发展的关键所在。通过深入研究,我们不仅能够推动商业模式的升级变革,还能为消费者创造更智能、更便捷的购物环境,满足他们日益增长的个性化需求。同时,电子商城购物系统也为经济发展注入了新的活力,成为推动消费、扩大内需的重要力量。因此,深入探索电子商城购物系统的内在规律和发展潜力,对于实现社会整体效益的提升具有重大意义。
电子商城购物系统的研究目标在于打造一个功能完善、性能卓越、用户体验出色的在线购物平台。具体而言,我们的研究目标涵盖了多个方面。首先,我们致力于提升系统的稳定性和安全性,确保用户能够在一个安全可靠的环境中进行购物,保障用户信息和交易数据的安全。其次,我们将优化系统的性能和响应速度,提高系统的吞吐量和并发处理能力,以应对大量用户同时在线购物的情况,确保用户能够流畅、快速地完成购物流程。此外,我们还注重提升用户体验,通过优化用户界面、增加个性化推荐、提供智能客服等方式,为用户提供更加便捷、智能的购物体验。最终,我们的目标是构建一个能够满足用户多样化需求、提升商家竞争力的电子商城购物系统,推动电子商务行业的持续发展和创新。
论文将分层次经行编排,除去论文摘要致谢文献参考部分,正文部分还会对网站需求做出分析,以及阐述大体的设计和实现的功能,最后罗列部分调测记录,论文主要架构如下:
第一章:引言。第一章主要介绍了课题研究的背景,系统开发的现状和本文的研究内容与主要工作。
第二章:系统需求分析。第二章主要从系统的用户、功能等方面进行需求分析。
第三章:系统设计。第三章主要对系统框架、系统功能模块、数据库进行功能设计。
第四章:系统实现。第四章主要介绍了系统框架搭建、系统界面的实现。
第五章:系统测试。第五章主要对系统的部分界面进行测试并对主要功能进行测试
2 电子商城购物系统系统分析
系统分析是开发一个项目的先决条件,通过系统分析可以很好的了解系统的主体用户的基本需求情况,同时这也是项目的开发的原因。进而对系统开发进行可行性分析,通常包括技术可行性、经济可行性等,可行性分析同时也是从项目整体角度进行的分析。然后就是对项目的具体需求进行分析,分析的手段一般都是通过用户的用例图来实现。下面是详细的介绍。
2.1 可行性分析
系统可行行分析是对系统对系统可行性进行一个探讨。在探讨系统的可行性上我们主要从技术上的可行性和经济上的可行性以及操作层面的可行性上进行分析,如果三个层面度通过,我们则认为系统是比较可行的。
2.1.1技术可行性分析
电子商城购物系统采用了koa技术,开发了功能完备、使用简单的前端应用程序,并建立、维护了一个数据完整、安全、稳定性强的后台数据库系统。
系统使用koa技术和Mysql数据库作为设计工具,可简单易行地学习操作。用户角色之间的相结合开发一套电子商城购物系统是值得尝试的,数据完整性和许多品质为数据的功能分配和管理提供了依据。它也是数据库安全平台的重要组成部分,是提高和增强数据安全性的重要手段。此外,为了提供更平滑,更智能和更有效的基本控制方法,定义了同时构建对安全计算环境的支持所需的步骤,并帮助维护安全性。因为在这两种开发工具中,功能强大且免费且界面良好,所以电子商城购物系统在技术方面是可行的。
2.1.2经济可行性分析
电子商城购物系统管理的开发是由开发者自己开发,不需要购买其他软件或者端口之类的,而且在电子商城购物系统管理的开发之前所做的市场调研及其他的电子商城购物系统,都是没有任何费用的,通过开发者自己的努力,所有的工作的都是自己亲力亲为,在碰到自己比较难以解决的问题,大多是通过同学和指导老师的帮助进行相关信息的解决,所以对于电子商城购物系统的开发在经济上是完全可行的,没有任何费用支出的。
使用koa技术是比较成熟的技术,所以电子商城购物系统的开发在经济上是没有问题的。
2.1.3操作可行性分析
可操作性主要是对电子商城购物系统系统设计完成后,用户的使用体验度,对于管理员可以通过系统随时管理相关的数据信息,并且对于管理员、普通用户及商家用户三个用户角色,都可以简单明了的进入到自己的系统界面,通过界面导航菜单可以简单明了地操作功能模块,方便用户信息需求,对于系统的操作,不需要专业人员都可以直接进行功能模块的操作管理,所以在系统的可操作性是完全可以的。本系统的操作使用的也是界面窗口进行登录,所以操作人员只要会简单的电脑操作就完全可以的。
2.2.1 功能性分析
按照电子商城购物系统的角色,我划分为了普通用户模块、商家用户用户模块、管理员管理模块这三大部分。
普通用户模块:
- 用户注册登录:用户注册为用户并登录电子商城购物系统;用户对个人信息的增删改查,比如个人资料,密码修改。
(2)系统公告:点击“系统公告”这个菜单,可以查看到系统中所有添加的系统公告,如果想要了解某一系统公告信息的详细信息,点击后面的“详情”会进入详情查看界面,可以对系统公告信息进行详情查看、评论等操作;
(3)商品信息:点击“商品信息”这个菜单,可以查看到系统中所有添加的商品信息,支持通过关键词进行查询,如果想要了解某一商品信息的详细信息,点击后面的“详情”会进入详情查看界面,可以对商品信息进行添加购买、收藏、评论等操作;
(4)我的账户:在前台点击“我的”下面的“我的账户”可以对个人资料+密码修改+自己收藏的信息进行管控。
(5)用户留言:点击查看个人的订单详情。
(6)用户留言:点击查看个人的留言详情。
商家用户用户管理模块:
- 登录:商家在后台可以输入用户名+密码进行登录,商家的用户名和密码是在数据库中直接设定好的。
(2)商城管理:商家点击“商城管理”可以对商品信息、订单列表、订单配送等信息进行管控。
管理员管理模块:
(1)系统用户:管理员可以对前台上注册过的用户信息进行管控,也可以对管理员信息进行管控。
(2)系统公告管理:进入后台首页工具栏点击“系统公告管理”这个按钮可以查看所有轮播图等信息,可以进行详情查看、删除、查看评论等操作。
(3)用户留言管理:点击“用户留言管理”这个菜单,可以查看到所以用户留言信息,进行查询,添加、删除等操作。
(4)商城管理:点击“商城管理”这个菜单,可以查看到所以商品信息、分类列表、订单列表、订单配送等信息,进行查询,添加、删除等操作。
(5)个人信息:管理员点击“个人信息”按钮,可以对个人的头像、昵称、手机号码等信息进行更新。
(6)修改密码:管理员点击“修改密码”按钮,可以对登录密码进行更改,首先输入原密码,然后再输入新密码和确认密码,当原密码正确,输入两次新密码一致,则修改成功,否则给出错误提示信息。
2.2.2 非功能性分析
电子商城购物系统的非功能性需求比如电子商城购物系统的安全性怎么样,可靠性怎么样,性能怎么样,可拓展性怎么样等。具体可以表示在如下2-1表格中:
表2-1电子商城购物系统非功能需求表
| 安全性 | 主要指电子商城购物系统数据库的安装,数据库的使用和密码的设定必须合乎规范。 |
| 可靠性 | 可靠性是指电子商城购物系统能够安装用户的指示进行操作,经过测试,可靠性90%以上。 |
| 性能 | 性能是影响电子商城购物系统占据市场的必要条件,所以性能最好要佳才好。 |
| 可扩展性 | 比如数据库预留多个属性,比如接口的使用等确保了系统的非功能性需求。 |
| 易用性 | 用户只要跟着电子商城购物系统的页面展示内容进行操作,就可以了。 |
| 可维护性 | 电子商城购物系统开发的可维护性是非常重要的,经过测试,可维护性没有问题 |
2.3 系统用例分析
通过2.3功能的分析,得出了本电子商城购物系统的用例图:
用户/商家用户角色用例如图2-2所示。

图2-2 电子商城购物系统用户/商家用户角色用例图
web后台管理上的管理员是维护整个电子商城购物系统中所有数据信息的。管理员角色用例如图2-3所示。

本章主要通过对电子商城购物系统的可行性分析、流程分析、功能需求分析、系统用例分析,确定整个电子商城购物系统要实现的功能。同时也为电子商城购物系统的代码实现和测试提供了标准。
本章主要讨论的内容包括电子商城购物系统的功能模块设计、数据库系统设计。
3.2 系统功能模块设计
在上一章节中主要对系统的功能性需求和非功能性需求进行分析,并且根据需求分析了本电子商城购物系统中的用例。那么接下来就要开始对本电子商城购物系统的架构、主要功能和数据库开始进行设计。电子商城购物系统根据前面章节的需求分析得出,其总体设计模块图如图3-2所示。

图3-2 电子商城购物系统功能模块图
3.2.2用户模块设计
后台管理者能够实现对前台注册的用户增删改查操作,用户模块结构图如下图:

图3-3用户用户模块结构图
3.2.3 评论管理模块设计
电子商城购物系统是一个交流性质的公开平台,用户用户可以在平台上交流,增加用户之间的互动性。但是同时也为了更好的规范评论的内容,给予管理员删除不合适的言论的功能,所以需要专门设计一个评论管理模块,具体的结构图如下:

图3-4评论模块结构图
3.2.4商品信息模块设计
电子商城购物系统是中需要存储不少商品信息,其模块功能结构,具体的结构图如下:

图3-5商城模块结构图
数据库设计一般包括需求分析、概念模型设计、数据库表建立三大过程,其中需求分析前面章节已经阐述,概念模型设计有概念模型和逻辑结构设计两部分。
3.3.1 数据库概念结构设计
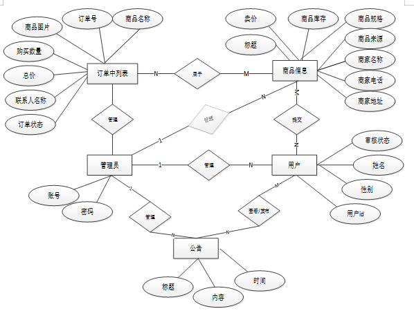
下面是整个电子商城购物系统中主要的数据库表总E-R实体关系图。

图3-6 电子商城购物系统总E-R关系图
通过上一小节中电子商城购物系统中总E-R关系图上得出一共需要创建很多个数据表。在此我主要罗列几个主要的数据库表结构设计。
| 编号 | 名称 | 数据类型 | 长度 | 小数位 | 允许空值 | 主键 | 默认值 | 说明 |
| 1 | token_id | int | 10 | 0 | N | Y | 临时访问牌ID | |
| 2 | token | varchar | 64 | 0 | Y | N | 临时访问牌 | |
| 3 | info | text | 65535 | 0 | Y | N | ||
| 4 | maxage | int | 10 | 0 | N | N | 2 | 最大寿命:默认2小时 |
| 5 | create_time | timestamp | 19 | 0 | N | N | CURRENT_TIMESTAMP | 创建时间: |
| 6 | update_time | timestamp | 19 | 0 | N | N | CURRENT_TIMESTAMP | 更新时间: |
| 7 | user_id | int | 10 | 0 | N | N | 0 | 用户编号: |
| 编号 | 名称 | 数据类型 | 长度 | 小数位 | 允许空值 | 主键 | 默认值 | 说明 |
| 1 | address_id | int | 10 | 0 | N | Y | 收货地址: | |
| 2 | name | varchar | 32 | 0 | Y | N | 姓名: | |
| 3 | phone | varchar | 13 | 0 | Y | N | 手机: | |
| 4 | postcode | varchar | 8 | 0 | Y | N | 邮编: | |
| 5 | address | varchar | 255 | 0 | N | N | 地址: | |
| 6 | user_id | mediumint | 8 | 0 | N | N | 用户ID:[0,8388607]用户获取其他与用户相关的数据 | |
| 7 | create_time | timestamp | 19 | 0 | N | N | CURRENT_TIMESTAMP | 创建时间: |
| 8 | update_time | timestamp | 19 | 0 | N | N | CURRENT_TIMESTAMP | 更新时间: |
| 9 | default | bit | 1 | 0 | N | N | 0 | 默认判断 |
| 编号 | 名称 | 数据类型 | 长度 | 小数位 | 允许空值 | 主键 | 默认值 | 说明 |
| 1 | auth_id | int | 10 | 0 | N | Y | 授权ID: | |
| 2 | user_group | varchar | 64 | 0 | Y | N | 用户组: | |
| 3 | mod_name | varchar | 64 | 0 | Y | N | 模块名: | |
| 4 | table_name | varchar | 64 | 0 | Y | N | 表名: | |
| 5 | page_title | varchar | 255 | 0 | Y | N | 页面标题: | |
| 6 | path | varchar | 255 | 0 | Y | N | 路由路径: | |
| 7 | position | varchar | 32 | 0 | Y | N | 位置: | |
| 8 | mode | varchar | 32 | 0 | N | N | _blank | 跳转方式: |
| 9 | add | tinyint | 3 | 0 | N | N | 1 | 是否可增加: |
| 10 | del | tinyint | 3 | 0 | N | N | 1 | 是否可删除: |
| 11 | set | tinyint | 3 | 0 | N | N | 1 | 是否可修改: |
| 12 | get | tinyint | 3 | 0 | N | N | 1 | 是否可查看: |
| 13 | field_add | text | 65535 | 0 | Y | N | 添加字段: | |
| 14 | field_set | text | 65535 | 0 | Y | N | 修改字段: | |
| 15 | field_get | text | 65535 | 0 | Y | N | 查询字段: | |
| 16 | table_nav_name | varchar | 500 | 0 | Y | N | 跨表导航名称: | |
| 17 | table_nav | varchar | 500 | 0 | Y | N | 跨表导航: | |
| 18 | option | text | 65535 | 0 | Y | N | 配置: | |
| 19 | create_time | timestamp | 19 | 0 | N | N | CURRENT_TIMESTAMP | 创建时间: |
| 20 | update_time | timestamp | 19 | 0 | N | N | CURRENT_TIMESTAMP | 更新时间: |
| 编号 | 名称 | 数据类型 | 长度 | 小数位 | 允许空值 | 主键 | 默认值 | 说明 |
| 1 | cart_id | int | 10 | 0 | N | Y | 购物车ID: | |
| 2 | title | varchar | 64 | 0 | Y | N | 标题: | |
| 3 | img | varchar | 255 | 0 | N | N | 0 | 图片: |
| 4 | user_id | int | 10 | 0 | N | N | 0 | 用户ID: |
| 5 | create_time | timestamp | 19 | 0 | N | N | CURRENT_TIMESTAMP | 创建时间: |
| 6 | update_time | timestamp | 19 | 0 | N | N | CURRENT_TIMESTAMP | 更新时间: |
| 7 | state | int | 10 | 0 | N | N | 0 | 状态:使用中,已失效 |
| 8 | price | double | 9 | 2 | N | N | 0.00 | 单价: |
| 9 | price_ago | double | 9 | 2 | N | N | 0.00 | 原价: |
| 10 | price_count | double | 11 | 2 | N | N | 0.00 | 总价: |
| 11 | num | int | 10 | 0 | N | N | 1 | 数量: |
| 12 | goods_id | mediumint | 8 | 0 | N | N | 商品id:[0,8388607] | |
| 13 | type | varchar | 64 | 0 | N | N | 未分类 | 商品分类: |
| 14 | description | varchar | 255 | 0 | Y | N | 描述:[0,255]用于产品规格描述 |
| 编号 | 名称 | 数据类型 | 长度 | 小数位 | 允许空值 | 主键 | 默认值 | 说明 |
| 1 | collect_id | int | 10 | 0 | N | Y | 收藏ID: | |
| 2 | user_id | int | 10 | 0 | N | N | 0 | 收藏人ID: |
| 3 | source_table | varchar | 255 | 0 | Y | N | 来源表: | |
| 4 | source_field | varchar | 255 | 0 | Y | N | 来源字段: | |
| 5 | source_id | int | 10 | 0 | N | N | 0 | 来源ID: |
| 6 | title | varchar | 255 | 0 | Y | N | 标题: | |
| 7 | img | varchar | 255 | 0 | Y | N | 封面: | |
| 8 | create_time | timestamp | 19 | 0 | N | N | CURRENT_TIMESTAMP | 创建时间: |
| 9 | update_time | timestamp | 19 | 0 | N | N | CURRENT_TIMESTAMP | 更新时间: |
| 编号 | 名称 | 数据类型 | 长度 | 小数位 | 允许空值 | 主键 | 默认值 | 说明 |
| 1 | comment_id | int | 10 | 0 | N | Y | 评论ID: | |
| 2 | user_id | int | 10 | 0 | N | N | 0 | 评论人ID: |
| 3 | reply_to_id | int | 10 | 0 | N | N | 0 | 回复评论ID:空为0 |
| 4 | content | longtext | 2147483647 | 0 | Y | N | 内容: | |
| 5 | nickname | varchar | 255 | 0 | Y | N | 昵称: | |
| 6 | avatar | varchar | 255 | 0 | Y | N | 头像地址:[0,255] | |
| 7 | create_time | timestamp | 19 | 0 | N | N | CURRENT_TIMESTAMP | 创建时间: |
| 8 | update_time | timestamp | 19 | 0 | N | N | CURRENT_TIMESTAMP | 更新时间: |
| 9 | source_table | varchar | 255 | 0 | Y | N | 来源表: | |
| 10 | source_field | varchar | 255 | 0 | Y | N | 来源字段: | |
| 11 | source_id | int | 10 | 0 | N | N | 0 | 来源ID: |
| 编号 | 名称 | 数据类型 | 长度 | 小数位 | 允许空值 | 主键 | 默认值 | 说明 |
| 1 | goods_id | mediumint | 8 | 0 | N | Y | 产品id:[0,8388607] | |
| 2 | title | varchar | 125 | 0 | Y | N | 标题:[0,125]用于产品和html的<title>标签中 | |
| 3 | img | text | 65535 | 0 | Y | N | 封面图:用于显示于产品列表页 | |
| 4 | description | varchar | 255 | 0 | Y | N | 描述:[0,255]用于产品规格描述 | |
| 5 | price_ago | double | 8 | 2 | N | N | 0.00 | 原价:[1] |
| 6 | price | double | 8 | 2 | N | N | 0.00 | 卖价:[1] |
| 7 | sales | int | 10 | 0 | N | N | 0 | 销量:[0,1000000000] |
| 8 | inventory | int | 10 | 0 | N | N | 0 | 商品库存 |
| 9 | type | varchar | 64 | 0 | N | N | 商品分类: | |
| 10 | hits | int | 10 | 0 | N | N | 0 | 点击量:[0,1000000000]访问这篇产品的人次 |
| 11 | content | longtext | 2147483647 | 0 | Y | N | 正文:产品的主体内容 | |
| 12 | img_1 | text | 65535 | 0 | Y | N | 主图1: | |
| 13 | img_2 | text | 65535 | 0 | Y | N | 主图2: | |
| 14 | img_3 | text | 65535 | 0 | Y | N | 主图3: | |
| 15 | img_4 | text | 65535 | 0 | Y | N | 主图4: | |
| 16 | img_5 | text | 65535 | 0 | Y | N | 主图5: | |
| 17 | create_time | timestamp | 19 | 0 | N | N | CURRENT_TIMESTAMP | 创建时间: |
| 18 | update_time | timestamp | 19 | 0 | N | N | CURRENT_TIMESTAMP | 更新时间: |
| 19 | customize_field | text | 65535 | 0 | Y | N | 自定义字段 | |
| 20 | source_table | varchar | 255 | 0 | Y | N | 来源表: | |
| 21 | source_field | varchar | 255 | 0 | Y | N | 来源字段: | |
| 22 | source_id | int | 10 | 0 | N | N | 0 | 来源ID: |
| 23 | user_id | int | 10 | 0 | Y | N | 0 | 添加人 |
| 编号 | 名称 | 数据类型 | 长度 | 小数位 | 允许空值 | 主键 | 默认值 | 说明 |
| 1 | type_id | int | 10 | 0 | N | Y | 商品分类ID: | |
| 2 | father_id | smallint | 5 | 0 | N | N | 0 | 上级分类ID:[0,32767] |
| 3 | name | varchar | 255 | 0 | Y | N | 商品名称: | |
| 4 | desc | varchar | 255 | 0 | Y | N | 描述: | |
| 5 | icon | varchar | 255 | 0 | Y | N | 图标: | |
| 6 | source_table | varchar | 255 | 0 | Y | N | 来源表: | |
| 7 | source_field | varchar | 255 | 0 | Y | N | 来源字段: | |
| 8 | create_time | timestamp | 19 | 0 | N | N | CURRENT_TIMESTAMP | 创建时间: |
| 9 | update_time | timestamp | 19 | 0 | N | N | CURRENT_TIMESTAMP | 更新时间: |
| 编号 | 名称 | 数据类型 | 长度 | 小数位 | 允许空值 | 主键 | 默认值 | 说明 |
| 1 | guest_book_id | int | 10 | 0 | N | Y | 用户留言ID | |
| 2 | message_users | int | 10 | 0 | Y | N | 0 | 留言用户 |
| 3 | user_name | varchar | 64 | 0 | Y | N | 用户姓名 | |
| 4 | mobile_phone_number | varchar | 16 | 0 | Y | N | 手机号码 | |
| 5 | message_date | date | 10 | 0 | Y | N | 留言日期 | |
| 6 | message_content | text | 65535 | 0 | Y | N | 留言内容 | |
| 7 | examine_state | varchar | 16 | 0 | N | N | 未审核 | 审核状态 |
| 8 | examine_reply | varchar | 16 | 0 | Y | N | 审核回复 | |
| 9 | create_time | datetime | 19 | 0 | N | N | CURRENT_TIMESTAMP | 创建时间 |
| 10 | update_time | timestamp | 19 | 0 | N | N | CURRENT_TIMESTAMP | 更新时间 |
| 编号 | 名称 | 数据类型 | 长度 | 小数位 | 允许空值 | 主键 | 默认值 | 说明 |
| 1 | hits_id | int | 10 | 0 | N | Y | 点赞ID: | |
| 2 | user_id | int | 10 | 0 | N | N | 0 | 点赞人: |
| 3 | create_time | timestamp | 19 | 0 | N | N | CURRENT_TIMESTAMP | 创建时间: |
| 4 | update_time | timestamp | 19 | 0 | N | N | CURRENT_TIMESTAMP | 更新时间: |
| 5 | source_table | varchar | 255 | 0 | Y | N | 来源表: | |
| 6 | source_field | varchar | 255 | 0 | Y | N | 来源字段: | |
| 7 | source_id | int | 10 | 0 | N | N | 0 | 来源ID: |
| 编号 | 名称 | 数据类型 | 长度 | 小数位 | 允许空值 | 主键 | 默认值 | 说明 |
| 1 | logistics_delivery_id | int | 10 | 0 | N | Y | 物流配送ID | |
| 2 | order_number | varchar | 64 | 0 | Y | N | 订单号 | |
| 3 | product_name | varchar | 64 | 0 | Y | N | 商品名称 | |
| 4 | purchase_quantity | varchar | 64 | 0 | Y | N | 购买数量 | |
| 5 | total_transaction_amount | double | 11 | 2 | Y | N | 0.00 | 交易总额 |
| 6 | the_date_of_issuance | date | 10 | 0 | Y | N | 发货日期 | |
| 7 | delivery_number | varchar | 30 | 0 | Y | N | 配送订单 | |
| 8 | ordinary_users | int | 10 | 0 | Y | N | 0 | 普通用户 |
| 9 | shipping_address | varchar | 64 | 0 | Y | N | 收货地址 | |
| 10 | delivery_status | varchar | 64 | 0 | Y | N | 配送状态 | |
| 11 | signing_status | varchar | 64 | 0 | Y | N | 签收状态 | |
| 12 | recommend | int | 10 | 0 | N | N | 0 | 智能推荐 |
| 13 | contact_name | varchar | 255 | 0 | Y | N | 联系人名字 | |
| 14 | merchant_id | int | 10 | 0 | Y | N | 商家id | |
| 15 | create_time | datetime | 19 | 0 | N | N | CURRENT_TIMESTAMP | 创建时间 |
| 16 | update_time | timestamp | 19 | 0 | N | N | CURRENT_TIMESTAMP | 更新时间 |
| 编号 | 名称 | 数据类型 | 长度 | 小数位 | 允许空值 | 主键 | 默认值 | 说明 |
| 1 | merchant_users_id | int | 10 | 0 | N | Y | 商家用户ID | |
| 2 | merchant_name | varchar | 64 | 0 | Y | N | 商家名称 | |
| 3 | merchant_phone_number | varchar | 16 | 0 | Y | N | 商家电话 | |
| 4 | merchant_address | varchar | 64 | 0 | Y | N | 商家地址 | |
| 5 | business_license | varchar | 255 | 0 | Y | N | 营业执照 | |
| 6 | examine_state | varchar | 16 | 0 | N | N | 未审核 | 审核状态 |
| 7 | user_id | int | 10 | 0 | N | N | 0 | 用户ID |
| 8 | create_time | datetime | 19 | 0 | N | N | CURRENT_TIMESTAMP | 创建时间 |
| 9 | update_time | timestamp | 19 | 0 | N | N | CURRENT_TIMESTAMP | 更新时间 |
| 编号 | 名称 | 数据类型 | 长度 | 小数位 | 允许空值 | 主键 | 默认值 | 说明 |
| 1 | notice_id | mediumint | 8 | 0 | N | Y | 公告id: | |
| 2 | title | varchar | 125 | 0 | N | N | 标题: | |
| 3 | content | longtext | 2147483647 | 0 | Y | N | 正文: | |
| 4 | create_time | timestamp | 19 | 0 | N | N | CURRENT_TIMESTAMP | 创建时间: |
| 5 | update_time | timestamp | 19 | 0 | N | N | CURRENT_TIMESTAMP | 更新时间: |
| 编号 | 名称 | 数据类型 | 长度 | 小数位 | 允许空值 | 主键 | 默认值 | 说明 |
| 1 | order_id | int | 10 | 0 | N | Y | 订单ID: | |
| 2 | order_number | varchar | 64 | 0 | Y | N | 订单号: | |
| 3 | goods_id | mediumint | 8 | 0 | N | N | 商品id:[0,8388607] | |
| 4 | title | varchar | 32 | 0 | Y | N | 商品标题: | |
| 5 | img | varchar | 255 | 0 | Y | N | 商品图片: | |
| 6 | price | double | 10 | 2 | N | N | 0.00 | 价格: |
| 7 | price_ago | double | 10 | 2 | N | N | 0.00 | 原价: |
| 8 | num | int | 10 | 0 | N | N | 1 | 数量: |
| 9 | price_count | double | 8 | 2 | N | N | 0.00 | 总价: |
| 10 | norms | varchar | 255 | 0 | Y | N | 规格: | |
| 11 | type | varchar | 64 | 0 | N | N | 未分类 | 商品分类: |
| 12 | contact_name | varchar | 32 | 0 | Y | N | 联系人姓名: | |
| 13 | contact_email | varchar | 125 | 0 | Y | N | 联系人邮箱: | |
| 14 | contact_phone | varchar | 11 | 0 | Y | N | 联系人手机: | |
| 15 | contact_address | varchar | 255 | 0 | Y | N | 收件地址: | |
| 16 | postal_code | varchar | 9 | 0 | Y | N | 邮政编码: | |
| 17 | user_id | int | 10 | 0 | N | N | 0 | 买家ID: |
| 18 | merchant_id | mediumint | 8 | 0 | N | N | 0 | 商家ID: |
| 19 | create_time | timestamp | 19 | 0 | N | N | CURRENT_TIMESTAMP | 创建时间: |
| 20 | update_time | timestamp | 19 | 0 | N | N | CURRENT_TIMESTAMP | 更新时间: |
| 21 | description | varchar | 255 | 0 | Y | N | 描述:[0,255]用于产品规格描述 | |
| 22 | state | varchar | 16 | 0 | N | N | 待付款 | 订单状态:待付款,待发货,待签收,已签收,待退款,已退款,已拒绝,已完成 |
| 23 | remark | text | 65535 | 0 | Y | N | 订单备注 | |
| 24 | delivery_state | varchar | 16 | 0 | Y | N | 未配送 | 发货状态:未配送,已配送 |
| 25 | vip_discount | double | 11 | 2 | Y | N | 0.00 | 折扣 |
| 编号 | 名称 | 数据类型 | 长度 | 小数位 | 允许空值 | 主键 | 默认值 | 说明 |
| 1 | praise_id | int | 10 | 0 | N | Y | 点赞ID: | |
| 2 | user_id | int | 10 | 0 | N | N | 0 | 点赞人: |
| 3 | create_time | timestamp | 19 | 0 | N | N | CURRENT_TIMESTAMP | 创建时间: |
| 4 | update_time | timestamp | 19 | 0 | N | N | CURRENT_TIMESTAMP | 更新时间: |
| 5 | source_table | varchar | 255 | 0 | Y | N | 来源表: | |
| 6 | source_field | varchar | 255 | 0 | Y | N | 来源字段: | |
| 7 | source_id | int | 10 | 0 | N | N | 0 | 来源ID: |
| 8 | status | bit | 1 | 0 | N | N | 1 | 点赞状态:1为点赞,0已取消 |
| 编号 | 名称 | 数据类型 | 长度 | 小数位 | 允许空值 | 主键 | 默认值 | 说明 |
| 1 | product_information_id | int | 10 | 0 | N | Y | 商品信息ID | |
| 2 | product_specifications | varchar | 64 | 0 | Y | N | 商品规格 | |
| 3 | product_source | varchar | 64 | 0 | Y | N | 商品来源 | |
| 4 | merchant_users | int | 10 | 0 | Y | N | 0 | 商家用户 |
| 5 | merchant_name | varchar | 64 | 0 | Y | N | 商家名称 | |
| 6 | merchant_phone_number | varchar | 16 | 0 | Y | N | 商家电话 | |
| 7 | merchant_address | varchar | 64 | 0 | Y | N | 商家地址 | |
| 8 | praise_len | int | 10 | 0 | N | N | 0 | 点赞数 |
| 9 | cart_title | varchar | 125 | 0 | Y | N | 标题:[0,125]用于产品html的标签中 | |
| 10 | cart_img | text | 65535 | 0 | Y | N | 封面图:用于显示于产品列表页 | |
| 11 | cart_description | varchar | 255 | 0 | Y | N | 描述:[0,255]用于产品规格描述 | |
| 12 | cart_price_ago | double | 8 | 2 | N | N | 0.00 | 原价:[1] |
| 13 | cart_price | double | 8 | 2 | N | N | 0.00 | 卖价:[1] |
| 14 | cart_inventory | int | 10 | 0 | N | N | 0 | 商品库存 |
| 15 | cart_type | varchar | 64 | 0 | N | N | 未分类 | 商品分类: |
| 16 | cart_content | longtext | 2147483647 | 0 | Y | N | 正文:产品的主体内容 | |
| 17 | cart_img_1 | text | 65535 | 0 | Y | N | 主图1: | |
| 18 | cart_img_2 | text | 65535 | 0 | Y | N | 主图2: | |
| 19 | cart_img_3 | text | 65535 | 0 | Y | N | 主图3: | |
| 20 | cart_img_4 | text | 65535 | 0 | Y | N | 主图4: | |
| 21 | cart_img_5 | text | 65535 | 0 | Y | N | 主图5: | |
| 22 | create_time | datetime | 19 | 0 | N | N | CURRENT_TIMESTAMP | 创建时间 |
| 23 | update_time | timestamp | 19 | 0 | N | N | CURRENT_TIMESTAMP | 更新时间 |
| 编号 | 名称 | 数据类型 | 长度 | 小数位 | 允许空值 | 主键 | 默认值 | 说明 |
| 1 | regular_users_id | int | 10 | 0 | N | Y | 普通用户ID | |
| 2 | user_name | varchar | 64 | 0 | Y | N | 用户姓名 | |
| 3 | mobile_phone_number | varchar | 16 | 0 | Y | N | 手机号码 | |
| 4 | examine_state | varchar | 16 | 0 | N | N | 已通过 | 审核状态 |
| 5 | user_id | int | 10 | 0 | N | N | 0 | 用户ID |
| 6 | create_time | datetime | 19 | 0 | N | N | CURRENT_TIMESTAMP | 创建时间 |
| 7 | update_time | timestamp | 19 | 0 | N | N | CURRENT_TIMESTAMP | 更新时间 |
| 编号 | 名称 | 数据类型 | 长度 | 小数位 | 允许空值 | 主键 | 默认值 | 说明 |
| 1 | slides_id | int | 10 | 0 | N | Y | 轮播图ID: | |
| 2 | title | varchar | 64 | 0 | Y | N | 标题: | |
| 3 | content | varchar | 255 | 0 | Y | N | 内容: | |
| 4 | url | varchar | 255 | 0 | Y | N | 链接: | |
| 5 | img | varchar | 255 | 0 | Y | N | 轮播图: | |
| 6 | hits | int | 10 | 0 | N | N | 0 | 点击量: |
| 7 | create_time | timestamp | 19 | 0 | N | N | CURRENT_TIMESTAMP | 创建时间: |
| 8 | update_time | timestamp | 19 | 0 | N | N | CURRENT_TIMESTAMP | 更新时间: |
| 编号 | 名称 | 数据类型 | 长度 | 小数位 | 允许空值 | 主键 | 默认值 | 说明 |
| 1 | upload_id | int | 10 | 0 | N | Y | 上传ID | |
| 2 | name | varchar | 64 | 0 | Y | N | 文件名 | |
| 3 | path | varchar | 255 | 0 | Y | N | 访问路径 | |
| 4 | file | varchar | 255 | 0 | Y | N | 文件路径 | |
| 5 | display | varchar | 255 | 0 | Y | N | 显示顺序 | |
| 6 | father_id | int | 10 | 0 | Y | N | 0 | 父级ID |
| 7 | dir | varchar | 255 | 0 | Y | N | 文件夹 | |
| 8 | type | varchar | 32 | 0 | Y | N | 文件类型 |
| 编号 | 名称 | 数据类型 | 长度 | 小数位 | 允许空值 | 主键 | 默认值 | 说明 |
| 1 | user_id | mediumint | 8 | 0 | N | Y | 用户ID:[0,8388607]用户获取其他与用户相关的数据 | |
| 2 | state | smallint | 5 | 0 | N | N | 1 | 账户状态:[0,10](1可用|2异常|3已冻结|4已注销) |
| 3 | user_group | varchar | 32 | 0 | Y | N | 所在用户组:[0,32767]决定用户身份和权限 | |
| 4 | login_time | timestamp | 19 | 0 | N | N | CURRENT_TIMESTAMP | 上次登录时间: |
| 5 | phone | varchar | 11 | 0 | Y | N | 手机号码:[0,11]用户的手机号码,用于找回密码时或登录时 | |
| 6 | phone_state | smallint | 5 | 0 | N | N | 0 | 手机认证:[0,1](0未认证|1审核中|2已认证) |
| 7 | username | varchar | 16 | 0 | N | N | 用户名:[0,16]用户登录时所用的账户名称 | |
| 8 | nickname | varchar | 16 | 0 | Y | N | 昵称:[0,16] | |
| 9 | password | varchar | 64 | 0 | N | N | 密码:[0,32]用户登录所需的密码,由6-16位数字或英文组成 | |
| 10 | | varchar | 64 | 0 | Y | N | 邮箱:[0,64]用户的邮箱,用于找回密码时或登录时 | |
| 11 | email_state | smallint | 5 | 0 | N | N | 0 | 邮箱认证:[0,1](0未认证|1审核中|2已认证) |
| 12 | avatar | varchar | 255 | 0 | Y | N | 头像地址:[0,255] | |
| 13 | open_id | varchar | 255 | 0 | Y | N | 针对获取用户信息字段 | |
| 14 | create_time | timestamp | 19 | 0 | N | N | CURRENT_TIMESTAMP | 创建时间: |
| 15 | vip_level | varchar | 255 | 0 | Y | N | 会员等级 | |
| 16 | vip_discount | double | 11 | 2 | Y | N | 0.00 | 会员折扣 |
| 编号 | 名称 | 数据类型 | 长度 | 小数位 | 允许空值 | 主键 | 默认值 | 说明 |
| 1 | group_id | mediumint | 8 | 0 | N | Y | 用户组ID:[0,8388607] | |
| 2 | display | smallint | 5 | 0 | N | N | 100 | 显示顺序:[0,1000] |
| 3 | name | varchar | 16 | 0 | N | N | 名称:[0,16] | |
| 4 | description | varchar | 255 | 0 | Y | N | 描述:[0,255]描述该用户组的特点或权限范围 | |
| 5 | source_table | varchar | 255 | 0 | Y | N | 来源表: | |
| 6 | source_field | varchar | 255 | 0 | Y | N | 来源字段: | |
| 7 | source_id | int | 10 | 0 | N | N | 0 | 来源ID: |
| 8 | register | smallint | 5 | 0 | Y | N | 0 | 注册位置: |
| 9 | create_time | timestamp | 19 | 0 | N | N | CURRENT_TIMESTAMP | 创建时间: |
| 10 | update_time | timestamp | 19 | 0 | N | N | CURRENT_TIMESTAMP | 更新时间: |
整个电子商城购物系统的需求分析主要对系统总体架构以及功能模块的设计,通过建立E-R模型和数据库逻辑系统设计完成了数据库系统设计。
4 电子商城购物系统详细设计与实现
电子商城购物系统的详细设计与实现主要是根据前面的电子商城购物系统的需求分析和电子商城购物系统的总体设计来设计页面并实现业务逻辑。主要从电子商城购物系统界面实现、业务逻辑实现这两部分进行介绍。
4.1用户功能模块
4.1.1 前台首页界面
当进入电子商城购物系统的时候,首先映入眼帘的是系统的导航栏,下面是轮播图以及系统内容,其主界面展示如下图4-1所示。

图4-1 前台首页界面图
4.1.2 用户注册界面
不是电子商城购物系统中正式用户的是可以在线进行注册的,如果你没有本电子商城购物系统的账号的话,添加“注册”,当填写上自己的账号+密码+确认密码+昵称+邮箱+手机号等后再点击“注册”按钮后将会先验证输入的有没有空数据,再次验证密码和确认密码是否是一样的,最后验证输入的账户名和数据库表中已经注册的账户名是否重复,只有都验证没问题后即可用户注册成功。其用用户注册界面展示如下图4-2所示。

图4-2 前台用户注册界面图
注册关键代码如下:
Register.prototype.index = async function(ctx) {
var group_list = await $.services["user_group"].get_list({}, Object.assign({}, this.config));
return await ctx.render(this.config.tpl + "index.html", {
group_list
});
};
Register.prototype.api = async function(ctx) {
var user = $.services.user;
var body = ctx.request.body;
var username = body.username;
var obj = await user.get_obj({
username
});
if (obj) {
return {
error: {
code: 70000,
message: "账户名已存在",
},
};
} else {
var password = md5(body.password);
var nickname = body.nickname;
var user_group = body.user_group;
var email = body.email;
var email_state= body.hasOwnProperty('email_state') ? body.email_state : 0;
var phone = body.phone;
var phone_state= body.hasOwnProperty('phone_state') ? body.phone_state : 0;
var avatar = body.avatar;
var bl_reg = await user.add({
username,
password,
nickname,
user_group,
email,
email_state,
phone,
phone_state,
avatar
});
if (bl_reg) {
return {
result: "注册成功"
};
} else {
return {
error: {
code: 70000,
message: "注册失败",
},
};
}
}
};
电子商城购物系统中的前台上注册后的用户是可以通过自己的账户名和密码进行登录的,当用户输入完整的自己的账户名和密码信息并点击“登录”按钮后,将会首先验证输入的有没有空数据,再次验证输入的账户名+密码和数据库中当前保存的用户信息是否一致,只有在一致后将会登录成功并自动跳转到电子商城购物系统的首页中;否则将会提示相应错误信息,用户登录界面如下图4-3所示。

图4-3用户登录界面图
登录代码如下:
var Controller = require("../core/controller.js");
class Login extends Controller {
constructor(config) {
super(
Object.assign({
tpl: "./login/",
service: "user",
},
config
)
);
}
}
Login.prototype.api = async function(ctx) {
var body = ctx.request.body;
var obj = await $.services["user"].get_obj({
username: body.username
},{like:false});
if (obj) {
var group = await $.services["user_group"].get_obj({
name:obj.user_group
})
if (group){
if (group.name!=="管理员"){
var sql = "select examine_state from "+ group.source_table +" WHERE user_id = " + obj.user_id;
var userExamine = await $.mysql.run(sql);
if (userExamine && userExamine.length > 0 && userExamine[0].examine_state!=="已通过"){
return {
error: {
code: 70000,
message: "该用户审核未通过"
},
};
}
}
if (obj.state!==1){
return {
error: {
code: 70000,
message: "用户非可用状态,不能登录"
},
};
}
var password = md5(body.password);
if (password === obj.password) {
ctx.session.user = obj;
var date = Date.parse(new Date());
var token = md5(obj.user_id + "_" + date);
await $.services["access_token"].add({
token,
info: JSON.stringify(obj),
user_id:obj.user_id
});
obj.token = token;
return {
result: {obj}
};
} else {
return {
error: {
code: 70000,
message: "密码错误"
},
};
}
}else {
return {
error: {
code: 70000,
message: "用户组不存在"
},
};
}
} else {
return {
error: {
code: 70000,
message: "账户不存在"
}
};
}
};
用户在点击点击“商品信息”这个菜单,可以查看到系统中所有添加的商品信息,支持通过关键词进行查询,如果想要了解某一商品信息的详细信息,点击后面的“详情”会进入详情查看界面,可以对商品信息进行购买、收藏、评论等操作,商品信息界面如下图4-4所示。

图4-4商品信息界面图
4.1.5 我的地址界面
当用户台后点击“我的地址”,能够看到用户的所以订单情况。我的地址界面如图4-5所示。

图4-5我的地址界面图
4.2.1 系统用户界面
电子商城购物系统中的管理人员是可以对前台注册的用户进行管理的,也可以对管理员进行管控。界面如下图4-6所示。

图4-6系统用户界面图
进入后台首页工具栏点击“系统公告管理”这个按钮可以查看所有系统公告等信息,可以进行详情查看、删除、查看评论等操作,界面如下图4-7所示。

图4-7系统公告界面图
4.2.3用户留言管理界面
电子商城购物系统中的管理人员是可以对用户提交的所以留言进行维护和管理的,支持增删改查操作。界面如下图4-8所示。

图4-8用户留言界面图
4.2.4轮播图管理界面
管理员可以对轮播图进行提交,还可以进行查询、重置、删除、添加等操作。界面如下图4-9所示。

图4-9轮播图管理界面图
4.3商家用户功能模块
4.3.1商家用户功能界面
通过商家能页面,可以查看首页、商城管理(商品信息、订单列表、订单配送)、个人信息、修改密码等,并且可以根据需要进行相应的操作,界面如下图4-10所示。

图4-10商家功能界面图
电子商城购物系统中的商户是可以对电子商城购物系统内的订单列表进行管控。界面如下图4-11所示。

图4-11订单列表界面图
5系统测试
程序设计不能保证没有错误,这是一个开发过程,在错误或错误的过程中都是难以避免的。虽然这是不可避免的,但我们不能使这些错误始终存在于系统中,错误可能会造成无法估量的后果,如系统崩溃,安全信息泄露,系统无法正常启动等,为了避免这些问题,我们需要测试程序,再测试过程中发现问题,并纠正它们,从而使系统更长时间稳定成熟。本章的作用是发现这些问题,并对其进行修改,虽然耗时费力,但对于长期使用而言是非常重要和必要系统的开发。
软件在设计后必须进行测试,调试过程中使用的方法是软件测试方法。在开发新软件时,系统测试是检查软件是否合格的关键步骤,以及是否符合设计目标的参考。测试主要是查看软件中数据的准确性,正确的操作与否,以及操作的结果,还有哪些方面需要改进。
电子商城购物系统的实现,对于系统中功能模块的实现及操作都必须通过测试进行来评判系统是否可以准确的实现。在电子商城购物系统正式上传使用之前必须做的一步就是系统测试,对于测试发现的错误及时修改处理,保证系统准确无误的供给用户使用。
5.2系统测试方法
在对电子商城购物系统进行测试的时候在找到问题的情况下必须在第一时间找到解决问题的办法,不要存在侥幸的心理,这样才能让电子商城购物系统开发的质量可以过关,并且开发的周期会大大缩短,还有就是在测试时,不要出现重复性的错误,遇到一个错误问题,要将整个电子商城购物系统开发所牵扯的该问题都必须一一解决,提高电子商城购物系统平台的安全性、稳定性。
白盒测试与黑盒测试是测试中比较常用的两种方法。
①结构测试俗称白盒测试:这种测试是在对程序的处理过程与结构都有详尽谅解的前提下,顺从程序内部的逻辑而完成的系统测试,以确定系统中所有的通路都能够遵照设计要求正常工作,不出现任何偏差。
②功能测试又成黑盒测试:主要是针对程序功能能够按照设计正常实现的一种检测,在程序接口处进行,检测程序手法数据是否正常,与外部信息的交换是否完整。
5.3功能测试
用户登录测试:
| 模块名称 | 测试用例 | 预期结果 | 实际结果 | 是否通过 |
| 登录模块 | 用户名:admin 密码:123 | 弹出错误提示,提示密码错误 | 弹出错误提示,提示密码错误 | 通过 |
| 登录模块 | 用户名:123 密码:admin | 弹出错误提示,提示用户名错误 | 弹出错误提示,提示用户名错误 | 通过 |
| 登录模块 | 用户名:admin 密码:admin | 管理员登录成功 | 管理员登录成功 | 通过 |
删除分类测试:
| 模块名称 | 测试用例 | 预期结果 | 实际结果 | 是否通过 |
| 删除分类模块 | 分类名:最新通知 | 删除成功、页面自动跳转 | 删除成功、页面自动跳转 | 通过 |
修改密码测试:
| 模块名称 | 测试用例 | 预期结果 | 实际结果 | 是否通过 |
| 修改密码模块 | 原密码:666 新密码:123 确认密码:123 | 弹出错误提示,提示原密码错误 | 弹出错误提示,提示原密码错误 | 通过 |
| 修改密码模块 | 原密码:admin 新密码:123 确认密码:333 | 弹出错误提示,提示确认密码不一致 | 弹出错误提示,提示确认密码不一致 | 通过 |
| 修改密码模块 | 原密码:admin 新密码:123 确认密码:123 | 密码修改成功 | 密码修改成功 | 通过 |
通过对功能的测试,电子商城购物系统的基本功能都是可行的,不管是系统里面的功能,还是界面的设计都是可值得推广宣传的。
电子商城购物系统的研究为我们带来了丰富的成果与深刻的结论。首先,该系统以其高效稳定的性能和卓越的用户体验,成功吸引了大量消费者,推动了电子商务的快速发展。其次,通过深入的数据分析和精准营销,电子商城购物系统为商家提供了更加有效的销售策略和运营方式,帮助他们更好地把握市场脉搏,提升竞争力。此外,该系统还通过个性化推荐、智能客服等功能,提升了用户的购物满意度和忠诚度,为商家创造了更大的商业价值。最后,我们认识到,电子商城购物系统的研究不仅是一个技术层面的挑战,更是一个涉及商业模式、用户体验、市场策略等多方面的综合性课题。未来,随着技术的不断进步和消费者需求的不断升级,我们有理由相信,电子商城购物系统将持续创新和完善,为电子商务的繁荣发展贡献更大的力量。
[1]龙芳,吴勇灵. 微信小程序购物系统的设计与实现 [J]. 现代信息科技, 2023, 7 (23): 25-30. DOI:10.19850/j.cnki.2096-4706.2023.23.006.
[2]张文豪. NodeJs添加代码版权信息命令工具的设计与实现 [J]. 现代计算机, 2023, 29 (14): 109-112.
[3]Cholmin K ,Inhwa Y ,Amirsaman A , et al. ARbility: re-inviting older wheelchair users to in-store shopping via wearable augmented reality [J]. Virtual Reality, 2023, 27 (3): 1919-1936.
[4]崔祥. 基于Web的在线购物系统设计 [J]. 无线互联科技, 2022, 19 (24): 71-74.
[5]Shavneet S ,Gurmeet S ,Loveleen G , et al. Exploring customer adoption of autonomous shopping systems [J]. Telematics and Informatics, 2022, 73
[6]任建新,王一鸣,李鑫,等. 基于Java Web的智慧商城购物系统设计 [J]. 信息技术与信息化, 2022, (07): 23-27.
[7]张雨璇. 基于服务设计理论的超市自助购物系统设计研究[D]. 西安理工大学, 2022. DOI:10.27398/d.cnki.gxalu.2022.000546.
[8]宋东翔,马伽洛伦,袁铭举,等. 基于协同过滤和NodeJS的电影推荐系统研究 [J]. 信息与电脑(理论版), 2022, 34 (12): 143-145.
[9]朱琨日. 高性能智能商城系统架构设计与实现[D]. 桂林电子科技大学, 2022. DOI:10.27049/d.cnki.ggldc.2022.000395.
[10]付亚男. 基于协同过滤的宠物用品在线购物系统的设计与实现[D]. 北京交通大学, 2022. DOI:10.26944/d.cnki.gbfju.2022.002454.
[11]杜雨荃,王晓菊,田立勤. 基于微信小程序的网上购物系统的设计与实现 [J]. 网络安全技术与应用, 2022, (04): 60-62.
[12]M D A ,Sahar B . Using the B/S Model to Design and Implement Online Shopping System for Gulf Brands [J]. Sustainability, 2022, 14 (6): 3176-3176.
[13]Krishita S ,Nunung Q N ,Ardimas P A . CleverCart: An Eco-Friendly Shopping Self-Checkout System with IoT sensor [J]. IOP Conference Series: Earth and Environmental Science, 2022, 998 (1):
[14]曾怡苗. 基于数据库的网上超市购物系统的设计与实现 [J]. 自动化应用, 2022, (01): 67-70. DOI:10.19769/j.zdhy.2022.01.018.
[15]Piyush P ,Singh A R ,S.B. G , et al. Authentication and Authorization in Modern Web Apps for Data Security Using Nodejs and Role of Dark Web [J]. Procedia Computer Science, 2022, 215 781-790.
[16]Sharma A D ,Jain A ,Bahuguna A , et al. A Simple Comparison Between Java Python and Nodejs in Web Development [J]. Journal of Research in Science and Engineering, 2021, 3 (8):
[17]刘欢. 基于微服务架构的商城购物系统的设计与实现[D]. 西安电子科技大学, 2021. DOI:10.27389/d.cnki.gxadu.2021.003338.
[18]R S ,V S ,M J , et al. Development of electronic record-keeping software for remote participation in Large Volume Plasma Device upgrade using Angular 2 and NodeJS web technologies. [J]. The Review of scientific instruments, 2021, 92 (7): 075102-075102.
[19]马静. 基于微信小程序的购物商城系统的设计与实现 [J]. 微型电脑应用, 2021, 37 (03): 31-34.
[20]遇宇. 基于Nodejs的定制化流程引擎设计与实现 [J]. 电脑编程技巧与维护, 2020, (11): 39-40+65. DOI:10.16184/j.cnki.comprg.2020.11.014.
完首先,我们要衷心感谢技术团队的辛勤付出与卓越贡献。他们凭借对Node.js技术的深入理解和扎实技能,攻克了众多技术难题,确保了平台的稳定运行和良好性能。他们的专业精神与创新能力,为平台的成功研发与实施提供了坚实的技术保障。
其次,我们要感谢所有参与平台测试与反馈的用户们。他们的宝贵意见与建议,帮助我们不断完善平台功能,提升用户体验。正是有了他们的支持与鼓励,我们才能不断前行,取得今天的成果。
此外,我们还要感谢学校和相关部门的支持与指导。他们为我们提供了良好的研发环境和资源支持,帮助我们顺利完成了平台的研发与实施工作。
最后,我们要感谢所有关注和支持这一项目的朋友们。你们的关注让我们倍感温暖,你们的支持是我们前进的动力。
在此,我们再次向所有帮助过我们的人表示衷心的感谢!我们将继续努力,不断优化平台功能,提升用户体验,为大学生提供更加便捷、安全的电子商城购物系统。

被折叠的 条评论
为什么被折叠?



