目 录
摘 要
基于SSM框架的二手商品交换网站的设计与实现旨在为用户提供一个便捷、高效的在线平台,用于发布、浏览和交易二手商品。该系统通过模块化设计实现了买家用户、卖家用户及管理员三种角色的不同功能需求。买家用户可以注册登录后浏览商品信息、进行商品搜索、收藏感兴趣的商品,并能通过“立即购买”或“加入购物车”等功能快速完成交易流程。同时,系统提供了咨询卖家、订单管理及个人资料管理等功能,增强了用户体验。卖家用户则可以通过后台管理系统对商品销售情况进行统计分析,处理订单以及回复用户的咨询,极大提高了交易效率和服务质量。
在技术实现方面,本项目采用SSM框架结合MySQL数据库来构建整个系统。SSM框架的优势在于其良好的分层结构和高度解耦性,使得开发过程更加规范和高效。Spring负责业务对象管理,SpringMVC处理Web请求,而MyBatis则作为持久层框架简化了数据库操作。通过对权限的细致管理,确保了系统的安全性和稳定性,为用户提供了一个可靠的商品交换环境。本项目的成功实施不仅验证了SSM框架在实际项目中的应用价值,也为二手商品交易提供了一种新的解决方案。
关键词:二手商品交换网站的设计与实现;SSM框架
The design and implementation of the second-hand goods exchange website based on the SSM framework aims to provide users with a convenient and efficient online platform for publishing, browsing and trading second-hand goods. Through the modular design, the system realizes the different functional requirements of the buyer user, the seller user and administrator. Buyers can register and browse product information, search for products, collect products they are interested in, and quickly complete the transaction process through functions such as "Buy now" or "join the shopping cart". At the same time, the system provides consulting sellers, order management and personal data management functions to enhance the user experience. Sellers can make statistical analysis of commodity sales through the background management system, process orders and reply to users' consultation, which greatly improves the transaction efficiency and service quality.
In terms of technical implementation, this project adopts the SSM framework combined with the MySQL database to construct the whole system. The advantages of the SSM framework are its good hierarchical structure and high decoupling, which makes the development process more standardized and efficient. Spring Responsible for business object management, SpringMVC handles Web requests, and MyBatis simplifies database operations as a persistent layer framework. Through the careful management of authority, the security and stability of the system are ensured, and a reliable commodity exchange environment is provided for users. The successful implementation of this project not only verifies the application value of the SSM framework in practical projects, but also provides a new solution for second-hand commodity trading.
Keywords: design and implementation of secondary commodity exchange website; SSM framework
第一章 绪 论
1.1研究背景及意义
随着互联网的普及和电子商务的发展,线上二手商品交易逐渐成为人们处理闲置物品的重要方式。传统的线下交易存在信息不对称、交易成本高、覆盖面有限等问题,而在线平台能够有效解决这些问题,为买卖双方提供更加便捷、高效的交易渠道。通过建立一个集信息发布、商品展示、交流互动于一体的二手商品交换网站,不仅可以促进资源的有效利用,减少浪费,还有助于构建绿色环保的社会环境。此外,这种平台还能增强社区内的资源共享与互助精神,推动社会经济的可持续发展。
该二手商品交换网站的设计与实现对于提升用户体验、保障交易安全具有重要意义。通过对系统进行细致的功能规划和权限设置,确保了不同用户角色在使用过程中的便利性和安全性。买家可以方便地搜索和购买所需商品,卖家则能高效管理自己的商品和订单,管理员也拥有一套完善的后台管理系统来维护网站的正常运行。良好的用户体验不仅体现在界面设计的人性化上,更在于整个交易流程的顺畅度和透明度。这有助于提高用户的信任度和满意度,进而促进平台的持续健康发展。同时,通过提供咨询卖家、评论管理等功能,进一步增强了用户之间的互动性和平台的活跃度,为构建一个健康、活跃的二手交易生态系统奠定了坚实基础。
1.2国内外研究现状
在全球范围内,对于二手商品交换的研究与实践已经积累了丰富的经验。欧美国家在这方面起步较早,尤其是在构建高效的在线交易平台方面取得了显著成果。例如,一些平台通过完善的信用评价体系和安全的支付机制,有效提升了交易的安全性和透明度。此外,这些平台还注重用户隐私保护及售后服务,为用户提供全方位的支持。在欧洲,部分国家通过立法鼓励资源循环利用,促进了二手市场的规范化发展。同时,研究者们对消费者行为、市场趋势进行了大量分析,提供了理论支持和数据参考,有助于深入了解二手商品交换的实际运作情况及其对社会经济的影响。
在国内,随着电子商务环境的不断成熟,二手商品交换逐渐受到重视并快速发展。近年来,不少企业尝试搭建各类线上平台,以满足日益增长的市场需求。这些平台不仅提供基本的商品展示和交易功能,还致力于打造社区氛围,促进用户之间的交流与互动。值得注意的是,国内的研究更侧重于探索如何结合本土文化和社会背景,设计出符合国情的服务模式。通过对现有二手商品交易平台的研究发现,尽管取得了一定的成绩,但在信用体系建设、用户体验优化等方面仍存在改进空间。为此,学者们提出了一系列建议,包括加强法律法规建设、提高服务质量等,旨在推动该领域的健康发展,并更好地服务于社会可持续发展的目标。
1.3论文组织结构
本论文共分为七个主要章节,具体结构如下:
1. 绪论:介绍研究背景与意义,回顾国内外研究现状,并概述论文的组织结构。
2. 相关技术介绍:详细介绍与本研究相关的技术,包括Java语言、B/S框架、SSM框架、Vue技术和MySQL数据库。
3. 需求分析:对系统的功能需求和非功能需求进行分析,明确用户和管理员的需求,并进行可行性分析,包括技术、操作和经济可行性。
4. 系统设计:涵盖系统架构设计、系统模块设计,并进行数据库的概念设计与表设计。
5. 系统实现:具体描述各个功能模块的实现过程,展示系统如何根据需求进行开发。
6. 系统测试:阐述测试的目的,分析测试结果并得出结论,以验证系统的稳定性和功能完整性。
7. 总结:总结研究的主要成果和贡献,指出存在的不足及未来的研究方向。
第二章 关键技术
2.1Java语言
Java语言是一种广泛使用的高级编程语言,具有平台无关性、面向对象特性和丰富的标准库。Java通过Java虚拟机(JVM)实现跨平台运行,开发者可以编写一次代码,在任何支持JVM的环境中执行[1]。Java的面向对象特性使得代码复用和模块化变得更加容易,促进了软件的维护和扩展。Java支持多线程编程,允许开发者在同一程序中同时执行多个任务,提升了应用程序的性能。
Java语言的语法结构简洁且易于理解,吸引了大量开发者。Java的标准库包含数据结构、输入输出处理、网络编程等众多功能模块。这使得开发者在构建应用程序时能够高效利用已有工具,减少重复劳动。Java广泛应用于企业级应用、移动应用、Web开发和大数据处理等领域。
2.2 B/S框架
B/S(Browser/Server)架构是一种基于浏览器和服务器的系统架构模式,用户通过浏览器与服务器进行交互。B/S架构简化了客户端的部署和管理,用户无需在本地安装复杂的软件,只需使用标准浏览器即可访问应用程序。服务器端负责处理业务逻辑和数据存储,客户端则主要负责展示用户界面和数据交互[2]。B/S架构的设计使得系统更新和维护集中在服务器端,降低了维护成本。
B/S架构通常采用Web技术进行实现,包括HTML、CSS和JavaScript等。用户在浏览器中发起请求,服务器响应并返回数据。数据传输通常通过HTTP或HTTPS协议进行,B/S架构的灵活性使其适用于在线购物、信息管理系统和社交网络等各类应用场景[3]。由于其易于扩展性,B/S架构可以方便地支持大规模用户访问,适应不断变化的业务需求。
2.3 SSM框架
SSM框架是Spring、Spring MVC和MyBatis的整合框架集,广泛应用于企业级Java Web应用的开发中。Spring作为一个轻量级的控制反转(IoC)和面向切面(AOP)的容器框架,提供了丰富的功能来管理Java对象[4]。Spring MVC则是一个基于Servlet的MVC设计模式实现的Web框架,负责处理HTTP请求、视图渲染和用户界面展示。MyBatis是一个持久层框架,它支持定制化SQL、存储过程以及高级映射,通过简单的XML或注解用于配置和原始映射,将接口和Java的POJOs(Plain Old Java Objects,简单的Java对象)映射成数据库中的记录[5]。
2.4 Vue技术
Vue是一种渐进式JavaScript框架,专注于构建用户界面。Vue采用组件化的开发模式,允许开发者将应用程序拆分为独立的、可重用的组件,从而提高了开发效率和代码的可维护性[4]。框架的核心库专注于视图层,支持数据绑定和DOM操作,提供了简洁的API。Vue的虚拟DOM机制提升了应用的性能,减少了实际DOM操作的次数。
Vue支持双向数据绑定,能够自动更新视图与模型之间的变化。开发者可以通过Vue的指令系统,简化数据展示和事件处理。Vue还支持路由管理和状态管理,使得开发复杂单页面应用变得更加容易[7]。借助Vue的生态系统,开发者能够使用多种工具和库来扩展功能,满足不同的业务需求。Vue在前端开发中逐渐成为主流选择,受到广泛关注和应用。
2.5 MySQL数据库
MySQL是一种开源关系型数据库管理系统,广泛应用于Web应用和企业级数据存储。MySQL支持结构化查询语言,允许开发者通过标准语句进行数据的创建、读取、更新和删除操作[8]。数据库通过表格形式组织数据,支持数据完整性和约束条件的定义。MySQL的存储引擎机制使得用户可以根据具体需求选择不同的存储引擎,以优化性能和功能。
MySQL具有高性能和可扩展性,支持大规模数据存储和高并发访问。系统提供了丰富的用户权限管理和数据加密安全特性。
第三章 系统分析
3.1系统可行性分析
3.1.1技术可行性
现代软件开发技术已经相当成熟,提供了丰富的工具和框架,可以应对各种复杂的业务需求。采用Java等成熟、稳定的语言进行开发,利用其面向对象、跨平台等特性,实现系统的模块化、可扩展性和可维护性。利用SSM等现代框架,简化开发过程,提高开发效率。对于数据库的选择,使用MySQL等关系型数据库,以满足数据存储和查询的需求。因此,从技术层面来看,开发二手商品交换网站的设计与实现是完全可行的。
3.1.2经济可行性
系统的开发成本相对较低,可以利用开源框架和工具,降低开发成本。其次,系统的运行和维护成本也相对较低,可以采用Java等技术,实现系统的自动化部署和维护。因此,从经济层面来看,开发二手商品交换网站的设计与实现也是可行的。
3.1.3社会可行性
二手商品交换网站的设计和实施旨在促进资源循环利用,减少浪费,提高环保意识,推广绿色生活。它提供安全可靠的交易平台,增进人际信任,加强社区联系,促进社会和谐。随着可持续发展意识的提升,该项目将展现其社会价值,成为推动社会进步的关键力量。
3.1.4操作可行性
系统的操作界面设计简洁明了,易于用户理解和操作。系统提供了详尽的操作指南和帮助文档,使得用户能够快速上手并熟练使用系统。系统还具备良好的容错性和错误提示功能,当用户操作失误时,能够及时给出提示信息,引导用户进行正确的操作。因此,从操作层面来看,二手商品交换网站的设计与实现同样具备可行性。
3.2系统功能分析
3.2.1功能性分析
二手商品交换网站的设计与实现划分为了前端模块和后端模块两大部分。
前端买家用户模块:
- 注册登录:用户可以通过填写必要的信息进行注册,包括用户名、密码、邮箱等。登录功能允许用户输入已注册的凭证来访问个人账户,实现快速购物体验。
- 首页:用户进入商城首页可以看到最新的通知公告、新闻资讯以及商品信息。这些内容帮助用户了解商城动态、最新优惠和热门商品,提升购物体验。
- 通知公告:此部分展示商城的重要通知和公告,用户可以查看商城的最新政策、活动信息等,确保不错过任何重要消息。
- 新闻资讯:用户可以浏览各种新闻和文章,对感兴趣的内容进行点赞、收藏和评论,与社区互动,获取更多信息和参与讨论。
- 商品信息:用户可以查看商品详情,包括图片、价格、描述等。功能按钮“立即购买”和“加入购物车”方便用户快速下单或保存商品到购物车,而“收藏”功能则允许用户保存喜欢的商品以备后需。购买后的商品用户还可以进行评论。
- 商城管理:用户可以查看和管理自己的地址信息、订单历史和购物车内容。这些功能帮助用户轻松跟踪订单状态、修改收货地址和管理购物车中的商品。
- 咨询卖家:用户可以通过此功能直接与卖家进行沟通,咨询商品详情、售后服务等问题,提升购物的互动性和满意度。
- 我的账号:用户可以在此模块修改个人密码和资料,包括用户名、邮箱等,确保账户信息的安全和准确性。
- 个人中心:用户可以访问个人首页,查看咨询卖家、订单配送状态、收藏的商品和管理评论。个人中心是用户管理个人信息和订单历史的集中地。
后端卖家用户模块:
- 注册登录:卖家用户可以通过注册功能创建账户,通过登录功能进入后台管理系统。注册时需要填写必要的信息,如用户名、邮箱、密码等。登录功能提供验证卖家身份的界面,确保只有合法用户可以访问其商城管理界面。
- 后台首页:卖家用户登录后,首先看到的是后台首页,这里提供直观的数据统计图表,包括商品销售金额统计和商品销售数量统计。这些数据帮助卖家快速了解商城的销售情况,为经营决策提供数据支持。
- 咨询卖家管理:此功能允许卖家查看顾客的咨询信息,并对咨询进行管理。卖家可以查询所有咨询记录,点击详情查看具体咨询内容,并通过回复功能与顾客进行沟通,解答疑问,提高顾客满意度。
- 商城管理:商城管理功能是卖家日常运营的核心,包括商品信息管理、分类列表管理、订单列表管理、订单配送管理和订单售后管理。卖家可以添加、编辑或删除商品信息,管理商品分类,查看和处理订单,跟踪订单配送状态,以及处理订单相关的售后服务事宜。这些功能确保卖家能够高效地维护和优化其在线商城。
后端管理员模块:
- 登录:后端管理员模块的登录功能是整个系统安全的第一道防线,它允许系统管理员通过输入预设的用户名和密码来验证身份,确保只有授权的人员能够访问管理界面。
- 后台首页:在后台首页,管理员可以快速查看个人信息、修改密码,并且能够直观地看到商品销售金额和数量的统计信息,这些数据帮助管理员了解商城的运营状况。
- 系统用户:系统用户管理功能允许管理员对不同类型的用户进行管理,包括但不限于管理员、卖家用户和买家用户。管理员可以添加、删除或修改这些用户的信息,以及管理他们的权限和状态。
- 咨询卖家管理:通过咨询卖家管理功能,管理员可以轻松地添加、删除和查询卖家的咨询信息,并且可以查看咨询详情以及回复卖家的咨询,保证了与卖家之间的有效沟通。
- 系统管理:系统管理功能轮播图管理,管理员可以添加、删除和查询轮播图,确保商城的宣传内容及时更新和准确无误。
- 通知公告管理:通知公告管理功能包括了对通知公告的添加、删除、查询以及查看详情等操作,以确保用户能够高效地管理公告信息。
- 资源管理:资源管理功能允许管理员对新闻资讯及其分类进行添加、删除和查询操作,管理员可以发布最新资讯,管理资讯分类,为买家提供丰富的阅读内容。
- 商城管理:商城管理是后端管理员模块的核心部分,它包括商品信息管理、分类列表、订单列表、订单配送和订单售后等子功能。管理员可以对商品进行上下架操作,管理商品分类,查看和处理订单,以及跟踪订单配送状态和处理售后问题,确保商城的顺畅运营。
- 权限管理:权限管理功能确保不同级别的管理员和用户只能访问他们被授权的系统部分。通过细致的权限设置,可以有效地保护系统安全,防止未授权访问和操作。
3.2.2非功能性分析
二手商品交换网站的设计与实现的非功能性需求比如二手商品交换网站的设计与实现的安全性怎么样,可靠性怎么样,性能怎么样,可拓展性怎么样等,具体可以表示在如下3-1表格中:
表3-1二手商品交换网站的设计与实现非功能需求表
| 安全性 | 主要指二手商品交换网站的设计与实现数据库的安装,数据库的使用和密码的设定必须合乎规范。 |
| 可靠性 | 可靠性是指二手商品交换网站的设计与实现能够安装用户的指示进行操作,经过测试,可靠性90%以上。 |
| 性能 | 性能是影响二手商品交换网站的设计与实现占据市场的必要条件,所以性能最好要佳才好。 |
| 可扩展性 | 比如数据库预留多个属性,比如接口的使用等确保了系统的非功能性需求。 |
| 易用性 | 用户只要跟着二手商品交换网站的设计与实现的页面展示内容进行操作,就可以了。 |
| 可维护性 | 二手商品交换网站的设计与实现开发的可维护性是非常重要的,经过测试,可维护性没有问题 |
3.3系统用例分析
二手商品交换网站的设计与实现的完整UML用例图分别是图3-1、3-2、3-3。
买家用户角色用例如下图所示。

图 3-1二手商品交换网站的设计与实现买家用户角色用例图
管理员角色用例如下图所示。

图 3-2二手商品交换网站的设计与实现管理员角色用例图
卖家用户角色用例如下图所示。

图 3-3二手商品交换网站的设计与实现卖家用户角色用例图
3.4系统总体流程设计
3.4.1数据开发流程
系统开发流程的主要步骤,从需求分析到系统完成的全过程。流程包括需求分析、总体设计(结构、功能、数据)、详细设计(模块、编码)、模块整合与调用,以及测试、扩展和完善,最终完成系统的开发。本系统的开发流程如下图所示

图 3-4系统开发流程图
3.4.2用户登录流程
用户输入用户名和密码后,系统先检查输入是否为空,再验证用户名是否存在,若存在则通过用户名获取密码并校验。若密码正确则登录成功,否则提示密码错误。若用户名不存在或无法登录,提示用户操作无效。如下图所示。

图 3-5登录流程图
3.4.3系统操作流程
用户首先进入系统登录界面,输入用户名和密码后,系统验证信息是否正确。若验证失败,返回登录界面重新输入,若验证成功,则进入功能界面,执行相应功能处理后结束操作流程。操作流程如下图所示。

图 3-6 系统操作流程图
3.4.4添加信息流程
管理员可以添加信息,用户添加可以自己权限内的信息,输入信息后,要想利用这个软件来进行系统的安全管理,首先需要登录到该软件中。添加信息流程如下图所示。

图 3-7 添加信息流程图
3.4.5修改信息流程
用户首先选择需要修改的记录,输入修改后的数据,系统判断输入数据是否合法。若数据不合法,提示重新输入,若数据合法,则将修改后的数据写入数据库,完成操作后流程结束。修改信息流程图如下图所示。

图 3-8 修改信息流程图
3.4.6删除信息流程
用户选择需要删除的记录后,系统判断是否确认删除。若未确认,返回选择环节,若确认删除,则更新数据库,删除对应记录,完成操作后流程结束。删除信息流程图如下图所示。

图 3-9删除信息流程图
3.4.7系统业务流程图
业务流程图展示了内部业务联系和商品销售交易信息流动。二手商品交换网站的设计与实现的业务流程和用户购买商品流程如图所示。

图 3-10用户购买商品流程图
第四章 总体设计
本章主要讨论的内容包括二手商品交换网站的设计与实现的功能模块设计、数据库系统设计。
4.1系统架构设计
本二手商品交换网站的设计与实现从架构上分为三层:表现层(UI)、业务逻辑层(BLL)以及数据层(DL)。

图 4-1二手商品交换网站的设计与实现架构设计图
表现层(UI):也称为用户界面层,它负责与用户进行直接的交互。一个优秀的UI设计能够显著提升用户的体验,确保用户在使用二手商品交换网站的设计与实现时感到舒适和便捷。为了确保良好的兼容性,UI界面设计需要适应不同版本的平台和各种屏幕尺寸的分辨率。此外,UI交互功能必须合理设计,确保用户的操作能够得到相应的反馈和结果,这要求表现层与业务逻辑层之间保持良好的通信和协同工作。
业务逻辑层(BLL):这一层主要处理二手商品交换网站的设计与实现的数据和业务逻辑。当用户通过表现层提交数据时,业务逻辑层会接收这些数据,进行处理,并将结果传递给数据层进行存储或查询。同时,当系统需要从数据层读取数据时,业务逻辑层会处理这些数据,并将其传递给表现层进行展示。
数据层(DL):虽然本二手商品交换网站的设计与实现的数据存储在服务端的MySQL数据库中,但数据层仍然作为一个独立的部分存在。它的主要功能是存储和管理二手商品交换网站的设计与实现的数据。数据层与MySQL数据库进行交互,执行数据的增、删、改、查等操作,确保数据的完整性和安全性。
这三个层次相互独立但又紧密协作,共同构成了二手商品交换网站的设计与实现的完整架构。通过合理的分层设计,可以提高系统的可维护性、可扩展性和可重用性,为用户提供更好的服务和体验。
4.2系统模块设计
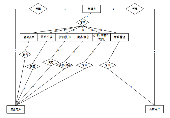
在上一章节中主要对系统的功能性需求和非功能性需求进行分析,并且根据需求分析了本二手商品交换网站的设计与实现中的用例。那么接下来就要开始对本二手商品交换网站的设计与实现的架构、主要功能和数据库开始进行设计。二手商品交换网站的设计与实现根据前面章节的需求分析得出,二手商品交换网站的设计与实现的功能模块图如下图所示。

图 4-2二手商品交换网站的设计与实现功能模块图
4.3数据库设计
数据库设计一般包括需求分析、概念模型设计、数据库表建立三大过程,其中需求分析前面章节已经阐述,概念模型设计有概念模型和逻辑结构设计两部分。
4.3.1数据库概念结构设计
下面是整个二手商品交换网站的设计与实现中主要的数据库表总E-R实体关系图。

图 4-3二手商品交换网站的设计与实现总E-R关系图
4.3.2数据库逻辑结构设计
通过上一小节中二手商品交换网站的设计与实现中总E-R关系图上得出一共需要创建多个数据表。在此主要罗列几个主要的数据库表结构设计。
表 4-1-access_token(登陆访问时长)
| 编号 | 字段名 | 类型 | 长度 | 是否非空 | 是否主键 | 注释 |
| 1 | token_id | int | 是 | 是 | 临时访问牌ID | |
| 2 | token | varchar | 64 | 否 | 否 | 临时访问牌 |
| 3 | info | text | 65535 | 否 | 否 | 信息 |
| 4 | maxage | int | 是 | 否 | 最大寿命:默认2小时 | |
| 5 | create_time | timestamp | 是 | 否 | 创建时间 | |
| 6 | update_time | timestamp | 是 | 否 | 更新时间 | |
| 7 | user_id | int | 是 | 否 | 用户编号 |
表 4-2-address(收货地址)
| 编号 | 字段名 | 类型 | 长度 | 是否非空 | 是否主键 | 注释 |
| 1 | address_id | int | 是 | 是 | 收货地址 | |
| 2 | name | varchar | 32 | 否 | 否 | 姓名 |
| 3 | phone | varchar | 13 | 否 | 否 | 手机 |
| 4 | postcode | varchar | 8 | 否 | 否 | 邮编 |
| 5 | address | varchar | 255 | 是 | 否 | 地址 |
| 6 | user_id | mediumint | 是 | 否 | 用户ID | |
| 7 | create_time | timestamp | 是 | 否 | 创建时间 | |
| 8 | update_time | timestamp | 是 | 否 | 更新时间 | |
| 9 | default | tinyint | 是 | 否 | 默认判断 |
表 4-3-article(文章)
| 编号 | 字段名 | 类型 | 长度 | 是否非空 | 是否主键 | 注释 |
| 1 | article_id | mediumint | 是 | 是 | 文章id | |
| 2 | title | varchar | 125 | 是 | 是 | 标题 |
| 3 | type | varchar | 64 | 是 | 否 | 文章分类 |
| 4 | hits | int | 是 | 否 | 点击数 | |
| 5 | praise_len | int | 是 | 否 | 点赞数 | |
| 6 | create_time | timestamp | 是 | 否 | 创建时间 | |
| 7 | update_time | timestamp | 是 | 否 | 更新时间 | |
| 8 | source | varchar | 255 | 否 | 否 | 来源 |
| 9 | url | varchar | 255 | 否 | 否 | 来源地址 |
| 10 | tag | varchar | 255 | 否 | 否 | 标签 |
| 11 | content | longtext | 4294967295 | 否 | 否 | 正文 |
| 12 | img | varchar | 255 | 否 | 否 | 封面图 |
| 13 | description | text | 65535 | 否 | 否 | 文章描述 |
表 4-4-article_type(文章分类)
| 编号 | 字段名 | 类型 | 长度 | 是否非空 | 是否主键 | 注释 |
| 1 | type_id | smallint | 是 | 是 | 分类ID | |
| 2 | display | smallint | 是 | 否 | 显示顺序 | |
| 3 | name | varchar | 16 | 是 | 否 | 分类名称 |
| 4 | father_id | smallint | 是 | 否 | 上级分类ID | |
| 5 | description | varchar | 255 | 否 | 否 | 描述 |
| 6 | icon | text | 65535 | 否 | 否 | 分类图标 |
| 7 | url | varchar | 255 | 否 | 否 | 外链地址 |
| 8 | create_time | timestamp | 是 | 否 | 创建时间 | |
| 9 | update_time | timestamp | 是 | 否 | 更新时间 |
表 4-5-auth(用户权限管理)
| 编号 | 字段名 | 类型 | 长度 | 是否非空 | 是否主键 | 注释 |
| 1 | auth_id | int | 是 | 是 | 授权ID | |
| 2 | user_group | varchar | 64 | 否 | 否 | 用户组 |
| 3 | mod_name | varchar | 64 | 否 | 否 | 模块名 |
| 4 | table_name | varchar | 64 | 否 | 否 | 表名 |
| 5 | page_title | varchar | 255 | 否 | 否 | 页面标题 |
| 6 | path | varchar | 255 | 否 | 否 | 路由路径 |
| 7 | parent | varchar | 64 | 否 | 否 | 父级菜单 |
| 8 | parent_sort | int | 是 | 否 | 父级菜单排序 | |
| 9 | position | varchar | 32 | 否 | 否 | 位置 |
| 10 | mode | varchar | 32 | 是 | 否 | 跳转方式 |
| 11 | add | tinyint | 是 | 否 | 是否可增加 | |
| 12 | del | tinyint | 是 | 否 | 是否可删除 | |
| 13 | set | tinyint | 是 | 否 | 是否可修改 | |
| 14 | get | tinyint | 是 | 否 | 是否可查看 | |
| 15 | field_add | text | 65535 | 否 | 否 | 添加字段 |
| 16 | field_set | text | 65535 | 否 | 否 | 修改字段 |
| 17 | field_get | text | 65535 | 否 | 否 | 查询字段 |
| 18 | table_nav_name | varchar | 500 | 否 | 否 | 跨表导航名称 |
| 19 | table_nav | varchar | 500 | 否 | 否 | 跨表导航 |
| 20 | option | text | 65535 | 否 | 否 | 配置 |
| 21 | create_time | timestamp | 是 | 否 | 创建时间 | |
| 22 | update_time | timestamp | 是 | 否 | 更新时间 |
表 4-6-buyer_user(买家用户)
| 编号 | 字段名 | 类型 | 长度 | 是否非空 | 是否主键 | 注释 |
| 1 | buyer_user_id | int | 是 | 是 | 买家用户ID | |
| 2 | name_of_buyer | varchar | 64 | 否 | 否 | 买家姓名 |
| 3 | buyer_gender | varchar | 64 | 否 | 否 | 买家性别 |
| 4 | buyers_phone | varchar | 64 | 否 | 否 | 买家电话 |
| 5 | examine_state | varchar | 16 | 是 | 否 | 审核状态 |
| 6 | user_id | int | 是 | 否 | 用户ID | |
| 7 | create_time | datetime | 是 | 否 | 创建时间 | |
| 8 | update_time | timestamp | 是 | 否 | 更新时间 |
表 4-7-cart(购物车)
| 编号 | 字段名 | 类型 | 长度 | 是否非空 | 是否主键 | 注释 |
| 1 | cart_id | int | 是 | 是 | 购物车ID | |
| 2 | title | varchar | 64 | 否 | 否 | 标题 |
| 3 | img | varchar | 255 | 是 | 否 | 图片 |
| 4 | user_id | int | 是 | 否 | 用户ID | |
| 5 | create_time | timestamp | 是 | 否 | 创建时间 | |
| 6 | update_time | timestamp | 是 | 否 | 更新时间 | |
| 7 | state | int | 是 | 否 | 状态:使用中,已失效 | |
| 8 | price | double | 是 | 否 | 单价 | |
| 9 | price_ago | double | 是 | 否 | 原价 | |
| 10 | price_count | double | 是 | 否 | 总价 | |
| 11 | num | int | 是 | 否 | 数量 | |
| 12 | goods_id | mediumint | 是 | 是 | 商品id | |
| 13 | type | varchar | 64 | 是 | 否 | 商品分类 |
| 14 | description | varchar | 255 | 否 | 否 | 描述 |
表 4-8-code_token(验证码)
| 编号 | 字段名 | 类型 | 长度 | 是否非空 | 是否主键 | 注释 |
| 1 | code_token_id | int | 是 | 是 | 验证码ID | |
| 2 | token | varchar | 255 | 否 | 否 | 令牌 |
| 3 | code | varchar | 255 | 否 | 否 | 验证码 |
| 4 | expire_time | timestamp | 是 | 否 | 失效时间 | |
| 5 | create_time | timestamp | 是 | 否 | 创建时间 | |
| 6 | update_time | timestamp | 是 | 否 | 更新时间 |
表 4-9-collect(收藏)
| 编号 | 字段名 | 类型 | 长度 | 是否非空 | 是否主键 | 注释 |
| 1 | collect_id | int | 是 | 是 | 收藏ID | |
| 2 | user_id | int | 是 | 是 | 收藏人ID | |
| 3 | source_table | varchar | 255 | 否 | 否 | 来源表 |
| 4 | source_field | varchar | 255 | 否 | 否 | 来源字段 |
| 5 | source_id | int | 是 | 否 | 来源ID | |
| 6 | title | varchar | 255 | 否 | 否 | 标题 |
| 7 | img | varchar | 255 | 否 | 否 | 封面 |
| 8 | create_time | timestamp | 是 | 否 | 创建时间 | |
| 9 | update_time | timestamp | 是 | 否 | 更新时间 |
表 4-10-comment(评论)
| 编号 | 字段名 | 类型 | 长度 | 是否非空 | 是否主键 | 注释 |
| 1 | comment_id | int | 是 | 是 | 评论ID | |
| 2 | user_id | int | 是 | 是 | 评论人ID | |
| 3 | reply_to_id | int | 是 | 否 | 回复评论ID | |
| 4 | content | longtext | 4294967295 | 否 | 否 | 内容 |
| 5 | nickname | varchar | 255 | 否 | 否 | 昵称 |
| 6 | avatar | varchar | 255 | 否 | 否 | 头像地址 |
| 7 | create_time | timestamp | 是 | 否 | 创建时间 | |
| 8 | update_time | timestamp | 是 | 否 | 更新时间 | |
| 9 | source_table | varchar | 255 | 否 | 否 | 来源表 |
| 10 | source_field | varchar | 255 | 否 | 否 | 来源字段 |
| 11 | source_id | int | 是 | 否 | 来源ID |
表 4-11-commodity_information(商品信息)
| 编号 | 字段名 | 类型 | 长度 | 是否非空 | 是否主键 | 注释 |
| 1 | commodity_information_id | int | 是 | 是 | 商品信息ID | |
| 2 | shop_name | varchar | 64 | 否 | 否 | 店铺名称 |
| 3 | seller_user | int | 否 | 否 | 卖家用户 | |
| 4 | commodity_brand | varchar | 64 | 否 | 否 | 商品品牌 |
| 5 | commodity_color | varchar | 64 | 否 | 否 | 商品成色 |
| 6 | collect_len | int | 是 | 否 | 收藏数 | |
| 7 | comment_len | int | 是 | 否 | 评论数 | |
| 8 | cart_title | varchar | 125 | 否 | 否 | 标题 |
| 9 | cart_img | text | 65535 | 否 | 否 | 封面图 |
| 10 | cart_description | varchar | 255 | 否 | 否 | 描述 |
| 11 | cart_price_ago | double | 是 | 否 | 原价 | |
| 12 | cart_price | double | 是 | 否 | 卖价 | |
| 13 | cart_inventory | int | 是 | 否 | 商品库存 | |
| 14 | cart_type | varchar | 64 | 是 | 否 | 商品分类 |
| 15 | cart_content | longtext | 4294967295 | 否 | 否 | 正文 |
| 16 | cart_img_1 | text | 65535 | 否 | 否 | 主图1 |
| 17 | cart_img_2 | text | 65535 | 否 | 否 | 主图2 |
| 18 | cart_img_3 | text | 65535 | 否 | 否 | 主图3 |
| 19 | cart_img_4 | text | 65535 | 否 | 否 | 主图4 |
| 20 | cart_img_5 | text | 65535 | 否 | 否 | 主图5 |
| 21 | create_time | datetime | 是 | 否 | 创建时间 | |
| 22 | update_time | timestamp | 是 | 否 | 更新时间 |
表 4-12-consult_the_seller(咨询卖家)
| 编号 | 字段名 | 类型 | 长度 | 是否非空 | 是否主键 | 注释 |
| 1 | consult_the_seller_id | int | 是 | 是 | 咨询卖家ID | |
| 2 | advisory_title | varchar | 64 | 否 | 否 | 咨询标题 |
| 3 | buyer_user | int | 否 | 否 | 买家用户 | |
| 4 | seller_user | int | 否 | 否 | 卖家用户 | |
| 5 | consulting_content | text | 65535 | 否 | 否 | 咨询内容 |
| 6 | seller_reply | text | 65535 | 否 | 否 | 卖家回复 |
| 7 | create_time | datetime | 是 | 否 | 创建时间 | |
| 8 | update_time | timestamp | 是 | 否 | 更新时间 |
表 4-13-goods(商品信息)
| 编号 | 字段名 | 类型 | 长度 | 是否非空 | 是否主键 | 注释 |
| 1 | goods_id | mediumint | 是 | 是 | 产品ID | |
| 2 | title | varchar | 125 | 否 | 否 | 标题 |
| 3 | img | text | 65535 | 否 | 否 | 封面图:用于显示于产品列表页 |
| 4 | description | varchar | 255 | 否 | 否 | 描述 |
| 5 | price_ago | double | 是 | 否 | 原价 | |
| 6 | price | double | 是 | 否 | 卖价 | |
| 7 | sales | int | 是 | 否 | 销量 | |
| 8 | inventory | int | 是 | 否 | 商品库存 | |
| 9 | type | varchar | 64 | 是 | 否 | 商品分类 |
| 10 | hits | int | 是 | 否 | 点击量 | |
| 11 | content | longtext | 4294967295 | 否 | 否 | 正文 |
| 12 | img_1 | text | 65535 | 否 | 否 | 主图1 |
| 13 | img_2 | text | 65535 | 否 | 否 | 主图2 |
| 14 | img_3 | text | 65535 | 否 | 否 | 主图3 |
| 15 | img_4 | text | 65535 | 否 | 否 | 主图4 |
| 16 | img_5 | text | 65535 | 否 | 否 | 主图5 |
| 17 | create_time | timestamp | 是 | 否 | 创建时间 | |
| 18 | update_time | timestamp | 是 | 否 | 更新时间 | |
| 19 | customize_field | text | 65535 | 否 | 否 | 自定义字段 |
| 20 | source_table | varchar | 255 | 否 | 否 | 来源表 |
| 21 | source_field | varchar | 255 | 否 | 否 | 来源字段 |
| 22 | source_id | int | 是 | 否 | 来源ID | |
| 23 | user_id | int | 否 | 否 | 添加人 |
表 4-14-goods_type(商品类型)
| 编号 | 字段名 | 类型 | 长度 | 是否非空 | 是否主键 | 注释 |
| 1 | type_id | int | 是 | 是 | 商品分类ID | |
| 2 | father_id | smallint | 是 | 否 | 上级分类ID | |
| 3 | name | varchar | 255 | 否 | 否 | 商品名称 |
| 4 | desc | varchar | 255 | 否 | 否 | 描述 |
| 5 | icon | varchar | 255 | 否 | 否 | 图标 |
| 6 | source_table | varchar | 255 | 否 | 否 | 来源表 |
| 7 | source_field | varchar | 255 | 否 | 否 | 来源字段 |
| 8 | create_time | timestamp | 是 | 否 | 创建时间 | |
| 9 | update_time | timestamp | 是 | 否 | 更新时间 |
表 4-15-hits(用户点击)
| 编号 | 字段名 | 类型 | 长度 | 是否非空 | 是否主键 | 注释 |
| 1 | hits_id | int | 是 | 是 | 点赞ID | |
| 2 | user_id | int | 是 | 否 | 点赞人 | |
| 3 | create_time | timestamp | 是 | 否 | 创建时间 | |
| 4 | update_time | timestamp | 是 | 否 | 更新时间 | |
| 5 | source_table | varchar | 255 | 否 | 否 | 来源表 |
| 6 | source_field | varchar | 255 | 否 | 否 | 来源字段 |
| 7 | source_id | int | 是 | 否 | 来源ID |
表 4-16-logistics_delivery(物流配送)
| 编号 | 字段名 | 类型 | 长度 | 是否非空 | 是否主键 | 注释 |
| 1 | logistics_delivery_id | int | 是 | 是 | 物流配送ID | |
| 2 | order_number | varchar | 64 | 否 | 否 | 订单号 |
| 3 | product_name | varchar | 64 | 否 | 否 | 商品名称 |
| 4 | purchase_quantity | varchar | 64 | 否 | 否 | 购买数量 |
| 5 | total_transaction_amount | double | 否 | 否 | 交易总额 | |
| 6 | the_date_of_issuance | date | 否 | 否 | 发货日期 | |
| 7 | delivery_number | varchar | 30 | 否 | 否 | 配送订单 |
| 8 | ordinary_users | int | 否 | 否 | 普通用户 | |
| 9 | shipping_address | varchar | 64 | 否 | 否 | 收货地址 |
| 10 | delivery_status | varchar | 64 | 否 | 否 | 配送状态 |
| 11 | signing_status | varchar | 64 | 否 | 否 | 签收状态 |
| 12 | recommend | int | 是 | 否 | 智能推荐 | |
| 13 | contact_name | varchar | 255 | 否 | 否 | 联系人名字 |
| 14 | merchant_id | int | 否 | 否 | 商家id | |
| 15 | create_time | datetime | 是 | 否 | 创建时间 | |
| 16 | update_time | timestamp | 是 | 否 | 更新时间 |
表 4-17-notice(公告)
| 编号 | 字段名 | 类型 | 长度 | 是否非空 | 是否主键 | 注释 |
| 1 | notice_id | mediumint | 是 | 是 | 公告ID | |
| 2 | title | varchar | 125 | 是 | 否 | 标题 |
| 3 | content | longtext | 4294967295 | 否 | 否 | 正文 |
| 4 | create_time | timestamp | 是 | 否 | 创建时间 | |
| 5 | update_time | timestamp | 是 | 否 | 更新时间 |
表 4-18-order(订单)
| 编号 | 字段名 | 类型 | 长度 | 是否非空 | 是否主键 | 注释 |
| 1 | order_id | int | 是 | 是 | 订单ID | |
| 2 | order_number | varchar | 64 | 否 | 否 | 订单号 |
| 3 | goods_id | mediumint | 是 | 是 | 商品ID | |
| 4 | title | varchar | 255 | 否 | 否 | 商品标题 |
| 5 | img | varchar | 255 | 否 | 否 | 商品图片 |
| 6 | price | double | 是 | 否 | 价格 | |
| 7 | price_ago | double | 是 | 否 | 原价 | |
| 8 | num | int | 是 | 否 | 数量 | |
| 9 | price_count | double | 是 | 否 | 总价 | |
| 10 | norms | varchar | 255 | 否 | 否 | 规格 |
| 11 | type | varchar | 64 | 是 | 否 | 商品分类 |
| 12 | contact_name | varchar | 32 | 否 | 否 | 联系人姓名 |
| 13 | contact_email | varchar | 125 | 否 | 否 | 联系人邮箱 |
| 14 | contact_phone | varchar | 11 | 否 | 否 | 联系人手机 |
| 15 | contact_address | varchar | 255 | 否 | 否 | 收件地址 |
| 16 | postal_code | varchar | 9 | 否 | 否 | 邮政编码 |
| 17 | user_id | int | 是 | 否 | 买家ID | |
| 18 | merchant_id | mediumint | 是 | 否 | 商家ID | |
| 19 | create_time | timestamp | 是 | 否 | 创建时间 | |
| 20 | update_time | timestamp | 是 | 否 | 更新时间 | |
| 21 | description | varchar | 255 | 否 | 否 | 描述 |
| 22 | state | varchar | 16 | 是 | 否 | 订单状态:待付款,待发货,待签收,已签收,待退款,已退款,已拒绝,已完成 |
| 23 | remark | text | 65535 | 否 | 否 | 订单备注 |
| 24 | delivery_state | varchar | 16 | 否 | 否 | 发货状态:未配送,已配送 |
| 25 | vip_discount | double | 否 | 否 | 折扣 |
表 4-19-order_after_sale(订单售后)
| 编号 | 字段名 | 类型 | 长度 | 是否非空 | 是否主键 | 注释 |
| 1 | order_after_sale_id | int | 是 | 是 | 订单售后ID | |
| 2 | order_id | int | 是 | 否 | 订单ID | |
| 3 | order_number | varchar | 64 | 否 | 否 | 订单号 |
| 4 | goods_id | mediumint | 是 | 否 | 商品id | |
| 5 | title | varchar | 255 | 否 | 否 | 商品标题 |
| 6 | price | double | 是 | 否 | 价格 | |
| 7 | price_ago | double | 是 | 否 | 原价 | |
| 8 | num | int | 是 | 否 | 数量 | |
| 9 | price_count | double | 是 | 否 | 总价 | |
| 10 | user_id | int | 是 | 否 | 买家ID | |
| 11 | merchant_id | mediumint | 是 | 否 | 商家ID | |
| 12 | state | varchar | 16 | 是 | 否 | 订单状态:待付款,待发货,待签收,已签收,待退款,已退款,已拒绝,已完成 |
| 13 | after_state | varchar | 16 | 否 | 否 | 售后状态:未审核,未通过,已通过 |
| 14 | after_state_reply | varchar | 255 | 否 | 否 | 售后回复 |
| 15 | type | varchar | 255 | 否 | 否 | 售后类型 |
| 16 | content_desc | varchar | 255 | 否 | 否 | 售后内容 |
| 17 | imgs | varchar | 1000 | 否 | 否 | 售后凭证 |
| 18 | create_time | timestamp | 是 | 否 | 创建时间 | |
| 19 | update_time | timestamp | 是 | 否 | 更新时间 |
表 4-20-praise(点赞)
| 编号 | 字段名 | 类型 | 长度 | 是否非空 | 是否主键 | 注释 |
| 1 | praise_id | int | 是 | 是 | 点赞ID | |
| 2 | user_id | int | 是 | 是 | 点赞人 | |
| 3 | create_time | timestamp | 是 | 否 | 创建时间 | |
| 4 | update_time | timestamp | 是 | 否 | 更新时间 | |
| 5 | source_table | varchar | 255 | 否 | 否 | 来源表 |
| 6 | source_field | varchar | 255 | 否 | 否 | 来源字段 |
| 7 | source_id | int | 是 | 否 | 来源ID | |
| 8 | status | tinyint | 是 | 否 | 点赞状态:1为点赞,0已取消 |
表 4-21-schedule(日程管理)
| 编号 | 字段名 | 类型 | 长度 | 是否非空 | 是否主键 | 注释 |
| 1 | schedule_id | smallint | 是 | 是 | 日程ID | |
| 2 | content | varchar | 255 | 否 | 否 | 日程内容 |
| 3 | scheduled_time | datetime | 否 | 否 | 计划时间 | |
| 4 | user_id | int | 是 | 否 | 用户ID | |
| 5 | create_time | datetime | 否 | 否 | 创建时间 | |
| 6 | update_time | datetime | 否 | 否 | 更新时间 |
表 4-22-score(评分)
| 编号 | 字段名 | 类型 | 长度 | 是否非空 | 是否主键 | 注释 |
| 1 | score_id | int | 是 | 是 | 评分ID | |
| 2 | user_id | int | 是 | 否 | 评分人 | |
| 3 | nickname | varchar | 64 | 否 | 否 | 昵称 |
| 4 | score_num | double | 是 | 否 | 评分 | |
| 5 | create_time | timestamp | 是 | 否 | 创建时间 | |
| 6 | update_time | timestamp | 是 | 否 | 更新时间 | |
| 7 | source_table | varchar | 255 | 否 | 否 | 来源表 |
| 8 | source_field | varchar | 255 | 否 | 否 | 来源字段 |
| 9 | source_id | int | 是 | 否 | 来源ID |
表 4-23-seller_user(卖家用户)
| 编号 | 字段名 | 类型 | 长度 | 是否非空 | 是否主键 | 注释 |
| 1 | seller_user_id | int | 是 | 是 | 卖家用户ID | |
| 2 | shop_name | varchar | 64 | 否 | 否 | 店铺名称 |
| 3 | seller_name | varchar | 64 | 否 | 否 | 卖家姓名 |
| 4 | sellers_gender | varchar | 64 | 否 | 否 | 卖家性别 |
| 5 | seller_phone | varchar | 16 | 否 | 否 | 卖家电话 |
| 6 | examine_state | varchar | 16 | 是 | 否 | 审核状态 |
| 7 | user_id | int | 是 | 否 | 用户ID | |
| 8 | create_time | datetime | 是 | 否 | 创建时间 | |
| 9 | update_time | timestamp | 是 | 否 | 更新时间 |
表 4-24-slides(轮播图)
| 编号 | 字段名 | 类型 | 长度 | 是否非空 | 是否主键 | 注释 |
| 1 | slides_id | int | 是 | 是 | 轮播图ID | |
| 2 | title | varchar | 64 | 否 | 否 | 标题 |
| 3 | content | varchar | 255 | 否 | 否 | 内容 |
| 4 | url | varchar | 255 | 否 | 否 | 链接 |
| 5 | img | varchar | 255 | 否 | 否 | 轮播图 |
| 6 | hits | int | 是 | 否 | 点击量 | |
| 7 | create_time | timestamp | 是 | 否 | 创建时间 | |
| 8 | update_time | timestamp | 是 | 否 | 更新时间 |
表 4-25-upload(文件上传)
| 编号 | 字段名 | 类型 | 长度 | 是否非空 | 是否主键 | 注释 |
| 1 | upload_id | int | 是 | 是 | 上传ID | |
| 2 | name | varchar | 64 | 否 | 否 | 文件名 |
| 3 | path | varchar | 255 | 否 | 否 | 访问路径 |
| 4 | file | varchar | 255 | 否 | 否 | 文件路径 |
| 5 | display | varchar | 255 | 否 | 否 | 显示顺序 |
| 6 | father_id | int | 否 | 否 | 父级ID | |
| 7 | dir | varchar | 255 | 否 | 否 | 文件夹 |
| 8 | type | varchar | 32 | 否 | 否 | 文件类型 |
表 4-26-user(用户账户)
| 编号 | 字段名 | 类型 | 长度 | 是否非空 | 是否主键 | 注释 |
| 1 | user_id | int | 是 | 是 | 用户ID | |
| 2 | state | smallint | 是 | 否 | 账户状态:(1可用|2异常|3已冻结|4已注销) | |
| 3 | user_group | varchar | 32 | 否 | 否 | 所在用户组 |
| 4 | login_time | timestamp | 是 | 否 | 上次登录时间 | |
| 5 | phone | varchar | 11 | 否 | 否 | 手机号码 |
| 6 | phone_state | smallint | 是 | 否 | 手机认证:(0未认证|1审核中|2已认证) | |
| 7 | username | varchar | 16 | 是 | 否 | 用户名 |
| 8 | nickname | varchar | 16 | 否 | 否 | 昵称 |
| 9 | password | varchar | 64 | 是 | 否 | 密码 |
| 10 | | varchar | 64 | 否 | 否 | 邮箱 |
| 11 | email_state | smallint | 是 | 否 | 邮箱认证:(0未认证|1审核中|2已认证) | |
| 12 | avatar | varchar | 255 | 否 | 否 | 头像地址 |
| 13 | open_id | varchar | 255 | 否 | 否 | 针对获取用户信息字段 |
| 14 | create_time | timestamp | 是 | 否 | 创建时间 |
表 4-27-user_group(用户组)
| 编号 | 字段名 | 类型 | 长度 | 是否非空 | 是否主键 | 注释 |
| 1 | group_id | mediumint | 是 | 是 | 用户组ID | |
| 2 | display | smallint | 是 | 否 | 显示顺序 | |
| 3 | name | varchar | 16 | 是 | 否 | 名称 |
| 4 | description | varchar | 255 | 否 | 否 | 描述 |
| 5 | source_table | varchar | 255 | 否 | 否 | 来源表 |
| 6 | source_field | varchar | 255 | 否 | 否 | 来源字段 |
| 7 | source_id | int | 是 | 否 | 来源ID | |
| 8 | register | smallint | 否 | 否 | 注册位置 | |
| 9 | create_time | timestamp | 是 | 否 | 创建时间 | |
| 10 | update_time | timestamp | 是 | 否 | 更新时间 |
第五章 详细设计与实现
二手商品交换网站的设计与实现的详细设计与实现主要是根据前面的二手商品交换网站的设计与实现的需求分析和二手商品交换网站的设计与实现的总体设计来设计页面并实现业务逻辑。主要从二手商品交换网站的设计与实现界面实现、业务逻辑实现这两部分进行介绍。
5.1前端首页模块
用户进入商城首页可以看到最新的通知公告、新闻资讯以及商品信息。这些内容帮助用户了解商城动态、最新优惠和热门商品,提升购物体验。前台首页模块展示如下图所示。

图 5-1前台首页模块图
5.2用户注册模块
不是二手商品交换网站的设计与实现中正式用户的是可以在线进行注册的,当填写上自己的账号+设置密码+确认密码+昵称+邮箱+手机号+身份+用户姓名+用户性别等信息后再点击“注册”按钮后将会先验证输入的有没有空数据,再次验证密码和确认密码是否是一样的,最后验证输入的账户名和数据库表中已经注册的账户名是否重复,只有都验证没问题后即可用户注册成功。其用户注册模块展示如下图所示。

图 5-2注册模块图
5.3登录模块
二手商品交换网站的设计与实现中的前台上注册后的用户是可以通过自己的用户名+密码进行登录的,当用户输入完整的自己的用户名+密码信息并点击“登录”按钮后,将会首先验证输入的有没有空数据,再次验证输入的用户名+密码和数据库中当前保存的用户信息是否一致,只有在一致后将会登录成功并自动跳转到二手商品交换网站的设计与实现的首页中,否则将会提示相应错误信息,登录模块如下图所示。

图 5-3登录模块图
5.4前端买家用户功能模块
5.4.1新闻资讯模块
用户可以浏览各种新闻和文章,对感兴趣的内容进行点赞、收藏和评论,与社区互动,获取更多信息和参与讨论。模块如下图所示:

图 5-4新闻资讯模块图
5.4.2商品信息模块
用户可以查看商品详情,包括图片、价格、描述等。功能按钮“立即购买”和“加入购物车”方便用户快速下单或保存商品到购物车,而“收藏”功能则允许用户保存喜欢的商品以备后需。购买后的商品用户还可以进行评论。模块如下图所示。

图 5-5商品信息模块图
5.4.3商城管理模块
商城管理模块为买家用户提供了管理自己购买的商品的平台。用户可以查看和编辑自己的地址信息、查看和管理订单、以及查看和编辑购物车中的商品。这使得用户能够轻松跟踪和管理自己的购买活动。模块如下图所示。

图 5-6商城管理:我的订单模块图
商城管理:我的购物车模块如下图所示。

图 5-7商城管理:我的购物车模块图
5.4.4个人中心模块
用户可以访问个人首页,查看咨询卖家、订单配送状态、收藏的商品和管理评论。个人中心是用户管理个人信息和订单历史的集中地。模块如下图所示。

图 5-8个人中心模块图
5.5后端卖家用户功能模块
5.5.1后台首页模块
卖家用户登录后,首先看到的是后台首页,这里提供直观的数据统计图表,包括商品销售金额统计和商品销售数量统计。这些数据帮助卖家快速了解商城的销售情况,为经营决策提供数据支持。模块如下图所示。

图 5-9后台首页模块图
5.5.2商城管理模块
商城管理功能是卖家日常运营的核心,包括商品信息管理、分类列表管理、订单列表管理、订单配送管理和订单售后管理。卖家可以添加、编辑或删除商品信息,管理商品分类,查看和处理订单,跟踪订单配送状态,以及处理订单相关的售后服务事宜。这些功能确保卖家能够高效地维护和优化其在线商城。模块如下图所示。

图 5-10商品信息管理模块图
5.6后端管理员功能模块
5.6.1系统用户模块
系统用户管理功能允许管理员对系统中的用户进行全面管理。管理员可以添加用户、修改用户信息、设定用户角色以及处理用户账号的停用或删除。这一功能确保了系统用户信息的准确性和安全性,也方便管理员根据实际需要调整用户权限。流程图如下所示。

图 5-11用户管理流程图
系统用户模块如下图所示。

图 5-12系统用户模块图
5.6.2系统管理模块
系统管理模块提供了对网站关键元素的控制,例如轮播图的添加、删除和查询。管理员可以上传新的轮播图来吸引用户注意特定的活动或重要信息,并且可以轻松地更新或移除不再需要的轮播图。模块如下图所示。

图 5-13轮播图管理模块图
5.6.3通知公告管理模块
通知公告管理模块使管理员能够发布和管理网站上的通知信息。管理员可以添加新的公告,编辑或删除旧的公告,并且可以查询历史公告记录。模块如下图所示。

图 5-14通知公告管理模块图
5.6.4资源管理模块
资源管理功能允许管理员对新闻资讯及其分类进行添加、删除和查询操作,管理员可以发布最新资讯,管理资讯分类,为买家提供丰富的阅读内容。模块如下图所示。

图 5-15新闻资讯模块图
第六章 系统测试
6.1系统测试的目的
测试的主要目的是确保系统的功能和性能满足预期的需求,同时识别和修复潜在的缺陷。通过系统测试,可以验证各个功能模块的正确性和稳定性,确保系统在不同使用场景下的表现符合设计要求。测试目的包括确认系统功能的完整性、验证数据处理的准确性、评估系统的性能和安全性[10]。测试还可以提高用户满意度,保证用户在使用系统时获得流畅和可靠的体验。通过全面的测试,可以降低后期维护成本,减少系统上线后出现故障的风险,从而保障系统的长期稳定运行。
6.2测试方法
在本系统中,测试方法主要依赖于测试用例的设计与执行。测试用例是根据系统需求文档编写的,覆盖所有功能模块及其边界情况。每个测试用例包含输入数据、预期结果和实际结果的对比,以验证系统的功能是否按预期工作。
常见的测试用例包括功能测试用例、边界测试用例和异常测试用例。功能测试用例针对系统的各项功能进行验证;边界测试用例则侧重于输入数据的边界条件,验证系统在极端情况下是否能够稳定运行;异常测试用例则用于验证系统在处理错误输入或异常情况时的反应。本文选择功能测试用例进行系统测试。
在测试执行过程中,记录每个用例的执行结果,并根据实际结果与预期结果的对比,判断系统是否存在缺陷。通过系统化的测试用例执行,可以有效提高测试的覆盖率和效率,为系统的最终上线提供保障。
6.3测试用例
6.3.1用户登录功能测试
表6-1 用户登录功能测试表
| 用例名称 | 用户登录系统 |
| 目的 | 测试用户通过正确的用户名和密码可否登录功能 |
| 前提 | 未登录的情况下 |
| 测试流程 | 1) 进入登录页面 2) 输入正确的用户名和密码 |
| 预期结果 | 用户名和密码正确的时候,跳转到登录成功界面,反之则显示错误信息,提示重新输入 |
| 实际结果 | 实际结果与预期结果一致 |
6.3.2创建数据测试
在系统中,创建功能也是基础功能之一,因此创建功能的测试很有代表性。在此章节主要列举在创建时各种情况下系统结果的测试。由于系统涉及创建功能操作过多,因此将多处统称创建功能。
创建数据用例如表6-2 所示。
表6-2 创建数据测试用例
| 测试用例编号 | YL_05 | |
| 测试用例名称 | 系统使用者进行创建数据 | |
| 测试用例描述 | 使用者输入要创建的数据 | |
| 系统入口 | 浏览器 | |
| 步骤 | 预期结果 | 实际结果 |
| 输入完整并且格式正确的数据 | 提示“创建成功”,并显示所有数据 | 预期结果 |
| 核心位置数据但非必要位置不输入数据 | 提示“创建成功”,并显示所有数据 | 预期结果 |
| 核心数据位置不输入数据 | 提示“创建失败” | 预期结果 |
6.3.3修改数据测试
在系统中,修改功能是系统主要实现功能,因此修改功能的测试很有代表性。在此章节主要列举在修改时各种情况下系统结果的测试。由于系统涉及修改功能操作过多,因此将多处数据表记录修改和状态修改统称修改功能。
修改数据用例如表6-3所示。
表6-3 修改数据测试用例
| 测试用例编号 | YL_06 | |
| 测试用例名称 | 系统使用者进行修改数据 | |
| 测试用例描述 | 使用者对可修改的数据项进行修改 | |
| 系统入口 | 浏览器 | |
| 步骤 | 预期结果 | 实际结果 |
| 将现有数据修改成正确的数据 | 提示“修改成功”,并显示所有数据 | 预期结果 |
| 将现有数据修改成错误的数据 | 提示“修改失败” | 预期结果 |
6.3.4查询数据测试
在系统中,查询功能是使用系统使用最多也是最基础的功能,因此查询功能的测试很有代表性。在此章节主要列举在查询时各种情况下系统结果的测试。
查询数据用例如表6-4所示。
表6-4 查询数据测试用例
| 测试用例编号 | YL_05 | |
| 测试用例名称 | 系统使用者进行查询数据 | |
| 测试用例描述 | 全部查询以及输入关键词查询 | |
| 系统入口 | 浏览器 | |
| 步骤 | 预期结果 | 实际结果 |
| 界面自动查询全部 | 显示对应所有记录 | 预期结果 |
| 输入已存在且能匹配成功的关键字 | 显示所查询到的数据 | 预期结果 |
| 输入不存在的关键字 | 显示数据界面为空 | 预期结果 |
6.4测试结果
在本次测试的过程主要针对所有功能下的添加操作,修改操作和删除操作,并以真实数据一一进行相关功能项目的输入,最终能够保证每个项目涉及的功能都能够正常运行,因此能够保证本次设计的,已实现的功能能够正常运行并且相关数据库的信息也同样保证正确。
经过本次系统测试,二手商品交换网站的设计与实现的各项功能均得到了全面的验证。测试结果显示,系统在不同使用场景下均能稳定运行,功能和性能均达到了预期的设计要求。特别是在数据创建、数据修改以及数据查询等核心功能上,系统展现出了良好的稳定性和准确性。
在测试过程中,我们发现了少量潜在的缺陷,并及时进行了修复。这些修复工作进一步提升了系统的可靠性和用户体验。通过全面的测试用例执行,我们确保了系统的测试覆盖率达到了较高水平,为系统的最终上线提供了坚实的保障。
综上所述,本次系统测试取得了圆满成功。二手商品交换网站的设计与实现的功能和性能均达到了预期目标,为系统的后续开发和维护奠定了坚实的基础。该模块将在实际应用中发挥出色的表现,为用户提供高效、便捷的资源管理服务。
- 尹应荆.JAVA编程语言在计算机软件开发中的应用[J].石河子科技,2023,(05):45-47.
- 刘江涛,王亮亮,吴庆茹,等.基于B/S模式的铁路勘测设计案例信息化管理系统设计与实现[J].铁路计算机应用,2021,30(03):32-35.
- 张丹丹,李弘.基于B/S架构的办公管理系统设计与开发[J].铁路通信信号工程技术,2024,21(09):44-48+106.
- 曹华山. SSM框架在Web应用开发中的设计与实现 [J]. 无线互联科技, 2021, 18 (11): 108-109.
- 张浩. SSM框架在Web应用开发中的设计与实现研究 [J]. 电脑知识与技术, 2023, 19 (08): 52-54.
- 赵媛.基于Vue的Web系统前端性能优化分析[J].电脑编程技巧与维护,2024,(09):44-46.
- 秦冬.浅析Vue框架在前端开发中的应用[J].信息与电脑(理论版),2024,36(13):61-63.
- 李艳杰.MySQL数据库下存储过程的综合运用研究[J].现代信息科技,2023,7(11):80-82+88.
- 周晓玉,崔文超.基于Web技术的数据库应用系统设计[J].信息与电脑(理论版),2023,35(09):189-191.
- 李俊萌.计算机软件测试技术与开发应用策略分析[J].信息记录材料,2023,24(03):50-52.
- Java Sunrise Coffee: Better Beans, and Better Coffee [J]. M2 Presswire, 2025,
- Salunke V S ,Ouda A . A Performance Benchmark for the PostgreSQL and MySQL Databases [J]. Future Internet, 2024, 16 (10): 382-382.
- Shao W ,Liu K . Design and Implementation of Online Ordering System Based on SSM [J]. Journal of Big Data and Computing, 2024, 2 (3):
- 李馨雅,吴茂琳,许婕益,等.互联网下大学生二手交易平台的物流网络优化研究[J].中国储运,2023,(01):197-198.
- 王海峰,孙海涛,曾佳峰.大学跳蚤市场网站设计与实现[J].电子制作,2023,31(08):65-68.
- 崔臣,宋甲旭.基于SpringBoot的校园二手交易系统研究[J].无线互联科技,2023,20(18):31-34.
- 张威威,郗文豪.校园二手书交易网站设计与制作[J].现代信息科技,2022,6(14):35-37+41
- 李美云.大学生闲置物品再循环的可持续研究[J].中国市场,2021,(32):70-71.
- 王雪,李宛盈.校园二手物品交易网站的设计与实现[J].科学技术创新,2021,(26):102-103.
- 王苏皖,徐伟业,马湘蓉.基于JAVA的校园二手物交易网站设计[J].电子技术与软件工程,2021,(13):148-149.
二手商品交换网站的设计与实现设计与实现工作已结束,虽然过程中充满挑战,但内心充满自豪和满足。感谢大学四年间教导我的所有老师,他们的专业知识与人生智慧让我成长为能独立完成系统的学生。特别感谢指导老师,他耐心解答疑惑,引导我解决问题,提升自主解决能力。室友和同学们的宝贵建议和支持也让我取得长足进步。未来,我将继续努力追求卓越,不辜负所学所悟和老师期望。坚信坚定信念和不懈努力,未来定能取得更辉煌成就。期待更美好未来!
二手商品交换网站的设计与实现设计与实现不仅是技术挑战,挫折和困难是成长的垫脚石,让我更深入理解问题,精确找到解决方案。每次解决问题,都感到满足和自豪。
对于未来,我充满期待和信心。无论道路多崎岖,只要保持坚定信念,持续努力,定能取得更大成就。期待将知识和技能运用到实际中,为社会做出更大贡献。
最后,感谢所有帮助和支持我的人。你们的教诲、鼓励和支持让我有今天的成就。我会继续努力,不辜负期望,为实现更美好的未来而奋斗。
springMVC及spring配置文件在server/src/main/webapp/WEB-INF/web.xml,代码如下:
<servlet>
<servlet-name>SpringDispatcherServlet</servlet-name>
<servlet-class>org.springframework.web.servlet.DispatcherServlet</servlet-class>
<init-param>
<param-name>contextConfigLocation</param-name>
<!-- 引入spring配置文件 -->
<param-value>classpath:spring/spring-*.xml</param-value>
</init-param>
</servlet>
<servlet-mapping>
<servlet-name>SpringDispatcherServlet</servlet-name>
<url-pattern>/</url-pattern>
</servlet-mapping>
项目统一采用utf-8,避免中文乱码,代码如下:
<filter>
<filter-name>CharacterEncodingFilter</filter-name>
<filter-class>org.springframework.web.filter.CharacterEncodingFilter</filter-class>
<init-param>
<param-name>encoding</param-name>
<param-value>UTF-8</param-value>
</init-param>
</filter>
<filter-mapping>
<filter-name>CharacterEncodingFilter</filter-name>
<url-pattern>/*</url-pattern>
</filter-mapping>
字符串常量定义代码在FindConfig.java文件中,代码如下:
package com.project.demo.constant;
public class FindConfig {
public static String PAGE = "page";
public static String SIZE = "size";
public static String LIKE = "like";
public static String ORDER_BY = "orderby";
public static String FIELD = "field";
public static String GROUP_BY = "groupby";
public static String MIN_ = "_min";
public static String MAX_ = "_max";
}
entity实体类,使用java类去映射数据库中的数据库表,以AccessToken.java为例,里面含有数据库表名称,表中的主键字段,表中其他字段与Java属性间的映射,代码如下:
@TableName("access_token")
@Data
@EqualsAndHashCode(callSuper = false)
public class AccessToken implements Serializable {
private static final long serialVersionUID = 913269304437207500L;
@TableId(value = "token_id", type = IdType.AUTO)
private Integer tokenId;
@TableField(value = "token")
private String token;
@TableField(value = "maxage")
private Integer maxage;
项目方法集成在BaseController.java文件中,增的代码如下:
@PostMapping("/add")
@Transactional
public Map<String, Object> add(HttpServletRequest request) throws IOException {
service.insert(service.readBody(request.getReader()));
return success(1);
}
@Transactional
public Map<String, Object> addMap(Map<String,Object> map){
service.insert(map);
return success(1);
}
项目方法集成在BaseController.java文件中,删的代码如下:
@RequestMapping(value = "/del")
@Transactional
public Map<String, Object> del(HttpServletRequest request) {
service.delete(service.readQuery(request), service.readConfig(request));
return success(1);
}
项目方法集成在BaseController.java文件中,改的代码如下:
@PostMapping("/set")
@Transactional
public Map<String, Object> set(HttpServletRequest request) throws IOException {
service.update(service.readQuery(request), service.readConfig(request), service.readBody(request.getReader()));
return success(1);
}
项目方法集成在BaseController.java文件中,查询一条数据的代码如下:
@RequestMapping("/get_obj")
public Map<String, Object> obj(HttpServletRequest request) {
List resultList = service.selectBaseList(service.select(service.readQuery(request), service.readConfig(request)));
if (resultList.size() > 0) {
JSONObject jsonObject = new JSONObject();
jsonObject.put("obj",resultList.get(0));
return success(jsonObject);
} else {
return success(null);
}
}
项目方法集成在BaseController.java文件中,查询列表数据的代码如下:
@RequestMapping("/get_list")
public Map<String, Object> getList(HttpServletRequest request) {
Map<String, Object> map = service.selectToPage(service.readQuery(request), service.readConfig(request));
return success(map);
}
项目方法集成在BaseController.java文件中,上传文件的方法代码如下:
@PostMapping("/upload")
public Map<String, Object> upload(@RequestParam(value = "file",required=false) MultipartFile file,HttpServletRequest request) {
log.info("进入方法");
if (file.isEmpty()) {
return error(30000, "没有选择文件");
}
try {
//判断有没路径,没有则创建
String filePath = request.getSession().getServletContext().getRealPath("\\") +"upload\\";
File targetDir = new File(filePath);
if (!targetDir.exists() && !targetDir.isDirectory()) {
if (targetDir.mkdirs()) {
log.info("创建目录成功");
} else {
log.error("创建目录失败");
}
}
String fileName = file.getOriginalFilename();
int lastIndexOf = fileName.lastIndexOf(".");
String suffix = fileName.substring(lastIndexOf);
fileName = IdWorker.getId()+suffix;
File dest = new File(filePath + fileName);
log.info("文件路径:{}", dest.getPath());
log.info("文件名:{}", dest.getName());
file.transferTo(dest);
JSONObject jsonObject = new JSONObject();
jsonObject.put("url", "/api/upload/" + fileName);
return success(jsonObject);
} catch (IOException e) {
log.info("上传失败:{}", e.getMessage());
}
return error(30000, "上传失败");
}
项目方法集成在BaseController.java文件中,格式化的方法代码如下:
public Map<String, Object> success(Object o) {
Map<String, Object> map = new HashMap<>();
if (o == null) {
map.put("result", null);
return map;
}
if (o instanceof List) {
if (((List) o).size() == 1) {
o = ((List) o).get(0);
map.put("result", o);
}else {
String jsonString = JSONObject.toJSONString(o);
JSONArray objects = service.covertArray(JSONObject.parseArray(jsonString));
map.put("result", objects);
}
} else if (o instanceof Integer || o instanceof String) {
map.put("result", o);
} else {
String jsonString = JSONObject.toJSONString(o);
JSONObject jsonObject = JSONObject.parseObject(jsonString);
JSONObject j = service.covertObject(jsonObject);
map.put("result", j);
}
return map;
}
项目方法集成在BaseController.java文件中,错误处理的方法代码如下:
public Map<String, Object> error(Integer code, String message) {
Map<String, Object> map = new HashMap<>();
map.put("error", new HashMap<String, Object>(4) {{
put("code", code);
put("message", message);
}});
return map;
}
在登陆方法钟,有一个map类型的参数,用于存储从浏览器中发送过来的数据,方法的返回值也是一个map类型,键值对结构,非空校验通过后会调用service层的一个select方法,该方法主要是格式化生成一个sql查询语句,生成的sql语句会作为参数传给,servece层的另外一个方法,该方法会直接调用dao层的方法操作数据库,而之前生成的sql语句也会作为参数传送过去,登陆使用了MD5加密,登陆成功后,会给登陆成功的用户发送登陆令牌,登陆令牌为实体类,映射到数据库中的AccessToken表,该实体类含有令牌ID,使用UUID工具,创建不重复的字符串作为ID,然后会将用户的信息同样作为属性,加入到令牌对象中,之后执行service的save方法,与用户登陆时查询用户原理一致,会将令牌信息存入到数据库中,之后采用json格式封装返回给浏览器的数据,返回的数据封装好时,调用success方法,格式化返回的数据,以特定的格式返回给浏览器,浏览器写通用的代码,对返回的数据进行验证和处理,登陆代码如下:
@PostMapping("login")
public Map<String, Object> login(@RequestBody Map<String, String> data, HttpServletRequest httpServletRequest) {
log.info("[执行登录接口]");
String username = data.get("username");
String email = data.get("email");
String phone = data.get("phone");
String password = data.get("password");
List resultList = null;
QueryWrapper wrapper = new QueryWrapper<User>();
Map<String, String> map = new HashMap<>();
项目dao层都声明为interface接口,具体的操作在XML中体现,XML使用namespace后面填上interface的权限命名,实现当前XML与我们的interface之间的绑定,并调用select方法,通过占位符表达式,将参数原封不动的绑定到方法中,mybatis调用此方法时,就会将sql语句,发送给数据库执行,执行后会将结果传给mybatis框架,mybatis框架会根据我们定义的返回结果类型,对数据进行封装,封装成我们的Java对象,代码如下:
<mapper namespace="com.project.demo.dao.base.BaseMapper">
<select id="selectBaseList" resultType="java.util.LinkedHashMap">
${select}
</select>
<select id="selectBaseCount" resultType="Integer">
${count}
</select>
<select id="selectBaseOne" resultType="Object">
${select}
</select>
<update id="updateBaseSql">
${sql}
</update>
<delete id="deleteBaseSql">
${sql}
</delete>
</mapper>
Java对象返回后,会到我们的service层,service拿到数据后会执行一系列操作,这里面时将其中的数据用一个工具类转换成this对象,返回集合结果,代码如下:
public List selectBaseList(String select) {
List<Map<String,Object>> mapList = baseMapper.selectBaseList(select);
List<E> list = new ArrayList<>();
for (Map<String,Object> map:mapList) {
list.add(JSON.parseObject(JSON.toJSONString(map),eClass));
}
return list;
}
MD5加密的实现方法,使用了jdk中的工具,生成的为字节数组,经过一系列操作,会转换为MD5加密密码,代码如下:
public String encryption(String plainText) {
String re_md5 = new String();
try {
MessageDigest md = MessageDigest.getInstance("MD5");
md.update(plainText.getBytes());
byte b[] = md.digest();
int i;
StringBuffer buf = new StringBuffer("");
for (int offset = 0; offset < b.length; offset++) {
i = b[offset];
if (i < 0)
i += 256;
if (i < 16)
buf.append("0");
buf.append(Integer.toHexString(i));
}
re_md5 = buf.toString();
} catch (Exception e) {
e.printStackTrace();
}
return re_md5;
}
登陆拦截管理器,在interceptor文件夹下的LoginInterceptor.java文件,拦截器会首先对用户登陆注册的接口放行,之后会对用户登陆的身份令牌进行校验,如果没有身份令牌,为“未登录用户”,无身份令牌的游客依然允许访问,固对请求做了限制,post请求要求必须要有身份令牌,所以在post请求没有身份令牌的情况下,会禁止用户登陆,并禁止用户访问相关的接口,拦截器中,做了跨域处理,代码如下:
@Slf4j
public class LoginInterceptor implements HandlerInterceptor {
private String tokenName = "x-auth-token";
@Override
public boolean preHandle(HttpServletRequest request, HttpServletResponse response, Object handler) throws Exception {
String token = request.getHeader(this.tokenName);
setHeader(request, response);
log.info("[请求接口] - {} , [请求类型] - {}",request.getRequestURL().toString(),request.getMethod());
private void setHeader(HttpServletRequest request, HttpServletResponse response) {
response.setHeader("Access-control-Allow-Origin", request.getHeader("Origin"));
response.setHeader("Access-Control-Allow-Methods", "GET, HEAD, POST, PUT, DELETE, TRACE, OPTIONS, PATCH");
response.setHeader("Access-Control-Allow-Credentials", "true");
response.setHeader("Access-Control-Allow-Headers", request.getHeader("Access-Control-Request-Headers"));
response.setHeader("Access-Control-Max-Age", "1800");
response.setHeader("Content-Type", "application/json;charset=UTF-8");
response.setStatus(HttpStatus.OK.value());
}
注册方法执行过程中,会调用service下的readBody方法,并将我们的request对象传递进去,将传递过去的数据转换成map形式,并且访问了controller,之后可以在map对象中拿到相应的用户数据,首先判断用户名是否已存在,是否已被其他人注册,保证用户名的唯一性,此处将输入的用户名进行查询数据库,获取一个集合,若该集合非空,则证明该用户名已经被注册,返回一条错误信息“用户已存在”,若用户名可用,先将用户传入进来的密码加密,加密后将用户的信息发给service相应的方法,service层调用dao层相应的方法,将用户注册的信息,存储到数据库中,代码如下:
@PostMapping("register")
public Map<String, Object> signUp(HttpServletRequest request) throws IOException {
Map<String, String> query = new HashMap<>();
Map<String,Object> map = service.readBody(request.getReader());
query.put("username",String.valueOf(map.get("username")));
List list = service.selectBaseList(service.select(query, new HashMap<>()));
if (list.size()>0){
return error(30000, "用户已存在");
}
map.put("password",service.encryption(String.valueOf(map.get("password"))));
service.insert(map);
return success(1);
}
用户的权限,存储在实体类entity下的UserGroup.java中,数据库表中,该表格存储的是用户的相应权限,每一个user用户表下的每一条数据,代表一个用户,里面都有一个UserGroup字段,来判断当前所具有的身份和权限,浏览器通过访问UserGroupController.java相应的方法,获取当前用户具有的权限,根据相应的权限定制该用户菜单显示,代码如下:
@TableName("user_group")
@Data
@EqualsAndHashCode(callSuper = false)
public class UserGroup implements Serializable {
private static final long serialVersionUID = 968356951391304707L;
}
Mybatis框架,是对数据库进行操作的框架,存在一个独立的配置文件mybatis-config.xml,配置使用一些特定的操作,对Java对象中的数据库进行映射配置,项目使用的是mybatis-plus框架,该框架是对mybatis框架的又一层封装,框架提供一些基础的功能,如插入数据到数据库中的insert方法,代码如下:
<?xml version="1.0" encoding="UTF-8" ?>
<!DOCTYPE configuration
PUBLIC "-//mybatis.org//DTD Config 3.0//EN"
"http://mybatis.org/dtd/mybatis-3-config.dtd">
<configuration>
<settings>
<setting name="lazyLoadingEnabled" value="true" />
<setting name="aggressiveLazyLoading" value="false" />
<setting name="useGeneratedKeys" value="true" />
<setting name="useColumnLabel" value="true" />
<setting name="mapUnderscoreToCamelCase" value="false" />
</settings>
</configuration>
<!--mybatis-->
<dependency>
<groupId>com.baomidou</groupId>
<artifactId>mybatis-plus</artifactId>
<version>3.3.1</version>
</dependency>
Mybatis框架,当前接口的具体映射为mapper下的xml文件,可以使用很多mybatis已经定义好的标签,如增删改查的四个标签,在标签中间写的是具体的sql语句,如include标签,会执行固定的sql语句,这样在选取字段时,就不需要重复书写,where标签则为动态查询标签,去除空格的标签为trim,循环遍历标签为foreach,代码如下:
<sql id="selectAccessTokenVo">
select token_id, token, maxage, create_time, update_time, user_id from access_token
</sql>
<select id="selectAccessTokenList" parameterType="com.project.demo.entity.AccessToken" resultMap="AccessTokenResult">
<include refid="selectAccessTokenVo"/>
<where>
<if test="token != null and token != ''"> and token = #{token}</if>
<if test="maxage != null "> and maxage = #{maxage}</if>
<if test="userId != null "> and user_id = #{userId}</if>
</where>
</select>
<select id="selectAccessTokenById" parameterType="Integer" resultMap="AccessTokenResult">
<include refid="selectAccessTokenVo"/>
where token_id = #{tokenId}
</select>
<insert id="insertAccessToken" parameterType="com.project.demo.entity.AccessToken" useGeneratedKeys="true" keyProperty="tokenId">
insert into access_token
<trim prefix="(" suffix=")" suffixOverrides=",">
<if test="token != null and token != ''">token,</if>
<if test="maxage != null ">maxage,</if>
<if test="createTime != null ">create_time,</if>
<if test="updateTime != null ">update_time,</if>
<if test="userId != null ">user_id,</if>
</trim>
<trim prefix="values (" suffix=")" suffixOverrides=",">
<if test="token != null and token != ''">#{token},</if>
<if test="maxage != null ">#{maxage},</if>
<if test="createTime != null ">#{createTime},</if>
<if test="updateTime != null ">#{updateTime},</if>
<if test="userId != null ">#{userId},</if>
</trim>
</insert>
<update id="updateAccessToken" parameterType="com.project.demo.entity.AccessToken">
update access_token
<trim prefix="SET" suffixOverrides=",">
<if test="token != null and token != ''">token = #{token},</if>
<if test="maxage != null ">maxage = #{maxage},</if>
<if test="createTime != null ">create_time = #{createTime},</if>
<if test="updateTime != null ">update_time = #{updateTime},</if>
<if test="userId != null ">user_id = #{userId},</if>
</trim>
where token_id = #{tokenId}
</update>
<delete id="deleteAccessTokenById" parameterType="Integer">
delete from access_token where token_id = #{tokenId}
</delete>
<delete id="deleteAccessTokenByIds" parameterType="String">
delete from access_token where token_id in
<foreach item="tokenId" collection="array" open="(" separator="," close=")">
#{tokenId}
</foreach>
</delete>
项目中,除basecontroller外,其他controlller里面基本不含其他方法,均来自于basecontroller的继承,个别特定controller无法使用通用方法时,会重写相应的增上改查方法,原理是将浏览器中传递过来的数据,直接调用addMap方法、代码如下:
@PostMapping("/add")
@Transactional
public Map<String, Object> add(HttpServletRequest request) throws IOException {
Map<String,Object> paramMap = service.readBody(request.getReader());
this.addMap(paramMap);
return success(1);
}
@Transactional
public Map<String, Object> addMap(Map<String,Object> map){
service.insert(map);
return success(1);
}

被折叠的 条评论
为什么被折叠?



