目 录
科技进步的飞速发展引起人们日常生活的巨大变化,电子信息技术的飞速发展使得电子信息技术的各个领域的应用水平得到普及和应用。信息时代的到来已成为不可阻挡的时尚潮流,人类发展的历史正进入一个新时代。在现实运用中,应用软件的工作规则和开发步骤,采用java技术建设新农村信息化管理与服务平台。
本设计主要实现集人性化、高效率、便捷等优点于一身的新农村信息化管理与服务平台,完成系统用户管理、领导风采、办事项目、分类管理、办事进度、投票信息、投票记录、留言反馈、投诉举报、寻人寻物等功能模块。系统通过浏览器与服务器进行通信,实现数据的交互与变更。本系统通过科学的管理方式、便捷的服务提高了工作效率,减少了数据存储上的错误和遗漏。新农村信息化管理与服务平台使用Java语言,采用基于 MVVM模式的springboot技术进行开发,使用 Eclipse 2017 CI 10 编译器编写,数据方面主要采用的是微软的MySQL数据库来作为数据存储媒介,配合前台HTML+CSS 技术完成系统的开发。
关键词:springboot;新农村信息化管理与服务平台 ;MySQL
Abstract
The rapid development of technology has caused tremendous changes in people's daily lives, and the rapid development of electronic information technology has popularized and applied the application level of electronic information technology in various fields. The arrival of the information age has become an unstoppable fashion trend, and the history of human development is entering a new era. In practical application, the working rules and development steps of the application software are constructed using Java technology to build a new rural information management and service platform.
This design mainly implements a new rural information management and service platform that combines the advantages of humanization, efficiency, and convenience. It completes functional modules such as system user management, leadership style, work projects, classification management, work progress, voting information, voting records, message feedback, complaint reporting, and searching for people and things. The system communicates with the server through a browser to achieve data interaction and changes. This system improves work efficiency and reduces errors and omissions in data storage through scientific management and convenient services. The new rural information management and service platform is developed using Java language and springboot technology based on MVVM mode. It is written using the Eclipse 2017 CI 10 compiler. The data mainly uses Microsoft's MySQL database as the data storage medium, and the system is developed in conjunction with front-end HTML+CSS technology.
Keywords:springboot; New rural information management and service platform; MySQL
1 绪论
新农村信息化的概念与农业信息化的概念相似,但是又有所不同。在阐述新农村信息化的概念时,首先应该先明确何为信息化。北京大学中国经济研究中心学者林毅夫指出:“所谓信息化,是指建立在IT产业发展与IT在社会经济各部门扩散的基础之上,运用IT改造传统的经济、社会结构的过程”[8。在首届全国信息化工作会议上对信息化定义为:“信息化是指培育、发展以智能化工具为代表的新的生产力并使之造福于社会的历史过程”。中共中央办公厅和国务院办公厅在2006年:5月8号联合下发的《2006-2020年 国家信息化发展战略》中对信息化进行了定义:“信息化是充分利用信息技术,开发利用信息资源,促进信息交流和知识共享,提高经济增长质量,推动经济社会发展转型的历史进程”。这个定义较好的阐述了信息化是一个社会经济发展的历史进程。
在理解信息化定义的基础上,进一步理清何谓新农村信息化。其实,新农村信息化是有“新农村”和“信息化”这两个概念组成的。党的十六届五中全会做出了建设社会主义新农村的决定,指出:建设新农村,是缩小城乡差距、全面建设小康社会的重大举措。社会主义新农村建设要按照“生产发展、乡风文明、村容整洁、管理民主、生活宽裕”的要求,坚持从各地实际出发,尊重农民意愿,扎实稳步推进新农村建设。因此社会主义新农村信息化建设,就是要把现代化信息技术与新农村建设相结合,加快农村经济建设、政治建设、文化建设、社会建设和党的建设,通过统筹城乡经济社会发展,最终实现城乡经济社会的协调发展。
这个概念反映了新农村信息化既要符合新时期农村经济社会发展实际以及国家正在开展的新农村建设的基本要求,同时又要满足信息化发展的基本规律以及当前农村信息化发展的具体状况。
1.2研究内容
新农村信息化管理与服务平台的开发及实现,所需要的工作内容:
(1)首先是确定选题,确定好所要做的系统,并对系统的背景及现在面临的一些问题等进行系统的初步确认。
(2)系统确认完成后,结合系统开发的需求进行确认系统开发所使用的技术,新农村信息化管理与服务平台的开发使用springboot框架,数据库进行平台的搭建开发,确认好使用的技术进行技术分析,所使用的技术是否可以完成系统的实现。
(3)确定好系统使用的技术,进行在线确认系统所划分的用户触,并且根据用户触划分确定所要设计的功能模块,对新农村信息化管理与服务平台的设计主要划分别为管理员和用户触,并所使用的功能模块也相应不同,但系统的数据库实现的内容是交互的,你可以随时根据自己的需求进行投票信息搜索,对于系统工作人员可以根据自己的分管内容进行在线信息的处理及操作,管理员获取到所有用户的详细数据信息,并根据需求进行第一时间处理解决。
(4)系统的功能模块确认完成后进行程序及界面的设计,设计完成后,组通过测试来判断程序是否完善,对于系统测试,要不同的用户进行不同的内容编辑及提交,及使用不同的测试方式找出程序中存在的漏洞,并对程序出现的漏洞问题进行在线解决处理,如果测试系统没有任何问题时,可以将系统上传进行正式操作使用。
1.3springboot框架介绍
Spring框架是Java平台上的一种开源应用框架,提供具有控制反转特性的容器。尽管Spring框架自身对编程模型没有限制,但其在Java应用中的频繁使用让它备受青睐,以至于后来让它作为EJB(EnterpriseJavaBeans)模型的补充,甚至是替补。Spring框架为开发提供了一系列的解决方案,比如利用控制反转的核心特性,并通过依赖注入实现控制反转来实现管理对象生命周期容器化,利用面向切面编程进行声明式的事务管理,整合多种持久化技术管理数据访问,提供大量优秀的Web框架方便开发等等。Spring框架具有控制反转(IOC)特性,IOC旨在方便项目维护和测试,它提供了一种通过Java的反射机制对Java对象进行统一的配置和管理的方法。Spring框架利用容器管理对象的生命周期,容器可以通过扫描XML文件或类上特定Java注解来配置对象,开发者可以通过依赖查找或依赖注入来获得对象。Spring框架具有面向切面编程(AOP)框架,SpringAOP框架基于代理模式,同时运行时可配置;AOP框架主要针对模块之间的交叉关注点进行模块化。Spring框架的AOP框架仅提供基本的AOP特性,虽无法与AspectJ框架相比,但通过与AspectJ的集成,也可以满足基本需求。Spring框架下的事务管理、远程访问等功能均可以通过使用SpringAOP技术实现。Spring的事务管理框架为Java平台带来了一种抽象机制,使本地和全局事务以及嵌套事务能够与保存点一起工作,并且几乎可以在Java平台的任何环境中工作。Spring集成多种事务模板,系统可以通过事务模板、XML或Java注解进行事务配置,并且事务框架集成了消息传递和缓存等功能。Spring的数据访问框架解决了开发人员在应用程序中使用数据库时遇到的常见困难。它不仅对Java:JDBC、iBATS/MyBATIs、Hibernate、Java数据对象(JDO)、ApacheOJB和ApacheCayne等所有流行的数据访问框架中提供支持,同时还可以与Spring的事务管理一起使用,为数据访问提供了灵活的抽象。Spring框架最初是没有打算构建一个自己的WebMVC框架,其开发人员在开发过程中认为现有的StrutsWeb框架的呈现层和请求处理层之间以及请求处理层和模型之间的分离不够,于是创建了SpringMVC。
1.4论文结构与章节安排
本文共分为六章,章节内容安排如下:
第一章为引言,此章节对所设计和实现的系统的背景和状况以及意义进行详细的论述以及说明,同时进行了论文整体框架的结构的简要介绍。
第二章为系统需求分析,章节所做的主要的工作是对系统进行了技术、经济和操作方面可行性的分析;对系统实行了总体功能的需求、用例分析。
第三章为系统的设计,主要是对系统的功能结构进行设计,并对系统数据库的概念结构以及物理结构的设计进行了分析。
第四章就是对系统的实现,根据系统功能的划分,分别的对系统所需要实现的前台系统用户功能和后台管理员功能进行了分析和说明。
第五章:系统测试。主要对系统的部分界面进行测试并对主要功能进行测试
2 新农村信息化管理与服务平台系统分析
系统需求分析是系统开发的一个关键环节,它在系统的设计和实现上起到了一个承上启下的位置。系统需求分析是对所需要做的系统进行一个需求的挖掘,如果分析的准确可以精准的解决现实中碰到的问题。如果分析不到位会影响后期系统的实现。一个系统的优秀程度需求分析也是占据了非常大的比例,如果需求分析不到位,后面的系统设计要实现就是一个偏离导航的设计。
系统可行行分析是对系统对系统可行性进行一个探讨。在探讨系统的可行性上我们主要从技术上的可行性和经济上的可行性以及法律层面的可行性上进行分析,如果三个层面度通过,我们则认为系统是比较可行的。
2.1.1 技术可行性分析
新农村信息化管理与服务平台存储所使用的是mysql数据库以及开发中所使用的是IDEA、Tomcat这些开发工具的使用,能够给我们的编写工作带来许多的便利。系统使用springboot框架进行开发,使系统的可扩展性和维护性更佳,减少Java配置代码,简化编程代码,目前springboot框架也是很多企业选择的框架之一。
从经济可行性上看项目在开发阶段需要一台开发PC,在生产阶段需要web服务器和数据库服务器。一台个人PC从经济上来看也不是太多问题,在后期的系统部署生产上来说,服务器的投入也不会过高,在经济层面上是一个比较可行的。
系统从法律层面上来没有对第三方有其他放有法律层面的问题,系统数据库采用的Mysql 开源社区数据库、框架采用的是开源的springboot。系统资讯和相关内容也是呵呵法律层面的。在源码的管理上采用git开源进行管理,所以在法律可行性上是成立的。
新农村信息化管理与服务平台我划分为了管理员模块以及系统用户模块这两大部分。
系统用户管理模块:
(1)用户注册登录:游客可以随时进入到系统中,对系统中的信息浏览,但是想要实现投票信息以及留言反馈操作,就必须有这个系统的账号,如果没有账号的话,可以注册用户进行相关的操作,同时用户还可以通过“我的账户”这以按钮对个人信息以及操作的信息进行管控。
(2)查看新农村信息化管理与服务平台的首页信息:新农村信息化管理与服务平台的首页信息包含了通知公告、领导风采、办事项目、投票信息、留言反馈、投诉举报、寻人寻物、我的(我的账户、我的收藏、个人中心)。
(3)通知公告:用户可以查看后台管理员发布的通知公告,在查询到自己想要了解的通知公告的时候,可以进入查看详细的介绍。
(4)投票信息:当用户点击“投票信息”这一菜单按钮,会显示管理员在后台发布的所有的投票信息,支持通过关键词对投票信息进行搜索,选择需要的投票信息点击可以进入到投票信息详细的介绍界面,在详细界面可以查看到投票的投票编号、投票名称、发布日期等信息,同时可以进行投票、点赞、收藏、评论操作;
(5)投票:当用户在投票信息详情界面想要进行投票,点击下方的“投票”按钮,就会跳转到投票信息填写界面,根据界面提示输入投票信息,点击“提交”按钮,投票就完成了;
(6)寻人寻物:当用户点击“寻人寻物”这一菜单按钮,会显示管理员在后台发布的所有的寻人寻物信息,支持通过关键词对寻人寻物进行搜索,选择需要的寻人寻物点击可以进入到寻人寻物详细的介绍界面,在详细界面可以查看到寻人寻物的标题名称、发布类型、发布日期等信息,同时可以进行点赞、收藏、评论操作;
(7)我的账户:用户点击“我的账户”可以对个人资料以及密码进行更新。
管理员管理模块:
(1)轮播图:管理员点击“轮播图”菜单可以对首页展示的轮播图进行增删改查。
(2)通知公告:管理员点击“通知公告”菜单可以查看到系统中的所有通知公告信息,对已经存在的通知公告,管理员可以修改,也可以添加新的通知公告或者删除通知公告。
(3)系统用户:管理员点击“系统用户”菜单可以对系统中存在的用户进行管理,包含了管理员用户和系统用户。
(4)模块管理:在“模块管理”这一菜单下可以对系统当中的用户操作的所有信息进行管理,包含了领导风采、办事项目、分类管理、办事进度、投票信息、投票记录、留言反馈、投诉举报、寻人寻物。
2.2.2 非功能性分析
新农村信息化管理与服务平台的非功能性需求比如新农村信息化管理与服务平台的安全性怎么样,可靠性怎么样,性能怎么样,可拓展性怎么样等。具体可以表示在如下3-1表格中:
表3-1新农村信息化管理与服务平台非功能需求表
| 安全性 | 主要指新农村信息化管理与服务平台数据库的安装,数据库的使用和密码的设定必须合乎规范。 |
| 可靠性 | 可靠性是指新农村信息化管理与服务平台能够按照用户提交的指示进行操作,经过测试,可靠性90%以上。 |
| 性能 | 性能是影响新农村信息化管理与服务平台占据市场的必要条件,所以性能最好要佳才好。 |
| 可扩展性 | 比如数据库预留多个属性,比如接口的使用等确保了系统的非功能性需求。 |
| 易用性 | 用户只要跟着新农村信息化管理与服务平台的页面展示内容进行操作,就可以了。 |
| 可维护性 | 新农村信息化管理与服务平台开发的可维护性是非常重要的,经过测试,可维护性没有问题 |
2.3 系统用例分析
新农村信息化管理与服务平台的完整UML用例图分别是图2-1、图2-2。
图2-1就是系统用户角色的用例展示。

图2-1 新农村信息化管理与服务平台系统用户角色用例图
图2-2就是管理员角色的用例展示。

图2-2 新农村信息化管理与服务平台管理员角色用例图
业务流程是用一些特定的符合和线条来进行演示用户在使用系统时的过程,在进行系统分析的时候,业务流程可以帮助开发人员更好的理解业务,发现错误,完善系统。
2.4.1 数据增加流程
用户成功登入系统后就能够实现增加数据的操作,增加数据的编号是特定的,系统生成,用户不能随意填写,除了编号以外,其他增加信息用户自己填写,填写后的信息经过系统验证,验证合法通过就显示增加数据成功了,相反的话,就没有增加成功,图2-3显示的就是在增加数据时的流程。

图2-3 数据增加流程图
2.4.2 数据修改流程
数据修改时的流程和上面介绍的数据增加时的流程差不多,如图2-4所示。

图2-4 数据修改流程图
2.4.3 数据删除流程
如果系统里面存在一些没有用的数据的话,相关的管理人员还可以对这些数据进行删除,图2-5就是数据删除时的流程图。

图2-5 数据删除流程图
2.5本章小结
本章主要通过对新农村信息化管理与服务平台的可行性分析、功能需求分析、系统用例分析、系统流程分析,确定整个新农村信息化管理与服务平台要实现的功能。同时也为新农村信息化管理与服务平台的代码实现和测试提供了标准。
本章主要讨论的内容包括新农村信息化管理与服务平台的功能模块设计、数据库系统设计。
3.1 系统功能模块设计
在上一章节中主要对系统的功能性需求和非功能性需求进行分析,并且根据需求分析了本新农村信息化管理与服务平台中的用例。那么接下来就要开始对本新农村信息化管理与服务平台的架构、主要功能和数据库开始进行设计。新农村信息化管理与服务平台根据前面章节的需求分析得出,其总体设计模块图如图3-1所示。

图3-1 新农村信息化管理与服务平台功能模块图
3.1.2用户模块设计
本系统的用户包括管理员和用户两种用户模块的功能基本是相同的,用户比管理员多了一个注册功能,所以以用户模块的结构图为例进行分析,用户模块结构图为例进行分析,如下图:

图3-2用户模块结构图
3.1.3 评论管理模块设计
新农村信息化管理与服务平台是一个交流性质的公开平台,用户在平台上提交评论,增加用户之间的互动性。但是同时也为了更好的规范评论的内容,给予管理员删除不合适的评论的功能,所以需要专门设计一个评论管理模块,具体的结构图如下:

图3-3评论管理模块结构图
3.1.4投票管理模块设计
新农村信息化管理与服务平台是中需要存储不少投票信息,其模块功能结构,具体的结构图如下:

图3-4投票模块结构图
数据库设计一般包括需求分析、概念模型设计、数据库表建立三大过程,其中需求分析前面章节已经阐述,概念模型设计有概念模型和逻辑结构设计两部分。
3.2.1 数据库概念结构设计
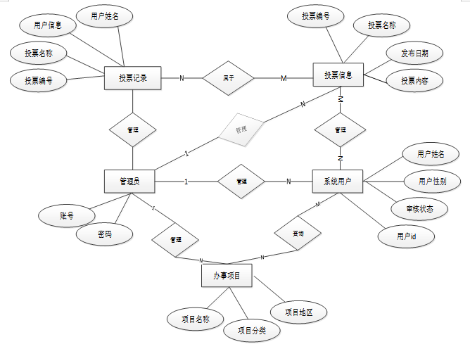
下面是整个新农村信息化管理与服务平台中主要的数据库表总E-R实体关系图。

图3-6 新农村信息化管理与服务平台总E-R关系图
通过上一小节中新农村信息化管理与服务平台中总E-R关系图上得出一共需要创建很多个数据表。在此我主要罗列几个主要的数据库表结构设计。
表complaints_report (投诉举报)
| 编号 | 名称 | 数据类型 | 长度 | 小数位 | 允许空值 | 主键 | 默认值 | 说明 |
| 1 | complaints_report_id | int | 10 | 0 | N | Y | 投诉举报ID | |
| 2 | title_name | varchar | 64 | 0 | Y | N | 标题名称 | |
| 3 | user_information | int | 10 | 0 | Y | N | 0 | 用户信息 |
| 4 | user_name | varchar | 64 | 0 | Y | N | 用户姓名 | |
| 5 | complaint_date | date | 10 | 0 | Y | N | 投诉日期 | |
| 6 | complaint_content | text | 65535 | 0 | Y | N | 投诉内容 | |
| 7 | examine_state | varchar | 16 | 0 | N | N | 未审核 | 审核状态 |
| 8 | examine_reply | varchar | 16 | 0 | Y | N | 审核回复 | |
| 9 | recommend | int | 10 | 0 | N | N | 0 | 智能推荐 |
| 10 | create_time | datetime | 19 | 0 | N | N | CURRENT_TIMESTAMP | 创建时间 |
| 11 | update_time | timestamp | 19 | 0 | N | N | CURRENT_TIMESTAMP | 更新时间 |
表leadership_style (领导风采)
| 编号 | 名称 | 数据类型 | 长度 | 小数位 | 允许空值 | 主键 | 默认值 | 说明 |
| 1 | leadership_style_id | int | 10 | 0 | N | Y | 领导风采ID | |
| 2 | style_title | varchar | 64 | 0 | Y | N | 风采标题 | |
| 3 | style_label | varchar | 64 | 0 | Y | N | 风采标签 | |
| 4 | release_date | date | 10 | 0 | Y | N | 发布日期 | |
| 5 | cover_photo | varchar | 255 | 0 | Y | N | 封面图片 | |
| 6 | content_details | longtext | 2147483647 | 0 | Y | N | 内容详情 | |
| 7 | hits | int | 10 | 0 | N | N | 0 | 点击数 |
| 8 | praise_len | int | 10 | 0 | N | N | 0 | 点赞数 |
| 9 | recommend | int | 10 | 0 | N | N | 0 | 智能推荐 |
| 10 | create_time | datetime | 19 | 0 | N | N | CURRENT_TIMESTAMP | 创建时间 |
| 11 | update_time | timestamp | 19 | 0 | N | N | CURRENT_TIMESTAMP | 更新时间 |
表message_feedback (留言反馈)
| 编号 | 名称 | 数据类型 | 长度 | 小数位 | 允许空值 | 主键 | 默认值 | 说明 |
| 1 | message_feedback_id | int | 10 | 0 | N | Y | 留言反馈ID | |
| 2 | title_name | varchar | 64 | 0 | Y | N | 标题名称 | |
| 3 | user_information | int | 10 | 0 | Y | N | 0 | 用户信息 |
| 4 | user_name | varchar | 64 | 0 | Y | N | 用户姓名 | |
| 5 | message_content | text | 65535 | 0 | Y | N | 留言内容 | |
| 6 | reply_content | text | 65535 | 0 | Y | N | 回复内容 | |
| 7 | recommend | int | 10 | 0 | N | N | 0 | 智能推荐 |
| 8 | create_time | datetime | 19 | 0 | N | N | CURRENT_TIMESTAMP | 创建时间 |
| 9 | update_time | timestamp | 19 | 0 | N | N | CURRENT_TIMESTAMP | 更新时间 |
表progress_of_work (办事进度)
| 编号 | 名称 | 数据类型 | 长度 | 小数位 | 允许空值 | 主键 | 默认值 | 说明 |
| 1 | progress_of_work_id | int | 10 | 0 | N | Y | 办事进度ID | |
| 2 | entry_name | varchar | 64 | 0 | Y | N | 项目名称 | |
| 3 | project_classification | varchar | 64 | 0 | Y | N | 项目分类 | |
| 4 | project_area | varchar | 64 | 0 | Y | N | 项目地区 | |
| 5 | user_information | int | 10 | 0 | Y | N | 0 | 用户信息 |
| 6 | user_name | varchar | 64 | 0 | Y | N | 用户姓名 | |
| 7 | contact_number | varchar | 64 | 0 | Y | N | 联系电话 | |
| 8 | declaration_documents | varchar | 255 | 0 | Y | N | 申报文件 | |
| 9 | declaration_content | text | 65535 | 0 | Y | N | 申报内容 | |
| 10 | examine_state | varchar | 16 | 0 | N | N | 未审核 | 审核状态 |
| 11 | examine_reply | varchar | 16 | 0 | Y | N | 审核回复 | |
| 12 | recommend | int | 10 | 0 | N | N | 0 | 智能推荐 |
| 13 | create_time | datetime | 19 | 0 | N | N | CURRENT_TIMESTAMP | 创建时间 |
| 14 | update_time | timestamp | 19 | 0 | N | N | CURRENT_TIMESTAMP | 更新时间 |
表searching_for_people_and_objects (寻人寻物)
| 编号 | 名称 | 数据类型 | 长度 | 小数位 | 允许空值 | 主键 | 默认值 | 说明 |
| 1 | searching_for_people_and_objects_id | int | 10 | 0 | N | Y | 寻人寻物ID | |
| 2 | title_name | varchar | 64 | 0 | Y | N | 标题名称 | |
| 3 | publication_type | varchar | 64 | 0 | Y | N | 发布类型 | |
| 4 | release_date | date | 10 | 0 | Y | N | 发布日期 | |
| 5 | cover_photo | varchar | 255 | 0 | Y | N | 封面图片 | |
| 6 | content_details | longtext | 2147483647 | 0 | Y | N | 内容详情 | |
| 7 | hits | int | 10 | 0 | N | N | 0 | 点击数 |
| 8 | praise_len | int | 10 | 0 | N | N | 0 | 点赞数 |
| 9 | recommend | int | 10 | 0 | N | N | 0 | 智能推荐 |
| 10 | create_time | datetime | 19 | 0 | N | N | CURRENT_TIMESTAMP | 创建时间 |
| 11 | update_time | timestamp | 19 | 0 | N | N | CURRENT_TIMESTAMP | 更新时间 |
表service_items (办事项目)
| 编号 | 名称 | 数据类型 | 长度 | 小数位 | 允许空值 | 主键 | 默认值 | 说明 |
| 1 | service_items_id | int | 10 | 0 | N | Y | 办事项目ID | |
| 2 | entry_name | varchar | 64 | 0 | Y | N | 项目名称 | |
| 3 | project_classification | varchar | 64 | 0 | Y | N | 项目分类 | |
| 4 | project_area | varchar | 64 | 0 | Y | N | 项目地区 | |
| 5 | required_materials | varchar | 64 | 0 | Y | N | 需求材料 | |
| 6 | cover_photo | varchar | 255 | 0 | Y | N | 封面图片 | |
| 7 | process_introduction | longtext | 2147483647 | 0 | Y | N | 流程介绍 | |
| 8 | hits | int | 10 | 0 | N | N | 0 | 点击数 |
| 9 | praise_len | int | 10 | 0 | N | N | 0 | 点赞数 |
| 10 | recommend | int | 10 | 0 | N | N | 0 | 智能推荐 |
| 11 | create_time | datetime | 19 | 0 | N | N | CURRENT_TIMESTAMP | 创建时间 |
| 12 | update_time | timestamp | 19 | 0 | N | N | CURRENT_TIMESTAMP | 更新时间 |
表slides (轮播图)
| 编号 | 名称 | 数据类型 | 长度 | 小数位 | 允许空值 | 主键 | 默认值 | 说明 |
| 1 | slides_id | int | 10 | 0 | N | Y | 轮播图ID: | |
| 2 | title | varchar | 64 | 0 | Y | N | 标题: | |
| 3 | content | varchar | 255 | 0 | Y | N | 内容: | |
| 4 | url | varchar | 255 | 0 | Y | N | 链接: | |
| 5 | img | varchar | 255 | 0 | Y | N | 轮播图: | |
| 6 | hits | int | 10 | 0 | N | N | 0 | 点击量: |
| 7 | create_time | timestamp | 19 | 0 | N | N | CURRENT_TIMESTAMP | 创建时间: |
| 8 | update_time | timestamp | 19 | 0 | N | N | CURRENT_TIMESTAMP | 更新时间: |
表system_users (系统用户)
| 编号 | 名称 | 数据类型 | 长度 | 小数位 | 允许空值 | 主键 | 默认值 | 说明 |
| 1 | system_users_id | int | 10 | 0 | N | Y | 系统用户ID | |
| 2 | user_name | varchar | 64 | 0 | Y | N | 用户姓名 | |
| 3 | user_gender | varchar | 64 | 0 | Y | N | 用户性别 | |
| 4 | examine_state | varchar | 16 | 0 | N | N | 已通过 | 审核状态 |
| 5 | recommend | int | 10 | 0 | N | N | 0 | 智能推荐 |
| 6 | user_id | int | 10 | 0 | N | N | 0 | 用户ID |
| 7 | create_time | datetime | 19 | 0 | N | N | CURRENT_TIMESTAMP | 创建时间 |
| 8 | update_time | timestamp | 19 | 0 | N | N | CURRENT_TIMESTAMP | 更新时间 |
表voting_information (投票信息)
| 编号 | 名称 | 数据类型 | 长度 | 小数位 | 允许空值 | 主键 | 默认值 | 说明 |
| 1 | voting_information_id | int | 10 | 0 | N | Y | 投票信息ID | |
| 2 | voting_number | varchar | 64 | 0 | Y | N | 投票编号 | |
| 3 | voting_name | varchar | 64 | 0 | Y | N | 投票名称 | |
| 4 | release_date | date | 10 | 0 | Y | N | 发布日期 | |
| 5 | cover_photo | varchar | 255 | 0 | Y | N | 封面图片 | |
| 6 | voting_content | longtext | 2147483647 | 0 | Y | N | 投票内容 | |
| 7 | praise_len | int | 10 | 0 | N | N | 0 | 点赞数 |
| 8 | recommend | int | 10 | 0 | N | N | 0 | 智能推荐 |
| 9 | limit_times | int | 10 | 0 | N | N | 0 | 限制次数 |
| 10 | limit_type | tinyint | 4 | 0 | N | N | 2 | 限制次数类型1-每天次,2-总计次 |
| 11 | create_time | datetime | 19 | 0 | N | N | CURRENT_TIMESTAMP | 创建时间 |
| 12 | update_time | timestamp | 19 | 0 | N | N | CURRENT_TIMESTAMP | 更新时间 |
表voting_records (投票记录)
| 编号 | 名称 | 数据类型 | 长度 | 小数位 | 允许空值 | 主键 | 默认值 | 说明 |
| 1 | voting_records_id | int | 10 | 0 | N | Y | 投票记录ID | |
| 2 | voting_number | varchar | 64 | 0 | Y | N | 投票编号 | |
| 3 | voting_name | varchar | 64 | 0 | Y | N | 投票名称 | |
| 4 | user_information | int | 10 | 0 | Y | N | 0 | 用户信息 |
| 5 | user_name | varchar | 64 | 0 | Y | N | 用户姓名 | |
| 6 | user_voting | varchar | 64 | 0 | Y | N | 用户投票 | |
| 7 | voting_remarks | text | 65535 | 0 | Y | N | 投票备注 | |
| 8 | recommend | int | 10 | 0 | N | N | 0 | 智能推荐 |
| 9 | user_id | int | 10 | 0 | N | N | 0 | 用户ID |
| 10 | create_time | datetime | 19 | 0 | N | N | CURRENT_TIMESTAMP | 创建时间 |
| 11 | update_time | timestamp | 19 | 0 | N | N | CURRENT_TIMESTAMP | 更新时间 |
3.4本章小结
整个新农村信息化管理与服务平台的需求分析主要对系统总体架构以及功能模块的设计,通过建立E-R模型和数据库逻辑系统设计完成了数据库系统设计。
4 新农村信息化管理与服务平台详细设计与实现
新农村信息化管理与服务平台的详细设计与实现主要是根据前面的新农村信息化管理与服务平台的需求分析和新农村信息化管理与服务平台的总体设计来设计页面并实现业务逻辑。主要从新农村信息化管理与服务平台界面实现、业务逻辑实现这两部分进行介绍。
4.1用户功能模块
4.1.1 前台首页界面
当进入新农村信息化管理与服务平台的时候,系统以上中下的布局进行展示,首先映入眼帘的是系统的导航栏,下面是轮播图,再往下是公告,其主界面展示如下图4-1所示。

图4-1 前台首页界面图
4.1.2 用户注册界面
新农村信息化管理与服务平台的用户时可以进行注册登录,当用户右上角“注册”按钮的时候,当填写上自己的账号+密码+确认密码+昵称+邮箱+手机号等后再点击“注册”按钮后将会先验证输入的有没有空数据,再次验证密码和确认密码是否是一样的,最后验证输入的账户名和数据库表中已经注册的账户名是否重复,只有都验证没问题后即可用户注册成功。其用用户注册界面展示如下图4-2所示。

图4-2注册界面图
注册逻辑代码如下:
/**
* 注册
* @param user
* @return
*/
@PostMapping("register")
public Map<String, Object> signUp(@RequestBody User user) {
// 查询用户
Map<String, String> query = new HashMap<>();
query.put("username",user.getUsername());
List list = service.select(query, new HashMap<>()).getResultList();
if (list.size()>0){
return error(30000, "用户已存在");
}
user.setUserId(null);
user.setPassword(service.encryption(user.getPassword()));
service.save(user);
return success(1);
}
/**
* 用户ID:[0,8388607]用户获取其他与用户相关的数据
*/
@Id
@GeneratedValue(strategy = GenerationType.IDENTITY)
@Column(name = "user_id")
private Integer userId;
/**
* 账户状态:[0,10](1可用|2异常|3已冻结|4已注销)
*/
@Basic
@Column(name = "state")
private Integer state;
/**
* 所在用户组:[0,32767]决定用户身份和权限
*/
@Basic
@Column(name = "user_group")
private String userGroup;
/**
* 上次登录时间:
*/
@Basic
@Column(name = "login_time")
private Timestamp loginTime;
/**
* 手机号码:[0,11]用户的手机号码,用于找回密码时或登录时
*/
@Basic
@Column(name = "phone")
private String phone;
/**
* 手机认证:[0,1](0未认证|1审核中|2已认证)
*/
@Basic
@Column(name = "phone_state")
private Integer phoneState;
/**
* 用户名:[0,16]用户登录时所用的账户名称
*/
@Basic
@Column(name = "username")
private String username;
/**
* 昵称:[0,16]
*/
@Basic
@Column(name = "nickname")
private String nickname;
/**
* 密码:[0,32]用户登录所需的密码,由6-16位数字或英文组成
*/
@Basic
@Column(name = "password")
private String password;
/**
* 邮箱:[0,64]用户的邮箱,用于找回密码时或登录时
*/
@Basic
@Column(name = "email")
private String email;
/**
* 邮箱认证:[0,1](0未认证|1审核中|2已认证)
*/
@Basic
@Column(name = "email_state")
private Integer emailState;
/**
* 头像地址:[0,255]
*/
@Basic
@Column(name = "avatar")
private String avatar;
/**
* 创建时间:
*/
@Basic
@Column(name = "create_time")
@JsonFormat(pattern = "yyyy-MM-dd HH:mm:ss")
private Timestamp createTime;
@Basic
@Transient
private String code;
}
4.1.3 用户登录界面
新农村信息化管理与服务平台中的前台上注册后的用户是可以通过自己的账户名和密码进行登录的,当用户输入完整的自己的账户名和密码信息并点击“登录”按钮后,将会首先验证输入的有没有空数据,再次验证输入的账户名+密码和数据库中当前保存的用户信息是否一致,只有在一致后将会登录成功并自动跳转到新农村信息化管理与服务平台的首页中;否则将会提示相应错误信息,用户登录界面如下图4-3所示。

图4-3用户登录界面图
登录的逻辑代码如下所示。
/**
* 登录
* @param data
* @param httpServletRequest
* @return
*/
@PostMapping("login")
public Map<String, Object> login(@RequestBody Map<String, String> data, HttpServletRequest httpServletRequest) {
log.info("[执行登录接口]");
String username = data.get("username");
String email = data.get("email");
String phone = data.get("phone");
String password = data.get("password");
List resultList = null;
Map<String, String> map = new HashMap<>();
if(username != null && "".equals(username) == false){
map.put("username", username);
resultList = service.select(map, new HashMap<>()).getResultList();
}
else if(email != null && "".equals(email) == false){
map.put("email", email);
resultList = service.select(map, new HashMap<>()).getResultList();
}
else if(phone != null && "".equals(phone) == false){
map.put("phone", phone);
resultList = service.select(map, new HashMap<>()).getResultList();
}else{
return error(30000, "账号或密码不能为空");
}
if (resultList == null || password == null) {
return error(30000, "账号或密码不能为空");
}
//判断是否有这个用户
if (resultList.size()<=0){
return error(30000,"用户不存在");
}
User byUsername = (User) resultList.get(0);
Map<String, String> groupMap = new HashMap<>();
groupMap.put("name",byUsername.getUserGroup());
List groupList = userGroupService.select(groupMap, new HashMap<>()).getResultList();
if (groupList.size()<1){
return error(30000,"用户组不存在");
}
UserGroup userGroup = (UserGroup) groupList.get(0);
//查询用户审核状态
if (!StringUtils.isEmpty(userGroup.getSourceTable())){
String sql = "select examine_state from "+ userGroup.getSourceTable() +" WHERE user_id = " + byUsername.getUserId();
String res = String.valueOf(service.runCountSql(sql).getSingleResult());
if (res==null){
return error(30000,"用户不存在");
}
if (!res.equals("已通过")){
return error(30000,"该用户审核未通过");
}
}
//查询用户状态
if (byUsername.getState()!=1){
return error(30000,"用户非可用状态,不能登录");
}
String md5password = service.encryption(password);
if (byUsername.getPassword().equals(md5password)) {
// 存储Token到数据库
AccessToken accessToken = new AccessToken();
accessToken.setToken(UUID.randomUUID().toString().replaceAll("-", ""));
accessToken.setUser_id(byUsername.getUserId());
tokenService.save(accessToken);
// 返回用户信息
JSONObject user = JSONObject.parseObject(JSONObject.toJSONString(byUsername));
user.put("token", accessToken.getToken());
JSONObject ret = new JSONObject();
ret.put("obj",user);
return success(ret);
} else {
return error(30000, "账号或密码不正确");
}
}
4.1.4办事项目界面
当用户点击“办事项目”这一菜单按钮,会显示管理员在后台发布的所有的办事项目信息,支持通过关键词对办事项目进行搜索,选择需要的办事项目点击可以进入到办事项目详细的介绍界面,在详细界面可以查看到办事项目的项目名称、项目分类、项目地区、需求材料等信息,同时可以进行材料提交、点赞、收藏、评论操作,办事项目界面如下图4-4所示。

图4-4 办事项目界面图
4.1.5材料提交界面
当用户在办事项目详情界面想要进行材料提交,点击下方的“材料提交”按钮,就会跳转到材料提交信息填写界面,根据界面提示输入材料提交信息,点击“提交”按钮,材料提交就完成了,材料提交界面如下图4-5所示。

图4-5材料提交界面图
4.1.6投票信息界面
当用户点击“投票信息”这一菜单按钮,会显示管理员在后台发布的所有的投票信息,支持通过关键词对投票信息进行搜索,选择需要的投票信息点击可以进入到投票信息详细的介绍界面,在详细界面可以查看到投票信息的投票名称、投票编号、发布日期、投票内容等信息,同时可以进行投票、点赞、收藏、评论操作,投票信息界面如下图4-6所示。

图4-6 投票信息界面图
4.1.7投票界面
当用户在投票信息详情界面想要进行投票,点击下方的“投票”按钮,就会跳转到投票信息填写界面,根据界面提示输入投票信息,点击“提交”按钮,投票就完成了,投票界面如下图4-7所示。

图4-7投票界面图
4.2管理人员功能模块
管理员点击“通知公告管理”菜单可以查看到系统中的所有通知公告信息,对已经存在的通知公告,管理员可以修改,也可以添加新的通知公告或者删除通知公告。界面如下图4-8所示。

图4-8通知公告管理界面图
4.2.2 系统用户管理界面
管理员点击“系统用户”菜单可以对系统中存在的用户进行管理,包含了管理员用户和系统用户。界面如下图4-9所示。

图4-9系统用户管理界面图
系统用户管理逻辑代码如下:
@RequestMapping(value = {"/count_group", "/count"})
public Map<String, Object> count(HttpServletRequest request) {
Query count = service.count(service.readQuery(request), service.readConfig(request));
return success(count.getResultList());
}
4.2.3领导风采管理界面
管理员点击“领导风采”会显示出所有的领导风采信息,支持输入风采标题或者风采标签对领导风采信息进行查询,如果想要添加新的领导风采信息,点击“添加”按钮,输入风采标题、风采标签、发布日期、封面图片等信息,点击“提交”按钮就可以添加了,同时可以选择某一条领导风采信息,点击“删除”进行删除,也可以对用户提交的领导风采评论的信息进行管控。界面如下图4-10所示。

图4-10领导风采管理界面图
领导风采管理的逻辑代码如下:
@PostMapping("/add")
@Transactional
public Map<String, Object> add(HttpServletRequest request) throws IOException {
service.insert(service.readBody(request.getReader()));
return success(1);
}
@Transactional
public Map<String, Object> addMap(Map<String,Object> map){
service.insert(map);
return success(1);
}
public Map<String,Object> readBody(BufferedReader reader){
BufferedReader br = null;
StringBuilder sb = new StringBuilder("");
try{
br = reader;
String str;
while ((str = br.readLine()) != null){
sb.append(str);
}
br.close();
String json = sb.toString();
return JSONObject.parseObject(json, Map.class);
}catch (IOException e){
e.printStackTrace();
}finally{
if (null != br){
try{
br.close();
}catch (IOException e){
e.printStackTrace();
}
}
}
return null;
}
public void insert(Map<String,Object> body){
StringBuffer sql = new StringBuffer("INSERT INTO ");
sql.append("`").append(table).append("`").append(" (");
for (Map.Entry<String,Object> entry:body.entrySet()){
sql.append("`"+humpToLine(entry.getKey())+"`").append(",");
}
sql.deleteCharAt(sql.length()-1);
sql.append(") VALUES (");
for (Map.Entry<String,Object> entry:body.entrySet()){
Object value = entry.getValue();
if (value instanceof String){
sql.append("'").append(entry.getValue()).append("'").append(",");
}else {
sql.append(entry.getValue()).append(",");
}
}
sql.deleteCharAt(sql.length() - 1);
sql.append(")");
log.info("[{}] - 插入操作:{}",table,sql);
Query query = runCountSql(sql.toString());
query.executeUpdate();
}
管理员点击“办事进度”会显示出所有的办事进度信息,支持通过项目名称或者项目分类对办事进度信息进行查询,如果想要添加新的办事进度信息,点击“添加”按钮,输入相关信息,点击“提交”按钮就可以添加了,同时可以选择某一条办事进度信息,点击“删除”进行删除。界面如下图4-11所示。

图4-11办事进度管理界面图
办事进度管理逻辑代码如下:
@RequestMapping(value = {"/avg_group", "/avg"})
public Map<String, Object> avg(HttpServletRequest request) {
Query count = service.avg(service.readQuery(request), service.readConfig(request));
return success(count.getResultList());
}
4.2.5投诉举报管理界面
管理员点击“投诉举报”会显示出所有的投诉举报信息,支持通过标题名称或者用户信息或者用户姓名对投诉举报信息进行查询,如果想要添加新的投诉举报信息,点击“添加”按钮,输入相关信息,点击“提交”按钮就可以添加了,同时可以选择某一条投诉举报信息,点击“删除”进行删除。界面如下图4-12所示。

图4-12投诉举报管理界面图
投诉举报管理界面逻辑代码如下:
@PostMapping("/set")
@Transactional
public Map<String, Object> set(HttpServletRequest request) throws IOException {
service.update(service.readQuery(request), service.readConfig(request), service.readBody(request.getReader()));
return success(1);
}
public Map<String,String> readConfig(HttpServletRequest request){
Map<String,String> map = new HashMap<>();
map.put(FindConfig.PAGE,request.getParameter(FindConfig.PAGE));
map.put(FindConfig.SIZE,request.getParameter(FindConfig.SIZE));
map.put(FindConfig.LIKE,request.getParameter(FindConfig.LIKE));
map.put(FindConfig.ORDER_BY,request.getParameter(FindConfig.ORDER_BY));
map.put(FindConfig.FIELD,request.getParameter(FindConfig.FIELD));
map.put(FindConfig.GROUP_BY,request.getParameter(FindConfig.GROUP_BY));
map.put(FindConfig.MAX_,request.getParameter(FindConfig.MAX_));
map.put(FindConfig.MIN_,request.getParameter(FindConfig.MIN_));
return map;
}
public Map<String,String> readQuery(HttpServletRequest request){
String queryString = request.getQueryString();
if (queryString != null && !"".equals(queryString)) {
String[] querys = queryString.split("&");
Map<String, String> map = new HashMap<>();
for (String query : querys) {
String[] q = query.split("=");
map.put(q[0], q[1]);
}
map.remove(FindConfig.PAGE);
map.remove(FindConfig.SIZE);
map.remove(FindConfig.LIKE);
map.remove(FindConfig.ORDER_BY);
map.remove(FindConfig.FIELD);
map.remove(FindConfig.GROUP_BY);
map.remove(FindConfig.MAX_);
map.remove(FindConfig.MIN_);
return map;
}else {
return new HashMap<>();
}
}
@Transactional
public void update(Map<String,String> query,Map<String,String> config,Map<String,Object> body){
StringBuffer sql = new StringBuffer("UPDATE ").append("`").append(table).append("`").append(" SET ");
for (Map.Entry<String,Object> entry:body.entrySet()){
Object value = entry.getValue();
if (value instanceof String){
sql.append("`"+humpToLine(entry.getKey())+"`").append("=").append("'").append(value).append("'").append(",");
}else {
sql.append("`"+humpToLine(entry.getKey())+"`").append("=").append(value).append(",");
}
}
sql.deleteCharAt(sql.length()-1);
sql.append(toWhereSql(query,"0".equals(config.get(FindConfig.LIKE))));
log.info("[{}] - 更新操作:{}",table,sql);
Query query1 = runCountSql(sql.toString());
query1.executeUpdate();
}
public String toWhereSql(Map<String,String> query, Boolean like) {
if (query.size() > 0) {
try {
StringBuilder sql = new StringBuilder(" WHERE ");
for (Map.Entry<String, String> entry : query.entrySet()) {
if (entry.getKey().contains(FindConfig.MIN_)) {
String min = humpToLine(entry.getKey()).replace("_min", "");
sql.append("`"+min+"`").append(" >= '").append(URLDecoder.decode(entry.getValue(), "UTF-8")).append("' and ");
continue;
}
if (entry.getKey().contains(FindConfig.MAX_)) {
String max = humpToLine(entry.getKey()).replace("_max", "");
sql.append("`"+max+"`").append(" <= '").append(URLDecoder.decode(entry.getValue(), "UTF-8")).append("' and ");
continue;
}
if (like == true) {
sql.append("`"+humpToLine(entry.getKey())+"`").append(" LIKE '%").append(URLDecoder.decode(entry.getValue(), "UTF-8")).append("%'").append(" and ");
} else {
sql.append("`"+humpToLine(entry.getKey())+"`").append(" = '").append(URLDecoder.decode(entry.getValue(), "UTF-8")).append("'").append(" and ");
}
}
sql.delete(sql.length() - 4, sql.length());
sql.append(" ");
return sql.toString();
} catch (UnsupportedEncodingException e) {
log.info("拼接sql 失败:{}", e.getMessage());
}
}
return "";
}
5系统测试
5.1 系统测试用例
系统测试包括:用户登录功能测试、投票信息展示功能测试、投票信息添加、投票信息搜索、密码修改,如表5-1、5-2、5-3、5-4、5-5所示:
表5-1 用户登录功能测试表
| 用例名称 | 用户登录系统 |
| 目的 | 测试用户通过正确的用户名和密码可否登录功能 |
| 前提 | 未登录的情况下 |
| 测试流程 | 1) 进入登录页面 2) 输入正确的用户名和密码 |
| 预期结果 | 用户名和密码正确的时候,跳转到登录成功界面,反之则显示错误信息,提示重新输入 |
| 实际结果 | 实际结果与预期结果一致 |
投票信息查看功能测试:
表5-2 投票信息查看功能测试表
| 用例名称 | 投票信息查看 |
| 目的 | 测试投票信息查看功能 |
| 前提 | 无 |
| 测试流程 | 点击投票信息 |
| 预期结果 | 可以查看到所有投票信息 |
| 实际结果 | 实际结果与预期结果一致 |
管理员添加投票信息界面测试:
表5-3 管理员添加投票信息界面测试表
| 用例名称 | 添加投票信息测试用例 |
| 目的 | 测试投票信息添加功能 |
| 前提 | 管理员用户正常登录情况下 |
| 测试流程 | 1)管理员点击投票信息,然后点击添加后并填写信息。 2)点击进行提交。 |
| 预期结果 | 提交以后,页面首页会显示新的投票信息 |
| 实际结果 | 实际结果与预期结果一致 |
投票信息搜索功能测试:
表5-4投票信息搜索功能测试表
| 用例名称 | 投票信息搜索测试 |
| 目的 | 测试投票信息搜索功能 |
| 前提 | 无 |
| 测试流程 | 1)在搜索框填入搜索关键字。 2)点击搜索按钮。 |
| 预期结果 | 页面显示包含有搜索关键字的投票信息 |
| 实际结果 | 实际结果与预期结果一致 |
密码修改搜索功能测试:
表5-5 密码修改功能测试表
| 用例名称 | 密码修改测试用例 |
| 目的 | 测试管理员密码修改功能 |
| 前提 | 管理员用户正常登录情况下 |
| 测试流程 | 1)管理员密码修改并完成填写。 2)点击进行提交。 |
| 预期结果 | 使用新的密码可以登录 |
| 实际结果 | 实际结果与预期结果一致 |
通过编写新农村信息化管理与服务平台的测试用例,已经检测完毕用户登录模块、投票信息展示模块、投票信息添加模块、投票信息搜索模块、密码修改模块,通过这五大模块为新农村信息化管理与服务平台的后期推广运营提供了强力的技术支撑。
结论
至此,新农村信息化管理与服务平台已经结束,在开发前做了许多的准备,在本系统的设计和开发过程中阅览和学习了许多文献资料,从中我也收获了很多宝贵的方法和设计思路,对系统的开发也起到了很重要的作用,系统的开发技术选用的都是自己比较熟悉的,比如Web、Java技术、MYSQL,这些技术都是在以前的学习中学到了,其中许多的设计思路和方法都是在以前不断地学习中摸索出来的经验,其实对于我们来说工作量还是比较大的,但是正是由于之前的积累与准备,才能顺利的完成这个项目,由此看来,积累经验跟做好准备是十分重要的事情。
当然在该系统的设计与实现的过程中也离不开老师以及同学们的帮助,正是因为他们的指导与帮助,我才能够成功的在预期内完成了这个系统。同时在这个过程当中我也收获了很多东西,此系统也有需要改进的地方,但是由于专业知识的浅薄,并不能做到十分完美,希望以后有机会可以让其真正的投入到使用之中。
[1]赵将.Java语言在计算机软件开发中的应用[J].数字技术与应用,2023,41(03):160-162.DOI:10.19695/j.cnki.cn12-1369.2023.03.46.
[2]余鹏翔,石军锋.基于SpringBoot框架的群养母猪饲喂站管理系统设计与试验[J].中国农机化学报,2023,44(03):149-155+241.DOI:10.13733/j.jcam.issn.2095-5553.2023.03.021.
[3]刘意辉,柯思怡. 基于java语言的自定义交互数据的管理方法、系统、存储介质[P]. 广东省:CN115291850B,2023-03-07.
[4]杨嘉琛,王泽琛,温家宝,肖帅. 一种基于SpringBoot框架的海洋目标检测系统[P]. 天津市:CN115511802A,2022-12-23.
[5]Gordon V Scott,Clevenger John L. Computer Graphics Programming in OpenGL with Java[M].Mercury Learning and Information:2021-09-02.
[6]Witsarut Sriratana,Vittaya Khagwian,Sutham Satthamsakul. Analysis of Electric Current by Using MySQL Database on Web Server for Machine Performance Evaluation: A Case Study of Air Conditioning System[J]. 제어로봇시스템학회 국제학술대회 논문집,2020.
[7]张纪贵.新农村财务管理信息化发展的研究[J].农家参谋,2020(04):23.
[8]Prince Asabere,Francois Sekyere,Willie K Ofosu. Wireless Biometric Fingerprint Attendance System using Arduino and Mysql Database[J]. International Journal of Computer Science, Engineering and Applications,2019,10(5).
[9]杜钦生,朱妍.新农村信息化管理系统[J].长春大学学报,2019,29(02):32-36.
[10]Evaristus Didik Madyatmadja,Chelsea Adora. Designing and Using a MySQL Database for Human Resource Management[J]. Advances in Science Technology and Engineering Systems Journal,2019,4(6).
[11]潘宁. 农村信息化管理系统的设计与实现[D].西安电子科技大学,2015.
[12]李敏.浙西南新农村信息服务云平台技术研究[J].重庆工商大学学报(自然科学版),2013,30(08):50-54.
[13]胡成杰,宫云战,金大海. Java语言基于函数摘要的全局分析静态测试方法[C]//中国计算机学会,中国计算机学会容错计算专业委员会.第六届中国测试学术会议论文集.第六届中国测试学术会议论文集,2010:203-207.
[14]Wu Hongyan. Construction of Online Teaching System Based on SpringBoot Framework for Normal University Students’ Informatization Teaching Ability Training[P]. 2022 2nd International Conference on Education, Information Management and Service Science (EIMSS 2022),2022.
致 谢
文章能够得以完成,这其中离不开我敬爱的老师的帮助,虽然没有直接指出问题的所在,但也通过言语指点了我,并给出了相对应的建议,让我能够更加快速地成长,在此,由衷地表达我的谢意。
首先,主要感谢的是我的指导老师,是他在我完成我的作品时给了我巨大的肯定,这一点给了我巨大信心,让我有信心完成这项作品。并且还在我的制作过程中给了我不少的建议,让我少走了很多的弯路。为我指出了具体的方向,找到了主干的我,便沿着主干的枝丫逐渐深入,剖析每一个脉络。并且在我的系统的初步完成时,也给我指出了我系统存在的不足和缺陷,让我深刻认识到了自己的不足。
其次还要感谢为我提供参考资料的同学,是他们给了我前人的经验,让我得以站在巨人的肩膀上作为我的起点,这些资料也给我带来了巨大的帮助。
最后还要感谢我的父母,他们给了我最大的支持,也充分肯定了我的作品,这个给了我极大的鼓舞,也奠定了我成功的基础,没有这些人对我的帮助,也就不会有我今天的成功。对此再次感谢各位的帮助。
9万+

被折叠的 条评论
为什么被折叠?



