摘要
Spring Boot电商扶贫助农平台小程序,致力于运用先进的互联网技术和智能化服务,打造一款高效、便捷、安全的电商扶贫新模式。通过平台,我们期望连接农村与城市,将优质的农产品直接送达消费者手中,助力农民脱贫增收,实现乡村振兴。同时,我们也希望借助小程序的便捷性,让更多人了解并参与到扶贫助农的行动中来,共同为构建和谐社会贡献力量。
电商扶贫助农平台小程序的设计是采取面对对象的开发模式进行软件的开发和硬体的架设,能很好的满足实际使用的需求,完善了对应的软体架设以及程序编码的工作,采用的数据库是Mysql,使用Spring Boot框架技术构建的一个管理系统,实现了本系统的全部功能。本次报告,首先分析了研究的背景、作用、意义,为研究工作的合理性打下了基础。电商扶贫助农平台小程序的各项需求以及技术问题进行分析,证明了系统的必要性和技术可行性,然后对设计系统需要使用的技术软件以及设计思想做了基本的介绍,最后来实现电商扶贫助农平台小程序的部署运行使用它。
关键词:电商扶贫助农平台小程序 ;Spring Boot框架;Mysql数据库;
The Spring Boot e-commerce poverty alleviation and agricultural assistance platform applet is committed to creating an efficient, convenient and safe e-commerce poverty alleviation model by using advanced Internet technology and intelligent services. Through the platform, we hope to connect rural and urban areas, deliver high-quality agricultural products directly to consumers, help farmers lift themselves out of poverty and increase their income, and achieve rural revitalization. At the same time, we also hope to leverage the convenience of mini programs to enable more people to understand and participate in poverty alleviation and agricultural assistance actions, and jointly contribute to building a harmonious society.
The design of the e-commerce poverty alleviation and agricultural assistance platform mini program adopts an object-oriented development model for software development and hardware installation, which can well meet the actual needs of use, improve the corresponding software installation and program coding work, use MySQL database, and use Spring Boot framework technology to build a management system, realizing all functions of this system. This report first analyzes the background, role, and significance of the research, laying the foundation for the rationality of the research work. The various requirements and technical issues of the e-commerce poverty alleviation and agricultural assistance platform mini program were analyzed, proving the necessity and technical feasibility of the system. Then, a basic introduction was made to the technical software and design ideas required for designing the system. Finally, the deployment and operation of the e-commerce poverty alleviation and agricultural assistance platform mini program were implemented.
Keywords:E-commerce poverty alleviation and agricultural assistance platform mini program; Spring Boot framework; MySQL database;
1.1选题背景及意义
当前农村电商发展的迫切需求与信息化扶贫战略的深入推进。在信息化、网络化时代,电商已经成为推动农村经济发展的重要力量,但农村地区往往面临信息不对称、销售渠道有限等挑战,使得优质农产品难以对接市场需求。同时,扶贫工作也急需更加精准、高效的管理方式,以实现资源的优化配置和贫困人口的精准帮扶。
通过开发基于Spring Boot的电商扶贫助农平台小程序,整合商品分类管理、店铺信息管理、生产地信息管理、贫困申请管理、爱心捐赠管理、系统管理和扶贫政策管理等功能,为农村电商和扶贫工作提供全方位的支持。平台可以帮助农民和店铺进行商品和信息的在线展示,提高产品的知名度和竞争力;通过生产地信息管理,消费者可以更加了解产品的源头,增强购买的信心和满意度;贫困申请管理模块则使得扶贫资源的分配更加精准和高效,确保真正需要帮助的贫困人群得到及时的支持;爱心捐赠管理模块能够激发社会爱心力量,为农村发展和贫困人口提供更多的帮助;系统管理功能则确保了平台的安全稳定运行;扶贫政策管理功能则帮助政府部门及时发布和更新扶贫政策,提高政策的透明度和执行效率。
综上所述,Spring Boot电商扶贫助农平台小程序选题不仅有助于推动农村电商的健康发展,提升农产品的市场竞争力,还能通过信息化手段优化扶贫工作,促进农村地区的可持续发展,实现社会资源的共享和共同富裕的目标。
1.2研究的目标和内容
Spring Boot电商扶贫助农平台小程序的研究目标在于构建一个功能完善、操作便捷、安全可靠的电商平台,旨在通过信息化手段助力农村经济发展,促进扶贫助农工作的高效推进。研究内容主要涵盖商品分类管理、店铺信息管理、生产地信息管理、贫困申请管理、爱心捐赠管理、系统管理和扶贫政策管理等多个方面,通过深入研究这些功能模块的设计和实现,旨在实现农产品的在线展示与销售、店铺信息的规范化管理、生产地信息的透明化展示、贫困申请的精准帮扶、爱心捐赠的便捷操作、系统安全性的有效保障以及扶贫政策的及时传达。通过这些研究内容的落实,我们将努力打造出一个符合农村地区实际需求、能够有效推动电商扶贫助农工作的小程序平台,为农村经济的繁荣和贫困人口的脱贫致富贡献力量。
1.3论文结构安排
第一章:引言,介绍研究背景和动机,概述研究目的和意义,概括国内外研究现状,并提供论文结构概述。
第二章:系统需求分析,通过用户需求分析和功能需求分析,明确用户对系统的需求和系统应具备的功能。
第三章:系统设计,设计系统架构,包括选择合适的架构模式和数据库设计,以及各个模块的详细设计。
第四章:系统实现,选择合适的技术工具和框架,逐一实现各个模块,建立数据库连接并实现前端界面开发。
第五章:系统测试,进行单元测试、集成测试和整体系统测试,确保系统功能的正确性、协调性和稳定性。
第六章,总结,总结研究工作的主要内容和成果,评价系统的优点和不足,并提出改进和进一步研究的建议,强调研究的意义和影响。
第2章 系统分析
2.1系统可行性分析
2.1.1技术可行性分析
电商扶贫助农平台小程序采用了Spring Boot框架,开发了功能完备、使用简单的前端应用程序,并建立、维护了一个数据完整、安全、稳定性强的后台数据库系统。
系统使用Spring Boot框架和Mysql数据库作为设计工具,可简单易行地学习操作。用户角色之间的相结合开发一套电商扶贫助农平台小程序是值得尝试的,数据完整性和许多品质为数据的功能分配和管理提供了依据。它也是数据库安全平台的重要组成部分,是提高和增强数据安全性的重要手段。此外,为了提供更平滑,更智能和更有效的基本控制方法,定义了同时构建对安全计算环境的支持所需的步骤,并帮助维护安全性。因为在这两种开发工具中,功能强大且免费且界面良好,所以电商扶贫助农平台小程序在技术方面是可行的。
2.1.2经济可行性分析
电商扶贫助农平台小程序管理的开发是由开发者自己开发,不需要购买其他软件或者端口之类的,而且在电商扶贫助农平台小程序管理的开发之前所做的市场调研及其他的电商扶贫助农平台小程序,都是没有任何费用的,通过开发者自己的努力,所有的工作的都是自己亲力亲为,在碰到自己比较难以解决的问题,大多是通过同学和指导老师的帮助进行相关信息的解决,所以对于电商扶贫助农平台小程序的开发在经济上是完全可行的,没有任何费用支出的。
使用Spring Boot框架是比较成熟的技术,所以电商扶贫助农平台小程序的开发在经济上是没有问题的。
2.1.3操作可行性分析
可操作性主要是对电商扶贫助农平台小程序系统设计完成后,用户的使用体验度,对于管理员可以通过系统随时管理相关的数据信息,并且对于管理员、普通用户、店家用户三个用户角色,都可以简单明了的进入到自己的系统界面,通过界面导航菜单可以简单明了地操作功能模块,方便用户信息需求和店铺信息管理数据信息,对于系统的操作,不需要专业人员都可以直接进行功能模块的操作管理,所以在系统的可操作性是完全可以的。本系统的操作使用的也是界面窗口进行登录,所以操作人员只要会简单的电脑操作就完全可以的。
2.2系统需求分析
2.2.1功能需求分析
电商扶贫助农平台小程序我划分为了用户管理模块和管理员模块及店家用户模块这三大部分。
普通用户功能:
(1)登录:电商扶贫助农平台小程序前台注册后的用户是可以通过自己的账户名和密码进行登录的,当用户输入完整的自己的账户名和密码后,点击“登录”按钮后,将会首先验证输入的有没有空数据,再次验证输入的账户名+密码和数据库中当前保存的用户信息是否一致,只有在一致后将会登录成功并自动跳转到电商扶贫助农平台小程序的首页中;否则将会提示相应错误信息。
(2)店铺信息:当用户点击下方导航栏“店铺信息”这一菜单按钮,会显示管理员在后台发布的所有的店铺信息,可以查看详情,进行收藏、点赞、评论等。
(3)助农新闻:当用户点击下方导航栏“助农新闻”这一菜单按钮,会显示管理员在后台发布的所有的助农新闻,可以查看详情,进行收藏、点赞、评论等。
(4)网站公告:当用户点击下方导航栏“网站公告”这一菜单按钮,会显示管理员在后台发布的所有的网站公告,可以查看详情,进行收藏、点赞、评论等。
(5)助农商品:当用户点击下方导航栏“助农商品:”这一菜单按钮,会显示管理员在后台发布的所有的助农新闻,可以查看详情,进行添加购物车、购买、收藏、评论等。
(6)我的模块:普通用户在前台点击“我的”可以对用户的基本信息、收货地址、收藏、订单、购物车、爱心捐赠、订单配送等信息进行管理。
管理员端:
(1)系统用户:包括用户账号的添加、编辑和删除操作,可以查看用户信息、修改用户权限、冻结或解冻用户账号等。
(2)助农商品管理:点击“助农商品”这个菜单,可以查看到所有助农商品详情,可以进行增删改查等操作。
(3)贫困申请管理:点击“贫困申请”这个菜单,可以查看到所有贫困申请详情,可以进行增删改查等操作。
(4)资讯管理:点击“资讯管理”这个菜单,可以查看到所有助农新闻、新闻分类详情,可以进行增删改查等操作。
(5)系统管理:当管理员点击“系统管理”时,可查看轮播图管理,如需添加新的轮播图,点击右侧“新增”按钮,上传图片,输入标题,点击“确认”按钮进行添加。
(6)生产地信息管理:当管理员点击“生产地信息管理”时,可查看生产地信息,如需添加新的生产地信息,点击左侧“添加”按钮,输入标题和正文,点击“提交”按钮进行添加。同时可对生产地信息进行增删改查。
(7)商城管理:点击“商城管理”这个菜单,可以查看到所有助农商品、分类列表、订单列表、订单配送等详情,可以进行增删改查等操作。
店家用户端:
(1)个人信息:管理员和用户点击“个人信息”按钮,可以对个人的头像、昵称、手机号码等信息进行更新。
(2)修改密码:管理员和员工点击“修改密码”按钮,可以对登录密码进行更改,首先输入原密码,然后再输入新密码和确认密码,当原密码正确,输入两次新密码一致,
(3)店铺信息管理,点击“店铺信息”这个菜单,可以查看到所有店铺信息详情,进行查询,添加、删除等操作。
(4)贫困申请管理,点击“贫困申请”这个菜单,可以查看到所有贫困申请信息详情,进行查询,添加、删除等操作。
(5)订单列表管理,点击“订单列表”这个菜单,可以查看到所有订单列表信息详情,进行查询,添加、删除等操作。
(6)订单配送管理,点击“订单配送”这个菜单,可以查看到所有订单配送信息详情,进行查询,添加、删除等操作。
2.2.2非功能性需求分析
非功能性分析旨在评估电商扶贫助农平台小程序的非功能需求和性能要求。通过对性能、可靠性、安全性、可用性和扩展性等方面进行评估,确保平台能够满足用户和系统运行的要求。具体如下3-1表格中:
表2.1 电商扶贫助农平台小程序非功能需求表
| 非功能性要求 | 说明 |
| 性能 | 评估响应时间、并发用户数、吞吐量等指标,以确保平台稳定高效地运行。 |
| 可靠性 | 评估系统的稳定性、容错能力和数据完整性,保障系统在故障情况下正常运行。 |
| 安全性 | 评估用户身份认证、数据加密和访问控制等,保护用户信息和交易的安全。 |
| 可用性 | 评估系统的稳定性、故障处理能力和用户界面友好性,提供良好的用户体验。 |
| 扩展性 | 评估系统的可扩展性和灵活性,以便根据需求进行功能扩展和升级。 |
2.3系统用例分析
系统用例分析是对电商扶贫助农平台小程序中各个功能模块的用户需求和行为进行分析,以识别和描述不同的用户用例。通过系统用例分析,可以深入了解用户在平台上的操作流程,为系统设计和开发提供指导,并确保平台能够满足用户的需求和期望。
电商扶贫助农平台小程序中普通用户角色/店家用户角色用例图如图2.1所示:

图2.1普通用户/店家用户角色用例图
电商扶贫助农平台小程序中管理员用例图如图2.2所示:

图2.2 管理员用例图
2.4本章小结
在系统分析的章节中,我们通过可行性分析、功能分析和系统用例分析等方法,全面评估了电商扶贫助农平台小程序的可行性、功能需求以及用户需求。这些分析为后续的系统设计和开发提供了重要的指导和决策依据,确保平台能够满足用户需求,并实现预期目标和效益。
第 3 章系统设计
电商扶贫助农平台小程序总体设计包括系统架构、数据库设计、用户界面设计等方面。通过三层架构模式,确保系统的可靠性和可扩展性。设计规范化的数据库结构,以存储和管理商品信息、用户数据等。同时,注重用户界面的友好性和易用性,提供便捷的功能操作和良好的用户体验。总体设计的目标是实现一个稳定、安全、高效的电商扶贫助农平台小程序,满足用户的需求。
3.1系统架构设计
在系统架构设计中,我们将确定系统的整体结构和组件之间的关系。这包括选择适当的架构风格,划分系统的层次结构,并定义各个模块的职责和交互方式。架构图如下图所示。

图3-1电商扶贫助农平台小程序架构设计图
表现层(Presentation Layer):负责与用户进行交互,将系统的功能和数据以易于理解和操作的方式展示给用户。通常包括用户界面、页面设计和用户输入验证等。
业务逻辑层(Business Logic Layer):处理系统的核心业务逻辑,包括对用户请求的处理、业务规则的执行以及数据的处理和转换。它独立于表现层和数据层,实现了业务逻辑的封装和复用。
数据层(Data Layer):负责数据的存储、访问和管理,包括数据库和持久化机制。数据层提供了对数据的增删改查操作,并与业务逻辑层进行交互,使系统能够有效地存储和检索数据。
这三个层次相互独立,通过明确的接口和协议进行通信,实现了系统的模块化和可扩展性。表现层负责将用户的请求传递给业务逻辑层,业务逻辑层处理请求并返回结果,最后数据层负责与数据库交互并提供数据支持。这种分层架构有助于实现系统的可维护性、灵活性和可测试性。
3.2系统功能模块设计
通过整体功能模块设计,我们将根据需求分析的结果,将系统的功能划分为不同的模块。每个模块负责实现特定的功能,并与其他模块进行协作。我们将详细定义每个模块的输入、输出、处理逻辑和相互依赖关系。具体的功能模块图如图3.1所示。
图3.1 电商扶贫助农平台小程序功能模块图
3.3数据库设计
数据库设计是系统开发中至关重要的一环,它涉及到数据的组织、存储和管理。在数据库设计中,我们将根据系统的需求设计数据库的概念结构和逻辑结构,包括定义实体、属性、关系和约束等。
3.3.1数据库概念结构设计
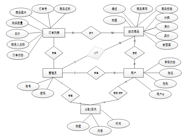
数据库概念结构设计主要涉及数据库的实体和实体之间的关系。通过实体-关系模型或者其他适当的模型,我们将定义系统中涉及的各个实体以及它们之间的联系。下面是整个电商扶贫助农平台小程序的总E-R关系图。

图3.2 电商扶贫助农平台小程序总E-R关系图
3.3.2数据库逻辑结构设计
数据库逻辑结构设计则是在概念结构的基础上,进行具体的数据库表设计。我们将定义每个表的结构、字段和约束,并建立表与表之间的关系。具体如下。
| 编号 | 名称 | 数据类型 | 长度 | 小数位 | 允许空值 | 主键 | 默认值 | 说明 |
| 1 | token_id | int | 10 | 0 | N | Y | 临时访问牌ID | |
| 2 | token | varchar | 64 | 0 | Y | N | 临时访问牌 | |
| 3 | info | text | 65535 | 0 | Y | N | ||
| 4 | maxage | int | 10 | 0 | N | N | 2 | 最大寿命:默认2小时 |
| 5 | create_time | timestamp | 19 | 0 | N | N | CURRENT_TIMESTAMP | 创建时间: |
| 6 | update_time | timestamp | 19 | 0 | N | N | CURRENT_TIMESTAMP | 更新时间: |
| 7 | user_id | int | 10 | 0 | N | N | 0 | 用户编号: |
| 编号 | 名称 | 数据类型 | 长度 | 小数位 | 允许空值 | 主键 | 默认值 | 说明 |
| 1 | address_id | int | 10 | 0 | N | Y | 收货地址: | |
| 2 | name | varchar | 32 | 0 | Y | N | 姓名: | |
| 3 | phone | varchar | 13 | 0 | Y | N | 手机: | |
| 4 | postcode | varchar | 8 | 0 | Y | N | 邮编: | |
| 5 | address | varchar | 255 | 0 | N | N | 地址: | |
| 6 | user_id | mediumint | 8 | 0 | N | N | 用户ID:[0,8388607]用户获取其他与用户相关的数据 | |
| 7 | create_time | timestamp | 19 | 0 | N | N | CURRENT_TIMESTAMP | 创建时间: |
| 8 | update_time | timestamp | 19 | 0 | N | N | CURRENT_TIMESTAMP | 更新时间: |
| 9 | default | bit | 1 | 0 | N | N | 0 | 默认判断 |
表agricultural_commodities (助农商品)
| 编号 | 名称 | 数据类型 | 长度 | 小数位 | 允许空值 | 主键 | 默认值 | 说明 |
| 1 | agricultural_commodities_id | int | 10 | 0 | N | Y | 助农商品ID | |
| 2 | store_user | int | 10 | 0 | Y | N | 0 | 店家用户 |
| 3 | product_name | varchar | 64 | 0 | Y | N | 商品名称 | |
| 4 | product_specifications | varchar | 64 | 0 | Y | N | 商品规格 | |
| 5 | origin_of_goods | varchar | 64 | 0 | Y | N | 商品产地 | |
| 6 | product_information | text | 65535 | 0 | Y | N | 商品信息 | |
| 7 | cart_title | varchar | 125 | 0 | Y | N | 标题:[0,125]用于产品html的标签中 | |
| 8 | cart_img | text | 65535 | 0 | Y | N | 封面图:用于显示于产品列表页 | |
| 9 | cart_description | varchar | 255 | 0 | Y | N | 描述:[0,255]用于产品规格描述 | |
| 10 | cart_price_ago | double | 8 | 2 | N | N | 0.00 | 原价:[1] |
| 11 | cart_price | double | 8 | 2 | N | N | 0.00 | 卖价:[1] |
| 12 | cart_inventory | int | 10 | 0 | N | N | 0 | 商品库存 |
| 13 | cart_type | varchar | 64 | 0 | N | N | 未分类 | 商品分类: |
| 14 | cart_content | longtext | 2147483647 | 0 | Y | N | 正文:产品的主体内容 | |
| 15 | cart_img_1 | text | 65535 | 0 | Y | N | 主图1: | |
| 16 | cart_img_2 | text | 65535 | 0 | Y | N | 主图2: | |
| 17 | cart_img_3 | text | 65535 | 0 | Y | N | 主图3: | |
| 18 | cart_img_4 | text | 65535 | 0 | Y | N | 主图4: | |
| 19 | cart_img_5 | text | 65535 | 0 | Y | N | 主图5: | |
| 20 | create_time | datetime | 19 | 0 | N | N | CURRENT_TIMESTAMP | 创建时间 |
| 21 | update_time | timestamp | 19 | 0 | N | N | CURRENT_TIMESTAMP | 更新时间 |
| 编号 | 名称 | 数据类型 | 长度 | 小数位 | 允许空值 | 主键 | 默认值 | 说明 |
| 1 | article_id | mediumint | 8 | 0 | N | Y | 文章id:[0,8388607] | |
| 2 | title | varchar | 125 | 0 | N | Y | 标题:[0,125]用于文章和html的title标签中 | |
| 3 | type | varchar | 64 | 0 | N | N | 0 | 文章分类:[0,1000]用来搜索指定类型的文章 |
| 4 | hits | int | 10 | 0 | N | N | 0 | 点击数:[0,1000000000]访问这篇文章的人次 |
| 5 | praise_len | int | 10 | 0 | N | N | 0 | 点赞数 |
| 6 | create_time | timestamp | 19 | 0 | N | N | CURRENT_TIMESTAMP | 创建时间: |
| 7 | update_time | timestamp | 19 | 0 | N | N | CURRENT_TIMESTAMP | 更新时间: |
| 8 | source | varchar | 255 | 0 | Y | N | 来源:[0,255]文章的出处 | |
| 9 | url | varchar | 255 | 0 | Y | N | 来源地址:[0,255]用于跳转到发布该文章的网站 | |
| 10 | tag | varchar | 255 | 0 | Y | N | 标签:[0,255]用于标注文章所属相关内容,多个标签用空格隔开 | |
| 11 | content | longtext | 2147483647 | 0 | Y | N | 正文:文章的主体内容 | |
| 12 | img | varchar | 255 | 0 | Y | N | 封面图 | |
| 13 | description | text | 65535 | 0 | Y | N | 文章描述 |
| 编号 | 名称 | 数据类型 | 长度 | 小数位 | 允许空值 | 主键 | 默认值 | 说明 |
| 1 | type_id | smallint | 5 | 0 | N | Y | 分类ID:[0,10000] | |
| 2 | display | smallint | 5 | 0 | N | N | 100 | 显示顺序:[0,1000]决定分类显示的先后顺序 |
| 3 | name | varchar | 16 | 0 | N | N | 分类名称:[2,16] | |
| 4 | father_id | smallint | 5 | 0 | N | N | 0 | 上级分类ID:[0,32767] |
| 5 | description | varchar | 255 | 0 | Y | N | 描述:[0,255]描述该分类的作用 | |
| 6 | icon | text | 65535 | 0 | Y | N | 分类图标: | |
| 7 | url | varchar | 255 | 0 | Y | N | 外链地址:[0,255]如果该分类是跳转到其他网站的情况下,就在该URL上设置 | |
| 8 | create_time | timestamp | 19 | 0 | N | N | CURRENT_TIMESTAMP | 创建时间: |
| 9 | update_time | timestamp | 19 | 0 | N | N | CURRENT_TIMESTAMP | 更新时间: |
| 编号 | 名称 | 数据类型 | 长度 | 小数位 | 允许空值 | 主键 | 默认值 | 说明 |
| 1 | auth_id | int | 10 | 0 | N | Y | 授权ID: | |
| 2 | user_group | varchar | 64 | 0 | Y | N | 用户组: | |
| 3 | mod_name | varchar | 64 | 0 | Y | N | 模块名: | |
| 4 | table_name | varchar | 64 | 0 | Y | N | 表名: | |
| 5 | page_title | varchar | 255 | 0 | Y | N | 页面标题: | |
| 6 | path | varchar | 255 | 0 | Y | N | 路由路径: | |
| 7 | position | varchar | 32 | 0 | Y | N | 位置: | |
| 8 | mode | varchar | 32 | 0 | N | N | _blank | 跳转方式: |
| 9 | add | tinyint | 3 | 0 | N | N | 1 | 是否可增加: |
| 10 | del | tinyint | 3 | 0 | N | N | 1 | 是否可删除: |
| 11 | set | tinyint | 3 | 0 | N | N | 1 | 是否可修改: |
| 12 | get | tinyint | 3 | 0 | N | N | 1 | 是否可查看: |
| 13 | field_add | text | 65535 | 0 | Y | N | 添加字段: | |
| 14 | field_set | text | 65535 | 0 | Y | N | 修改字段: | |
| 15 | field_get | text | 65535 | 0 | Y | N | 查询字段: | |
| 16 | table_nav_name | varchar | 500 | 0 | Y | N | 跨表导航名称: | |
| 17 | table_nav | varchar | 500 | 0 | Y | N | 跨表导航: | |
| 18 | option | text | 65535 | 0 | Y | N | 配置: | |
| 19 | create_time | timestamp | 19 | 0 | N | N | CURRENT_TIMESTAMP | 创建时间: |
| 20 | update_time | timestamp | 19 | 0 | N | N | CURRENT_TIMESTAMP | 更新时间: |
| 编号 | 名称 | 数据类型 | 长度 | 小数位 | 允许空值 | 主键 | 默认值 | 说明 |
| 1 | cart_id | int | 10 | 0 | N | Y | 购物车ID: | |
| 2 | title | varchar | 64 | 0 | Y | N | 标题: | |
| 3 | img | varchar | 255 | 0 | N | N | 0 | 图片: |
| 4 | user_id | int | 10 | 0 | N | N | 0 | 用户ID: |
| 5 | create_time | timestamp | 19 | 0 | N | N | CURRENT_TIMESTAMP | 创建时间: |
| 6 | update_time | timestamp | 19 | 0 | N | N | CURRENT_TIMESTAMP | 更新时间: |
| 7 | state | int | 10 | 0 | N | N | 0 | 状态:使用中,已失效 |
| 8 | price | double | 9 | 2 | N | N | 0.00 | 单价: |
| 9 | price_ago | double | 9 | 2 | N | N | 0.00 | 原价: |
| 10 | price_count | double | 11 | 2 | N | N | 0.00 | 总价: |
| 11 | num | int | 10 | 0 | N | N | 1 | 数量: |
| 12 | goods_id | mediumint | 8 | 0 | N | N | 商品id:[0,8388607] | |
| 13 | type | varchar | 64 | 0 | N | N | 未分类 | 商品分类: |
| 14 | description | varchar | 255 | 0 | Y | N | 描述:[0,255]用于产品规格描述 |
| 编号 | 名称 | 数据类型 | 长度 | 小数位 | 允许空值 | 主键 | 默认值 | 说明 |
| 1 | collect_id | int | 10 | 0 | N | Y | 收藏ID: | |
| 2 | user_id | int | 10 | 0 | N | N | 0 | 收藏人ID: |
| 3 | source_table | varchar | 255 | 0 | Y | N | 来源表: | |
| 4 | source_field | varchar | 255 | 0 | Y | N | 来源字段: | |
| 5 | source_id | int | 10 | 0 | N | N | 0 | 来源ID: |
| 6 | title | varchar | 255 | 0 | Y | N | 标题: | |
| 7 | img | varchar | 255 | 0 | Y | N | 封面: | |
| 8 | create_time | timestamp | 19 | 0 | N | N | CURRENT_TIMESTAMP | 创建时间: |
| 9 | update_time | timestamp | 19 | 0 | N | N | CURRENT_TIMESTAMP | 更新时间: |
| 编号 | 名称 | 数据类型 | 长度 | 小数位 | 允许空值 | 主键 | 默认值 | 说明 |
| 1 | comment_id | int | 10 | 0 | N | Y | 评论ID: | |
| 2 | user_id | int | 10 | 0 | N | N | 0 | 评论人ID: |
| 3 | reply_to_id | int | 10 | 0 | N | N | 0 | 回复评论ID:空为0 |
| 4 | content | longtext | 2147483647 | 0 | Y | N | 内容: | |
| 5 | nickname | varchar | 255 | 0 | Y | N | 昵称: | |
| 6 | avatar | varchar | 255 | 0 | Y | N | 头像地址:[0,255] | |
| 7 | create_time | timestamp | 19 | 0 | N | N | CURRENT_TIMESTAMP | 创建时间: |
| 8 | update_time | timestamp | 19 | 0 | N | N | CURRENT_TIMESTAMP | 更新时间: |
| 9 | source_table | varchar | 255 | 0 | Y | N | 来源表: | |
| 10 | source_field | varchar | 255 | 0 | Y | N | 来源字段: | |
| 11 | source_id | int | 10 | 0 | N | N | 0 | 来源ID: |
| 编号 | 名称 | 数据类型 | 长度 | 小数位 | 允许空值 | 主键 | 默认值 | 说明 |
| 1 | goods_id | mediumint | 8 | 0 | N | Y | 产品id:[0,8388607] | |
| 2 | title | varchar | 125 | 0 | Y | N | 标题:[0,125]用于产品和html的<title>标签中 | |
| 3 | img | text | 65535 | 0 | Y | N | 封面图:用于显示于产品列表页 | |
| 4 | description | varchar | 255 | 0 | Y | N | 描述:[0,255]用于产品规格描述 | |
| 5 | price_ago | double | 8 | 2 | N | N | 0.00 | 原价:[1] |
| 6 | price | double | 8 | 2 | N | N | 0.00 | 卖价:[1] |
| 7 | sales | int | 10 | 0 | N | N | 0 | 销量:[0,1000000000] |
| 8 | inventory | int | 10 | 0 | N | N | 0 | 商品库存 |
| 9 | type | varchar | 64 | 0 | N | N | 商品分类: | |
| 10 | hits | int | 10 | 0 | N | N | 0 | 点击量:[0,1000000000]访问这篇产品的人次 |
| 11 | content | longtext | 2147483647 | 0 | Y | N | 正文:产品的主体内容 | |
| 12 | img_1 | text | 65535 | 0 | Y | N | 主图1: | |
| 13 | img_2 | text | 65535 | 0 | Y | N | 主图2: | |
| 14 | img_3 | text | 65535 | 0 | Y | N | 主图3: | |
| 15 | img_4 | text | 65535 | 0 | Y | N | 主图4: | |
| 16 | img_5 | text | 65535 | 0 | Y | N | 主图5: | |
| 17 | create_time | timestamp | 19 | 0 | N | N | CURRENT_TIMESTAMP | 创建时间: |
| 18 | update_time | timestamp | 19 | 0 | N | N | CURRENT_TIMESTAMP | 更新时间: |
| 19 | customize_field | text | 65535 | 0 | Y | N | 自定义字段 | |
| 20 | source_table | varchar | 255 | 0 | Y | N | 来源表: | |
| 21 | source_field | varchar | 255 | 0 | Y | N | 来源字段: | |
| 22 | source_id | int | 10 | 0 | N | N | 0 | 来源ID: |
| 23 | user_id | int | 10 | 0 | Y | N | 0 | 添加人 |
| 编号 | 名称 | 数据类型 | 长度 | 小数位 | 允许空值 | 主键 | 默认值 | 说明 |
| 1 | type_id | int | 10 | 0 | N | Y | 商品分类ID: | |
| 2 | father_id | smallint | 5 | 0 | N | N | 0 | 上级分类ID:[0,32767] |
| 3 | name | varchar | 255 | 0 | Y | N | 商品名称: | |
| 4 | desc | varchar | 255 | 0 | Y | N | 描述: | |
| 5 | icon | varchar | 255 | 0 | Y | N | 图标: | |
| 6 | source_table | varchar | 255 | 0 | Y | N | 来源表: | |
| 7 | source_field | varchar | 255 | 0 | Y | N | 来源字段: | |
| 8 | create_time | timestamp | 19 | 0 | N | N | CURRENT_TIMESTAMP | 创建时间: |
| 9 | update_time | timestamp | 19 | 0 | N | N | CURRENT_TIMESTAMP | 更新时间: |
| 编号 | 名称 | 数据类型 | 长度 | 小数位 | 允许空值 | 主键 | 默认值 | 说明 |
| 1 | hits_id | int | 10 | 0 | N | Y | 点赞ID: | |
| 2 | user_id | int | 10 | 0 | N | N | 0 | 点赞人: |
| 3 | create_time | timestamp | 19 | 0 | N | N | CURRENT_TIMESTAMP | 创建时间: |
| 4 | update_time | timestamp | 19 | 0 | N | N | CURRENT_TIMESTAMP | 更新时间: |
| 5 | source_table | varchar | 255 | 0 | Y | N | 来源表: | |
| 6 | source_field | varchar | 255 | 0 | Y | N | 来源字段: | |
| 7 | source_id | int | 10 | 0 | N | N | 0 | 来源ID: |
| 编号 | 名称 | 数据类型 | 长度 | 小数位 | 允许空值 | 主键 | 默认值 | 说明 |
| 1 | logistics_delivery_id | int | 10 | 0 | N | Y | 物流配送ID | |
| 2 | order_number | varchar | 64 | 0 | Y | N | 订单号 | |
| 3 | product_name | varchar | 64 | 0 | Y | N | 商品名称 | |
| 4 | purchase_quantity | varchar | 64 | 0 | Y | N | 购买数量 | |
| 5 | total_transaction_amount | double | 11 | 2 | Y | N | 0.00 | 交易总额 |
| 6 | the_date_of_issuance | date | 10 | 0 | Y | N | 发货日期 | |
| 7 | delivery_number | varchar | 30 | 0 | Y | N | 配送订单 | |
| 8 | ordinary_users | int | 10 | 0 | Y | N | 0 | 普通用户 |
| 9 | shipping_address | varchar | 64 | 0 | Y | N | 收货地址 | |
| 10 | delivery_status | varchar | 64 | 0 | Y | N | 配送状态 | |
| 11 | signing_status | varchar | 64 | 0 | Y | N | 签收状态 | |
| 12 | recommend | int | 10 | 0 | N | N | 0 | 智能推荐 |
| 13 | contact_name | varchar | 255 | 0 | Y | N | 联系人名字 | |
| 14 | merchant_id | int | 10 | 0 | Y | N | 商家id | |
| 15 | create_time | datetime | 19 | 0 | N | N | CURRENT_TIMESTAMP | 创建时间 |
| 16 | update_time | timestamp | 19 | 0 | N | N | CURRENT_TIMESTAMP | 更新时间 |
| 编号 | 名称 | 数据类型 | 长度 | 小数位 | 允许空值 | 主键 | 默认值 | 说明 |
| 1 | love_donation_id | int | 10 | 0 | N | Y | 爱心捐赠ID | |
| 2 | donating_users | int | 10 | 0 | Y | N | 0 | 捐赠用户 |
| 3 | user_name | varchar | 64 | 0 | Y | N | 用户姓名 | |
| 4 | donation_amount | varchar | 64 | 0 | Y | N | 捐赠金额 | |
| 5 | donation_form | varchar | 64 | 0 | Y | N | 捐赠形式 | |
| 6 | donation_date | date | 10 | 0 | Y | N | 捐赠日期 | |
| 7 | donation_description | text | 65535 | 0 | Y | N | 捐赠说明 | |
| 8 | pay_state | varchar | 16 | 0 | N | N | 未支付 | 支付状态 |
| 9 | pay_type | varchar | 16 | 0 | Y | N | 支付类型: 微信、支付宝、网银 | |
| 10 | create_time | datetime | 19 | 0 | N | N | CURRENT_TIMESTAMP | 创建时间 |
| 11 | update_time | timestamp | 19 | 0 | N | N | CURRENT_TIMESTAMP | 更新时间 |
| 编号 | 名称 | 数据类型 | 长度 | 小数位 | 允许空值 | 主键 | 默认值 | 说明 |
| 1 | notice_id | mediumint | 8 | 0 | N | Y | 公告id: | |
| 2 | title | varchar | 125 | 0 | N | N | 标题: | |
| 3 | content | longtext | 2147483647 | 0 | Y | N | 正文: | |
| 4 | create_time | timestamp | 19 | 0 | N | N | CURRENT_TIMESTAMP | 创建时间: |
| 5 | update_time | timestamp | 19 | 0 | N | N | CURRENT_TIMESTAMP | 更新时间: |
| 编号 | 名称 | 数据类型 | 长度 | 小数位 | 允许空值 | 主键 | 默认值 | 说明 |
| 1 | order_id | int | 10 | 0 | N | Y | 订单ID: | |
| 2 | order_number | varchar | 64 | 0 | Y | N | 订单号: | |
| 3 | goods_id | mediumint | 8 | 0 | N | N | 商品id:[0,8388607] | |
| 4 | title | varchar | 32 | 0 | Y | N | 商品标题: | |
| 5 | img | varchar | 255 | 0 | Y | N | 商品图片: | |
| 6 | price | double | 10 | 2 | N | N | 0.00 | 价格: |
| 7 | price_ago | double | 10 | 2 | N | N | 0.00 | 原价: |
| 8 | num | int | 10 | 0 | N | N | 1 | 数量: |
| 9 | price_count | double | 8 | 2 | N | N | 0.00 | 总价: |
| 10 | norms | varchar | 255 | 0 | Y | N | 规格: | |
| 11 | type | varchar | 64 | 0 | N | N | 未分类 | 商品分类: |
| 12 | contact_name | varchar | 32 | 0 | Y | N | 联系人姓名: | |
| 13 | contact_email | varchar | 125 | 0 | Y | N | 联系人邮箱: | |
| 14 | contact_phone | varchar | 11 | 0 | Y | N | 联系人手机: | |
| 15 | contact_address | varchar | 255 | 0 | Y | N | 收件地址: | |
| 16 | postal_code | varchar | 9 | 0 | Y | N | 邮政编码: | |
| 17 | user_id | int | 10 | 0 | N | N | 0 | 买家ID: |
| 18 | merchant_id | mediumint | 8 | 0 | N | N | 0 | 商家ID: |
| 19 | create_time | timestamp | 19 | 0 | N | N | CURRENT_TIMESTAMP | 创建时间: |
| 20 | update_time | timestamp | 19 | 0 | N | N | CURRENT_TIMESTAMP | 更新时间: |
| 21 | description | varchar | 255 | 0 | Y | N | 描述:[0,255]用于产品规格描述 | |
| 22 | state | varchar | 16 | 0 | N | N | 待付款 | 订单状态:待付款,待发货,待签收,已签收,待退款,已退款,已拒绝,已完成 |
| 23 | remark | text | 65535 | 0 | Y | N | 订单备注 | |
| 24 | delivery_state | varchar | 16 | 0 | Y | N | 未配送 | 发货状态:未配送,已配送 |
| 25 | vip_discount | double | 11 | 2 | Y | N | 0.00 | 折扣 |
| 编号 | 名称 | 数据类型 | 长度 | 小数位 | 允许空值 | 主键 | 默认值 | 说明 |
| 1 | poverty_application_id | int | 10 | 0 | N | Y | 贫困申请ID | |
| 2 | store_user | int | 10 | 0 | Y | N | 0 | 店家用户 |
| 3 | merchant_name | varchar | 64 | 0 | Y | N | 商家姓名 | |
| 4 | store_name | varchar | 64 | 0 | Y | N | 店铺名称 | |
| 5 | application_date | date | 10 | 0 | Y | N | 申请日期 | |
| 6 | sales_quantity | varchar | 64 | 0 | Y | N | 销售数量 | |
| 7 | sales_amount | varchar | 64 | 0 | Y | N | 销售金额 | |
| 8 | reason_for_application | text | 65535 | 0 | Y | N | 申请原因 | |
| 9 | examine_state | varchar | 16 | 0 | N | N | 未审核 | 审核状态 |
| 10 | examine_reply | varchar | 16 | 0 | Y | N | 审核回复 | |
| 11 | create_time | datetime | 19 | 0 | N | N | CURRENT_TIMESTAMP | 创建时间 |
| 12 | update_time | timestamp | 19 | 0 | N | N | CURRENT_TIMESTAMP | 更新时间 |
| 编号 | 名称 | 数据类型 | 长度 | 小数位 | 允许空值 | 主键 | 默认值 | 说明 |
| 1 | praise_id | int | 10 | 0 | N | Y | 点赞ID: | |
| 2 | user_id | int | 10 | 0 | N | N | 0 | 点赞人: |
| 3 | create_time | timestamp | 19 | 0 | N | N | CURRENT_TIMESTAMP | 创建时间: |
| 4 | update_time | timestamp | 19 | 0 | N | N | CURRENT_TIMESTAMP | 更新时间: |
| 5 | source_table | varchar | 255 | 0 | Y | N | 来源表: | |
| 6 | source_field | varchar | 255 | 0 | Y | N | 来源字段: | |
| 7 | source_id | int | 10 | 0 | N | N | 0 | 来源ID: |
| 8 | status | bit | 1 | 0 | N | N | 1 | 点赞状态:1为点赞,0已取消 |
表production_location_information (生产地信息)
| 编号 | 名称 | 数据类型 | 长度 | 小数位 | 允许空值 | 主键 | 默认值 | 说明 |
| 1 | production_location_information_id | int | 10 | 0 | N | Y | 生产地信息ID | |
| 2 | store_user | int | 10 | 0 | Y | N | 0 | 店家用户 |
| 3 | name_of_production_location | varchar | 64 | 0 | Y | N | 生产地名称 | |
| 4 | production_site_type | varchar | 64 | 0 | Y | N | 生产地类型 | |
| 5 | production_location_information | text | 65535 | 0 | Y | N | 生产地信息 | |
| 6 | production_location_products | text | 65535 | 0 | Y | N | 生产地产品 | |
| 7 | create_time | datetime | 19 | 0 | N | N | CURRENT_TIMESTAMP | 创建时间 |
| 8 | update_time | timestamp | 19 | 0 | N | N | CURRENT_TIMESTAMP | 更新时间 |
表product_classification (商品分类)
| 编号 | 名称 | 数据类型 | 长度 | 小数位 | 允许空值 | 主键 | 默认值 | 说明 |
| 1 | product_classification_id | int | 10 | 0 | N | Y | 商品分类ID | |
| 2 | product_category | varchar | 64 | 0 | Y | N | 商品类别 | |
| 3 | create_time | datetime | 19 | 0 | N | N | CURRENT_TIMESTAMP | 创建时间 |
| 4 | update_time | timestamp | 19 | 0 | N | N | CURRENT_TIMESTAMP | 更新时间 |
| 编号 | 名称 | 数据类型 | 长度 | 小数位 | 允许空值 | 主键 | 默认值 | 说明 |
| 1 | regular_users_id | int | 10 | 0 | N | Y | 普通用户ID | |
| 2 | user_name | varchar | 64 | 0 | Y | N | 用户姓名 | |
| 3 | user_gender | varchar | 64 | 0 | Y | N | 用户性别 | |
| 4 | users_mobile_phone | varchar | 16 | 0 | Y | N | 用户手机 | |
| 5 | id_number | varchar | 255 | 0 | Y | N | 身份证号 | |
| 6 | examine_state | varchar | 16 | 0 | N | N | 已通过 | 审核状态 |
| 7 | user_id | int | 10 | 0 | N | N | 0 | 用户ID |
| 8 | create_time | datetime | 19 | 0 | N | N | CURRENT_TIMESTAMP | 创建时间 |
| 9 | update_time | timestamp | 19 | 0 | N | N | CURRENT_TIMESTAMP | 更新时间 |
| 编号 | 名称 | 数据类型 | 长度 | 小数位 | 允许空值 | 主键 | 默认值 | 说明 |
| 1 | slides_id | int | 10 | 0 | N | Y | 轮播图ID: | |
| 2 | title | varchar | 64 | 0 | Y | N | 标题: | |
| 3 | content | varchar | 255 | 0 | Y | N | 内容: | |
| 4 | url | varchar | 255 | 0 | Y | N | 链接: | |
| 5 | img | varchar | 255 | 0 | Y | N | 轮播图: | |
| 6 | hits | int | 10 | 0 | N | N | 0 | 点击量: |
| 7 | create_time | timestamp | 19 | 0 | N | N | CURRENT_TIMESTAMP | 创建时间: |
| 8 | update_time | timestamp | 19 | 0 | N | N | CURRENT_TIMESTAMP | 更新时间: |
| 编号 | 名称 | 数据类型 | 长度 | 小数位 | 允许空值 | 主键 | 默认值 | 说明 |
| 1 | store_information_id | int | 10 | 0 | N | Y | 店铺信息ID | |
| 2 | store_user | int | 10 | 0 | Y | N | 0 | 店家用户 |
| 3 | store_id | varchar | 64 | 0 | N | N | 店铺编号 | |
| 4 | store_name | varchar | 64 | 0 | Y | N | 店铺名称 | |
| 5 | product_category | varchar | 64 | 0 | Y | N | 商品类别 | |
| 6 | store_address | varchar | 64 | 0 | Y | N | 店铺地址 | |
| 7 | region_name | varchar | 64 | 0 | Y | N | 地区名称 | |
| 8 | store_logo | varchar | 255 | 0 | Y | N | 店铺logo | |
| 9 | selling_goods | text | 65535 | 0 | Y | N | 销售商品 | |
| 10 | store_size | text | 65535 | 0 | Y | N | 店铺规模 | |
| 11 | store_information | text | 65535 | 0 | Y | N | 店铺信息 | |
| 12 | hits | int | 10 | 0 | N | N | 0 | 点击数 |
| 13 | praise_len | int | 10 | 0 | N | N | 0 | 点赞数 |
| 14 | recommend | int | 10 | 0 | N | N | 0 | 智能推荐 |
| 15 | create_time | datetime | 19 | 0 | N | N | CURRENT_TIMESTAMP | 创建时间 |
| 16 | update_time | timestamp | 19 | 0 | N | N | CURRENT_TIMESTAMP | 更新时间 |
| 编号 | 名称 | 数据类型 | 长度 | 小数位 | 允许空值 | 主键 | 默认值 | 说明 |
| 1 | store_user_id | int | 10 | 0 | N | Y | 店家用户ID | |
| 2 | merchant_name | varchar | 64 | 0 | Y | N | 商家姓名 | |
| 3 | store_name | varchar | 64 | 0 | Y | N | 店铺名称 | |
| 4 | merchant_gender | varchar | 64 | 0 | Y | N | 商家性别 | |
| 5 | examine_state | varchar | 16 | 0 | N | N | 已通过 | 审核状态 |
| 6 | user_id | int | 10 | 0 | N | N | 0 | 用户ID |
| 7 | create_time | datetime | 19 | 0 | N | N | CURRENT_TIMESTAMP | 创建时间 |
| 8 | update_time | timestamp | 19 | 0 | N | N | CURRENT_TIMESTAMP | 更新时间 |
| 编号 | 名称 | 数据类型 | 长度 | 小数位 | 允许空值 | 主键 | 默认值 | 说明 |
| 1 | upload_id | int | 10 | 0 | N | Y | 上传ID | |
| 2 | name | varchar | 64 | 0 | Y | N | 文件名 | |
| 3 | path | varchar | 255 | 0 | Y | N | 访问路径 | |
| 4 | file | varchar | 255 | 0 | Y | N | 文件路径 | |
| 5 | display | varchar | 255 | 0 | Y | N | 显示顺序 | |
| 6 | father_id | int | 10 | 0 | Y | N | 0 | 父级ID |
| 7 | dir | varchar | 255 | 0 | Y | N | 文件夹 | |
| 8 | type | varchar | 32 | 0 | Y | N | 文件类型 |
| 编号 | 名称 | 数据类型 | 长度 | 小数位 | 允许空值 | 主键 | 默认值 | 说明 |
| 1 | user_id | mediumint | 8 | 0 | N | Y | 用户ID:[0,8388607]用户获取其他与用户相关的数据 | |
| 2 | state | smallint | 5 | 0 | N | N | 1 | 账户状态:[0,10](1可用|2异常|3已冻结|4已注销) |
| 3 | user_group | varchar | 32 | 0 | Y | N | 所在用户组:[0,32767]决定用户身份和权限 | |
| 4 | login_time | timestamp | 19 | 0 | N | N | CURRENT_TIMESTAMP | 上次登录时间: |
| 5 | phone | varchar | 11 | 0 | Y | N | 手机号码:[0,11]用户的手机号码,用于找回密码时或登录时 | |
| 6 | phone_state | smallint | 5 | 0 | N | N | 0 | 手机认证:[0,1](0未认证|1审核中|2已认证) |
| 7 | username | varchar | 16 | 0 | N | N | 用户名:[0,16]用户登录时所用的账户名称 | |
| 8 | nickname | varchar | 16 | 0 | Y | N | 昵称:[0,16] | |
| 9 | password | varchar | 64 | 0 | N | N | 密码:[0,32]用户登录所需的密码,由6-16位数字或英文组成 | |
| 10 | | varchar | 64 | 0 | Y | N | 邮箱:[0,64]用户的邮箱,用于找回密码时或登录时 | |
| 11 | email_state | smallint | 5 | 0 | N | N | 0 | 邮箱认证:[0,1](0未认证|1审核中|2已认证) |
| 12 | avatar | varchar | 255 | 0 | Y | N | 头像地址:[0,255] | |
| 13 | open_id | varchar | 255 | 0 | Y | N | 针对获取用户信息字段 | |
| 14 | create_time | timestamp | 19 | 0 | N | N | CURRENT_TIMESTAMP | 创建时间: |
| 15 | vip_level | varchar | 255 | 0 | Y | N | 会员等级 | |
| 16 | vip_discount | double | 11 | 2 | Y | N | 0.00 | 会员折扣 |
表user_group (用户组:用于用户前端身份和鉴权)
| 编号 | 名称 | 数据类型 | 长度 | 小数位 | 允许空值 | 主键 | 默认值 | 说明 |
| 1 | group_id | mediumint | 8 | 0 | N | Y | 用户组ID:[0,8388607] | |
| 2 | display | smallint | 5 | 0 | N | N | 100 | 显示顺序:[0,1000] |
| 3 | name | varchar | 16 | 0 | N | N | 名称:[0,16] | |
| 4 | description | varchar | 255 | 0 | Y | N | 描述:[0,255]描述该用户组的特点或权限范围 | |
| 5 | source_table | varchar | 255 | 0 | Y | N | 来源表: | |
| 6 | source_field | varchar | 255 | 0 | Y | N | 来源字段: | |
| 7 | source_id | int | 10 | 0 | N | N | 0 | 来源ID: |
| 8 | register | smallint | 5 | 0 | Y | N | 0 | 注册位置: |
| 9 | create_time | timestamp | 19 | 0 | N | N | CURRENT_TIMESTAMP | 创建时间: |
| 10 | update_time | timestamp | 19 | 0 | N | N | CURRENT_TIMESTAMP | 更新时间: |
4.1登录模块
用户登录界面用于已注册用户进行账号登录,用户需要输入正确的用户名和密码才能成功登录系统。登录界面应对用户的输入进行验证,并提供密码找回或重新注册的选项。界面如下图所示。其主界面展示如下图4.1所示。

图4.1 登录界面图
登录代码如下:
* 登录
* @param data
* @param httpServletRequest
* @return
*/
@PostMapping("login")
public Map<String, Object> login(@RequestBody Map<String, String> data, HttpServletRequest httpServletRequest) {
log.info("[执行登录接口]");
String username = data.get("username");
String email = data.get("email");
String phone = data.get("phone");
String password = data.get("password");
List resultList = null;
Map<String, String> map = new HashMap<>();
if(username != null && "".equals(username) == false){
map.put("username", username);
resultList = service.selectBaseList(service.select(map, new HashMap<>()));
}
else if(email != null && "".equals(email) == false){
map.put("email", email);
resultList = service.selectBaseList(service.select(map, new HashMap<>()));
}
else if(phone != null && "".equals(phone) == false){
map.put("phone", phone);
resultList = service.selectBaseList(service.select(map, new HashMap<>()));
}else{
return error(30000, "账号或密码不能为空");
}
if (resultList == null || password == null) {
return error(30000, "账号或密码不能为空");
}
//判断是否有这个用户
if (resultList.size()<=0){
return error(30000,"用户不存在");
}
User byUsername = (User) resultList.get(0);
Map<String, String> groupMap = new HashMap<>();
groupMap.put("name",byUsername.getUserGroup());
List groupList = userGroupService.selectBaseList(userGroupService.select(groupMap, new HashMap<>()));
if (groupList.size()<1){
return error(30000,"用户组不存在");
}
UserGroup userGroup = (UserGroup) groupList.get(0);
//查询用户审核状态
if (!StringUtils.isEmpty(userGroup.getSourceTable())){
String res = service.selectExamineState(userGroup.getSourceTable(),byUsername.getUserId());
if (res==null){
return error(30000,"用户不存在");
}
if (!res.equals("已通过")){
return error(30000,"该用户审核未通过");
}
}
//查询用户状态
if (byUsername.getState()!=1){
return error(30000,"用户非可用状态,不能登录");
}
String md5password = service.encryption(password);
if (byUsername.getPassword().equals(md5password)) {
// 存储Token到数据库
AccessToken accessToken = new AccessToken();
accessToken.setToken(UUID.randomUUID().toString().replaceAll("-", ""));
accessToken.setUser_id(byUsername.getUserId());
Duration duration = Duration.ofSeconds(7200L);
redisTemplate.opsForValue().set(accessToken.getToken(), accessToken,duration);
// 返回用户信息
JSONObject user = JSONObject.parseObject(JSONObject.toJSONString(byUsername));
user.put("token", accessToken.getToken());
JSONObject ret = new JSONObject();
ret.put("obj",user);
return success(ret);
} else {
return error(30000, "账号或密码不正确");
}
}
4.2注册模块
用户注册界面用于新用户进行账号注册,用户需要填写必要的个人信息并选择合适的用户名和密码。注册界面应该进行输入验证和数据格式检查,确保用户提供有效的信息。界面如下图所示。其主界面展示如下图4.2所示。

图4.2 注册界面图
注册代码如下:
/**
* 注册
* @param user
* @return
*/
@PostMapping("register")
public Map<String, Object> signUp(@RequestBody User user) {
// 查询用户
Map<String, String> query = new HashMap<>();
Map<String,Object> map = JSON.parseObject(JSON.toJSONString(user));
query.put("username",user.getUsername());
List list = service.selectBaseList(service.select(query, new HashMap<>()));
if (list.size()>0){
return error(30000, "用户已存在");
}
map.put("password",service.encryption(String.valueOf(map.get("password"))));
service.insert(map);
return success(1);
}
4.3店铺信息模块
店铺信息:当用户点击下方导航栏“店铺信息”这一菜单按钮,会显示管理员在后台发布的所有的店铺信息,可以查看详情,进行评论等。界面如下图所示。

图4.3 店铺信息查看界面图
店铺信息管理:点击“店铺信息”这个菜单,可以查看到所有店铺信息详情,可以进行增删改查等操作。界面如下图所示。

图4.4 店铺信息添加界面图
4.4助农商品模块
助农商品:当用户点击下方导航栏“助农商品:”这一菜单按钮,会显示管理员在后台发布的所有的助农新闻,可以查看详情,进行添加购物车、购买、收藏、评论等。界面如下图所示。

图4.5 助农商品查看界面图
助农商品管理:可以查看到所有助农商品详情,进行查询,添加、删除等操作。界面如下图所示。

图4.6助农商品管理界面图
4.5贫困申请管理模块
贫困申请:点击“贫困申请”这个菜单,可以查看到所有贫困申请信息详情,进行查询,添加、删除等操作。界面如下图所示。

图4.7 贫困申请管理界面图
贫困申请管理:可以查看到贫困申请详情,进行查询,添加、删除等操作,界面如下图所示。

图4.8 贫困申请管理界面图
4.6系统用户界面
系统用户:包括用户账号的添加、编辑和删除操作,可以查看用户信息、修改用户权限、冻结或解冻用户账号等。界面如下图所示。

图5.9系统用户界面图
4.7订单列表界面
订单列表:可以查看到订单列表详情,进行查询,添加、删除等操作,界面如下图所示。

图5.10订单列表界面图
第 5 章系统测试
5.1测试的目的
测试目的是为了验证系统的功能、性能和稳定性,以确保系统在实际应用中能够达到预期的要求。通过测试,可以发现潜在的问题和缺陷,并及时进行修复和改进。测试还可以评估系统的可靠性、安全性和用户体验,以提供一个高质量和可信赖的产品。此外,测试也有助于验证系统是否满足用户需求和预期,是否符合相应的标准和规范。总之,测试的目的是为了确保系统的质量和可靠性,从而为用户提供良好的使用体验和价值。
5.2系统部分测试
表5.1 用户注册测试用例
| 测试编号 | 测试内容 | 预期结果 |
| TC-001 | 输入有效信息 | 注册成功,跳转到登录页面 |
| TC-002 | 输入已存在账号 | 显示账号已存在的提示信息 |
| TC-003 | 输入无效信息 | 显示注册失败的提示信息,要求重新输入有效信息 |
表5.2 用户登录测试用例
| 测试编号 | 测试内容 | 预期结果 |
| TC-004 | 输入正确的账号密码 | 登录成功,跳转到个人主页 |
| TC-005 | 输入错误的账号密码 | 显示登录失败的提示信息,要求重新输入正确的账号密码 |
表5.3 修改密码测试用例
| 测试编号 | 测试内容 | 预期结果 |
| TC-006 | 输入有效密码 | 密码修改成功,显示修改成功的提示信息 |
| TC-007 | 输入无效密码 | 显示密码无效的提示信息,要求重新输入有效密码 |
| TC-008 | 输入错误原密码 | 显示原密码错误的提示信息,要求重新输入正确原密码 |
表5.4 贫困申请测试用例
| 测试编号 | 测试内容 | 预期结果 |
| TC-009 | 输入有效的贫困申请信息 | 贫困申请成功,显示记录成功的提示信息 |
| TC-010 | 输入无效的贫困申请信息 | 显示记录失败的提示信息,要求重新输入有效信息 |
表5.5 查看店铺信息测试用例
| 测试编号 | 测试内容 | 预期结果 |
| TC-011 | 点击查看商品 | 显示当日的店铺信息 |
| TC-012 | 选择其他日期 | 显示所选日期的店铺信息 |
| TC-013 | 无可用商品信息 | 显示暂无商品的提示信息,提醒用户重新选择日期 |
表5.6 查看助农商品测试用例
| 测试编号 | 测试内容 | 预期结果 |
| TC-014 | 点击查看助农商品 | 显示助农商品页面,展示相关的文章、新闻等内容 |
| TC-015 | 选择其他分类 | 显示所选分类下的相关文章、新闻等内容 |
| TC-016 | 无可用助农商品信息 | 显示暂无助农商品的提示信息,提醒用户重新选择分类 |
5.3系统测试结果
综上所述,电商扶贫助农平台小程序在功能测试中表现良好,通过了所有测试用例。系统提供的用户注册、登录、修改密码、贫困申请、查看店铺信息和查看助农商品等主要功能都能正常运行,并能够给出预期的提示信息和结果。然而,为了确保系统的全面稳定性和质量,仍建议进行更多的综合性测试,包括性能测试、安全性测试和用户体验测试等,以进一步验证和改进系统的功能和性能。
经过深入研究与实践,Spring Boot电商扶贫助农平台小程序已取得了显著成效。该平台成功整合了商品分类、店铺信息、生产地信息等多项管理功能,有效促进了农产品的在线销售,拓宽了农民的销售渠道。同时,通过贫困申请管理和爱心捐赠管理等功能,平台为扶贫工作提供了有力支持,使得扶贫资源得以更加精准地分配和利用。此外,系统管理和扶贫政策管理功能也确保了平台的稳定运行和政策的有效传达。总体而言,Spring Boot电商扶贫助农平台小程序为电商扶贫助农工作提供了高效、便捷的工具,为农村经济发展和脱贫攻坚做出了积极贡献。
[1]高敏钦. 基于微信小程序的智慧校园平台设计 [J]. 河北软件职业技术学院学报, 2024, 26 (01): 12-15. DOI:10.13314/j.cnki.jhbsi.2024.01.017.
[2]资佳阳,周灵,曾亚光. 基于微信小程序的眼科参数检测系统设计 [J]. 现代信息科技, 2024, 8 (06): 1-6. DOI:10.19850/j.cnki.2096-4706.2024.06.001.
[3]陈佳乐. 基于微信小程序的图书馆座位预约系统 [J]. 电脑编程技巧与维护, 2024, (03): 63-65+75. DOI:10.16184/j.cnki.comprg.2024.03.021.
[4]王佳,夏云飞,刘玥濛,等. 基于微信小程序的红色文旅线上平台开发 [J]. 电脑编程技巧与维护, 2024, (03): 66-68+75. DOI:10.16184/j.cnki.comprg.2024.03.020.
[5]刘慧玲,谭定英,陈平平. 基于SpringBoot和Vue.js的大学生团队管理系统的设计 [J]. 电脑编程技巧与维护, 2024, (03): 120-122. DOI:10.16184/j.cnki.comprg.2024.03.039.
[6]孙铁强,刘俊,于洪健,等. 基于SpringBoot框架的在线监测和专家系统的研究 [J]. 自动化应用, 2024, 65 (04): 15-16+19. DOI:10.19769/j.zdhy.2024.04.006.
[7]石雨昕,关家兴,邹博华,等. 基于SpringBoot微服务架构设计与实现实验室开放课题管理系统 [J]. 实验室检测, 2024, 2 (01): 101-106.
[8]Wu J ,Chen N ,Xia H , et al. Design and application of a game‐based WeChat mini‐program for screening cognitive impairments in Chinese older adults [J]. Alzheimer's & Dementia, 2023, 19 (S11):
[9]Wu J ,Chen N ,Xia H , et al. Design and development of the intelligent voice recognition‐based cognitive assessment WeChat mini‐program [J]. Alzheimer's & Dementia, 2023, 19 (S11):
[10]Na T ,Xieyu C . Research on Factors Influencing User Growth of Mini-program Games [J]. Academic Journal of Humanities & Social Sciences, 2023, 6 (22):
[11]Yang Y . Design and Implementation of Student Information Management System Based on Springboot [J]. Advances in Computer, Signals and Systems, 2022, 6 (6):
[12]孙绘景,翟宣舜,王彦苏. 包容性创新视角下电商平台扶贫助农研究 [J]. 农村经济与科技, 2022, 33 (15): 251-253.
[13]王晓妍. 烟台市消费者电商扶贫助农产品购买意愿影响因素研究[D]. 烟台大学, 2022. DOI:10.27437/d.cnki.gytdu.2022.000249.
[14]Hejing W . Commerce Middle Office Management System Based on Springboot [J]. International Journal of Advanced Network, Monitoring and Controls, 2022, 7 (2): 32-45.
[15]王文瑰,李奉仪,孙冰. 浅析海南省电商扶贫助农发展的问题及对策 [J]. 市场周刊, 2022, 35 (01): 101-103.
[16]俞洁,杜嘉泳,江俊源,等. 扶贫知识宣传及爱心助农平台 [J]. 电脑编程技巧与维护, 2021, (09): 90-92. DOI:10.16184/j.cnki.comprg.2021.09.035.
[17]魏辉. 基于市场角度下农村电子商务扶贫助农存在的问题与对策 [J]. 商业经济, 2021, (09): 121-124. DOI:10.19905/j.cnki.syjj1982.2021.09.041.
[18]吕爽, 创业扶贫助农项目资源管理平台V1.0. 四川省, 四川旅游学院, 2021-07-06.
[19]Cheng F . Talent Recruitment Management System for Small and Micro Enterprises Based on Springboot Framework [J]. Advances in Educational Technology and Psychology, 2021, 5 (2):
[20]苏玉. 乡村振兴战略下电视媒体公益扶贫能力建设研究[D]. 河北大学, 2021. DOI:10.27103/d.cnki.ghebu.2021.001069.
致谢
在Spring Boot电商扶贫助农平台小程序的研究与开发过程中,我们得到了众多人的支持与帮助,在此表示衷心的感谢。首先,感谢导师的悉心指导与耐心解答,他们的专业知识与丰富经验为我们的研究工作提供了宝贵的指导。同时,也要感谢团队成员的辛勤付出与紧密合作,正是大家的共同努力,才使得项目得以顺利推进并取得显著成果。此外,我们还要感谢相关部门的支持与协助,他们为我们提供了宝贵的数据与资源,使得我们的研究更加深入和全面。最后,感谢所有参与测试的用户和提供反馈的各界人士,你们的意见和建议为我们的平台改进与优化提供了重要参考。再次向所有关心和支持我们工作的人表示衷心的感谢!
10万+

被折叠的 条评论
为什么被折叠?



