随着计算机网络技术的普及,实现教师个人管理工作的网络化成为了可能,计算机网络技术为其提供了基本的保证。由于教师队伍的不断扩大,存在不确定性,流动性和松散性,而使用传统的教师个人管理方式,将会是一项繁复的工程,必将会耗费掉巨大的资源。基于springboot的教师个人网站设计与实现,将会使管理具有统一性、规范性和导向性,并且具有简便、安全、高效等特点。因此建立一个教师个人网站是十分必要的。
基于springboot的教师个人网站设计与实现能够满足用户的需求,管理员、教师和学生都可以进入信息系统,完成各自的功能需求。利用Java开发技术对教师个人信息进行管理,把静态管理变为动态管理,这样可以对教师的教师信息、教学进度、教学课件、教学研究、教育经历、考核信息等信息进行实时监控,并且可以节省财力、人力和物力,提高教师个人管理的效率。
关键词:教师个人网站;Java语言;springboot框架;Mysql数据库
With the popularization of computer network technology, it has become possible to achieve the networking of personal management work for teachers, and computer network technology provides a basic guarantee for it. Due to the continuous expansion of the teaching staff, there is uncertainty, fluidity, and looseness, and using traditional personal management methods for teachers will be a complex project that will inevitably consume huge resources. The design and implementation of a personal website for teachers based on Springboot will make management unified, standardized, and directional, as well as simple, secure, and efficient. Therefore, it is necessary to establish a personal website for teachers.
The design and implementation of a personal website for teachers based on Springboot can meet the needs of users. Administrators, teachers, and students can access the information system to complete their respective functional requirements. By using Java development technology to manage teacher personal information, static management can be transformed into dynamic management. This allows for real-time monitoring of teacher information, teaching progress, teaching courseware, teaching research, educational experience, assessment information, and other information. It can also save financial, human, and material resources and improve the efficiency of teacher personal management.
Keywords: Teacher's personal website; Java language; Springboot framework; MySQL databaseframework; Mysql database
目 录
随着计算机网络技术的普及,实现教师个人管理工作的网络化成为了可能,计算机网络技术为其提供了基本的保证。由于教师队伍的不断扩大,存在不确定性,流动性和松散性,而使用传统的教师个人管理方式,将会是一项繁复的工程,必将会耗费掉巨大的资源。基于springboot的教师个人网站设计与实现,将会使管理具有统一性、规范性和导向性,并且具有简便、安全、高效等特点。因此建立一个教师个人网站是十分必要的。
设计和实现了一个基于springboot的教师个人网站。该研究旨在提供一个便捷、准确的教师个人网站,以能够满足用户的需求,管理员、教师和学生都可以进入信息系统,完成各自的功能需求。利用Java开发技术对教师个人信息进行管理,把静态管理变为动态管理,这样可以对教师的教师信息、教学进度、教学课件、教学研究、教育经历、考核信息等信息进行实时监控,并且可以节省财力、人力和物力,提高教师个人管理的效率。
设计和实现基于springboot的教师个人网站具有积极的意义和推动作用。通过该网站,可以高效、便捷、全面地管理教师个人信息,可以有效提高教师个人信息管理的效率和准确性,帮助教师更好地管理教师信息、教学进度、教学课件和教学研究等信息,从而提高教学效果。同时,系统提供了一个学校社区的交流平台,能够加强教师与学生之间的互动和交流此外,该系统还为管理者提供决策支持,帮助制定教学质量管理政策和教师培训计划,促进教师专业发展和教育质量的提升,推动教学改革和提高教学质量。
论文将分层次经行编排,除去论文摘要致谢文献参考部分,正文部分还会对系统需求做出分析,以及阐述大体的设计和实现的功能,最后罗列部分调测记录,论文主要架构如下:
第1章 交代项目的背景、开发这个系统的现状以及论文的章节安排情况。
第2章 对系统的具体需求展开分析。
第3章 阐述了系统的设计,其中涵盖了功能设计以及数据库的设计。
第4章 阐明了系统各个功能模块的实现,以图文的形式进行展示。
第5章 罗列了部分系统调试与测试的记录。
第6章 介绍了系统的结论。
教师个人网站存储所使用的是Mysql数据库以及开发中所使用的是IDEA、Tomcat这些开发工具的使用,能够给我们的编写工作带来许多的便利。系统使用springboot框架进行开发,使系统的可扩展性和维护性更佳,减少Java配置代码,简化编程代码,目前springboot框架也是很多用户选择的框架之一。
在开发教师个人网站中所使用的开发软件像Java开发工具、springboot框架、MySQL数据库等,这些都是开源免费的,这些环境在学校都进行了系统的学习,自己能够独立操作完成,不需要额外花费,而且系统的开发工具从网上都可以直接下载,因此在经济方面是可行的。
此次项目设计的时候参考了很多类似系统的成功案例,对它们的操作界面以及功能都进行了系统的分析,将众多案例结合在一起,突出以人为本简化操作,所以具有基本计算机知识的人都会操作本项目。因此操作可行性也没有问题。
基于springboot的教师个人网站针对用户需求进行划分,主要分为学生用户、教师用户和管理员三个模板,提供了丰富的功能,具体功能分析如下:
学生用户:
(2)首页:当学生用户进入教师个人网站的时候,首先映入眼帘的是系统的导航栏,下面是轮播图以及系统内容。
(3)学习社区:可查看学校社区信息,支持局部搜索,点击可查看详情,可进行点赞、收藏、评论操作,并在学习社区进行发布内容操作。
(4)系统公告:点击“系统公告”这一菜单时,可查看系统公告、关于我们、联系方式和网站介绍等管理员发布的公告信息。
(5)学校资讯:可查看学校咨讯列表,同时可对文章进行点赞、收藏和评论。
(6)教师信息:可查看教师信息,支持关键字(教师姓名、任教课程)搜索和下拉排序搜索,点击可查看详情,包括教师用户、教师工号、教师姓名、教师性别、学院名称、教师学历、教师职称、任教课程、擅长领域、专业技能、个人简介等信息,可进行点赞、收藏、评论操作。
(7)我的账户:可对个人资料进行管控,包括修改密码、修改资料。
(8)个人中心:对个人首页、收藏进行管控,可查看收藏的学校社区、学校资讯和教师信息,点击可查看详情,并进行删除操作。
教师用户:
(1)登录:教师用户由管理员添加,使用添加的账号和密码可进行登录,使用系统功能,同时可对管理员资料进行增删改查。
(2)首页:当教师用户进入教师个人网站的时候,首先映入眼帘的是系统的导航栏,下面是轮播图以及系统内容。
(3)学习社区:可查看学校社区信息,支持局部搜索,点击可查看详情,可进行点赞、收藏、评论操作。
(4)系统公告:点击“系统公告”这一菜单时,可查看系统公告、关于我们、联系方式和网站介绍等管理员发布的公告信息。
(5)学校资讯:可查看管理员发布的资讯信息,支持局部搜索和下拉(筛选、排序)搜索,点击可查看详情,可进行点赞、收藏、评论操作。
(6)教师信息:可查看教师信息,支持关键字(教师姓名、任教课程)搜索和下拉排序搜索,点击可查看详情(教师用户、教师工号、教师姓名、教师性别、学院名称、教师学历、教师职称、任教课程、擅长领域、专业技能、个人简介),可进行点赞、收藏、评论操作。
(7)教学研究:点击“教学研究”可对教学研究信息进行添加,包括教师用户,教师工号、学院名称、教师职称、研究名称、研究类型、研究时间、研究内容、研究文件等信息。
(8)我的账户:可对个人资料进行管控,包括修改密码、修改资料。
(9)个人中心:对个人首页、教师信息、教学进度、教学课件、教学研究、教育经历、考核信息、收藏进行管控,可查看收藏的学校社区、学校资讯和教师信息,点击可查看详情,并进行增改查删操作。
管理员:
(1)登录:管理员的账号是在数据列表中直接设置生成的,不需要进行注册,可直接输入账号密码登录,同时可对管理员资料进行增删改查。
(2)系统用户:当管理员点击“系统用户”这一菜单时,可对管理员、学生用户和教师用户进行管控,教师用户由管理员添加,可进行增删改查操作,点击可查看详情。
(3)教师信息管理:可查看所有教师信息,进行增改删查操作,支持教师姓名、任教课程搜索、添加包括教师用户、教师工号、教师姓名、教师性别、学院名称、教师学历、教师职称、任教课程、擅长领域、专业技能、个人简介等信息,可点击详情、教学进度、教学课件、教育经历、教师审核、查看评论等操作;其中点击“教师考核”,可对考核名称、考核日期、考核分数、考核结果、考核内容、审核状态等信息进行添加。
(4)教学进度管理:可查看所有教学进度信息,进行查询和删除操作,支持学院名称、任教课程搜索,可点击查看详情。
(5)教学课件管理:可查看所有的教学课件信息,进行查询和删除操作,支持任教课程、课件名称搜索,可点击查看详情和下载教学课件。
(6)教学研究管理:可查看所有的教学研究信息,进行增查删改操作,支持学院名称、研究名称、审核状态搜索,可点击查看详情进行审核和下载研究文件。
(7)教育经历管理:可查看所有的教育经历信息,进行查询和删除操作,支持学院名称、研经历名称搜索,可点击查看详情。
(8)考核信息管理:可查看所有的考核信息,支持学院名称、考核日期、审核状态搜索,可点击查看详情,可点击查看详情。
(9)系统管理:可对轮播图进行管理,查看所有轮播图信息,进行增改删查操作。
(10)系统公告管理:当可对系统公告进行管理,查看所有系统公告信息,进行增改删查操作,支持标题搜索,可点击查看详情。
(11)资源管理:可对学校资讯和资讯分类进行管理,查看所有学校资讯和资讯分类信息,进行增改删查操作,可点击查看详情,添加学校资讯信息。
(12)交流管理:可对学习社区和社区分类进行管理,查看所有对学习社区和社区分类信息,进行增改删查操作,可点击查看详情,添加学校社区信息。
教师个人网站的非功能性需求比如教师个人网站的安全性怎么样,可靠性怎么样,性能怎么样,可拓展性怎么样等。具体可以表示在如下3-1表格中:
表2.1 教师个人网站非功能需求表
| 安全性 | 主要指教师个人网站数据库的安装,数据库的使用和密码的设定必须合乎规范。 |
| 可靠性 | 可靠性是指教师个人网站能够安装用户的指示进行操作,经过测试,可靠性90%以上。 |
| 性能 | 性能是影响教师个人网站占据市场的必要条件,所以性能最好要佳才好。 |
| 可扩展性 | 比如数据库预留多个属性,比如接口的使用等确保了系统的非功能性需求。 |
| 易用性 | 用户只要跟着教师个人网站的页面展示内容进行操作,就可以了。 |
| 可维护性 | 教师个人网站开发的可维护性是非常重要的,经过测试,可维护性没有问题 |
教师个人网站中学生用户角色用例图如图2.1所示:

图2.1学生用户角色用例图
教师个人网站中教师用户角色用例图如图2.2所示:

图2.2教师用户角色用例图
教师个人网站中管理员角色用例图如图2.3所示:

图2.3管理员角色用例图
系统功能模块包括学生用户模块、教师用户模块、督导用户模块和管理员模块,登录进去对应相应的功能,具体的功能模块图如图3.1所示。

图3.1 教师个人网站系统功能模块图
数据库的设计承载者系统的各种数据,在建立数据库的时候,主要是数据库模型的设计以及各个数据库表的设计两部分。
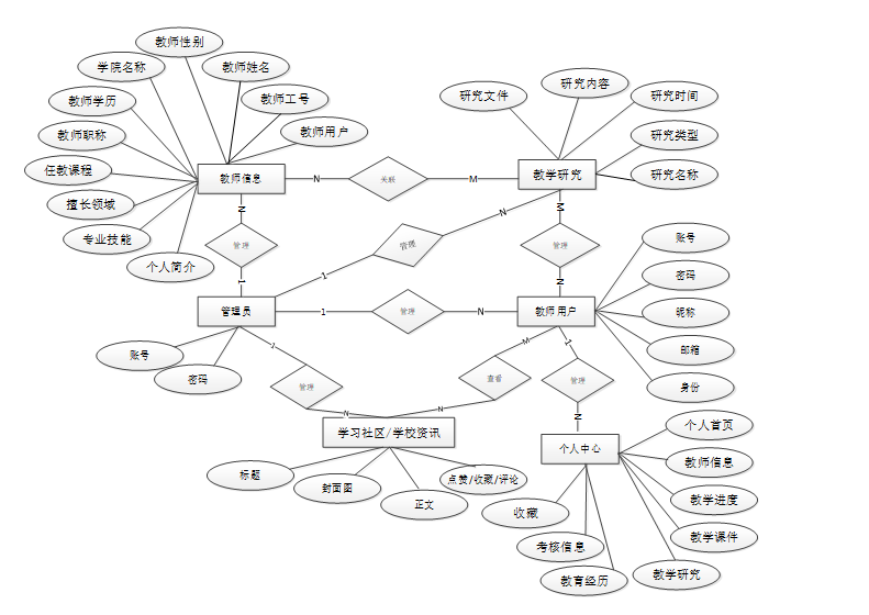
下面是根据教师个人网站中主要的数据库表以及系统总E-R实体关系图。

图3.2 系统总E-R关系图
通过前面E-R关系图可以看到项目需要创建很多个数据表。以下是项目中的主要数据库表的关系模型:
表access_token (登陆访问时长)
| 编号 | 名称 | 数据类型 | 长度 | 小数位 | 允许空值 | 主键 | 默认值 | 说明 |
| 1 | token_id | int | 10 | 0 | N | Y | 临时访问牌ID | |
| 2 | token | varchar | 64 | 0 | Y | N | 临时访问牌 | |
| 3 | info | text | 65535 | 0 | Y | N | ||
| 4 | maxage | int | 10 | 0 | N | N | 2 | 最大寿命:默认2小时 |
| 5 | create_time | timestamp | 19 | 0 | N | N | CURRENT_TIMESTAMP | 创建时间: |
| 6 | update_time | timestamp | 19 | 0 | N | N | CURRENT_TIMESTAMP | 更新时间: |
| 7 | user_id | int | 10 | 0 | N | N | 0 | 用户编号: |
| 编号 | 名称 | 数据类型 | 长度 | 小数位 | 允许空值 | 主键 | 默认值 | 说明 |
| 1 | article_id | mediumint | 8 | 0 | N | Y | 文章id:[0,8388607] | |
| 2 | title | varchar | 125 | 0 | N | Y | 标题:[0,125]用于文章和html的title标签中 | |
| 3 | type | varchar | 64 | 0 | N | N | 0 | 文章分类:[0,1000]用来搜索指定类型的文章 |
| 4 | hits | int | 10 | 0 | N | N | 0 | 点击数:[0,1000000000]访问这篇文章的人次 |
| 5 | praise_len | int | 10 | 0 | N | N | 0 | 点赞数 |
| 6 | create_time | timestamp | 19 | 0 | N | N | CURRENT_TIMESTAMP | 创建时间: |
| 7 | update_time | timestamp | 19 | 0 | N | N | CURRENT_TIMESTAMP | 更新时间: |
| 8 | source | varchar | 255 | 0 | Y | N | 来源:[0,255]文章的出处 | |
| 9 | url | varchar | 255 | 0 | Y | N | 来源地址:[0,255]用于跳转到发布该文章的网站 | |
| 10 | tag | varchar | 255 | 0 | Y | N | 标签:[0,255]用于标注文章所属相关内容,多个标签用空格隔开 | |
| 11 | content | longtext | 2147483647 | 0 | Y | N | 正文:文章的主体内容 | |
| 12 | img | varchar | 255 | 0 | Y | N | 封面图 | |
| 13 | description | text | 65535 | 0 | Y | N | 文章描述 |
| 编号 | 名称 | 数据类型 | 长度 | 小数位 | 允许空值 | 主键 | 默认值 | 说明 |
| 1 | type_id | smallint | 5 | 0 | N | Y | 分类ID:[0,10000] | |
| 2 | display | smallint | 5 | 0 | N | N | 100 | 显示顺序:[0,1000]决定分类显示的先后顺序 |
| 3 | name | varchar | 16 | 0 | N | N | 分类名称:[2,16] | |
| 4 | father_id | smallint | 5 | 0 | N | N | 0 | 上级分类ID:[0,32767] |
| 5 | description | varchar | 255 | 0 | Y | N | 描述:[0,255]描述该分类的作用 | |
| 6 | icon | text | 65535 | 0 | Y | N | 分类图标: | |
| 7 | url | varchar | 255 | 0 | Y | N | 外链地址:[0,255]如果该分类是跳转到其他网站的情况下,就在该URL上设置 | |
| 8 | create_time | timestamp | 19 | 0 | N | N | CURRENT_TIMESTAMP | 创建时间: |
| 9 | update_time | timestamp | 19 | 0 | N | N | CURRENT_TIMESTAMP | 更新时间: |
表assessment_information (考核信息)
| 编号 | 名称 | 数据类型 | 长度 | 小数位 | 允许空值 | 主键 | 默认值 | 说明 |
| 1 | assessment_information_id | int | 10 | 0 | N | Y | 考核信息ID | |
| 2 | teacher_users | int | 10 | 0 | Y | N | 0 | 教师用户 |
| 3 | teacher_no | varchar | 64 | 0 | Y | N | 教师工号 | |
| 4 | teachers_name | varchar | 64 | 0 | Y | N | 教师姓名 | |
| 5 | college_name | varchar | 64 | 0 | Y | N | 学院名称 | |
| 6 | teacher_title | varchar | 64 | 0 | Y | N | 教师职称 | |
| 7 | teaching_courses | varchar | 64 | 0 | Y | N | 任教课程 | |
| 8 | assessment_name | varchar | 64 | 0 | Y | N | 考核名称 | |
| 9 | assessment_date | date | 10 | 0 | Y | N | 考核日期 | |
| 10 | assessment_score | varchar | 64 | 0 | Y | N | 考核分数 | |
| 11 | assessment_results | varchar | 64 | 0 | Y | N | 考核结果 | |
| 12 | assessment_content | text | 65535 | 0 | Y | N | 考核内容 | |
| 13 | examine_state | varchar | 16 | 0 | N | N | 未审核 | 审核状态 |
| 14 | create_time | datetime | 19 | 0 | N | N | CURRENT_TIMESTAMP | 创建时间 |
| 15 | update_time | timestamp | 19 | 0 | N | N | CURRENT_TIMESTAMP | 更新时间 |
| 编号 | 名称 | 数据类型 | 长度 | 小数位 | 允许空值 | 主键 | 默认值 | 说明 |
| 1 | auth_id | int | 10 | 0 | N | Y | 授权ID: | |
| 2 | user_group | varchar | 64 | 0 | Y | N | 用户组: | |
| 3 | mod_name | varchar | 64 | 0 | Y | N | 模块名: | |
| 4 | table_name | varchar | 64 | 0 | Y | N | 表名: | |
| 5 | page_title | varchar | 255 | 0 | Y | N | 页面标题: | |
| 6 | path | varchar | 255 | 0 | Y | N | 路由路径: | |
| 7 | position | varchar | 32 | 0 | Y | N | 位置: | |
| 8 | mode | varchar | 32 | 0 | N | N | _blank | 跳转方式: |
| 9 | add | tinyint | 3 | 0 | N | N | 1 | 是否可增加: |
| 10 | del | tinyint | 3 | 0 | N | N | 1 | 是否可删除: |
| 11 | set | tinyint | 3 | 0 | N | N | 1 | 是否可修改: |
| 12 | get | tinyint | 3 | 0 | N | N | 1 | 是否可查看: |
| 13 | field_add | text | 65535 | 0 | Y | N | 添加字段: | |
| 14 | field_set | text | 65535 | 0 | Y | N | 修改字段: | |
| 15 | field_get | text | 65535 | 0 | Y | N | 查询字段: | |
| 16 | table_nav_name | varchar | 500 | 0 | Y | N | 跨表导航名称: | |
| 17 | table_nav | varchar | 500 | 0 | Y | N | 跨表导航: | |
| 18 | option | text | 65535 | 0 | Y | N | 配置: | |
| 19 | create_time | timestamp | 19 | 0 | N | N | CURRENT_TIMESTAMP | 创建时间: |
| 20 | update_time | timestamp | 19 | 0 | N | N | CURRENT_TIMESTAMP | 更新时间: |
| 编号 | 名称 | 数据类型 | 长度 | 小数位 | 允许空值 | 主键 | 默认值 | 说明 |
| 1 | collect_id | int | 10 | 0 | N | Y | 收藏ID: | |
| 2 | user_id | int | 10 | 0 | N | N | 0 | 收藏人ID: |
| 3 | source_table | varchar | 255 | 0 | Y | N | 来源表: | |
| 4 | source_field | varchar | 255 | 0 | Y | N | 来源字段: | |
| 5 | source_id | int | 10 | 0 | N | N | 0 | 来源ID: |
| 6 | title | varchar | 255 | 0 | Y | N | 标题: | |
| 7 | img | varchar | 255 | 0 | Y | N | 封面: | |
| 8 | create_time | timestamp | 19 | 0 | N | N | CURRENT_TIMESTAMP | 创建时间: |
| 9 | update_time | timestamp | 19 | 0 | N | N | CURRENT_TIMESTAMP | 更新时间: |
| 编号 | 名称 | 数据类型 | 长度 | 小数位 | 允许空值 | 主键 | 默认值 | 说明 |
| 1 | comment_id | int | 10 | 0 | N | Y | 评论ID: | |
| 2 | user_id | int | 10 | 0 | N | N | 0 | 评论人ID: |
| 3 | reply_to_id | int | 10 | 0 | N | N | 0 | 回复评论ID:空为0 |
| 4 | content | longtext | 2147483647 | 0 | Y | N | 内容: | |
| 5 | nickname | varchar | 255 | 0 | Y | N | 昵称: | |
| 6 | avatar | varchar | 255 | 0 | Y | N | 头像地址:[0,255] | |
| 7 | create_time | timestamp | 19 | 0 | N | N | CURRENT_TIMESTAMP | 创建时间: |
| 8 | update_time | timestamp | 19 | 0 | N | N | CURRENT_TIMESTAMP | 更新时间: |
| 9 | source_table | varchar | 255 | 0 | Y | N | 来源表: | |
| 10 | source_field | varchar | 255 | 0 | Y | N | 来源字段: | |
| 11 | source_id | int | 10 | 0 | N | N | 0 | 来源ID: |
表educational_experience (教育经历)
| 编号 | 名称 | 数据类型 | 长度 | 小数位 | 允许空值 | 主键 | 默认值 | 说明 |
| 1 | educational_experience_id | int | 10 | 0 | N | Y | 教育经历ID | |
| 2 | teacher_users | int | 10 | 0 | Y | N | 0 | 教师用户 |
| 3 | teacher_no | varchar | 64 | 0 | Y | N | 教师工号 | |
| 4 | teachers_name | varchar | 64 | 0 | Y | N | 教师姓名 | |
| 5 | college_name | varchar | 64 | 0 | Y | N | 学院名称 | |
| 6 | teacher_title | varchar | 64 | 0 | Y | N | 教师职称 | |
| 7 | experience_name | varchar | 64 | 0 | Y | N | 经历名称 | |
| 8 | experience_time | varchar | 64 | 0 | Y | N | 经历时间 | |
| 9 | educational_location | varchar | 64 | 0 | Y | N | 教育地点 | |
| 10 | educational_experience | text | 65535 | 0 | Y | N | 教育经历 | |
| 11 | create_time | datetime | 19 | 0 | N | N | CURRENT_TIMESTAMP | 创建时间 |
| 12 | update_time | timestamp | 19 | 0 | N | N | CURRENT_TIMESTAMP | 更新时间 |
| 编号 | 名称 | 数据类型 | 长度 | 小数位 | 允许空值 | 主键 | 默认值 | 说明 |
| 1 | forum_id | mediumint | 8 | 0 | N | Y | 论坛id | |
| 2 | display | smallint | 5 | 0 | N | N | 100 | 排序 |
| 3 | user_id | mediumint | 8 | 0 | N | N | 0 | 用户ID |
| 4 | nickname | varchar | 16 | 0 | Y | N | 昵称:[0,16] | |
| 5 | praise_len | int | 10 | 0 | Y | N | 0 | 点赞数 |
| 6 | hits | int | 10 | 0 | N | N | 0 | 访问数 |
| 7 | title | varchar | 125 | 0 | N | N | 标题 | |
| 8 | keywords | varchar | 125 | 0 | Y | N | 关键词 | |
| 9 | description | varchar | 255 | 0 | Y | N | 描述 | |
| 10 | url | varchar | 255 | 0 | Y | N | 来源地址 | |
| 11 | tag | varchar | 255 | 0 | Y | N | 标签 | |
| 12 | img | text | 65535 | 0 | Y | N | 封面图 | |
| 13 | content | longtext | 2147483647 | 0 | Y | N | 正文 | |
| 14 | create_time | timestamp | 19 | 0 | N | N | CURRENT_TIMESTAMP | 创建时间: |
| 15 | update_time | timestamp | 19 | 0 | N | N | CURRENT_TIMESTAMP | 更新时间: |
| 16 | avatar | varchar | 255 | 0 | Y | N | 发帖人头像: | |
| 17 | type | varchar | 64 | 0 | N | N | 0 | 论坛分类:[0,1000]用来搜索指定类型的论坛帖 |
| 编号 | 名称 | 数据类型 | 长度 | 小数位 | 允许空值 | 主键 | 默认值 | 说明 |
| 1 | type_id | smallint | 5 | 0 | N | Y | 分类ID:[0,10000] | |
| 2 | name | varchar | 16 | 0 | N | N | 分类名称:[2,16] | |
| 3 | description | varchar | 255 | 0 | Y | N | 描述:[0,255]描述该分类的作用 | |
| 4 | url | varchar | 255 | 0 | Y | N | 外链地址:[0,255]如果该分类是跳转到其他网站的情况下,就在该URL上设置 | |
| 5 | father_id | smallint | 5 | 0 | N | N | 0 | 上级分类ID:[0,32767] |
| 6 | icon | varchar | 255 | 0 | Y | N | 分类图标: | |
| 7 | create_time | timestamp | 19 | 0 | N | N | CURRENT_TIMESTAMP | 创建时间: |
| 8 | update_time | timestamp | 19 | 0 | N | N | CURRENT_TIMESTAMP | 更新时间: |
| 编号 | 名称 | 数据类型 | 长度 | 小数位 | 允许空值 | 主键 | 默认值 | 说明 |
| 1 | hits_id | int | 10 | 0 | N | Y | 点赞ID: | |
| 2 | user_id | int | 10 | 0 | N | N | 0 | 点赞人: |
| 3 | create_time | timestamp | 19 | 0 | N | N | CURRENT_TIMESTAMP | 创建时间: |
| 4 | update_time | timestamp | 19 | 0 | N | N | CURRENT_TIMESTAMP | 更新时间: |
| 5 | source_table | varchar | 255 | 0 | Y | N | 来源表: | |
| 6 | source_field | varchar | 255 | 0 | Y | N | 来源字段: | |
| 7 | source_id | int | 10 | 0 | N | N | 0 | 来源ID: |
| 编号 | 名称 | 数据类型 | 长度 | 小数位 | 允许空值 | 主键 | 默认值 | 说明 |
| 1 | notice_id | mediumint | 8 | 0 | N | Y | 公告id: | |
| 2 | title | varchar | 125 | 0 | N | N | 标题: | |
| 3 | content | longtext | 2147483647 | 0 | Y | N | 正文: | |
| 4 | create_time | timestamp | 19 | 0 | N | N | CURRENT_TIMESTAMP | 创建时间: |
| 5 | update_time | timestamp | 19 | 0 | N | N | CURRENT_TIMESTAMP | 更新时间: |
| 编号 | 名称 | 数据类型 | 长度 | 小数位 | 允许空值 | 主键 | 默认值 | 说明 |
| 1 | praise_id | int | 10 | 0 | N | Y | 点赞ID: | |
| 2 | user_id | int | 10 | 0 | N | N | 0 | 点赞人: |
| 3 | create_time | timestamp | 19 | 0 | N | N | CURRENT_TIMESTAMP | 创建时间: |
| 4 | update_time | timestamp | 19 | 0 | N | N | CURRENT_TIMESTAMP | 更新时间: |
| 5 | source_table | varchar | 255 | 0 | Y | N | 来源表: | |
| 6 | source_field | varchar | 255 | 0 | Y | N | 来源字段: | |
| 7 | source_id | int | 10 | 0 | N | N | 0 | 来源ID: |
| 8 | status | bit | 1 | 0 | N | N | 1 | 点赞状态:1为点赞,0已取消 |
| 编号 | 名称 | 数据类型 | 长度 | 小数位 | 允许空值 | 主键 | 默认值 | 说明 |
| 1 | sensitive_vocabulary_id | int | 10 | 0 | N | Y | 敏感词汇ID | |
| 2 | sensitive_vocabulary | varchar | 64 | 0 | Y | N | 敏感词汇 | |
| 3 | create_time | datetime | 19 | 0 | N | N | CURRENT_TIMESTAMP | 创建时间 |
| 4 | update_time | timestamp | 19 | 0 | N | N | CURRENT_TIMESTAMP | 更新时间 |
| 编号 | 名称 | 数据类型 | 长度 | 小数位 | 允许空值 | 主键 | 默认值 | 说明 |
| 1 | slides_id | int | 10 | 0 | N | Y | 轮播图ID: | |
| 2 | title | varchar | 64 | 0 | Y | N | 标题: | |
| 3 | content | varchar | 255 | 0 | Y | N | 内容: | |
| 4 | url | varchar | 255 | 0 | Y | N | 链接: | |
| 5 | img | varchar | 255 | 0 | Y | N | 轮播图: | |
| 6 | hits | int | 10 | 0 | N | N | 0 | 点击量: |
| 7 | create_time | timestamp | 19 | 0 | N | N | CURRENT_TIMESTAMP | 创建时间: |
| 8 | update_time | timestamp | 19 | 0 | N | N | CURRENT_TIMESTAMP | 更新时间: |
| 编号 | 名称 | 数据类型 | 长度 | 小数位 | 允许空值 | 主键 | 默认值 | 说明 |
| 1 | student_users_id | int | 10 | 0 | N | Y | 学生用户ID | |
| 2 | student_no | varchar | 64 | 0 | N | N | 学生学号 | |
| 3 | student_name | varchar | 64 | 0 | Y | N | 学生姓名 | |
| 4 | examine_state | varchar | 16 | 0 | N | N | 已通过 | 审核状态 |
| 5 | user_id | int | 10 | 0 | N | N | 0 | 用户ID |
| 6 | create_time | datetime | 19 | 0 | N | N | CURRENT_TIMESTAMP | 创建时间 |
| 7 | update_time | timestamp | 19 | 0 | N | N | CURRENT_TIMESTAMP | 更新时间 |
| 编号 | 名称 | 数据类型 | 长度 | 小数位 | 允许空值 | 主键 | 默认值 | 说明 |
| 1 | teacher_information_id | int | 10 | 0 | N | Y | 教师信息ID | |
| 2 | teacher_users | int | 10 | 0 | Y | N | 0 | 教师用户 |
| 3 | teacher_no | varchar | 64 | 0 | Y | N | 教师工号 | |
| 4 | teachers_name | varchar | 64 | 0 | Y | N | 教师姓名 | |
| 5 | teacher_gender | varchar | 64 | 0 | Y | N | 教师性别 | |
| 6 | college_name | varchar | 64 | 0 | Y | N | 学院名称 | |
| 7 | teacher_photos | varchar | 255 | 0 | Y | N | 教师照片 | |
| 8 | teacher_education | varchar | 64 | 0 | Y | N | 教师学历 | |
| 9 | teacher_title | varchar | 64 | 0 | Y | N | 教师职称 | |
| 10 | teaching_courses | varchar | 64 | 0 | Y | N | 任教课程 | |
| 11 | proficient_in_areas_of_expertise | text | 65535 | 0 | Y | N | 擅长领域 | |
| 12 | professional_skills | text | 65535 | 0 | Y | N | 专业技能 | |
| 13 | personal_profile | text | 65535 | 0 | Y | N | 个人简介 | |
| 14 | hits | int | 10 | 0 | N | N | 0 | 点击数 |
| 15 | praise_len | int | 10 | 0 | N | N | 0 | 点赞数 |
| 16 | create_time | datetime | 19 | 0 | N | N | CURRENT_TIMESTAMP | 创建时间 |
| 17 | update_time | timestamp | 19 | 0 | N | N | CURRENT_TIMESTAMP | 更新时间 |
| 编号 | 名称 | 数据类型 | 长度 | 小数位 | 允许空值 | 主键 | 默认值 | 说明 |
| 1 | teacher_users_id | int | 10 | 0 | N | Y | 教师用户ID | |
| 2 | teacher_no | varchar | 64 | 0 | N | N | 教师工号 | |
| 3 | teachers_name | varchar | 64 | 0 | Y | N | 教师姓名 | |
| 4 | examine_state | varchar | 16 | 0 | N | N | 已通过 | 审核状态 |
| 5 | user_id | int | 10 | 0 | N | N | 0 | 用户ID |
| 6 | create_time | datetime | 19 | 0 | N | N | CURRENT_TIMESTAMP | 创建时间 |
| 7 | update_time | timestamp | 19 | 0 | N | N | CURRENT_TIMESTAMP | 更新时间 |
| 编号 | 名称 | 数据类型 | 长度 | 小数位 | 允许空值 | 主键 | 默认值 | 说明 |
| 1 | teaching_courseware_id | int | 10 | 0 | N | Y | 教学课件ID | |
| 2 | teacher_users | int | 10 | 0 | Y | N | 0 | 教师用户 |
| 3 | teacher_no | varchar | 64 | 0 | Y | N | 教师工号 | |
| 4 | teachers_name | varchar | 64 | 0 | Y | N | 教师姓名 | |
| 5 | college_name | varchar | 64 | 0 | Y | N | 学院名称 | |
| 6 | teacher_title | varchar | 64 | 0 | Y | N | 教师职称 | |
| 7 | teaching_courses | varchar | 64 | 0 | Y | N | 任教课程 | |
| 8 | courseware_name | varchar | 64 | 0 | Y | N | 课件名称 | |
| 9 | courseware_type | varchar | 64 | 0 | Y | N | 课件类型 | |
| 10 | courseware_content | text | 65535 | 0 | Y | N | 课件内容 | |
| 11 | courseware_files | varchar | 255 | 0 | Y | N | 课件文件 | |
| 12 | create_time | datetime | 19 | 0 | N | N | CURRENT_TIMESTAMP | 创建时间 |
| 13 | update_time | timestamp | 19 | 0 | N | N | CURRENT_TIMESTAMP | 更新时间 |
| 编号 | 名称 | 数据类型 | 长度 | 小数位 | 允许空值 | 主键 | 默认值 | 说明 |
| 1 | teaching_progress_id | int | 10 | 0 | N | Y | 教学进度ID | |
| 2 | teacher_users | int | 10 | 0 | Y | N | 0 | 教师用户 |
| 3 | teacher_no | varchar | 64 | 0 | Y | N | 教师工号 | |
| 4 | teachers_name | varchar | 64 | 0 | Y | N | 教师姓名 | |
| 5 | college_name | varchar | 64 | 0 | Y | N | 学院名称 | |
| 6 | teacher_title | varchar | 64 | 0 | Y | N | 教师职称 | |
| 7 | teaching_courses | varchar | 64 | 0 | Y | N | 任教课程 | |
| 8 | teaching_time | varchar | 64 | 0 | Y | N | 教学时间 | |
| 9 | teaching_situation | text | 65535 | 0 | Y | N | 教学情况 | |
| 10 | teaching_progress | text | 65535 | 0 | Y | N | 教学进度 | |
| 11 | create_time | datetime | 19 | 0 | N | N | CURRENT_TIMESTAMP | 创建时间 |
| 12 | update_time | timestamp | 19 | 0 | N | N | CURRENT_TIMESTAMP | 更新时间 |
| 编号 | 名称 | 数据类型 | 长度 | 小数位 | 允许空值 | 主键 | 默认值 | 说明 |
| 1 | teaching_research_id | int | 10 | 0 | N | Y | 教学研究ID | |
| 2 | teacher_users | int | 10 | 0 | Y | N | 0 | 教师用户 |
| 3 | teacher_no | varchar | 64 | 0 | Y | N | 教师工号 | |
| 4 | teachers_name | varchar | 64 | 0 | Y | N | 教师姓名 | |
| 5 | college_name | varchar | 64 | 0 | Y | N | 学院名称 | |
| 6 | teacher_title | varchar | 64 | 0 | Y | N | 教师职称 | |
| 7 | research_name | varchar | 64 | 0 | Y | N | 研究名称 | |
| 8 | research_type | varchar | 64 | 0 | Y | N | 研究类型 | |
| 9 | research_time | varchar | 64 | 0 | Y | N | 研究时间 | |
| 10 | research_contents | text | 65535 | 0 | Y | N | 研究内容 | |
| 11 | research_documents | varchar | 255 | 0 | Y | N | 研究文件 | |
| 12 | examine_state | varchar | 16 | 0 | N | N | 未审核 | 审核状态 |
| 13 | examine_reply | varchar | 16 | 0 | Y | N | 审核回复 | |
| 14 | create_time | datetime | 19 | 0 | N | N | CURRENT_TIMESTAMP | 创建时间 |
| 15 | update_time | timestamp | 19 | 0 | N | N | CURRENT_TIMESTAMP | 更新时间 |
| 编号 | 名称 | 数据类型 | 长度 | 小数位 | 允许空值 | 主键 | 默认值 | 说明 |
| 1 | upload_id | int | 10 | 0 | N | Y | 上传ID | |
| 2 | name | varchar | 64 | 0 | Y | N | 文件名 | |
| 3 | path | varchar | 255 | 0 | Y | N | 访问路径 | |
| 4 | file | varchar | 255 | 0 | Y | N | 文件路径 | |
| 5 | display | varchar | 255 | 0 | Y | N | 显示顺序 | |
| 6 | father_id | int | 10 | 0 | Y | N | 0 | 父级ID |
| 7 | dir | varchar | 255 | 0 | Y | N | 文件夹 | |
| 8 | type | varchar | 32 | 0 | Y | N | 文件类型 |
| 编号 | 名称 | 数据类型 | 长度 | 小数位 | 允许空值 | 主键 | 默认值 | 说明 |
| 1 | user_id | mediumint | 8 | 0 | N | Y | 用户ID:[0,8388607]用户获取其他与用户相关的数据 | |
| 2 | state | smallint | 5 | 0 | N | N | 1 | 账户状态:[0,10](1可用|2异常|3已冻结|4已注销) |
| 3 | user_group | varchar | 32 | 0 | Y | N | 所在用户组:[0,32767]决定用户身份和权限 | |
| 4 | login_time | timestamp | 19 | 0 | N | N | CURRENT_TIMESTAMP | 上次登录时间: |
| 5 | phone | varchar | 11 | 0 | Y | N | 手机号码:[0,11]用户的手机号码,用于找回密码时或登录时 | |
| 6 | phone_state | smallint | 5 | 0 | N | N | 0 | 手机认证:[0,1](0未认证|1审核中|2已认证) |
| 7 | username | varchar | 16 | 0 | N | N | 用户名:[0,16]用户登录时所用的账户名称 | |
| 8 | nickname | varchar | 16 | 0 | Y | N | 昵称:[0,16] | |
| 9 | password | varchar | 64 | 0 | N | N | 密码:[0,32]用户登录所需的密码,由6-16位数字或英文组成 | |
| 10 | | varchar | 64 | 0 | Y | N | 邮箱:[0,64]用户的邮箱,用于找回密码时或登录时 | |
| 11 | email_state | smallint | 5 | 0 | N | N | 0 | 邮箱认证:[0,1](0未认证|1审核中|2已认证) |
| 12 | avatar | varchar | 255 | 0 | Y | N | 头像地址:[0,255] | |
| 13 | open_id | varchar | 255 | 0 | Y | N | 针对获取用户信息字段 | |
| 14 | create_time | timestamp | 19 | 0 | N | N | CURRENT_TIMESTAMP | 创建时间: |
| 15 | vip_level | varchar | 255 | 0 | Y | N | 会员等级 | |
| 16 | vip_discount | double | 11 | 2 | Y | N | 0.00 | 会员折扣 |
表user_group (用户组:用于用户前端身份和鉴权)
| 编号 | 名称 | 数据类型 | 长度 | 小数位 | 允许空值 | 主键 | 默认值 | 说明 |
| 1 | group_id | mediumint | 8 | 0 | N | Y | 用户组ID:[0,8388607] | |
| 2 | display | smallint | 5 | 0 | N | N | 100 | 显示顺序:[0,1000] |
| 3 | name | varchar | 16 | 0 | N | N | 名称:[0,16] | |
| 4 | description | varchar | 255 | 0 | Y | N | 描述:[0,255]描述该用户组的特点或权限范围 | |
| 5 | source_table | varchar | 255 | 0 | Y | N | 来源表: | |
| 6 | source_field | varchar | 255 | 0 | Y | N | 来源字段: | |
| 7 | source_id | int | 10 | 0 | N | N | 0 | 来源ID: |
| 8 | register | smallint | 5 | 0 | Y | N | 0 | 注册位置: |
| 9 | create_time | timestamp | 19 | 0 | N | N | CURRENT_TIMESTAMP | 创建时间: |
| 10 | update_time | timestamp | 19 | 0 | N | N | CURRENT_TIMESTAMP | 更新时间: |
学生用户可点击注册,填写账号+密码+昵称+邮箱+身份等信息点击注册即可对输入的信息进行验证,验证成功后即可完成注册,教师用户由管理员添加;学生用户、教师用户、管理员在登录界面输入账号+密码,完成验证,点击“登录”按钮,系统在用户数据库表中会对管理员、用户的账号进行匹配,账号+密码正确的话,就会登录到系统中各个用户的主管理界面,否则提示对应的信息,返回到登录的界面,其主界面展示如下图4.1所示。
图4.1 登录注册界面图
注册的代码如下:
/**
* 注册
* @param user
* @return
*/
@PostMapping("register")
public Map<String, Object> signUp(@RequestBody User user) {
// 查询用户
Map<String, String> query = new HashMap<>();
Map<String,Object> map = JSON.parseObject(JSON.toJSONString(user));
query.put("username",user.getUsername());
List list = service.selectBaseList(service.select(query, new HashMap<>()));
if (list.size()>0){
return error(30000, "用户已存在");
}
map.put("password",service.encryption(String.valueOf(map.get("password"))));
service.insert(map);
return success(1);
}
登录代码如下:
public Map<String, Object> login(@RequestBody Map<String, String> data, HttpServletRequest httpServletRequest) {
log.info("[执行登录接口]");
String username = data.get("username");
String email = data.get("email");
String phone = data.get("phone");
String password = data.get("password");
List resultList = null;
QueryWrapper wrapper = new QueryWrapper<User>();
Map<String, String> map = new HashMap<>();
可查看学校社区信息,支持局部搜索,点击可查看详情,可进行点赞、收藏、评论操作,并在学习社区进行发布内容操作。界面如下图所示。
图4.2 学习社区界面图
点击“系统公告”这一菜单时,可查看系统公告、关于我们、联系方式和网站介绍等管理员发布的公告信息。。界面如下图所示。
图4.3 系统公告界面图
可查看管理员发布的资讯信息,支持局部搜索和下拉(筛选、排序)搜索,点击可查看详情,可进行点赞、收藏、评论操作。。界面如下图所示。
图4.4 学校资讯界面图
可查看教师信息,支持关键字(教师姓名、任教课程)搜索和下拉排序搜索,点击可查看详情(教师用户、教师工号、教师姓名、教师性别、学院名称、教师学历、教师职称、任教课程、擅长领域、专业技能、个人简介),可进行点赞、收藏、评论操作。
图4.5 教师信息界面图
点击“教学研究”可对教学研究信息进行添加,包括教师用户,教师工号、学院名称、教师职称、研究名称、研究类型、研究时间、研究内容、研究文件等信息。界面如下图所示。
图4.6教学研究界面图
对个人首页、教师信息、教学进度、教学课件、教学研究、教育经历、考核信息、收藏进行管控,可查看收藏的学校社区、学校资讯和教师信息,点击可查看详情,并进行增改删查操作。界面如下图所示。
图4.7个人中心界面图
可对管理员、学生用户和教师用户进行管控,教师用户由管理员添加,可进行增删改查操作,点击可查看详情。界面如下图所示。
图4.8用户添加界面图
系统用户添加代码:
@RequestMapping("/get_list")
public Map<String, Object> getList(HttpServletRequest request) {
Map<String, Object> map = service.selectToPage(service.readQuery(request), service.readConfig(request));
return success(map);
}
可查看所有教学进度信息,进行查询和删除操作,支持学院名称、任教课程搜索,可点击查看详情。界面如下图所示。
图4.9教学进度管理界面图
可查看所有的教学课件信息,进行查询和删除操作,支持任教课程、课件名称搜索,可点击查看详情和下载教学课件。界面如下图所示。
图4.10教学课件管理界面图
可查看所有的考核信息,支持学院名称、考核日期、审核状态搜索,可点击查看详情,可点击查看详情。界面如下图所示。
图4.11考核信息管理界面图
可对轮播图进行管理,查看所有轮播图信息,进行增改删查操作。界面如下图所示。
图4.12系统管理界面图
可对学习社区和社区分类进行管理,查看所有对学习社区和社区分类信息,进行增改删查操作,可点击查看详情和评论,添加学校社区信息。界面如下图所示。
图4.13交流管理界面图
通过前面章节的介绍,我们可以看到教师个人网站已经完成了,但是能不能投入使用还是未知,因为在每个项目正式使用之前必须对开发的项目进行测试,如果不进行测试一旦投入使用可能会出现很多未可知的问题,比如使用人数太多导致系统瘫痪,比如某一功能存在bug信息填写错误等,这些错误将给使用者带来很多的困扰,甚至造成更大的损失,因此测试是项目投入使用的最后一步,为用户提供一个运行顺畅、完美的项目也就是我们进行最后测试的目的。
用户登录功能测试:
表5.1 用户登录功能测试表
| 测试名称 | 测试功能 | 操作过程 | 预期结果 | 测试结果 |
| 用户登录模块测试 | 用户登录成功的情况 | 点击前登录界面输入账号和密码分别输入admin和admin后点击“登录”按钮。 | 登录成功并调整到用户界面 | 正确 |
学校资讯添加功能测试:
表5.2学校资讯添加功能测试表
| 测试名称 | 测试功能 | 操作过程 | 预期结果 | 测试结果 |
| 学校资讯添加模块测试 | 学校资讯添加成功的情况 | 在资讯管理添加的页面中点击添加,输入学校资讯相关信息,然后点击“提交”按钮。 | 提示添加成功 | 正确 |
| 学校资讯添加模块测试 | 学校资讯添加失败的情况 | 在资讯管理添加页面中不填写的标题,其他信息正常输入“提交”按钮。 | 提示“添加失败,信息不能为空” | 正确 |
系统公告查看功能模块测试:
表5.3 系统公告查看功能测试表
| 测试名称 | 测试功能 | 操作过程 | 预期结果 | 测试结果 |
| 查询系统公告功能测试 | 查询成功的情况 | 在系统公告界面输入系统公告名称进行查询 | 查询成功 | 正确 |
教师信息添加功能测试:
表5.4 教师信息添加功能测试表
| 测试名称 | 测试功能 | 操作过程 | 预期结果 | 测试结果 |
| 教师信息添加模块测试 | 教师信息添加成功的情况 | 在教师信息添加管理的页面中,输入教师信息添加信息,输入正确的信息后然后点击“提交”按钮。 | 提示添加成功 | 正确 |
| 教师信息添加模块测试 | 教师信息添加失败的情况 | 在教师信息添加页面中不填写的教学内容,其他信息正常输入“提交”按钮。 | 提示“添加失败,信息不能为空” | 正确 |
通过编写教师个人网站的测试用例,已经检测完毕用户的登录模块、教师信息添加模块、系统公告查询模块、教师信息添加模块的功能测试,在对以上功能得测试过程中,发现了系统中的很多漏送并进行了完善,经过多人在线进行测试,系统完全可以正常运行,当然在后期的维护中系统将不断完善。
在设计和实现教师个人网站之前我胸有成竹,觉得很简单,但在实际的开发中我发现了自身的很多问题,许多编程思想和方法都还没有掌握牢靠,比如Bootsatrp、Jquery、AJAX 、springboot、mybeatis等许多Java Web开发技术,通过开发这个教师个人网站我成长了很多,懂得了做什么事情都要脚踏实地,不能眼高手低,在本次教师个人网站的开发中我逐渐掌握逐渐熟悉的技术。
同时,在本次项目中我也暴露了诸多问题。对于Java的编程知识有所欠缺,环境配置和算法上出现诸多问题,时常导致项目运行出错,或者目标的实现有问题。或者实现想法时算法未优化,使得代码冗长,程序运行不顺畅。
[1]申雪萍,原仓周,邵兵.面向软件实践能力的Java程序设计课程教学改革探索[J].计算机教育,2024,(02):20-25.DOI:10.16512/j.cnki.jsjjy.2024.02.008.
[2]缪妙,薛梅青,张金翔.基于JavaWeb的高校教师发展与职称评审系统的设计与应用[J].现代信息科技,2024,8(03):5-10+16.DOI:10.19850/j.cnki.2096-4706.2024.03.002.
[3]孙晓宇.教师分类管理下智慧校园人事管理信息系统建设[J].办公自动化,2024,29(03):18-20.
[4]粟梁.基于Java的汽车租赁管理系统[J].电脑编程技巧与维护,2024,(01):43-45+52.DOI:10.16184/j.cnki.comprg.2024.01.035.
[5]江唯青.实验设备管理系统设计及其Java实现[J].电脑知识与技术,2024,20(02):27-29.DOI:10.14004/j.cnki.ckt.2024.0149.
[6]韩小龙,司珍,吕晓峰等.基于面向对象编程的Java语言程序设计方法分析[J].集成电路应用,2024,41(01):228-229.DOI:10.19339/j.issn.1674-2583.2024.01.103.
[7]石雨昕,关家兴,邹博华等.基于SpringBoot微服务架构设计与实现实验室开放课题管理系统[J].实验室检测,2024,2(01):101-106.
[8]谭光兴,甘景,戚秋晨.基于Java语言的远程数据采集系统设计与实现[J].科技与创新,2024,(01):19-22.DOI:10.15913/j.cnki.kjycx.2024.01.005.
[9]李梅,田风林,曹艳虹.中职教师教学评价管理系统的研究与设计[J].网络安全和信息化,2024,(01):104-107.
[10]韩前鹏,陈雨华,王星.基于Java的叶片机械自动设计平台研究与开发[J].工业控制计算机,2023,36(12):21-23.
[11]吴伶琳.基于SpringBoot的客户关系管理系统设计与实现[J].无线互联科技,2023,20(24):60-62.
[12]唐媛媛,王晓楠,李京培等.基于SpringBoot的病原生物学在线智能化实验考试系统建设探索[J].赤峰学院学报(自然科学版),2023,39(12):75-78.DOI:10.13398/j.cnki.issn1673-260x.2023.12.024.
[13]翟祥栩,陈谦民,陈宗玉.基于SpringBoot的农业大数据一站式分析预测平台的设计与实现[J].现代信息科技,2023,7(24):6-10+15.DOI:10.19850/j.cnki.2096-4706.2023.24.002.
[14]袁琳琳.计算机软件Java编程特点及技术分析[J].数字通信世界,2023,(12):87-89.
[15]吴昊,张丹.基于SpringBoot框架的大学生网上兼职系统设计与实现[J].电脑知识与技术,2023,19(35):68-72.DOI:10.14004/j.cnki.ckt.2023.1860.
[16]艾钰承,朱海风,刘舟.基于SpringBoot的“喵站”宠物服务平台的设计与实现[J].科技资讯,2023,21(22):22-25.DOI:10.16661/j.cnki.1672-3791.2305-5042-0756.
[17]游晶,邱淑丽,李敬文.基于SpringBoot的校园智慧报修系统的设计与实现[J].电脑知识与技术,2023,19(32):50-52+65.DOI:10.14004/j.cnki.ckt.2023.1718.
[18]刘明,杨胜飞,张冶锋等.基于SpringBoot框架的长距离输水工程水量监测系统设计[J].云南水力发电,2023,39(11):359-362.
[19]黄赛英.基于Springboot的医院档案管理系统设计[J].集成电路应用,2023,40(11):384-385.DOI:10.19339/j.issn.1674-2583.2023.11.176.
[20]梁俏,王树春.面向高校教师专业发展的教师个人教学网站构建与应用[J].中国教育信息化,2019,(08):75-79.
结束语
至此论文结束,感谢您的阅读。在此我要特别的感谢我的导师,虽然我在实习期间很忙,论文撰写的时候经常是停停改改,但是我的导师依旧十分的负责,时不时的询问我的任务进展情况,跟进我的论文进度,在指导老师的帮助下,我逐步完成了自己的论文和程序,从导师身上也学习到很多知识和经验,这些知识和经验令我受益匪浅。同时我也从导师身上看到了自己的不足,不论是在技术层面上还是在对待工作的态度上,导师如同明镜一般照出了我的缺点我的不足。此外,我还要感谢在我实习期间在论文和程序上帮助过我的同学和社会人士,此前我对于springboot框架方面的一些知识还不了解,是他们在我编写程序过程中给了我很多的启发和感想,也帮助了我对于程序的调试和检测。没有他们我是不能顺利完成本次毕业设计的。至此,我的毕业设计就花上了一个圆满的句号了。

被折叠的 条评论
为什么被折叠?



