近年来,随着人们生活水平的提高和旅游意识的增强,旅游行业蓬勃发展。为了满足用户需求,加强用户互动和社交体验,开发旅游社交系统小程序具有重要意义。系统使用Java开发技术,通过SSM作为框架和MySQL作为数据存储的技术选择,并说明了各个模块的功能和关系。研究的主要内容包括用户登录和注册、首页(轮播图、活动信息、动态信息、公告、旅游资讯、活动信息推荐)、 旅游资讯、我的(基本信息、收藏、活动信息、参加活动、好友信息、动态信息)等方面。用户能够通过该系统能够迅速地获取旅游资讯、活动信息、实现线上报名参加活动、添加好友,加强交流互动等,提高用户满意度,增加平台竞争力。
关键词:旅游社交系统小程序;SSM;Java;MySQL
In recent years, with the improvement of people's living standards and the enhancement of tourism awareness, the tourism industry has flourished. Developing a tourism social system mini program is of great significance in order to meet user needs, enhance user interaction and social experience. The system uses Java development technology, with SSM as the framework and MySQL as the data storage technology choice, and explains the functions and relationships of each module. The main content of the research includes user login and registration, homepage (carousel, activity information, dynamic information, announcements, travel information, activity information recommendation), travel information, and mine (basic information, favorites, activity information, participation in activities, friend information, dynamic information), etc. Users can quickly obtain travel information and activity information through this system, register online to participate in activities, add friends, strengthen communication and interaction, etc., improve user satisfaction, and increase platform competitiveness.
Keywords:travel social system mini program; SSM; Java; MySQL
目录
近年来,随着人们生活水平的提高和旅游意识的增强,旅游行业蓬勃发展。同时,现代人对旅游的期望已经不再是简单的观光,更注重与其他旅行者分享和交流。旅游社交系统小程序可以帮助用户方便地寻找和组织旅行活动,与志同道合的人建立联系,提高旅游的满意度。为了满足用户需求,加强用户互动和社交体验,使用Java开发技术,通过SSM作为框架和MySQL作为数据存设计与实现旅游社交系统小程序,包括用户登录和注册、首页(轮播图、活动信息、动态信息、公告、旅游资讯、活动信息推荐)、 旅游资讯、我的(基本信息、收藏、活动信息、参加活动、好友信息、动态信息)等多元功能。用户能够通过该系统能够迅速地获取旅游资讯、活动信息、实现线上报名参加活动、添加好友,加强交流互动等,提高用户满意度,增加平台竞争力。
通过设计与实现基于SSM的旅游社交系统小程序,可以为用户提供一个快捷便利的获取旅游资讯、活动信息、社交互动平台。同时,通过研究和改进基于SSM架构的旅游社交系统小程序,可以提供更个性化、便捷的旅游社交体验,满足用户对于社交互动和参加活动的需求,提高用户的满意度和参与度。管理员可以通过系统管理功能对旅游资讯、用户信息、活动信息、动态信息、好友信息等进行有效管理,保障系统的稳定运行和数据安全。此外,该系统还可以帮助旅游行业实现智能化、数字化发展。通过研究系统功能、数据分析等方面,可以提供更精准、个性化的旅游推荐和服务,促进旅游行业的发展和创新,有助于促进旅游行业发展,提升用户对旅游社交平台的满意度,增强用户黏性。
(1)系统需求分析:对目标用户群体进行调查和研究,了解用户需求和习惯。通过需求分析,确定系统的功能和特性。
(2)系统设计与实现:基于微信小程序平台,并结合SSM+MySQL技术,设计并实现一个用户友好的界面,使用户能够轻松地搜索、浏览和选择社区志愿活动和培训课程信息。考虑到用户需求,系统还可以提供个性化推荐功能。
(3)数据管理:研究如何有效地收集、整理和管理大量的活动信息、动态信息、好友信息、旅游资讯等数据。讨论不同的数据源和采集方法,并评估其准确性和可靠性。
(4)用户评价与反馈:通过用户调查和评价,评估用户对系统的满意度和使用体验。收集用户反馈,并根据反馈改进和优化系统功能。
(5)效果评估与推广策略:通过实验或问卷调查等方法,评估系统对用户行为的影响。提出有效的推广策略,增加用户数量并提高系统的使用率。
旅游社交系统小程序存储所使用的是MySQL数据库以及开发中所使用的是IDEA、Tomcat这些开发工具的使用,能够给我们的编写工作带来许多的便利。系统使用SSM进行开发,使系统的可扩展性和维护性更佳,减少Java配置代码,简化编程代码,目前SSM也是很多用户选择的框架之一。小程序平台是目前全球最主流的移动操作系统之一,具有广泛的用户群体和成熟的开发工具和资源。因此,在技术上实现一个基于SSM的旅游社交系统小程序是可行的。
在开发旅游社交系统小程序中所使用的开发软件像IDEA开发工具、Tomcat服务器、MySQL数据库、Photoshop图片处理软件等,这些都是开源免费的,这些环境在学校都进行了系统的学习,自己能够独立操作完成,不需要额外花费,而且系统的开发工具从网上都可以直接下载,因此在经济方面是可行的。
旅游社交系统小程序设计与实现,参考了很多类似系统的成功案例,对它们的操作界面以及功能需求都进行了系统的分析,将众多案例结合在一起,突出以人为本简化操作,所以具有基本计算机知识的人都会操作本项目。因此操作可行性也没有问题。
通过对旅游社交系统小程序的需求分析,该系统主要分为注册用户和管理员两大功能模块。具体如下:
注册用户:
- 注册登录:游客可以通过注册成为系统用户,使用账号密码可进行登录,使用系统功能。
- 首页:可查看轮播图、活动信息、动态信息、公告、旅游资讯、活动信息推荐和其他系统功能。例如:
- 点击“活动信息”,可查看所有活动信息信息,进行增改删查操作,支持活动名称、活动类型搜索,点击可查看详情(活动时间、活动类型、发布用户、活动名称、活动地点、活动照片、活动人数、活动内容、活动介绍、活动详情),进行点赞、收藏和评论,并点击参加活动(报名人数、报名原因)和添加好友(添加日期、添加说明)操作;
- 点击“动态信息”可查看所有动态信息,支持动态标题、动态类型搜索,可点击查看详情(动态类型、动态标题、分享日期、动态封面、动态内容、动态介绍),进行点赞、收藏和评论;
- 点击“公告”,可查看包括关于我们、联系方式、网站介绍等管理员发布的所有公告,点击可查看详情。
- 旅游资讯:可查看管理员发布的所有旅游资讯信息,支持搜索文章,点击可查看详情,进行点赞、收藏和评论。
- 我的:可对基本信息、收藏、活动信息、参加活动、好友信息、动态信息等信息进行管控。具体如下:
- 点击“基本信息”,可对个人信息进行管控,包括修改密码和修改资料(头像、昵称、邮箱、用户姓名、用户性别等);
- 点击“收藏”,可查看自己的收藏信息,包括活动信息、动态信息、旅游资讯、等信息,可进行增删除操作;
- 点击“活动信息”,可查看自己的活动信息,进行增改删查操作,支持活动名称、活动类型搜索,点击可查看详情;
- 点击“参加活动”,可查看自己的参加活动信息,进行查询操作,支持活动名称、报名人数搜索,可点击查看详情(发布用户、活动名称、活动类型、活动时间、活动地点、参加用户、报名人数、报名原因);
- 点击“好友信息”,可查看自己的好友信息,进行查询操作,支持活动名称、添加日期搜索,可点击查看详情(发布用户、活动名称、活动类型、活动时间、活动地点、添加用户、添加日期、添加说明);
- 点击“动态信息”,可查看自己的动态信息,进行增改删查操作,支持动态标题、动态类型搜索,可点击查看详情(分享用户、用户姓名、动态标题、动态类型、分享日期、动态封面、动态内容、动态介绍)。
管理员:
- 登录:管理员账号密码由系统生成,可使用账号密码可进行登录,使用系统功能,并可对个人信息和密码进行管理。
- 系统用户:可对注册用户和管理员进行管控,包括进行增删改查操作,点击可查看详情(头像、账号、密码、昵称、邮箱、状态、用户姓名、用户性别等)。
- 活动分类管理:可查看所有活动类型信息,进行增改删查操作,支持活动类型搜索,点击可查看详情。
- 活动信息管理:可查看所有活动信息信息,进行增改删查操作,支持活动名称、活动类型搜索,点击可查看详情和查看评论。
- 参加活动管理:可查看所有参加活动信息,进行查询和删除操作,支持活动名称、报名人数搜索,可点击查看详情。
- 好友信息管理:可查看所有好友信息,进行查询和删除操作,支持活动名称、添加日期搜索,可点击查看详情。
- 动态信息管理:可查看所有动态信息,进行增改删查操作,支持动态标题、动态类型搜索,可点击查看详情和查看评论。
- 系统管理:可对首页的轮播图进行管理,进行增删改查操作,支持标题搜索,可点击查看详情。
- 公告管理:可对公告进行管理,进行增删改查操作,支持标题搜索,可点击查看详情。
- 资源管理:可对旅游资讯和资讯分类进行管理,进行增删改查操作,旅游资讯支持标题、标签、分类搜索,可点击查看详情(封面图、标题、分类、标签、描述、正文)和查看评论;资讯分类支持类型名称搜索,点击可查看详情。
旅游社交系统小程序的非功能性需求比如旅游社交系统小程序的安全性怎么样,可靠性怎么样,性能怎么样,可拓展性怎么样等。具体可以表示在如下3-1表格中:
表2.1 旅游社交系统小程序非功能需求表
| 安全性 | 主要指旅游社交系统小程序数据库的安装,数据库的使用和密码的设定必须合乎规范。 |
| 可靠性 | 可靠性是指旅游社交系统小程序能够安装用户的指示进行操作,经过测试,可靠性90%以上。 |
| 性能 | 性能是影响旅游社交系统小程序占据市场的必要条件,所以性能最好要佳才好。 |
| 可扩展性 | 比如数据库预留多个属性,比如接口的使用等确保了系统的非功能性需求。 |
| 易用性 | 用户只要跟着旅游社交系统小程序的页面展示内容进行操作,就可以了。 |
| 可维护性 | 旅游社交系统小程序开发的可维护性是非常重要的,经过测试,可维护性没有问题 |
旅游社交系统小程序中注册用户角色用例图如图2.1所示:

图2.1注册用户角色用例图
旅游社交系统小程序中管理员用例图如图2.2所示:

图2.3 管理员用例图
系功能模块分成了管理员及注册用户两个模块,每个模块登录进去对应相应的功能,具体的功能模块图如图3.1所示。

图3.1 旅游社交系统小程序功能模块图
数据库的设计承载者系统的各种数据,在建立数据库的时候,主要是数据库模型的设计以及各个数据库表的设计两部分。
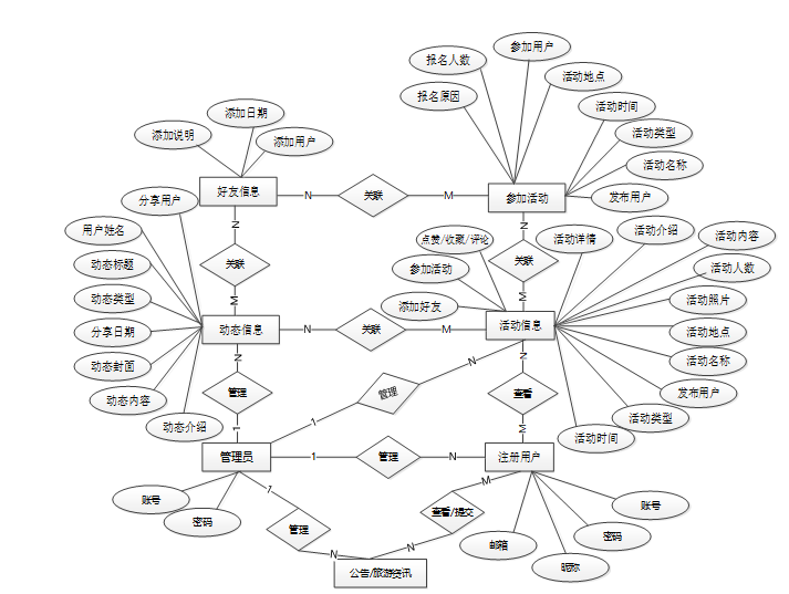
下面是整个旅游社交系统小程序中主要的数据库表总E-R实体关系图。

图3.2 旅游社交系统小程序总E-R关系图
通过前面E-R关系图可以看到项目需要创建很多个数据表。以下是项目中的主要数据库表的关系模型:
| 编号 | 名称 | 数据类型 | 长度 | 小数位 | 允许空值 | 主键 | 默认值 | 说明 |
| 1 | token_id | int | 10 | 0 | N | Y | 临时访问牌ID | |
| 2 | token | varchar | 64 | 0 | Y | N | 临时访问牌 | |
| 3 | info | text | 65535 | 0 | Y | N | ||
| 4 | maxage | int | 10 | 0 | N | N | 2 | 最大寿命:默认2小时 |
| 5 | create_time | timestamp | 19 | 0 | N | N | CURRENT_TIMESTAMP | 创建时间: |
| 6 | update_time | timestamp | 19 | 0 | N | N | CURRENT_TIMESTAMP | 更新时间: |
| 7 | user_id | int | 10 | 0 | N | N | 0 | 用户编号: |
表activity_classification (活动分类)
| 编号 | 名称 | 数据类型 | 长度 | 小数位 | 允许空值 | 主键 | 默认值 | 说明 |
| 1 | activity_classification_id | int | 10 | 0 | N | Y | 活动分类ID | |
| 2 | activity_type | varchar | 64 | 0 | Y | N | 活动类型 | |
| 3 | create_time | datetime | 19 | 0 | N | N | CURRENT_TIMESTAMP | 创建时间 |
| 4 | update_time | timestamp | 19 | 0 | N | N | CURRENT_TIMESTAMP | 更新时间 |
| 编号 | 名称 | 数据类型 | 长度 | 小数位 | 允许空值 | 主键 | 默认值 | 说明 |
| 1 | article_id | mediumint | 8 | 0 | N | Y | 文章id:[0,8388607] | |
| 2 | title | varchar | 125 | 0 | N | Y | 标题:[0,125]用于文章和html的title标签中 | |
| 3 | type | varchar | 64 | 0 | N | N | 0 | 文章分类:[0,1000]用来搜索指定类型的文章 |
| 4 | hits | int | 10 | 0 | N | N | 0 | 点击数:[0,1000000000]访问这篇文章的人次 |
| 5 | praise_len | int | 10 | 0 | N | N | 0 | 点赞数 |
| 6 | create_time | timestamp | 19 | 0 | N | N | CURRENT_TIMESTAMP | 创建时间: |
| 7 | update_time | timestamp | 19 | 0 | N | N | CURRENT_TIMESTAMP | 更新时间: |
| 8 | source | varchar | 255 | 0 | Y | N | 来源:[0,255]文章的出处 | |
| 9 | url | varchar | 255 | 0 | Y | N | 来源地址:[0,255]用于跳转到发布该文章的网站 | |
| 10 | tag | varchar | 255 | 0 | Y | N | 标签:[0,255]用于标注文章所属相关内容,多个标签用空格隔开 | |
| 11 | content | longtext | 2147483647 | 0 | Y | N | 正文:文章的主体内容 | |
| 12 | img | varchar | 255 | 0 | Y | N | 封面图 | |
| 13 | description | text | 65535 | 0 | Y | N | 文章描述 |
| 编号 | 名称 | 数据类型 | 长度 | 小数位 | 允许空值 | 主键 | 默认值 | 说明 |
| 1 | type_id | smallint | 5 | 0 | N | Y | 分类ID:[0,10000] | |
| 2 | display | smallint | 5 | 0 | N | N | 100 | 显示顺序:[0,1000]决定分类显示的先后顺序 |
| 3 | name | varchar | 16 | 0 | N | N | 分类名称:[2,16] | |
| 4 | father_id | smallint | 5 | 0 | N | N | 0 | 上级分类ID:[0,32767] |
| 5 | description | varchar | 255 | 0 | Y | N | 描述:[0,255]描述该分类的作用 | |
| 6 | icon | text | 65535 | 0 | Y | N | 分类图标: | |
| 7 | url | varchar | 255 | 0 | Y | N | 外链地址:[0,255]如果该分类是跳转到其他网站的情况下,就在该URL上设置 | |
| 8 | create_time | timestamp | 19 | 0 | N | N | CURRENT_TIMESTAMP | 创建时间: |
| 9 | update_time | timestamp | 19 | 0 | N | N | CURRENT_TIMESTAMP | 更新时间: |
| 编号 | 名称 | 数据类型 | 长度 | 小数位 | 允许空值 | 主键 | 默认值 | 说明 |
| 1 | auth_id | int | 10 | 0 | N | Y | 授权ID: | |
| 2 | user_group | varchar | 64 | 0 | Y | N | 用户组: | |
| 3 | mod_name | varchar | 64 | 0 | Y | N | 模块名: | |
| 4 | table_name | varchar | 64 | 0 | Y | N | 表名: | |
| 5 | page_title | varchar | 255 | 0 | Y | N | 页面标题: | |
| 6 | path | varchar | 255 | 0 | Y | N | 路由路径: | |
| 7 | position | varchar | 32 | 0 | Y | N | 位置: | |
| 8 | mode | varchar | 32 | 0 | N | N | _blank | 跳转方式: |
| 9 | add | tinyint | 3 | 0 | N | N | 1 | 是否可增加: |
| 10 | del | tinyint | 3 | 0 | N | N | 1 | 是否可删除: |
| 11 | set | tinyint | 3 | 0 | N | N | 1 | 是否可修改: |
| 12 | get | tinyint | 3 | 0 | N | N | 1 | 是否可查看: |
| 13 | field_add | text | 65535 | 0 | Y | N | 添加字段: | |
| 14 | field_set | text | 65535 | 0 | Y | N | 修改字段: | |
| 15 | field_get | text | 65535 | 0 | Y | N | 查询字段: | |
| 16 | table_nav_name | varchar | 500 | 0 | Y | N | 跨表导航名称: | |
| 17 | table_nav | varchar | 500 | 0 | Y | N | 跨表导航: | |
| 18 | option | text | 65535 | 0 | Y | N | 配置: | |
| 19 | create_time | timestamp | 19 | 0 | N | N | CURRENT_TIMESTAMP | 创建时间: |
| 20 | update_time | timestamp | 19 | 0 | N | N | CURRENT_TIMESTAMP | 更新时间: |
| 编号 | 名称 | 数据类型 | 长度 | 小数位 | 允许空值 | 主键 | 默认值 | 说明 |
| 1 | collect_id | int | 10 | 0 | N | Y | 收藏ID: | |
| 2 | user_id | int | 10 | 0 | N | N | 0 | 收藏人ID: |
| 3 | source_table | varchar | 255 | 0 | Y | N | 来源表: | |
| 4 | source_field | varchar | 255 | 0 | Y | N | 来源字段: | |
| 5 | source_id | int | 10 | 0 | N | N | 0 | 来源ID: |
| 6 | title | varchar | 255 | 0 | Y | N | 标题: | |
| 7 | img | varchar | 255 | 0 | Y | N | 封面: | |
| 8 | create_time | timestamp | 19 | 0 | N | N | CURRENT_TIMESTAMP | 创建时间: |
| 9 | update_time | timestamp | 19 | 0 | N | N | CURRENT_TIMESTAMP | 更新时间: |
| 编号 | 名称 | 数据类型 | 长度 | 小数位 | 允许空值 | 主键 | 默认值 | 说明 |
| 1 | comment_id | int | 10 | 0 | N | Y | 评论ID: | |
| 2 | user_id | int | 10 | 0 | N | N | 0 | 评论人ID: |
| 3 | reply_to_id | int | 10 | 0 | N | N | 0 | 回复评论ID:空为0 |
| 4 | content | longtext | 2147483647 | 0 | Y | N | 内容: | |
| 5 | nickname | varchar | 255 | 0 | Y | N | 昵称: | |
| 6 | avatar | varchar | 255 | 0 | Y | N | 头像地址:[0,255] | |
| 7 | create_time | timestamp | 19 | 0 | N | N | CURRENT_TIMESTAMP | 创建时间: |
| 8 | update_time | timestamp | 19 | 0 | N | N | CURRENT_TIMESTAMP | 更新时间: |
| 9 | source_table | varchar | 255 | 0 | Y | N | 来源表: | |
| 10 | source_field | varchar | 255 | 0 | Y | N | 来源字段: | |
| 11 | source_id | int | 10 | 0 | N | N | 0 | 来源ID: |
| 编号 | 名称 | 数据类型 | 长度 | 小数位 | 允许空值 | 主键 | 默认值 | 说明 |
| 1 | dynamic_information_id | int | 10 | 0 | N | Y | 动态信息ID | |
| 2 | share_users | int | 10 | 0 | Y | N | 0 | 分享用户 |
| 3 | user_name | varchar | 64 | 0 | Y | N | 用户姓名 | |
| 4 | dynamic_title | varchar | 64 | 0 | Y | N | 动态标题 | |
| 5 | dynamic_type | varchar | 64 | 0 | Y | N | 动态类型 | |
| 6 | sharing_date | date | 10 | 0 | Y | N | 分享日期 | |
| 7 | dynamic_cover | varchar | 255 | 0 | Y | N | 动态封面 | |
| 8 | dynamic_content | text | 65535 | 0 | Y | N | 动态内容 | |
| 9 | dynamic_introduction | text | 65535 | 0 | Y | N | 动态介绍 | |
| 10 | hits | int | 10 | 0 | N | N | 0 | 点击数 |
| 11 | praise_len | int | 10 | 0 | N | N | 0 | 点赞数 |
| 12 | create_time | datetime | 19 | 0 | N | N | CURRENT_TIMESTAMP | 创建时间 |
| 13 | update_time | timestamp | 19 | 0 | N | N | CURRENT_TIMESTAMP | 更新时间 |
| 编号 | 名称 | 数据类型 | 长度 | 小数位 | 允许空值 | 主键 | 默认值 | 说明 |
| 1 | event_information_id | int | 10 | 0 | N | Y | 活动信息ID | |
| 2 | publish_users | int | 10 | 0 | Y | N | 0 | 发布用户 |
| 3 | activity_name | varchar | 64 | 0 | Y | N | 活动名称 | |
| 4 | activity_type | varchar | 64 | 0 | Y | N | 活动类型 | |
| 5 | activity_time | varchar | 64 | 0 | Y | N | 活动时间 | |
| 6 | event_location | varchar | 64 | 0 | Y | N | 活动地点 | |
| 7 | activity_photos | varchar | 255 | 0 | Y | N | 活动照片 | |
| 8 | number_of_participants | int | 10 | 0 | Y | N | 0 | 活动人数 |
| 9 | activity_content | text | 65535 | 0 | Y | N | 活动内容 | |
| 10 | activity_introduction | text | 65535 | 0 | Y | N | 活动介绍 | |
| 11 | event_details | text | 65535 | 0 | Y | N | 活动详情 | |
| 12 | hits | int | 10 | 0 | N | N | 0 | 点击数 |
| 13 | praise_len | int | 10 | 0 | N | N | 0 | 点赞数 |
| 14 | create_time | datetime | 19 | 0 | N | N | CURRENT_TIMESTAMP | 创建时间 |
| 15 | update_time | timestamp | 19 | 0 | N | N | CURRENT_TIMESTAMP | 更新时间 |
| 编号 | 名称 | 数据类型 | 长度 | 小数位 | 允许空值 | 主键 | 默认值 | 说明 |
| 1 | friend_information_id | int | 10 | 0 | N | Y | 好友信息ID | |
| 2 | publish_users | int | 10 | 0 | Y | N | 0 | 发布用户 |
| 3 | activity_name | varchar | 64 | 0 | Y | N | 活动名称 | |
| 4 | activity_type | varchar | 64 | 0 | Y | N | 活动类型 | |
| 5 | activity_time | varchar | 64 | 0 | Y | N | 活动时间 | |
| 6 | event_location | varchar | 64 | 0 | Y | N | 活动地点 | |
| 7 | add_user | int | 10 | 0 | Y | N | 0 | 添加用户 |
| 8 | add_date | date | 10 | 0 | Y | N | 添加日期 | |
| 9 | add_description | text | 65535 | 0 | Y | N | 添加说明 | |
| 10 | create_time | datetime | 19 | 0 | N | N | CURRENT_TIMESTAMP | 创建时间 |
| 11 | update_time | timestamp | 19 | 0 | N | N | CURRENT_TIMESTAMP | 更新时间 |
| 编号 | 名称 | 数据类型 | 长度 | 小数位 | 允许空值 | 主键 | 默认值 | 说明 |
| 1 | hits_id | int | 10 | 0 | N | Y | 点赞ID: | |
| 2 | user_id | int | 10 | 0 | N | N | 0 | 点赞人: |
| 3 | create_time | timestamp | 19 | 0 | N | N | CURRENT_TIMESTAMP | 创建时间: |
| 4 | update_time | timestamp | 19 | 0 | N | N | CURRENT_TIMESTAMP | 更新时间: |
| 5 | source_table | varchar | 255 | 0 | Y | N | 来源表: | |
| 6 | source_field | varchar | 255 | 0 | Y | N | 来源字段: | |
| 7 | source_id | int | 10 | 0 | N | N | 0 | 来源ID: |
| 编号 | 名称 | 数据类型 | 长度 | 小数位 | 允许空值 | 主键 | 默认值 | 说明 |
| 1 | notice_id | mediumint | 8 | 0 | N | Y | 公告id: | |
| 2 | title | varchar | 125 | 0 | N | N | 标题: | |
| 3 | content | longtext | 2147483647 | 0 | Y | N | 正文: | |
| 4 | create_time | timestamp | 19 | 0 | N | N | CURRENT_TIMESTAMP | 创建时间: |
| 5 | update_time | timestamp | 19 | 0 | N | N | CURRENT_TIMESTAMP | 更新时间: |
表participate_in_activities (参加活动)
| 编号 | 名称 | 数据类型 | 长度 | 小数位 | 允许空值 | 主键 | 默认值 | 说明 |
| 1 | participate_in_activities_id | int | 10 | 0 | N | Y | 参加活动ID | |
| 2 | publish_users | int | 10 | 0 | Y | N | 0 | 发布用户 |
| 3 | activity_name | varchar | 64 | 0 | Y | N | 活动名称 | |
| 4 | activity_type | varchar | 64 | 0 | Y | N | 活动类型 | |
| 5 | activity_time | varchar | 64 | 0 | Y | N | 活动时间 | |
| 6 | event_location | varchar | 64 | 0 | Y | N | 活动地点 | |
| 7 | participating_users | int | 10 | 0 | Y | N | 0 | 参加用户 |
| 8 | number_of_applicants | varchar | 64 | 0 | Y | N | 报名人数 | |
| 9 | reason_for_registration | text | 65535 | 0 | Y | N | 报名原因 | |
| 10 | create_time | datetime | 19 | 0 | N | N | CURRENT_TIMESTAMP | 创建时间 |
| 11 | update_time | timestamp | 19 | 0 | N | N | CURRENT_TIMESTAMP | 更新时间 |
| 编号 | 名称 | 数据类型 | 长度 | 小数位 | 允许空值 | 主键 | 默认值 | 说明 |
| 1 | praise_id | int | 10 | 0 | N | Y | 点赞ID: | |
| 2 | user_id | int | 10 | 0 | N | N | 0 | 点赞人: |
| 3 | create_time | timestamp | 19 | 0 | N | N | CURRENT_TIMESTAMP | 创建时间: |
| 4 | update_time | timestamp | 19 | 0 | N | N | CURRENT_TIMESTAMP | 更新时间: |
| 5 | source_table | varchar | 255 | 0 | Y | N | 来源表: | |
| 6 | source_field | varchar | 255 | 0 | Y | N | 来源字段: | |
| 7 | source_id | int | 10 | 0 | N | N | 0 | 来源ID: |
| 8 | status | bit | 1 | 0 | N | N | 1 | 点赞状态:1为点赞,0已取消 |
| 编号 | 名称 | 数据类型 | 长度 | 小数位 | 允许空值 | 主键 | 默认值 | 说明 |
| 1 | registered_users_id | int | 10 | 0 | N | Y | 注册用户ID | |
| 2 | user_name | varchar | 64 | 0 | Y | N | 用户姓名 | |
| 3 | user_gender | varchar | 64 | 0 | Y | N | 用户性别 | |
| 4 | examine_state | varchar | 16 | 0 | N | N | 已通过 | 审核状态 |
| 5 | user_id | int | 10 | 0 | N | N | 0 | 用户ID |
| 6 | create_time | datetime | 19 | 0 | N | N | CURRENT_TIMESTAMP | 创建时间 |
| 7 | update_time | timestamp | 19 | 0 | N | N | CURRENT_TIMESTAMP | 更新时间 |
| 编号 | 名称 | 数据类型 | 长度 | 小数位 | 允许空值 | 主键 | 默认值 | 说明 |
| 1 | slides_id | int | 10 | 0 | N | Y | 轮播图ID: | |
| 2 | title | varchar | 64 | 0 | Y | N | 标题: | |
| 3 | content | varchar | 255 | 0 | Y | N | 内容: | |
| 4 | url | varchar | 255 | 0 | Y | N | 链接: | |
| 5 | img | varchar | 255 | 0 | Y | N | 轮播图: | |
| 6 | hits | int | 10 | 0 | N | N | 0 | 点击量: |
| 7 | create_time | timestamp | 19 | 0 | N | N | CURRENT_TIMESTAMP | 创建时间: |
| 8 | update_time | timestamp | 19 | 0 | N | N | CURRENT_TIMESTAMP | 更新时间: |
| 编号 | 名称 | 数据类型 | 长度 | 小数位 | 允许空值 | 主键 | 默认值 | 说明 |
| 1 | upload_id | int | 10 | 0 | N | Y | 上传ID | |
| 2 | name | varchar | 64 | 0 | Y | N | 文件名 | |
| 3 | path | varchar | 255 | 0 | Y | N | 访问路径 | |
| 4 | file | varchar | 255 | 0 | Y | N | 文件路径 | |
| 5 | display | varchar | 255 | 0 | Y | N | 显示顺序 | |
| 6 | father_id | int | 10 | 0 | Y | N | 0 | 父级ID |
| 7 | dir | varchar | 255 | 0 | Y | N | 文件夹 | |
| 8 | type | varchar | 32 | 0 | Y | N | 文件类型 |
| 编号 | 名称 | 数据类型 | 长度 | 小数位 | 允许空值 | 主键 | 默认值 | 说明 |
| 1 | user_id | mediumint | 8 | 0 | N | Y | 用户ID:[0,8388607]用户获取其他与用户相关的数据 | |
| 2 | state | smallint | 5 | 0 | N | N | 1 | 账户状态:[0,10](1可用|2异常|3已冻结|4已注销) |
| 3 | user_group | varchar | 32 | 0 | Y | N | 所在用户组:[0,32767]决定用户身份和权限 | |
| 4 | login_time | timestamp | 19 | 0 | N | N | CURRENT_TIMESTAMP | 上次登录时间: |
| 5 | phone | varchar | 11 | 0 | Y | N | 手机号码:[0,11]用户的手机号码,用于找回密码时或登录时 | |
| 6 | phone_state | smallint | 5 | 0 | N | N | 0 | 手机认证:[0,1](0未认证|1审核中|2已认证) |
| 7 | username | varchar | 16 | 0 | N | N | 用户名:[0,16]用户登录时所用的账户名称 | |
| 8 | nickname | varchar | 16 | 0 | Y | N | 昵称:[0,16] | |
| 9 | password | varchar | 64 | 0 | N | N | 密码:[0,32]用户登录所需的密码,由6-16位数字或英文组成 | |
| 10 | | varchar | 64 | 0 | Y | N | 邮箱:[0,64]用户的邮箱,用于找回密码时或登录时 | |
| 11 | email_state | smallint | 5 | 0 | N | N | 0 | 邮箱认证:[0,1](0未认证|1审核中|2已认证) |
| 12 | avatar | varchar | 255 | 0 | Y | N | 头像地址:[0,255] | |
| 13 | open_id | varchar | 255 | 0 | Y | N | 针对获取用户信息字段 | |
| 14 | create_time | timestamp | 19 | 0 | N | N | CURRENT_TIMESTAMP | 创建时间: |
| 15 | vip_level | varchar | 255 | 0 | Y | N | 会员等级 | |
| 16 | vip_discount | double | 11 | 2 | Y | N | 0.00 | 会员折扣 |
表user_group (用户组:用于用户前端身份和鉴权)
| 编号 | 名称 | 数据类型 | 长度 | 小数位 | 允许空值 | 主键 | 默认值 | 说明 |
| 1 | group_id | mediumint | 8 | 0 | N | Y | 用户组ID:[0,8388607] | |
| 2 | display | smallint | 5 | 0 | N | N | 100 | 显示顺序:[0,1000] |
| 3 | name | varchar | 16 | 0 | N | N | 名称:[0,16] | |
| 4 | description | varchar | 255 | 0 | Y | N | 描述:[0,255]描述该用户组的特点或权限范围 | |
| 5 | source_table | varchar | 255 | 0 | Y | N | 来源表: | |
| 6 | source_field | varchar | 255 | 0 | Y | N | 来源字段: | |
| 7 | source_id | int | 10 | 0 | N | N | 0 | 来源ID: |
| 8 | register | smallint | 5 | 0 | Y | N | 0 | 注册位置: |
| 9 | create_time | timestamp | 19 | 0 | N | N | CURRENT_TIMESTAMP | 创建时间: |
| 10 | update_time | timestamp | 19 | 0 | N | N | CURRENT_TIMESTAMP | 更新时间: |
在登录界面输入账号+密码,点击“登录”按钮,系统在用户数据库表中会对管理员、用户的账号进行匹配,账号+密码正确的话,就会登录到系统中各个用户的主管理界面,否则提示对应的信息,返回到登录的界面,其主界面展示如下图4.1所示。

图4.1 登录界面图
@PostMapping("login")
public Map<String, Object> login(@RequestBody Map<String, String> data, HttpServletRequest httpServletRequest) {
log.info("[执行登录接口]");
String username = data.get("username");
String email = data.get("email");
String phone = data.get("phone");
String password = data.get("password");
List resultList = null;
QueryWrapper wrapper = new QueryWrapper<User>();
Map<String, String> map = new HashMap<>();
当用户想要查询、管理相关信息,就必须进行登录,如果没有账号的话,在登录界面,点击“注册”按钮就会跳转到注册的界面,根据提示填写好注册信息,添加提交,注册的信息在数据库中就添加完成了,然后再输入填写好的账号和密码进行登录,其主界面展示如下图4.2所示。

图4.2 注册界面图
注册关键代码如下:
@PostMapping("register")
public Map<String, Object> signUp(HttpServletRequest request) throws IOException {
Map<String, String> query = new HashMap<>();
Map<String,Object> map = service.readBody(request.getReader());
query.put("username",String.valueOf(map.get("username")));
List list = service.selectBaseList(service.select(query, new HashMap<>()));
if (list.size()>0){
return error(30000, "用户已存在");
}
map.put("password",service.encryption(String.valueOf(map.get("password"))));
service.insert(map);
return success(1);
}
可可查看轮播图、活动信息、动态信息、公告、旅游资讯、活动信息推荐和其他系统功能。例如:
点击“活动信息”,可查看所有活动信息信息,进行增改删查操作,支持活动名称、活动类型搜索,点击可查看详情(活动时间、活动类型、发布用户、活动名称、活动地点、活动照片、活动人数、活动内容、活动介绍、活动详情),进行点赞、收藏和评论,并点击参加活动(报名人数、报名原因)和添加好友(添加日期、添加说明)操作;点击“动态信息”可查看所有动态信息,支持动态标题、动态类型搜索,可点击查看详情(动态类型、动态标题、分享日期、动态封面、动态内容、动态介绍),进行点赞、收藏和评论;点击“公告”,可查看包括关于我们、联系方式、网站介绍等管理员发布的所有公告,点击可查看详情。
首页主界面如下图所示。

图4.3 首页主界面图
例如,首页活动信息详情界面如下图所示。

图4.4 首页活动信息详情界面图
对基本信息、收藏、活动信息、参加活动、好友信息、动态信息等信息进行管控。具体如下:
点击“基本信息”,可对个人信息进行管控,包括修改密码和修改资料(头像、昵称、邮箱、用户姓名、用户性别等);点击“收藏”,可查看自己的收藏信息,包括活动信息、动态信息、旅游资讯、等信息,可进行增删除操作;点击“活动信息”,可查看自己的活动信息,进行增改删查操作,支持活动名称、活动类型搜索,点击可查看详情;点击“参加活动”,可查看自己的参加活动信息,进行查询操作,支持活动名称、报名人数搜索,可点击查看详情(发布用户、活动名称、活动类型、活动时间、活动地点、参加用户、报名人数、报名原因);点击“好友信息”,可查看自己的好友信息,进行查询操作,支持活动名称、添加日期搜索,可点击查看详情(发布用户、活动名称、活动类型、活动时间、活动地点、添加用户、添加日期、添加说明);点击“动态信息”,可查看自己的动态信息,进行增改删查操作,支持动态标题、动态类型搜索,可点击查看详情(分享用户、用户姓名、动态标题、动态类型、分享日期、动态封面、动态内容、动态介绍)。
我的主界面如下图所示:

图4.5 我的主界面图
例如,我的参考活动详情界面如下图所示:

图4.6 我的参考活动详情界面图
可对注册用户和管理员进行管控,包括进行增删改查操作,点击可查看详情(头像、账号、密码、昵称、邮箱、状态、用户姓名、用户性别)。界面如下图所示。
图4.7系统用户界面图
可查看所有活动信息信息,进行增改删查操作,支持活动名称、活动类型搜索,点击可查看详情和查看评论。界面如下图所示。
图4.8活动信息管理界面图
添加关键代码如下:
@PostMapping("/add")
@Transactional
public Map<String, Object> add(HttpServletRequest request) throws IOException {
service.insert(service.readBody(request.getReader()));
return success(1);
}
@Transactional
public Map<String, Object> addMap(Map<String,Object> map){
service.insert(map);
return success(1);
}
删除关键代码如下:
@RequestMapping(value = "/del")
@Transactional
public Map<String, Object> del(HttpServletRequest request) {
service.delete(service.readQuery(request), service.readConfig(request));
return success(1);
}
可查看所有好友信息,进行查询和删除操作,支持活动名称、添加日期搜索,可点击查看详情。界面如下图所示。
图4.9好友信息管理界面图
可查看所有动态信息,进行增改删查操作,支持动态标题、动态类型搜索,可点击查看详情和查看评论。界面如下图所示。
图4.10动态信息管理界面图
可对首页的轮播图进行管理,进行增删改查操作,支持标题搜索,可点击查看详情。界面如下图所示。
图4.11系统管理界面图
可对旅游资讯和资讯分类进行管理,进行增删改查操作,旅游资讯支持标题、标签、分类搜索,可点击查看详情(封面图、标题、分类、标签、描述、正文)和查看评论;资讯分类支持类型名称搜索,点击可查看详情。界面如下图所示。
图4.12资源管理界面图
在这个产品被投入使用前,首先需要进行试用,这是重要的环节。考虑到某个部分的开发没有缺陷情况下,把各种模块拼接,也有一定概率就存在矛盾。这就好比每个人都很独特,但聚在一起就显得杂乱无章,需要保证有默契的配合。对于测试,要看它的各项内容是否契合的原则。若与最初定下的标准有一定程度上的出入,那么就需要做出一些调整,让最终的大方向朝着目标前进。
测试是为了发现在开发的程序中所存在的问题,测试这一工作是非常艰巨的,而又是非常困难的,这一部分在程序的设计中占有很大比例,可以说一个程序的开发工作量要是占据了百分至六十,那么剩下的百分之四十必然是测试这一部分,甚至更高。
用户登录功能测试用例如下表所示。
表6-1 用户登录功能测试表
| 用例名称 | 用户登录系统 |
| 目的 | 测试用户通过正确的用户名和密码可否登录功能 |
| 前提 | 未登录的情况下 |
| 测试流程 | 1) 进入登录页面 2) 输入正确的用户名和密码 |
| 预期结果 | 用户名和密码正确的时候,跳转到登录成功界面,反之则显示错误信息,提示重新输入 |
| 实际结果 | 实际结果与预期结果一致 |
在系统中,创建功能也是基础功能之一,因此创建功能的测试很有代表性。在此章节主要列举在创建时各种情况下系统结果的测试。由于系统涉及创建功能操作过多,因此将多处统称创建功能。
创建数据用例如下表所示。
表6-2 创建数据测试用例
| 测试用例编号 | YL_05 | |
| 测试用例名称 | 系统使用者进行创建数据 | |
| 测试用例描述 | 使用者输入要创建的数据 | |
| 系统入口 | 浏览器 | |
| 步骤 | 预期结果 | 实际结果 |
| 输入完整并且格式正确的数据 | 提示“创建成功”,并显示所有数据 | 预期结果 |
| 核心位置数据但非必要位置不输入数据 | 提示“创建成功”,并显示所有数据 | 预期结果 |
| 核心数据位置不输入数据 | 提示“创建失败” | 预期结果 |
在系统中,修改功能是系统主要实现功能,因此修改功能的测试很有代表性。在此章节主要列举在修改时各种情况下系统结果的测试。由于系统涉及修改功能操作过多,因此将多处数据表记录修改和状态修改统称修改功能。
修改数据用例如下表所示。
表6-3 修改数据测试用例
| 测试用例编号 | YL_06 | |
| 测试用例名称 | 系统使用者进行修改数据 | |
| 测试用例描述 | 使用者对可修改的数据项进行修改 | |
| 系统入口 | 浏览器 | |
| 步骤 | 预期结果 | 实际结果 |
| 将现有数据修改成正确的数据 | 提示“修改成功”,并显示所有数据 | 预期结果 |
| 将现有数据修改成错误的数据 | 提示“修改失败” | 预期结果 |
在系统中,查询功能是使用系统使用最多也是最基础的功能,因此查询功能的测试很有代表性。在此章节主要列举在查询时各种情况下系统结果的测试。
查询数据用例如下表所示。
表6-4 查询数据测试用例
| 测试用例编号 | YL_05 | |
| 测试用例名称 | 系统使用者进行查询数据 | |
| 测试用例描述 | 全部查询以及输入关键词查询 | |
| 系统入口 | 浏览器 | |
| 步骤 | 预期结果 | 实际结果 |
| 界面自动查询全部 | 显示对应所有记录 | 预期结果 |
| 输入已存在且能匹配成功的关键字 | 显示所查询到的数据 | 预期结果 |
| 输入不存在的关键字 | 显示数据界面为空 | 预期结果 |
在本次测试的过程主要针对所有功能下的添加操作,修改操作和删除操作,并以真实数据一一进行相关功能项目的输入,最终能够保证每个项目涉及的功能都是能够正常运行,因此能够保证本次设计的,已实现的功能能够正常运行并且相关数据库的信息也同样保证正确。
在开发旅游社交系统小程序之前我胸有成竹,觉得很简单,但在实际的开发中我发现了自身的很多问题,许多编程思想和方法都还没有掌握牢靠,比如Bootsatrp、Jquery、AJAX 、SSM等许多Java Web开发技术,通过开发这个旅游社交系统小程序我成长了很多,懂得了做什么事情都要脚踏实地,不能眼高手低,在本次旅游社交系统小程序的开发中我逐渐掌握逐渐熟悉的技术。
同时,在本次项目中我也暴露了诸多问题。对于Java的编程知识有所欠缺,环境配置和算法上出现诸多问题,时常导致项目运行出错,或者目标的实现有问题。或者实现想法时算法未优化,使得代码冗长,程序运行不顺畅。
[1]赵彩霞,张栽培,杨璇.基于Java编程导航学习平台开发设计的研究[J].家电维修,2024,(03):62-64.
[2]孙丽,王皓,戴璐等.大学校园二手交易平台构建与运营——以E大学“花梨闲转”微信小程序为例[J].科技与创新,2024,(04):12-16.DOI:10.15913/j.cnki.kjycx.2024.04.003.
[3]李鹏,高燕,王思源.基于微信小程序的智能语音家居系统[J].微型电脑应用,2024,40(02):225-228.
[4]申雪萍,原仓周,邵兵.面向软件实践能力的Java程序设计课程教学改革探索[J].计算机教育,2024,(02):20-25.DOI:10.16512/j.cnki.jsjjy.2024.02.008.
[5]孙梦菲,周天源,王天澍.基于微信小程序的校园社团管理系统设计与实现[J].现代信息科技,2024,8(03):40-44.DOI:10.19850/j.cnki.2096-4706.2024.03.009.
[6]周旭东,徐金,王梁等.基于微信小程序的老年人看护救助系统设计[J].无线互联科技,2024,21(03):20-24.
[7]申娇娣.基于SSM框架的大学生创新创业申报系统构建[J].中国新技术新产品,2024,(03):27-30.DOI:10.13612/j.cnki.cntp.2024.03.018.
[8]陈欣苹,赵子潇,程文莉.基于大数据的题库微信小程序的设计与开发[J].电脑知识与技术,2024,20(03):65-68.DOI:10.14004/j.cnki.ckt.2024.0060.
[9]贾文琦,滕建,贾萨尔·阿依肯.基于微信小程序的课程表系统[J].电脑编程技巧与维护,2024,(01):61-64+88.DOI:10.16184/j.cnki.comprg.2024.01.028.
[10]韩小龙,司珍,吕晓峰等.基于面向对象编程的Java语言程序设计方法分析[J].集成电路应用,2024,41(01):228-229.DOI:10.19339/j.issn.1674-2583.2024.01.103.
[11]陈淼,羊开云.基于微信小程序的校园报修管理系统设计[J].网络安全技术与应用,2024,(01):57-60.
[12]袁爱平,陈畅,孙士兵等.基于SSM框架的高校学生信息管理系统设计与实现[J].工业控制计算机,2023,36(12):127-129.
[13]马庆.计算机软件开发中JAVA编程语言的应用[J].山西电子技术,2023,(06):84-86+98.
[14]单厚信,刘舒心,程文远等.基于SSM架构的图书资料管理系统设计与实现[J].现代信息科技,2023,7(23):46-51.DOI:10.19850/j.cnki.2096-4706.2023.23.010.
[15]苏婉怡,揣小龙,刘美瑜等.基于Java技术的实验室管理系统设计与实现[J].无线互联科技,2023,20(23):58-60.
[16]宋晓燕,杨芬.Java程序设计语言的分层教学实践[J].电子技术,2023,52(11):182-183.
[17]毛兴宇.互联经济时代下社交支持对旅游行为意向的影响研究——以感知价值为中介[J].经济研究导刊,2023,(15):21-23.
[18]张志仪,刘敏,王敏等.社交媒体对旅游街区访客出游意向的影响——以和平菓局为例[J].现代商业,2023,(14):70-73.DOI:10.14097/j.cnki.5392/2023.14.005.
[19]王冉冉.社交媒体旅游分享对潜在旅游者旅游意愿的影响研究[D].中国矿业大学,2023.DOI:10.27623/d.cnki.gzkyu.2023.000438.
[20]李玲宇.旅游社交平台用户信息交互行为研究[D].黑龙江大学,2023.DOI:10.27123/d.cnki.ghlju.2023.001056.
结束语
至此论文结束,感谢您的阅读。在此我要特别的感谢我的导师,虽然我在实习期间很忙,论文撰写的时候经常是停停改改,但是我的导师依旧十分的负责,时不时的询问我的任务进展情况,跟进我的论文进度,在指导老师的帮助下,我逐步完成了自己的论文和程序,从导师身上也学习到很多知识和经验,这些知识和经验令我受益匪浅。同时我也从导师身上看到了自己的不足,不论是在技术层面上还是在对待工作的态度上,导师如同明镜一般照出了我的缺点我的不足。此外,我还要感谢在我实习期间在论文和程序上帮助过我的同学和社会人士,此前我对于SSM方面的一些知识还不了解,是他们在我编写程序过程中给了我很多的启发和感想,也帮助了我对于程序的调试和检测。没有他们我是不能顺利完成本次毕业设计的。至此,我的毕业设计就花上了一个圆满的句号了。

被折叠的 条评论
为什么被折叠?



