在数字化时代,医疗信息系统的发展迅速,为患者提供了更便捷高效的医疗服务。然而,随之而来的隐私泄露问题也备受关注。特别是在医疗咨询系统中,涉及患者的个人健康信息,隐私保护显得尤为重要。因此,设计并实现一个基于隐私保护的医疗咨询系统,将有益于提高用户对系统的信任,保护用户隐私数据。
基于隐私保护的医疗咨询系统根据市场要求,采用Java开发语言,通过SSM框架,配合MySQL数据库储存和处理数据,根据用户需求分析,实现了包括但不限于系统用户、医生信息管理、患者预约管理、医生就诊管理系统管理、医院公告管理、资源管理、交流管理等多元的功能,为患者和医生提供了更安全、便捷且高效的医疗资讯服务。
关键词:SSM框架;隐私保护;医疗咨询系统;MySQL数据库
In the digital age, the rapid development of medical information systems has provided patients with more convenient and efficient medical services. However, the issue of privacy leakage that comes with it has also received much attention. Especially in medical consultation systems, privacy protection is particularly important when it comes to personal health information of patients. Therefore, designing and implementing a privacy based medical consultation system will be beneficial in enhancing user trust in the system and protecting user privacy data.
The medical consultation system based on privacy protection adopts Java development language according to market requirements, uses SSM framework, and cooperates with MySQL database to store and process data. According to user needs analysis, it realizes multiple functions including but not limited to system users, doctor information management, patient appointment management, doctor visit management system management, hospital announcement management, resource management, communication management, etc., providing patients and doctors with safer, more convenient, and efficient medical information services.
Keywords: SSM framework; Privacy protection; Medical consultation system; MySQL database
目 录
1 绪论
1.1 研究背景与意义
随着数字化时代的到来,医疗信息系统的快速发展为患者和医生提供了更便捷高效的医疗服务平台。然而,随之而来的隐私泄露问题也备受关注。特别是在医疗咨询系统中,涉及患者的个人健康信息,隐私保护显得尤为重要。因此,设计并实现一个基于隐私保护的医疗咨询系统将有益于提高用户对系统的信任,保护用户隐私数据。
基于隐私保护的医疗咨询系统根据市场要求,采用Java开发语言,通过SSM框架,配合MySQL数据库储存和处理数据,根据用户需求分析,实现了包括但不限于系统用户、医生信息管理、患者预约管理、医生就诊管理系统管理、医院公告管理、资源管理、交流管理等多元的功能,为患者和医生提供了更安全、便捷且高效的医疗资讯服务。
该医疗咨询系统的构建和部署,不仅能够为患者和医生提供更好的沟通平台,也能有效保护用户的隐私信息,提升用户体验。同时还有利于医疗机构合规运营,符合法律法规的要求。因此,研究基于隐私保护的医疗咨询系统的设计与实现,具有重要的现实意义和社会意义。
目前在国内,对基于隐私保护的医疗咨询系统的研究主要集中在以下几个方面。在隐私保护技术方面,研究者提出了差分隐私、同态加密、安全多方计算等技术,以确保患者隐私信息在系统中的安全性。在认证与授权机制方面,专家学者提出各种认证与授权机制,以有效管理医疗咨询系统用户的访问权限。访问控制技术的研究帮助对数据和资源进行精细的权限控制,保证患者信息不被未授权用户访问。此外,数据加密与脱敏技术也得到研究者的重视,利用这些技术手段对患者信息进行有效保护,以提升医疗咨询系统的安全性和隐私保护水平。
而国外方面,对基于隐私保护的医疗咨询系统也开展了一系列研究。在隐私保护技术方面,研究者提出了类似的差分隐私、同态加密、安全多方计算等技术,以确保患者隐私信息的安全性。有学者探索了去中心化和区块链技术在医疗咨询系统中的应用,以增强数据的隐私性和完整性。此外,国外研究中还关注数据共享与隐私保护的平衡问题,提出了一些方案来在保护隐私的同时实现数据的有效共享和分析。
综上所述,国内外对基于隐私保护的医疗咨询系统的研究都集中在隐私保护技术、认证与授权机制、访问控制技术、数据加密与脱敏技术等方面。国内外的研究都致力于提升医疗咨询系统的隐私保护水平,以保护患者的隐私权益。
本文共分为六章,章节内容安排如下:
第一章为引言,此章节对所设计和实现的系统的背景和状况以及意义进行详细的论述以及说明,同时进行了论文整体框架的结构的简要介绍。
第二章为系统需求分析,章节所做的主要的工作是对系统进行了技术、经济和操作方面可行性的分析;对系统实行了总体功能的需求、用例分析。
第三章为系统的设计,主要是对系统的功能结构进行设计,并对系统数据库的概念结构以及物理结构的设计进行了分析。
第四章就是对系统的实现,根据系统功能的划分,分别的对系统所需要实现的前台客户功能和后台管理员功能进行了分析和说明。
第五章:系统测试。主要对系统的部分界面进行测试并对主要功能进行测试
2 基于隐私保护的医疗咨询系统分析
系统需求分析是系统开发的一个关键环节,它在系统的设计和实现上起到了一个承上启下的位置。系统需求分析是对所需要做的系统进行一个需求的挖掘,如果分析的准确可以精准的解决现实中碰到的问题。如果分析不到位会影响后期系统的实现。一个系统的优秀程度需求分析也是占据了非常大的比例,如果需求分析不到位,后面的系统设计要实现就是一个偏离导航的设计。
系统可行行分析是对系统对系统可行性进行一个探讨。在探讨系统的可行性上我们主要从技术上的可行性和经济上的可行性以及法律层面的可行性上进行分析,如果三个层面度通过,我们则认为系统是比较可行的。
2.1.1 技术可行性分析
所谓的技术可行性就是在限定时间,前期拟定的功能能否被满足。在开发设计上是否会遇上解决不了的问题。做完的项目能否被很好地应用,如果存在缺点在后期的维护上是否存在很大的难度。在对这个系统评估后,认定已存在的技术能达成目标。用Java技术来实现动态的页面,嵌入低依赖性的设计模式,灵活的数据库,配合稳定的服务器,整个系统的运行效率大大提升。由此可见,在技术层面达成目标不是非非之想。
在项目上使用的工具大部分都是是当下流行开源免费的,所以在开发前期,开发时用于项目的经费将会大大降低,不会让开发该软件在项目启动期受到经费的影响,所以经济上还是可行的。尽量用最少的花费去满足用户的需求。省下经费用于人工费,以及设备费用。将在无纸化,智能化、数据化、高效率的道路上越走越远。
本系统实现功能的操作很简单,普通电脑的常见配置就可以运行本软件,并且只要粗通电脑使用的基本常识就可以流畅的使用本软件。电脑具备连接互联网的能力,并且可以正常访问系统,并不需要操作者有什么高超的能力,只需了解业务流程,并且按照专业知识进行正确操作即可,所以医疗咨询系统具备操作可行性。
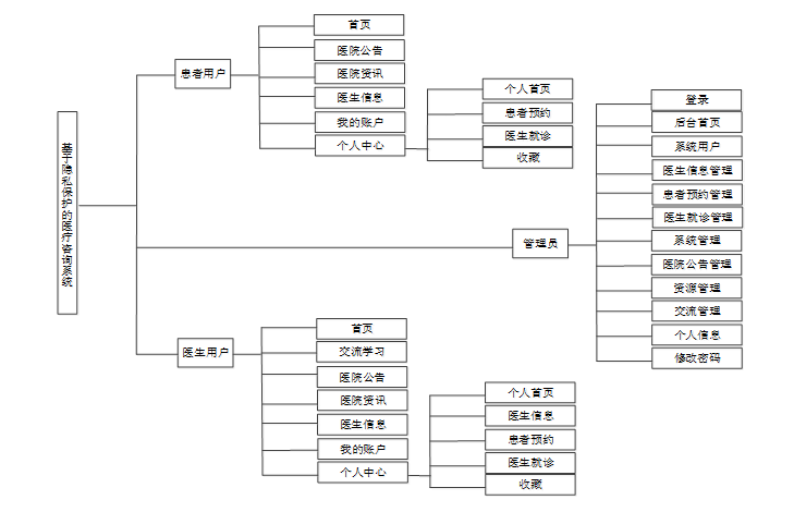
根据基于隐私保护的医疗咨询系统的需求分析,主要可以划分为了患者用户模块、医生用户模块和管理员模块这三大部分,以上模块又细分成小功能模块,具体说明如下。
患者用户模块:
- 注册登录:游客可以通过注册成为系统用户,使用账号密码可进行登录,使用系统功能。
- 首页:患者用户可查看轮播图、医院资讯、医生信息推荐和使用系统其他功能。
- 医院公告:患者用户可查看包括关于我们、联系方式、网站介绍等管理员发布的所有医院公告,点击可查看详情。
- 医院资讯:患者用户可查看所有医院资讯信息,支持局部、筛选、排序搜索,热门文章推荐,点击可查看详情,进行点赞、收藏和评论。
- 医生信息:患者用户可查看所有医生信息,支持医生姓名、擅长领域搜索,点击可查看详情,进行点赞、收藏和评论,并可点击预约操作。
- 我的账户:患者用户对个人资料进行管理,包括修改密码和修改资料(头像、昵称、邮箱、用户姓名、用户性别)。
- 个人中心:患者用户可对个人首页、患者预约、医生就诊、收藏等信息进行管控。例如:患者用户。点击“患者预约”,可查看自己的患者预约信息,进行增改删查操作,支持患者姓名、医生姓名、支付状态搜索,可点击查看详情,并可点击支付(微信、支付宝、网银)操作;点击“医生就诊”,可查看自己的医生就诊信息,进行查询和删除操作,支持建档时间、医生姓名、就诊结果、支付状态搜索,可点击查看详情,并可点击支付操作;点击“收藏”,可管理所有收藏信息,包括医院资讯、医生信息等收藏信息,进行查看和删除操作,点击可查看详情。
患者用户模块:
- 注册登录:医生可以通过注册成为系统用户,使用账号密码可进行登录,使用系统功能。
- 交流学习:医生用户可查看所有交流学习消息,支持局部搜索,点击可查看详情,可点击进行发布内容操作,并进行点赞、收藏和评论。
- 医院公告:医生用户可查看包括关于我们、联系方式、网站介绍等管理员发布的所有医院公告,点击可查看详情。
- 医院资讯:医生用户可查看所有医院资讯信息,支持局部、筛选、排序搜索,热门文章推荐,点击可查看详情,进行点赞、收藏和评论。
- 医生信息:医生用户可查看所有医生信息,支持医生姓名、擅长领域搜索,点击可查看详情,进行点赞、收藏和评论,并可点击预约操作。
- 我的账户:医生用户对个人资料进行管理,包括修改密码和修改资料(头像、昵称、邮箱、用户姓名、用户性别)。
- 个人中心:医生用户可对个人首页、医生信息、患者预约、医生就诊、收藏等信息进行管控。点击“医生信息管理”,可查看自己的医生信息,进行增改删查操作,支持医生姓名、擅长领域搜索,点击可查看详情和查看评论;点击“患者预约”,可查看自己的患者预约信息,进行查询操作,支持患者姓名、医生姓名、支付状态搜索,可点击查看详情,并可点击就诊操作;点击“医生就诊”,可查看自己的医生就诊信息,进行增改删除操作,支持建档时间、医生姓名、就诊结果、支付状态搜索,可点击查看详情并可点击支付操作;点击“收藏”,可管理所有收藏信息,包括交流学习医院资讯、医生信息等收藏信息,进行查看和删除操作,点击可查看详情
管理员模块:
- 登录:管理员账号密码由系统生成,可使用账号密码可进行登录,使用系统功能,并对个人信息和密码进行管理。
- 系统用户:管理员可对患者用户、医生用户和管理员进行管控,包括进行增删改查操作,点击可查看详情,医生用户账号信息由管理员添加。
- 医生信息管理:管理员可查看所有医生信息,进行增改删查操作,支持医生姓名、擅长领域搜索,点击可查看详情(医生用户、医生姓名、医生科室、医生电话、擅长领域、出诊时间、挂号费用、个人简介)和查看评论。
- 患者预约管理:管理员可查看所有患者预约信息,进行查询和删除操作,支持患者姓名、医生姓名、支付状态搜索,点击可查看详情(患者用户、患者姓名、医生用户、医生姓名、医生科室、挂号费用、预约时间、病情描述、患者病历),可并点击就诊和支付操作。
- 医生就诊管理:管理员可查看所有医生就诊信息,进行查询和删除操作,支持建档时间、医生姓名、就诊结果、支付状态搜索,可点击查看详情(建档时间、就诊医生、医生姓名、患者用户、病情描述、诊断结果、治疗方案、开处方药、药品费、检查费、手术费、总费用),并可点击支付操作。
- 系统管理:管理员可对首页的轮播图进行管理,进行增删改查操作,支持标题搜索,可点击查看详情。
- 医院公告管理:管理员可对医院公告进行管理,进行增删改查操作,支持标题搜索,可点击查看详情。
- 资源管理:管理员可对医院资讯和资讯分类进行管理,进行增删改查操作,医院资讯支持标题、标签、分类搜索,可点击查看详情和查看评论;资讯分类支持类型名称搜索,可点击查看详情。
- 交流管理:管理员可对交流学习和论坛分类进行管理,进行增删改查操作,交流学习支持标题、标签、分类搜索,可点击查看详情(标题、封面图、分类、标签、正文)和查看评论;论坛分类支持类型名称搜索,可点击查看详情。
基于隐私保护的医疗咨询系统的非功能性需求比如 基于隐私保护的医疗咨询系统的安全性怎么样,可靠性怎么样,性能怎么样,可拓展性怎么样等。具体可以表示在如下2-1表格中:
表2-1 基于隐私保护的医疗咨询系统非功能需求表
| 安全性 | 主要指 基于隐私保护的医疗咨询系统数据库的安装,数据库的使用和密码的设定必须合乎规范。 |
| 可靠性 | 可靠性是指 基于隐私保护的医疗咨询系统能够按照用户提交的指示进行操作,经过测试,可靠性90%以上。 |
| 性能 | 性能是影响 基于隐私保护的医疗咨询系统占据市场的必要条件,所以性能最好要佳才好。 |
| 可扩展性 | 比如数据库预留多个属性,比如接口的使用等确保了系统的非功能性需求。 |
| 易用性 | 用户只要跟着 基于隐私保护的医疗咨询系统的页面展示内容进行操作,就可以了。 |
| 可维护性 | 基于隐私保护的医疗咨询系统开发的可维护性是非常重要的,经过测试,可维护性没有问题 |
2.3 系统用例分析
基于隐私保护的医疗咨询系统的完整UML用例图分别是图2-2、图2-3。
图2-1就是患者用户角色的用例展示。

图2-1 基于隐私保护的医疗咨询系统患者用户角色用例图
图2-2就是医生用户角色的用例展示。

图2-2 基于隐私保护的医疗咨询系统医生用户角色用例图
图2-3就是管理员角色的用例展示。

图2-4 基于隐私保护的医疗咨询系统管理员角色用例图
基于隐私保护的医疗咨询系统主要的目的就是实现在线预约、就诊,图2-4就是系统的数据流图。

图2-4 患者预约操作展开图
分析完基于隐私保护的医疗咨询系统的数据流程,接下来我们来看系统的业务流程,图2-5就是业务流程图:

图2-5 业务流程图
2.5系统时序分析
2.5.1登录模块顺序图
登录模块主要满足了管理员以及用户的权限登录,登录模块顺序图如图2-6所示。

图4-6 登录顺序图
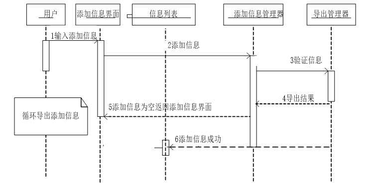
2.5.2添加信息模块顺序图
管理员以及用户登录后均可进行添加信息操作,添加信息模块顺序图如图2-7所示。

图2-7添加信息顺序图
本章主要通过对 基于隐私保护的医疗咨询系统的可行性分析、功能需求分析、系统用例分析、系统流程分析,确定整个 基于隐私保护的医疗咨询系统要实现的功能。同时也为 基于隐私保护的医疗咨询系统的代码实现和测试提供了标准。
本章主要讨论的内容包括 基于隐私保护的医疗咨询系统的功能模块设计、数据库系统设计。
3.1 系统功能模块设计
3.1.1 整体功能模块设计
在上一章节中主要对系统的功能性需求和非功能性需求进行分析,并且根据需求分析了本 基于隐私保护的医疗咨询系统中的用例。那么接下来就要开始对本 基于隐私保护的医疗咨询系统的架构、主要功能和数据库开始进行设计。 基于隐私保护的医疗咨询系统根据前面章节的需求分析得出,其总体设计模块图如图3-1所示。

图3-1 基于隐私保护的医疗咨询系统功能模块图
数据库设计一般包括需求分析、概念模型设计、数据库表建立三大过程,其中需求分析前面章节已经阐述,概念模型设计有概念模型和逻辑结构设计两部分。
3.2.1 数据库概念结构设计
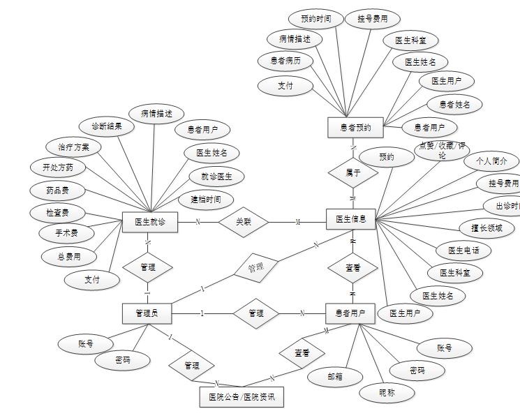
下面是整个 基于隐私保护的医疗咨询系统中主要的数据库表总E-R实体关系图。

图3-6 基于隐私保护的医疗咨询系统总E-R关系图
通过上一小节中 基于隐私保护的医疗咨询系统中总E-R关系图上得出一共需要创建很多个数据表。在此我主要罗列几个主要的数据库表结构设计。
| 编号 | 名称 | 数据类型 | 长度 | 小数位 | 允许空值 | 主键 | 默认值 | 说明 |
| 1 | token_id | int | 10 | 0 | N | Y | 临时访问牌ID | |
| 2 | token | varchar | 64 | 0 | Y | N | 临时访问牌 | |
| 3 | info | text | 65535 | 0 | Y | N | ||
| 4 | maxage | int | 10 | 0 | N | N | 2 | 最大寿命:默认2小时 |
| 5 | create_time | timestamp | 19 | 0 | N | N | CURRENT_TIMESTAMP | 创建时间: |
| 6 | update_time | timestamp | 19 | 0 | N | N | CURRENT_TIMESTAMP | 更新时间: |
| 7 | user_id | int | 10 | 0 | N | N | 0 | 用户编号: |
| 编号 | 名称 | 数据类型 | 长度 | 小数位 | 允许空值 | 主键 | 默认值 | 说明 |
| 1 | article_id | mediumint | 8 | 0 | N | Y | 文章id:[0,8388607] | |
| 2 | title | varchar | 125 | 0 | N | Y | 标题:[0,125]用于文章和html的title标签中 | |
| 3 | type | varchar | 64 | 0 | N | N | 0 | 文章分类:[0,1000]用来搜索指定类型的文章 |
| 4 | hits | int | 10 | 0 | N | N | 0 | 点击数:[0,1000000000]访问这篇文章的人次 |
| 5 | praise_len | int | 10 | 0 | N | N | 0 | 点赞数 |
| 6 | create_time | timestamp | 19 | 0 | N | N | CURRENT_TIMESTAMP | 创建时间: |
| 7 | update_time | timestamp | 19 | 0 | N | N | CURRENT_TIMESTAMP | 更新时间: |
| 8 | source | varchar | 255 | 0 | Y | N | 来源:[0,255]文章的出处 | |
| 9 | url | varchar | 255 | 0 | Y | N | 来源地址:[0,255]用于跳转到发布该文章的网站 | |
| 10 | tag | varchar | 255 | 0 | Y | N | 标签:[0,255]用于标注文章所属相关内容,多个标签用空格隔开 | |
| 11 | content | longtext | 2147483647 | 0 | Y | N | 正文:文章的主体内容 | |
| 12 | img | varchar | 255 | 0 | Y | N | 封面图 | |
| 13 | description | text | 65535 | 0 | Y | N | 文章描述 |
| 编号 | 名称 | 数据类型 | 长度 | 小数位 | 允许空值 | 主键 | 默认值 | 说明 |
| 1 | type_id | smallint | 5 | 0 | N | Y | 分类ID:[0,10000] | |
| 2 | display | smallint | 5 | 0 | N | N | 100 | 显示顺序:[0,1000]决定分类显示的先后顺序 |
| 3 | name | varchar | 16 | 0 | N | N | 分类名称:[2,16] | |
| 4 | father_id | smallint | 5 | 0 | N | N | 0 | 上级分类ID:[0,32767] |
| 5 | description | varchar | 255 | 0 | Y | N | 描述:[0,255]描述该分类的作用 | |
| 6 | icon | text | 65535 | 0 | Y | N | 分类图标: | |
| 7 | url | varchar | 255 | 0 | Y | N | 外链地址:[0,255]如果该分类是跳转到其他网站的情况下,就在该URL上设置 | |
| 8 | create_time | timestamp | 19 | 0 | N | N | CURRENT_TIMESTAMP | 创建时间: |
| 9 | update_time | timestamp | 19 | 0 | N | N | CURRENT_TIMESTAMP | 更新时间: |
| 编号 | 名称 | 数据类型 | 长度 | 小数位 | 允许空值 | 主键 | 默认值 | 说明 |
| 1 | auth_id | int | 10 | 0 | N | Y | 授权ID: | |
| 2 | user_group | varchar | 64 | 0 | Y | N | 用户组: | |
| 3 | mod_name | varchar | 64 | 0 | Y | N | 模块名: | |
| 4 | table_name | varchar | 64 | 0 | Y | N | 表名: | |
| 5 | page_title | varchar | 255 | 0 | Y | N | 页面标题: | |
| 6 | path | varchar | 255 | 0 | Y | N | 路由路径: | |
| 7 | position | varchar | 32 | 0 | Y | N | 位置: | |
| 8 | mode | varchar | 32 | 0 | N | N | _blank | 跳转方式: |
| 9 | add | tinyint | 3 | 0 | N | N | 1 | 是否可增加: |
| 10 | del | tinyint | 3 | 0 | N | N | 1 | 是否可删除: |
| 11 | set | tinyint | 3 | 0 | N | N | 1 | 是否可修改: |
| 12 | get | tinyint | 3 | 0 | N | N | 1 | 是否可查看: |
| 13 | field_add | text | 65535 | 0 | Y | N | 添加字段: | |
| 14 | field_set | text | 65535 | 0 | Y | N | 修改字段: | |
| 15 | field_get | text | 65535 | 0 | Y | N | 查询字段: | |
| 16 | table_nav_name | varchar | 500 | 0 | Y | N | 跨表导航名称: | |
| 17 | table_nav | varchar | 500 | 0 | Y | N | 跨表导航: | |
| 18 | option | text | 65535 | 0 | Y | N | 配置: | |
| 19 | create_time | timestamp | 19 | 0 | N | N | CURRENT_TIMESTAMP | 创建时间: |
| 20 | update_time | timestamp | 19 | 0 | N | N | CURRENT_TIMESTAMP | 更新时间: |
| 编号 | 名称 | 数据类型 | 长度 | 小数位 | 允许空值 | 主键 | 默认值 | 说明 |
| 1 | collect_id | int | 10 | 0 | N | Y | 收藏ID: | |
| 2 | user_id | int | 10 | 0 | N | N | 0 | 收藏人ID: |
| 3 | source_table | varchar | 255 | 0 | Y | N | 来源表: | |
| 4 | source_field | varchar | 255 | 0 | Y | N | 来源字段: | |
| 5 | source_id | int | 10 | 0 | N | N | 0 | 来源ID: |
| 6 | title | varchar | 255 | 0 | Y | N | 标题: | |
| 7 | img | varchar | 255 | 0 | Y | N | 封面: | |
| 8 | create_time | timestamp | 19 | 0 | N | N | CURRENT_TIMESTAMP | 创建时间: |
| 9 | update_time | timestamp | 19 | 0 | N | N | CURRENT_TIMESTAMP | 更新时间: |
| 编号 | 名称 | 数据类型 | 长度 | 小数位 | 允许空值 | 主键 | 默认值 | 说明 |
| 1 | comment_id | int | 10 | 0 | N | Y | 评论ID: | |
| 2 | user_id | int | 10 | 0 | N | N | 0 | 评论人ID: |
| 3 | reply_to_id | int | 10 | 0 | N | N | 0 | 回复评论ID:空为0 |
| 4 | content | longtext | 2147483647 | 0 | Y | N | 内容: | |
| 5 | nickname | varchar | 255 | 0 | Y | N | 昵称: | |
| 6 | avatar | varchar | 255 | 0 | Y | N | 头像地址:[0,255] | |
| 7 | create_time | timestamp | 19 | 0 | N | N | CURRENT_TIMESTAMP | 创建时间: |
| 8 | update_time | timestamp | 19 | 0 | N | N | CURRENT_TIMESTAMP | 更新时间: |
| 9 | source_table | varchar | 255 | 0 | Y | N | 来源表: | |
| 10 | source_field | varchar | 255 | 0 | Y | N | 来源字段: | |
| 11 | source_id | int | 10 | 0 | N | N | 0 | 来源ID: |
| 编号 | 名称 | 数据类型 | 长度 | 小数位 | 允许空值 | 主键 | 默认值 | 说明 |
| 1 | doctors_consultation_id | int | 10 | 0 | N | Y | 医生就诊ID | |
| 2 | filing_time | date | 10 | 0 | Y | N | 建档时间 | |
| 3 | visiting_doctor | int | 10 | 0 | Y | N | 0 | 就诊医生 |
| 4 | doctors_name | varchar | 64 | 0 | Y | N | 医生姓名 | |
| 5 | patient_users | int | 10 | 0 | Y | N | 0 | 患者用户 |
| 6 | disease_description | varchar | 64 | 0 | Y | N | 病情描述 | |
| 7 | diagnostic_results | varchar | 64 | 0 | Y | N | 诊断结果 | |
| 8 | treatment_plan | text | 65535 | 0 | Y | N | 治疗方案 | |
| 9 | prescription_medication | text | 65535 | 0 | Y | N | 开处方药 | |
| 10 | drug_expenses | int | 10 | 0 | Y | N | 0 | 药品费 |
| 11 | inspection_fee | int | 10 | 0 | Y | N | 0 | 检查费 |
| 12 | surgical_expenses | int | 10 | 0 | Y | N | 0 | 手术费 |
| 13 | total_cost | varchar | 64 | 0 | Y | N | 总费用 | |
| 14 | pay_state | varchar | 16 | 0 | N | N | 未支付 | 支付状态 |
| 15 | pay_type | varchar | 16 | 0 | Y | N | 支付类型: 微信、支付宝、网银 | |
| 16 | create_time | datetime | 19 | 0 | N | N | CURRENT_TIMESTAMP | 创建时间 |
| 17 | update_time | timestamp | 19 | 0 | N | N | CURRENT_TIMESTAMP | 更新时间 |
| 编号 | 名称 | 数据类型 | 长度 | 小数位 | 允许空值 | 主键 | 默认值 | 说明 |
| 1 | doctor_information_id | int | 10 | 0 | N | Y | 医生信息ID | |
| 2 | doctor_users | int | 10 | 0 | Y | N | 0 | 医生用户 |
| 3 | doctors_name | varchar | 64 | 0 | Y | N | 医生姓名 | |
| 4 | doctors_department | varchar | 64 | 0 | Y | N | 医生科室 | |
| 5 | doctors_phone_number | varchar | 64 | 0 | Y | N | 医生电话 | |
| 6 | proficient_in_areas_of_expertise | varchar | 64 | 0 | Y | N | 擅长领域 | |
| 7 | doctors_photo | varchar | 255 | 0 | Y | N | 医生相片 | |
| 8 | visit_time | date | 10 | 0 | Y | N | 出诊时间 | |
| 9 | registration_fees | int | 10 | 0 | Y | N | 0 | 挂号费用 |
| 10 | personal_profile | text | 65535 | 0 | Y | N | 个人简介 | |
| 11 | hits | int | 10 | 0 | N | N | 0 | 点击数 |
| 12 | praise_len | int | 10 | 0 | N | N | 0 | 点赞数 |
| 13 | create_time | datetime | 19 | 0 | N | N | CURRENT_TIMESTAMP | 创建时间 |
| 14 | update_time | timestamp | 19 | 0 | N | N | CURRENT_TIMESTAMP | 更新时间 |
| 编号 | 名称 | 数据类型 | 长度 | 小数位 | 允许空值 | 主键 | 默认值 | 说明 |
| 1 | doctor_users_id | int | 10 | 0 | N | Y | 医生用户ID | |
| 2 | doctors_name | varchar | 64 | 0 | Y | N | 医生姓名 | |
| 3 | doctors_gender | varchar | 64 | 0 | Y | N | 医生性别 | |
| 4 | doctors_phone_number | varchar | 64 | 0 | Y | N | 医生电话 | |
| 5 | doctors_department | varchar | 64 | 0 | Y | N | 医生科室 | |
| 6 | proficient_in_areas_of_expertise | varchar | 64 | 0 | Y | N | 擅长领域 | |
| 7 | examine_state | varchar | 16 | 0 | N | N | 已通过 | 审核状态 |
| 8 | user_id | int | 10 | 0 | N | N | 0 | 用户ID |
| 9 | create_time | datetime | 19 | 0 | N | N | CURRENT_TIMESTAMP | 创建时间 |
| 10 | update_time | timestamp | 19 | 0 | N | N | CURRENT_TIMESTAMP | 更新时间 |
| 编号 | 名称 | 数据类型 | 长度 | 小数位 | 允许空值 | 主键 | 默认值 | 说明 |
| 1 | forum_id | mediumint | 8 | 0 | N | Y | 论坛id | |
| 2 | display | smallint | 5 | 0 | N | N | 100 | 排序 |
| 3 | user_id | mediumint | 8 | 0 | N | N | 0 | 用户ID |
| 4 | nickname | varchar | 16 | 0 | Y | N | 昵称:[0,16] | |
| 5 | praise_len | int | 10 | 0 | Y | N | 0 | 点赞数 |
| 6 | hits | int | 10 | 0 | N | N | 0 | 访问数 |
| 7 | title | varchar | 125 | 0 | N | N | 标题 | |
| 8 | keywords | varchar | 125 | 0 | Y | N | 关键词 | |
| 9 | description | varchar | 255 | 0 | Y | N | 描述 | |
| 10 | url | varchar | 255 | 0 | Y | N | 来源地址 | |
| 11 | tag | varchar | 255 | 0 | Y | N | 标签 | |
| 12 | img | text | 65535 | 0 | Y | N | 封面图 | |
| 13 | content | longtext | 2147483647 | 0 | Y | N | 正文 | |
| 14 | create_time | timestamp | 19 | 0 | N | N | CURRENT_TIMESTAMP | 创建时间: |
| 15 | update_time | timestamp | 19 | 0 | N | N | CURRENT_TIMESTAMP | 更新时间: |
| 16 | avatar | varchar | 255 | 0 | Y | N | 发帖人头像: | |
| 17 | type | varchar | 64 | 0 | N | N | 0 | 论坛分类:[0,1000]用来搜索指定类型的论坛帖 |
| 编号 | 名称 | 数据类型 | 长度 | 小数位 | 允许空值 | 主键 | 默认值 | 说明 |
| 1 | type_id | smallint | 5 | 0 | N | Y | 分类ID:[0,10000] | |
| 2 | name | varchar | 16 | 0 | N | N | 分类名称:[2,16] | |
| 3 | description | varchar | 255 | 0 | Y | N | 描述:[0,255]描述该分类的作用 | |
| 4 | url | varchar | 255 | 0 | Y | N | 外链地址:[0,255]如果该分类是跳转到其他网站的情况下,就在该URL上设置 | |
| 5 | father_id | smallint | 5 | 0 | N | N | 0 | 上级分类ID:[0,32767] |
| 6 | icon | varchar | 255 | 0 | Y | N | 分类图标: | |
| 7 | create_time | timestamp | 19 | 0 | N | N | CURRENT_TIMESTAMP | 创建时间: |
| 8 | update_time | timestamp | 19 | 0 | N | N | CURRENT_TIMESTAMP | 更新时间: |
| 编号 | 名称 | 数据类型 | 长度 | 小数位 | 允许空值 | 主键 | 默认值 | 说明 |
| 1 | hits_id | int | 10 | 0 | N | Y | 点赞ID: | |
| 2 | user_id | int | 10 | 0 | N | N | 0 | 点赞人: |
| 3 | create_time | timestamp | 19 | 0 | N | N | CURRENT_TIMESTAMP | 创建时间: |
| 4 | update_time | timestamp | 19 | 0 | N | N | CURRENT_TIMESTAMP | 更新时间: |
| 5 | source_table | varchar | 255 | 0 | Y | N | 来源表: | |
| 6 | source_field | varchar | 255 | 0 | Y | N | 来源字段: | |
| 7 | source_id | int | 10 | 0 | N | N | 0 | 来源ID: |
| 编号 | 名称 | 数据类型 | 长度 | 小数位 | 允许空值 | 主键 | 默认值 | 说明 |
| 1 | notice_id | mediumint | 8 | 0 | N | Y | 公告id: | |
| 2 | title | varchar | 125 | 0 | N | N | 标题: | |
| 3 | content | longtext | 2147483647 | 0 | Y | N | 正文: | |
| 4 | create_time | timestamp | 19 | 0 | N | N | CURRENT_TIMESTAMP | 创建时间: |
| 5 | update_time | timestamp | 19 | 0 | N | N | CURRENT_TIMESTAMP | 更新时间: |
| 编号 | 名称 | 数据类型 | 长度 | 小数位 | 允许空值 | 主键 | 默认值 | 说明 |
| 1 | patient_appointment_id | int | 10 | 0 | N | Y | 患者预约ID | |
| 2 | patient_users | int | 10 | 0 | Y | N | 0 | 患者用户 |
| 3 | patient_name | varchar | 64 | 0 | Y | N | 患者姓名 | |
| 4 | doctor_users | int | 10 | 0 | Y | N | 0 | 医生用户 |
| 5 | doctors_name | varchar | 64 | 0 | Y | N | 医生姓名 | |
| 6 | doctors_department | varchar | 64 | 0 | Y | N | 医生科室 | |
| 7 | registration_fees | int | 10 | 0 | Y | N | 0 | 挂号费用 |
| 8 | appointment_time | date | 10 | 0 | Y | N | 预约时间 | |
| 9 | disease_description | text | 65535 | 0 | Y | N | 病情描述 | |
| 10 | patient_medical_record | text | 65535 | 0 | Y | N | 患者病历 | |
| 11 | pay_state | varchar | 16 | 0 | N | N | 未支付 | 支付状态 |
| 12 | pay_type | varchar | 16 | 0 | Y | N | 支付类型: 微信、支付宝、网银 | |
| 13 | create_time | datetime | 19 | 0 | N | N | CURRENT_TIMESTAMP | 创建时间 |
| 14 | update_time | timestamp | 19 | 0 | N | N | CURRENT_TIMESTAMP | 更新时间 |
| 编号 | 名称 | 数据类型 | 长度 | 小数位 | 允许空值 | 主键 | 默认值 | 说明 |
| 1 | patient_users_id | int | 10 | 0 | N | Y | 患者用户ID | |
| 2 | patient_name | varchar | 64 | 0 | Y | N | 患者姓名 | |
| 3 | patient_gender | varchar | 64 | 0 | Y | N | 患者性别 | |
| 4 | contact_phone_number | varchar | 64 | 0 | Y | N | 联系电话 | |
| 5 | examine_state | varchar | 16 | 0 | N | N | 已通过 | 审核状态 |
| 6 | user_id | int | 10 | 0 | N | N | 0 | 用户ID |
| 7 | create_time | datetime | 19 | 0 | N | N | CURRENT_TIMESTAMP | 创建时间 |
| 8 | update_time | timestamp | 19 | 0 | N | N | CURRENT_TIMESTAMP | 更新时间 |
| 编号 | 名称 | 数据类型 | 长度 | 小数位 | 允许空值 | 主键 | 默认值 | 说明 |
| 1 | praise_id | int | 10 | 0 | N | Y | 点赞ID: | |
| 2 | user_id | int | 10 | 0 | N | N | 0 | 点赞人: |
| 3 | create_time | timestamp | 19 | 0 | N | N | CURRENT_TIMESTAMP | 创建时间: |
| 4 | update_time | timestamp | 19 | 0 | N | N | CURRENT_TIMESTAMP | 更新时间: |
| 5 | source_table | varchar | 255 | 0 | Y | N | 来源表: | |
| 6 | source_field | varchar | 255 | 0 | Y | N | 来源字段: | |
| 7 | source_id | int | 10 | 0 | N | N | 0 | 来源ID: |
| 8 | status | bit | 1 | 0 | N | N | 1 | 点赞状态:1为点赞,0已取消 |
| 编号 | 名称 | 数据类型 | 长度 | 小数位 | 允许空值 | 主键 | 默认值 | 说明 |
| 1 | slides_id | int | 10 | 0 | N | Y | 轮播图ID: | |
| 2 | title | varchar | 64 | 0 | Y | N | 标题: | |
| 3 | content | varchar | 255 | 0 | Y | N | 内容: | |
| 4 | url | varchar | 255 | 0 | Y | N | 链接: | |
| 5 | img | varchar | 255 | 0 | Y | N | 轮播图: | |
| 6 | hits | int | 10 | 0 | N | N | 0 | 点击量: |
| 7 | create_time | timestamp | 19 | 0 | N | N | CURRENT_TIMESTAMP | 创建时间: |
| 8 | update_time | timestamp | 19 | 0 | N | N | CURRENT_TIMESTAMP | 更新时间: |
| 编号 | 名称 | 数据类型 | 长度 | 小数位 | 允许空值 | 主键 | 默认值 | 说明 |
| 1 | upload_id | int | 10 | 0 | N | Y | 上传ID | |
| 2 | name | varchar | 64 | 0 | Y | N | 文件名 | |
| 3 | path | varchar | 255 | 0 | Y | N | 访问路径 | |
| 4 | file | varchar | 255 | 0 | Y | N | 文件路径 | |
| 5 | display | varchar | 255 | 0 | Y | N | 显示顺序 | |
| 6 | father_id | int | 10 | 0 | Y | N | 0 | 父级ID |
| 7 | dir | varchar | 255 | 0 | Y | N | 文件夹 | |
| 8 | type | varchar | 32 | 0 | Y | N | 文件类型 |
| 编号 | 名称 | 数据类型 | 长度 | 小数位 | 允许空值 | 主键 | 默认值 | 说明 |
| 1 | user_id | mediumint | 8 | 0 | N | Y | 用户ID:[0,8388607]用户获取其他与用户相关的数据 | |
| 2 | state | smallint | 5 | 0 | N | N | 1 | 账户状态:[0,10](1可用|2异常|3已冻结|4已注销) |
| 3 | user_group | varchar | 32 | 0 | Y | N | 所在用户组:[0,32767]决定用户身份和权限 | |
| 4 | login_time | timestamp | 19 | 0 | N | N | CURRENT_TIMESTAMP | 上次登录时间: |
| 5 | phone | varchar | 11 | 0 | Y | N | 手机号码:[0,11]用户的手机号码,用于找回密码时或登录时 | |
| 6 | phone_state | smallint | 5 | 0 | N | N | 0 | 手机认证:[0,1](0未认证|1审核中|2已认证) |
| 7 | username | varchar | 16 | 0 | N | N | 用户名:[0,16]用户登录时所用的账户名称 | |
| 8 | nickname | varchar | 16 | 0 | Y | N | 昵称:[0,16] | |
| 9 | password | varchar | 64 | 0 | N | N | 密码:[0,32]用户登录所需的密码,由6-16位数字或英文组成 | |
| 10 | | varchar | 64 | 0 | Y | N | 邮箱:[0,64]用户的邮箱,用于找回密码时或登录时 | |
| 11 | email_state | smallint | 5 | 0 | N | N | 0 | 邮箱认证:[0,1](0未认证|1审核中|2已认证) |
| 12 | avatar | varchar | 255 | 0 | Y | N | 头像地址:[0,255] | |
| 13 | open_id | varchar | 255 | 0 | Y | N | 针对获取用户信息字段 | |
| 14 | create_time | timestamp | 19 | 0 | N | N | CURRENT_TIMESTAMP | 创建时间: |
| 15 | vip_level | varchar | 255 | 0 | Y | N | 会员等级 | |
| 16 | vip_discount | double | 11 | 2 | Y | N | 0.00 | 会员折扣 |
| 编号 | 名称 | 数据类型 | 长度 | 小数位 | 允许空值 | 主键 | 默认值 | 说明 |
| 1 | group_id | mediumint | 8 | 0 | N | Y | 用户组ID:[0,8388607] | |
| 2 | display | smallint | 5 | 0 | N | N | 100 | 显示顺序:[0,1000] |
| 3 | name | varchar | 16 | 0 | N | N | 名称:[0,16] | |
| 4 | description | varchar | 255 | 0 | Y | N | 描述:[0,255]描述该用户组的特点或权限范围 | |
| 5 | source_table | varchar | 255 | 0 | Y | N | 来源表: | |
| 6 | source_field | varchar | 255 | 0 | Y | N | 来源字段: | |
| 7 | source_id | int | 10 | 0 | N | N | 0 | 来源ID: |
| 8 | register | smallint | 5 | 0 | Y | N | 0 | 注册位置: |
| 9 | create_time | timestamp | 19 | 0 | N | N | CURRENT_TIMESTAMP | 创建时间: |
| 10 | update_time | timestamp | 19 | 0 | N | N | CURRENT_TIMESTAMP | 更新时间: |
整个 基于隐私保护的医疗咨询系统的需求分析主要对系统总体架构以及功能模块的设计,通过建立E-R模型和数据库逻辑系统设计完成了数据库系统设计。
4 基于隐私保护的医疗咨询系统详细设计与实现
基于隐私保护的医疗咨询系统的详细设计与实现主要是根据前面的医疗咨询系统的需求分析和医疗咨询系统的总体设计来设计页面并实现业务逻辑。主要从 基于隐私保护的医疗咨询系统界面实现、业务逻辑实现这两部分进行介绍。
4.1 用户功能模块
4.1.1 前台首页界面
当进入 基于隐私保护的医疗咨询系统的时候,系统以上中下的布局进行展示,首先映入眼帘的是系统的导航栏,下面是医院资讯、医生信息等信息,并可使用其他系统功能,其主界面展示如下图4-1所示。
图4-1 前台首页界面图
4.1.2 用户登录界面
基于隐私保护的医疗咨询系统中的前台上注册后的用户是可以通过自己的账户名和密码进行登录的,当会员输入完整的自己的账户名和密码信息并点击“登录”按钮后,将会首先验证输入的有没有空数据,再次验证输入的账户名+密码和数据库中当前保存的用户信息是否一致,只有在一致后将会登录成功并自动跳转到 基于隐私保护的医疗咨询系统的首页中;否则将会提示相应错误信息,用户登录界面如下图4-2所示。

图4-2 用户登录界面图
登录关键代码如下:
@PostMapping("login")
public Map<String, Object> login(@RequestBody Map<String, String> data, HttpServletRequest httpServletRequest) {
log.info("[执行登录接口]");
String username = data.get("username");
String email = data.get("email");
String phone = data.get("phone");
String password = data.get("password");
List resultList = null;
QueryWrapper wrapper = new QueryWrapper<User>();
Map<String, String> map = new HashMap<>();
基于隐私保护的医疗咨询系统的游客和景区管理者时可以进行注册登录,当用户右上角“注册”按钮的时候,当填写上自己的账号+密码+确认密码+昵称+邮箱+身份等必要信息后再点击“注册”按钮后将会先验证输入的有没有空数据,再次验证密码和确认密码是否是一样的,最后验证输入的账户名和数据库表中已经注册的账户名是否重复,只有都验证没问题后即可会员注册成功。其用会员注册界面展示如下图4-3所示。

图4-3 注册界面图
注册关键代码如下:
@PostMapping("register")
public Map<String, Object> signUp(HttpServletRequest request) throws IOException {
Map<String, String> query = new HashMap<>();
Map<String,Object> map = service.readBody(request.getReader());
query.put("username",String.valueOf(map.get("username")));
List list = service.selectBaseList(service.select(query, new HashMap<>()));
if (list.size()>0){
return error(30000, "用户已存在");
}
map.put("password",service.encryption(String.valueOf(map.get("password"))));
service.insert(map);
return success(1);
}
患者用户和医生用户可查看所有医生信息,支持医生姓名、擅长领域搜索,点击可查看详情,进行点赞、收藏和评论,并且患者还可以点击预约操作。这里以患者用户医生信息界面为例。界面如下图所示。

图4-4 患者用户医生信息详情界面图
4.1.5 患者用户个人中心界面
患者用户可对个人首页、患者预约、医生就诊、收藏等信息进行管控。例如:
点击“患者预约”,可查看自己的患者预约信息,进行增改删查操作,支持患者姓名、医生姓名、支付状态搜索,可点击查看详情,并可点击支付(微信、支付宝、网银)操作;点击“医生就诊”,可查看自己的医生就诊信息,进行查询和删除操作,支持建档时间、医生姓名、就诊结果、支付状态搜索,可点击查看详情,并可点击支付操作;
点击“收藏”,可管理所有收藏信息,包括医院资讯、医生信息等收藏信息,进行查看和删除操作,点击可查看详情。界面如下图所示。

图4-5 患者用户个人中心界面图
4.1.6 医生用户交流学习界面
医生用户可查看所有交流学习消息,支持局部搜索,点击可查看详情,可点击进行发布内容操作,并进行点赞、收藏和评论。界面如下图所示。

图4-6 医生用户交流学习界面图
医生用户可对个人首页、医生信息、患者预约、医生就诊、收藏等信息进行管控。
点击“医生信息管理”,可查看自己的医生信息,进行增改删查操作,支持医生姓名、擅长领域搜索,点击可查看详情和查看评论;点击“患者预约”,可查看自己的患者预约信息,进行查询操作,支持患者姓名、医生姓名、支付状态搜索,可点击查看详情,并可点击就诊操作;点击“医生就诊”,可查看自己的医生就诊信息,进行增改删除操作,支持建档时间、医生姓名、就诊结果、支付状态搜索,可点击查看详情并可点击支付操作;点击“收藏”,可管理所有收藏信息,包括交流学习医院资讯、医生信息等收藏信息,进行查看和删除操作,点击可查看详情。界面如图所示。

图4-7 医生用户个人中心界面图
管理员可对患者用户、医生用户和管理员进行管控,包括进行增删改查操作,点击可查看详情,医生用户账号信息由管理员添加。界面如下图所示。

图4-8系统用户界面图
管理员可查看所有医生信息,进行增改删查操作,支持医生姓名、擅长领域搜索,点击可查看详情(医生用户、医生姓名、医生科室、医生电话、擅长领域、出诊时间、挂号费用、个人简介)和查看评论。界面如下图所示。

图4-9医生信息管理界面图
管理员可查看所有患者预约信息,进行查询和删除操作,支持患者姓名、医生姓名、支付状态搜索,点击可查看详情(患者用户、患者姓名、医生用户、医生姓名、医生科室、挂号费用、预约时间、病情描述、患者病历),可并点击就诊和支付操作。界面如下图所示。

图4-10患者预约管理界面图
管理员可查看所有医生就诊信息,进行查询和删除操作,支持建档时间、医生姓名、就诊结果、支付状态搜索,可点击查看详情(建档时间、就诊医生、医生姓名、患者用户、病情描述、诊断结果、治疗方案、开处方药、药品费、检查费、手术费、总费用),并可点击支付操作。界面如下图所示。

图4-11医生就诊管理界面图
管理员可对首页的轮播图进行管理,进行增删改查操作,支持标题搜索,可点击查看详情。界面如下图所示。

图4-12系统管理界面图
管理员可对医院公告进行管理,进行增删改查操作,支持标题搜索,可点击查看详情。界面如下图所示。

图4-13医院公告管理界面图
管理员可对医院资讯和资讯分类进行管理,进行增删改查操作,医院资讯支持标题、标签、分类搜索,可点击查看详情和查看评论;资讯分类支持类型名称搜索,可点击查看详情。界面如下图所示。

管理员可对交流学习和论坛分类进行管理,进行增删改查操作,交流学习支持标题、标签、分类搜索,可点击查看详情(标题、封面图、分类、标签、正文)和查看评论;论坛分类支持类型名称搜索,可点击查看详情。界面如下图所示。

5系统测试
在这个产品被投入使用前,首先需要进行试用,这是重要的环节。考虑到某个部分的开发没有缺陷情况下,把各种模块拼接,也有一定概率就存在矛盾。这就好比每个人都很独特,但聚在一起就显得杂乱无章,需要保证有默契的配合。对于测试,要看它的各项内容是否契合的原则。若与最初定下的标准有一定程度上的出入,那么就需要做出一些调整,让最终的大方向朝着目标前进。
5.1 系统测试用例
5.1.1 用户登录测试
用户登录功能测试用例如下表所示。
表6-1 用户登录功能测试表
| 用例名称 | 用户登录系统 |
| 目的 | 测试用户通过正确的用户名和密码可否登录功能 |
| 前提 | 未登录的情况下 |
| 测试流程 | 1) 进入登录页面 2) 输入正确的用户名和密码 |
| 预期结果 | 用户名和密码正确的时候,跳转到登录成功界面,反之则显示错误信息,提示重新输入 |
| 实际结果 | 实际结果与预期结果一致 |
5.1.2 创建数据测试
在系统中,创建功能也是基础功能之一,因此创建功能的测试很有代表性。在此章节主要列举在创建时各种情况下系统结果的测试。由于系统涉及创建功能操作过多,因此将多处统称创建功能。
创建数据用例如下表所示。
表6-2 创建数据测试用例
| 测试用例编号 | YL_05 | |
| 测试用例名称 | 系统使用者进行创建数据 | |
| 测试用例描述 | 使用者输入要创建的数据 | |
| 系统入口 | 浏览器 | |
| 步骤 | 预期结果 | 实际结果 |
| 输入完整并且格式正确的数据 | 提示“创建成功”,并显示所有数据 | 预期结果 |
| 核心位置数据但非必要位置不输入数据 | 提示“创建成功”,并显示所有数据 | 预期结果 |
| 核心数据位置不输入数据 | 提示“创建失败” | 预期结果 |
5.1.3 修改数据测试
在系统中,修改功能是系统主要实现功能,因此修改功能的测试很有代表性。在此章节主要列举在修改时各种情况下系统结果的测试。由于系统涉及修改功能操作过多,因此将多处数据表记录修改和状态修改统称修改功能。
修改数据用例如下表所示。
表6-3 修改数据测试用例
| 测试用例编号 | YL_06 | |
| 测试用例名称 | 系统使用者进行修改数据 | |
| 测试用例描述 | 使用者对可修改的数据项进行修改 | |
| 系统入口 | 浏览器 | |
| 步骤 | 预期结果 | 实际结果 |
| 将现有数据修改成正确的数据 | 提示“修改成功”,并显示所有数据 | 预期结果 |
| 将现有数据修改成错误的数据 | 提示“修改失败” | 预期结果 |
5.1.4 查询数据测试
在系统中,查询功能是使用系统使用最多也是最基础的功能,因此查询功能的测试很有代表性。在此章节主要列举在查询时各种情况下系统结果的测试。
查询数据用例如下表所示。
表6-4 查询数据测试用例
| 测试用例编号 | YL_05 | |
| 测试用例名称 | 系统使用者进行查询数据 | |
| 测试用例描述 | 全部查询以及输入关键词查询 | |
| 系统入口 | 浏览器 | |
| 步骤 | 预期结果 | 实际结果 |
| 界面自动查询全部 | 显示对应所有记录 | 预期结果 |
| 输入已存在且能匹配成功的关键字 | 显示所查询到的数据 | 预期结果 |
| 输入不存在的关键字 | 显示数据界面为空 | 预期结果 |
5.2 测试结果
在本次测试的过程主要针对所有功能下的添加操作,修改操作和删除操作,并以真实数据一一进行相关功能项目的输入,最终能够保证每个项目涉及的功能都是能够正常运行,因此能够保证本次设计的,已实现的功能能够正常运行并且相关数据库的信息也同样保证正确。
在开发基于隐私保护的医疗咨询系统之前我胸有成竹,觉得很简单,但在实际的开发中我发现了自身的很多问题,许多编程思想和方法都还没有掌握牢靠,通过开发这个 基于隐私保护的医疗咨询系统我成长了很多,懂得了做什么事情都要脚踏实地,不能眼高手低,在本次 基于隐私保护的医疗咨询系统的开发中我逐渐掌握逐渐熟悉的技术。
本次 基于隐私保护的医疗咨询系统的开发中我还学会了很多,例如良好的编程思想和完善的规划思想。在着手编程之前需要罗列出程序框架的大概,脑海中构建出程序的主题框架。做好这一步我们才能胸有成竹地进行开发项目。当设计框架了然于心之后,需要思考本次编程所需的主要知识点和技术点,并充分学习。如此一来项目的开发才能循序渐进、如丝般顺滑,长此以往就能养成良好的开发习惯。一个程序好不好还要看出的bug多不多,如果在项目完成前做好bug的查验与预防可能发生的事故才能保证程序的稳定长久性运行。如果项目在完工后出现各种问题自己,那么在进入社会后,不仅会给公司团队带来麻烦和增加不必要的工作,还会导致客户流失,公司对自己的评价下降。
在本次项目中我也暴露了诸多问题。对于Java的编程知识有所欠缺,对SMM技术框架掌握不足,环境配置和算法上出现诸多问题,时常导致项目运行出错,或者目标的实现有问题。或者实现想法时算法未优化,使得代码冗长,程序运行不顺畅。
[1]李昊聪,李喜龙,曹俊鹏,等.基于SSM框架的安全生产费用审核管理系统设计[J].轻工科技,2024,40(02):87-90.
[2]马绍阳,王伟东,韩斌倩,等.基于Spring Boot+Vue的智能远程医疗平台的设计与实现[J].网络安全技术与应用,2024,(01):55-57.
[3]高改梅,史旭,刘春霞,等.一种基于区块链的医疗数据隐私保护方法[J/OL].计算机应用研究,1-7[2024-04-01].https://doi.org/10.19734/j.issn.1001-3695.2023.08.0392.
[4]李晨,梁艳芬,刘舒.医疗卫生行业隐私保护挑战[J].中国科技信息,2023,(23):129-131.
[5]王政.基于区块链的医疗隐私数据安全共享研究[D].北京邮电大学,2023.DOI:10.26969/d.cnki.gbydu.2023.003099.
[6]闫钊.基于智慧医疗应用的数据差分隐私研究[D].南京邮电大学,2023.DOI:10.27251/d.cnki.gnjdc.2023.000227.
[7]齐赢.健康医疗大数据背景下的隐私保护问题研究[J].兰台世界,2023,(10):99-101.DOI:10.16565/j.cnki.1006-7744.2023.10.24.
[8]王波,李洪涛,王洁,等.面向医疗数据的隐私保护联邦学习架构[J].西安电子科技大学学报,2023,50(05):166-177.DOI:10.19665/j.issn1001-2400.20230202.
[9]Yangyang C ,Zhaohua L ,Lei Z , et al.Multi-type dynamic load identification algorithm in continuous system: A numerical and experimental study based on SSM-Newmark-β[J].Applied Mathematical Modelling,2023,123810-834.
[10]吴军.互联网医疗的隐私保护与信息安全探讨[J].中国新通信,2023,25(15):113-115.
[11]田斌.基于SSM框架的宠物医院系统设计[J].无线互联科技,2023,20(14):69-71.
[12]翟浩楠.隐私保护的可信就医推荐系统[D].青海大学,2023.DOI:10.27740/d.cnki.gqhdx.2023.000720.
[13]王振亚.隐私保护的数据融合与共享关键技术研究[D].北京邮电大学,2023.DOI:10.26969/d.cnki.gbydu.2023.000328.
[14]陈书珩.智能医疗咨询系统[D].苏州大学,2023.DOI:10.27351/d.cnki.gszhu.2023.001028.
[15]程书玲.基于SSM框架的健康管理系统的设计及实现[J].黑龙江科学,2023,14(08):140-143.
[16]徐海燕.JAVA编程在计算机应用软件中的应用特征与技术[J].电子技术与软件工程,2023,(03):29-32.
[17]车雪.基于计算机软件安全开发视角下JAVA编程语言的探讨[J].中国设备工程,2022,(11):224-226.
[18]徐旭,李明明,夏辉,等.基于SSM框架的互联网+多元监管下构建医疗设备质量控制管理服务平台研究[J].中国医学装备,2021,18(12):106-110.
[19]黄晓亮.优化对话模型的在线医疗咨询系统设计与实现[D].南京邮电大学,2021.DOI:10.27251/d.cnki.gnjdc.2021.000333.
[20]程凯,谷志峰,朱炳旭,等.智慧医疗管理平台的设计与实现[J].无线互联科技,2021,18(17):50-51.
这篇文章的完成经历了多个日日夜夜的努力,终于在今天得以完成。这篇文章的创作过程实为不易,但在老师和同学的辛勤帮助下顺利度过。让我在设计过程中举步维艰时,非常感谢我的导师不厌其烦地帮助我解决问题,给予了我许多指导意见。也感谢所有为我授业解惑的老师!
另外,本文的完成也参考借鉴了许多国内外在SSM技术上的著作,如果没有著作原作的辛勤付出和科研成果,我也很难完成本论文。感谢在本论文中关联到的学者们!也感谢Google等公司,感谢他们强大的搜索引擎,让我的资料查阅省事简单。
感谢之余也还有几句话要说,虽大学学习四年,怎奈何本人才疏学浅,本文的完成已为尽力,但文中不免有些不当和错误之处,诚挚真切地请求各位老师对本文的批评改正,感谢百忙之中费心审阅我论文的老师。
1382

被折叠的 条评论
为什么被折叠?



