摘要
由于数据库和数据仓库技术的快速发展,停车场管理系统建设越来越向模块化、智能化、自我服务和管理科学化的方向发展。停车场管理系统对处理对象和服务对象,自身的系统结构,处理能力,都将适应技术发展的要求发生重大的变化。停车场管理系统除了具有共享系统的全部功能以外,能通过对数据的分析对决策做出解释是其主要的新特点。其体系结构,将由专用的服务器/客户方式向广域网发展,使更多的系统间能够互相交流数据,带动整个行业、领域知识和效率的极大提升。
停车场管理系统主要功能模块包括系统用户(管理员、停车用户)、模块管理(车辆信息、公告信息、挪车通知、停车位信息、车场区域、车位预约、车辆入库、车辆出库)等,采取面对对象的开发模式进行软件的开发和硬体的架设,能很好的满足实际使用的需求,完善了对应的软体架设以及程序编码的工作,采取Mysql作为后台数据的主要存储单元,采用springboot框架、Java技术、Ajax技术进行业务系统的编码及其开发,实现了本系统的全部功能。本次报告,首先分析了研究的背景、作用、意义,为研究工作的合理性打下了基础。针对停车场管理系统的各项需求以及技术问题进行分析,证明了系统的必要性和技术可行性,然后对设计系统需要使用的技术软件以及设计思想做了基本的介绍,最后来实现停车场管理系统的部署与运行。
关键词:停车场管理系统;Java;springboot;MYSQL
Due to the rapid development of database and data warehouse technology, the construction of parking lot management systems is increasingly moving towards modularity, intelligence, self-service, and scientific management. The parking lot management system will undergo significant changes in the processing objects and service objects, as well as its own system structure and processing capabilities, to meet the requirements of technological development. In addition to having all the functions of a shared system, the parking lot management system's ability to interpret decisions through data analysis is its main new feature. Its architecture will develop from a dedicated server/client mode to a wide area network, enabling more systems to exchange data with each other, and driving the entire industry, domain knowledge knowledge and efficiency to a great extent.
The main functional modules of the parking lot management system include system users (administrators, parking users), module management (vehicle information, announcement information, moving notice, parking space information, parking lot area, parking space reservation, vehicle warehousing, vehicle outbound), etc. The object-oriented development model is adopted for software development and hardware installation, which can well meet the actual usage needs, We have improved the corresponding software installation and program coding work, using MySQL as the main storage unit for backend data, and using the Spring Boot framework, Java technology, and Ajax technology for business system coding and development, achieving all the functions of this system. This report first analyzes the background, role, and significance of the research, laying the foundation for the rationality of the research work. Analyze the various requirements and technical issues of the parking lot management system, prove the necessity and technical feasibility of the system, and then provide a basic introduction to the technical software and design ideas required for designing the system. Finally, achieve the deployment and operation of the parking lot management system.
Keywords: Parking lot management system; Java; springboot; MYSQL
随着计算机产业的迅速发展,电子计算机已广泛的应用于信息管理、文字处理、辅助设计、辅助教学及人们的日常生活中。特别是在计算机的操作系统具有了图形化的界面后,使用计算机已经不再是某些专业人员的专利,各行各业的人们不需要经过专业化的训练就能自如的在计算机上进行各种复杂的操作。时下,为了能创造更大的经济效益和方便管理,越来越多的管理设施迫切需要引入现代化的管理手段,而计算机的大容量操作,精确的计算,使它成为设施管理不可缺少的手段之一,但随着计算机应用的不断深入,设施对软件的需求也不断增加,越米越多的设施希望拥有适合自己需要的特殊软件来满足自己的特殊要求。
对于当今停车场题来说,其车辆进出量大,各种信息管理内容复杂,查询和管理出入车辆信息和车辆设计信息等工作由人工完成将是很累的,也许还很不切实际,不仅浪费了许多人力物力资源,而且还很容易出现差错,有一个符合要求的软件对其进行智能化的毕业设计选题是最好不过的,节省了人力物力资源,并且对各种信息的把握和操作也更加方便了,对所有信息有了一个全局的掌握。对于一名专业的信息技术人员来说,如何最大限度地利用车辆管理部门多年来在数据库系统上的投资,是每一个从事信息技术工作的专业人员都应该考虑的问题。现在全国的很多大型停车场的车辆出入登记都采用了计算机管理,这样就需要一种管理软件来为车辆者服务,协助他们来完成管理数量巨:大的车辆出入登记收费这么一个庞大的工作。
-
- 开发的目的
停车场管理系统的设计目的是要将车辆出入停车场以及对其收费等信息通过计算机进行管理。为收费登记人员提供便利。在调研分析的基础上,通过对现在工作流程的整合和改进,希望探索出一种停车收费流程模式,从中领会系统工程的思想,掌握系统开发的流程和方法,不断总结经验和教训。随着社会信息化的不断发展和停车场管理工作的日益完善,停车收费登记会越来越依赖信息系统的支持,所以本系统的开发要尽量依据停车场的实际情况,认识到调研的重要性,切实做到从实际出发,开发出具有一定使用价值的停车场管理系统。开发停车场管理系统主要是为以后商业设施的信息化管理做基础,同时也为停车场管理系统的开发过程提供一个模式,以后通过不断强化系统性能,优化系统功能,提高停车场现代化管理水平。
停车场管理系统的实施具有如下现实意义:
第一,使车辆出入的登记收费操作过程更加简便。
第二,系统形成列表对入库车辆进行统计,方便查询。
第三,数据安全性高,不易丢失。
-
- springboot框架介绍
Spring框架是Java平台上的一种开源应用框架,提供具有控制反转特性的容器。尽管Spring框架自身对编程模型没有限制,但其在Java应用中的频繁使用让它备受青睐,以至于后来让它作为EJB(EnterpriseJavaBeans)模型的补充,甚至是替补。Spring框架为开发提供了一系列的解决方案,比如利用控制反转的核心特性,并通过依赖注入实现控制反转来实现管理对象生命周期容器化,利用面向切面编程进行声明式的事务管理,整合多种持久化技术管理数据访问,提供大量优秀的Web框架方便开发等等。Spring框架具有控制反转(IOC)特性,IOC旨在方便项目维护和测试,它提供了一种通过Java的反射机制对Java对象进行统一的配置和管理的方法。Spring框架利用容器管理对象的生命周期,容器可以通过扫描XML文件或类上特定Java注解来配置对象,开发者可以通过依赖查找或依赖注入来获得对象。Spring框架具有面向切面编程(AOP)框架,SpringAOP框架基于代理模式,同时运行时可配置;AOP框架主要针对模块之间的交叉关注点进行模块化。Spring框架的AOP框架仅提供基本的AOP特性,虽无法与AspectJ框架相比,但通过与AspectJ的集成,也可以满足基本需求。Spring框架下的事务管理、远程访问等功能均可以通过使用SpringAOP技术实现。Spring的事务管理框架为Java平台带来了一种抽象机制,使本地和全局事务以及嵌套事务能够与保存点一起工作,并且几乎可以在Java平台的任何环境中工作。Spring集成多种事务模板,系统可以通过事务模板、XML或Java注解进行事务配置,并且事务框架集成了消息传递和缓存等功能。Spring的数据访问框架解决了开发人员在应用程序中使用数据库时遇到的常见困难。它不仅对Java:JDBC、iBATS/MyBATIs、Hibernate、Java数据对象(JDO)、ApacheOJB和ApacheCayne等所有流行的数据访问框架中提供支持,同时还可以与Spring的事务管理一起使用,为数据访问提供了灵活的抽象。Spring框架最初是没有打算构建一个自己的WebMVC框架,其开发人员在开发过程中认为现有的StrutsWeb框架的呈现层和请求处理层之间以及请求处理层和模型之间的分离不够,于是创建了SpringMVC。
-
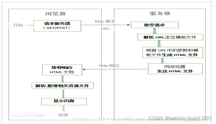
- B/S体系工作原理
B/S架构采取浏览器请求,服务器响应的工作模式。
用户可以通过浏览器去访问Internet上由Web服务器产生的文本、数据、图片、动画、视频点播和声音等信息;
而每一个Web服务器又可以通过各种方式与数据库服务器连接,大量的数据实际存放在数据库服务器中;
从Web服务器上下载程序到本地来执行,在下载过程中若遇到与数据库有关的指令,由Web服务器交给数据库服务器来解释执行,并返回给Web服务器,Web服务器又返回给用户。在这种结构中,将许许多多的网连接到一块,形成一个巨大的网,即全球网。而各个企业可以在此结构的基础上建立自己的Internet。
在 B/S 模式中,用户是通过浏览器针对许多分布于网络上的服务器进行请求访问的,浏览器的请求通过服务器进行处理,并将处理结果以及相应的信息返回给浏览器,其他的数据加工、请求全部都是由Web Server完成的。通过该框架结构以及植入于操作系统内部的浏览器,该结构已经成为了当今软件应用的主流结构模式。
-
- 论文结构安排
论文将分层次经行编排,除去论文摘要、目录、致谢、文献参考部分,正文部分还会对网站需求做出分析,以及阐述大体的设计和实现的功能,最后罗列部分调测记录,论文主要架构如下:
第1章 交代了项目的背景以及开发的实际意义。
第2章 对本系统的可行性、功能需求展开分析。
第3章 阐述了项目的总体设计。
第4章 阐明了停车场管理系统详细功能的实现,主要根据技术性的功能模块功能实现。
第5章 罗列了部分系统调试与测试的记录。
停车场管理系统存储所使用的是mysql数据库以及开发中所使用的是IDEA、Tomcat这些开发工具的使用,能够给我们的编写工作带来许多的便利。系统使用springboot框架进行开发,使系统的可扩展性和维护性更佳,减少Java配置代码,简化编程代码,目前springboot框架也是很多企业选择的框架之一。
在开发停车场管理系统中所使用的开发软件像IDEA开发工具、Tomcat8.0服务器、MySQL5.7数据库、Photoshop图片处理软件等,这些都是开源免费的,这些环境在学校都进行了系统的学习,自己能够独立操作完成,不需要额外花费,而且系统的开发工具从网上都可以直接下载,因此在经济方面是可行的。
此次项目设计的时候我参考了很多类似系统的成功案例,对它们的操作界面以及功能都进行了系统的分析,将众多案例结合在一起,突出以人为本简化操作,所以具有基本计算机知识的人都会操作本项目。因此操作可行性也没有问题。
停车场管理系统我划分为了停车用户管理模块和管理员模块这两大部分。
停车用户端:
- 注册登录:当用户想要对系统中所实现的功能进行查询管理的时候,就必须进行登录到系统当中,如果没有账号的话,在登录界面,点击“注册”按钮就会跳转到注册的界面,根据提示填写好注册信息,添加提交,用户的信息在数据库中就添加完成了,然后再输入填写好的账号和密码进行登录;
(2)停车位信息:点击“停车位信息”这个按钮可以查看到所有的停车位信息,支持通过图片或者车场区域进行查询停车位信息,如果想要了解某一停车位的详细信息,点击后面的“查看”会进入详情界面,同时可以对用户提交的停车位进行车位预约添加,选择某一停车位,点击后面的“车位预约”“车辆入库”按钮,根据提示输入对应的信息,点击“提交”后,车位预约/车辆入库就录入成功了;
(3)车辆出库:点击“车辆出库”这个按钮可以查看到自己提交的车辆出库,支持通过车场区域或者车牌号进行查询车辆出库,如果想要了解某一车辆出库的详细信息,点击后面的“查看”会进入详情界面;
(4)车辆入库:管理员点击“车辆入库”会显示出所有的车辆入库,支持通过车场区域或者车牌号对车辆入库进行查询,如果想要添加新的车辆入库,点击“添加”按钮,输入相关信息,点击“提交”按钮就可以添加了,同时可以选择某一条车辆入库,点击“删除”进行删除。
管理员端:
(1)系统用户:管理员可以对系统中所有的用户角色进行管控,包含了管理员以及停车用户这两种角色,如果需要添加新的用户,点击页面中的“添加”按钮根据提示输入上用户信息,点击“提交”以后在对应的用户界面就可以查看到了,可以点击用户后面的“删除”按钮直接删除某一用户。
(2)车辆信息:管理员点击“车辆信息”会显示出所有的车辆信息,支持通过车辆图片或者停车用户对车辆信息进行查询,如果想要添加新的车辆信息,点击“添加”按钮,输入相关信息,点击“提交”按钮就可以添加了,同时可以选择某一条车辆信息,点击“删除”进行删除。
(3)公告信息:管理员点击“公告信息”会显示出所有的公告信息,支持通过公告标题或者公告时间或者公告内容对公告信息进行查询,如果想要添加新的公告信息,点击“添加”按钮,输入相关信息,点击“提交”按钮就可以添加了,同时可以选择某一条公告信息,点击“删除”进行删除。
(4)车场区域:管理员点击“车场区域”会显示出所有的车场区域信息,支持通过车场区域对车场区域信息进行查询,如果想要添加新的车场区域信息,点击“添加”按钮,输入相关信息,点击“提交”按钮就可以添加了,同时可以选择某一条车场区域信息,点击“删除”进行删除。
(5)挪车通知:管理员点击“挪车通知”会显示出所有的挪车通知,支持通过通知标题或者车主对挪车通知进行查询,如果想要添加新的挪车通知,点击“添加”按钮,输入相关信息,点击“提交”按钮就可以添加了,同时可以选择某一条挪车通知,点击“删除”进行删除。
(6)停车位信息:点击“停车位信息”这个按钮可以查看到所有的停车位信息,支持通过图片或者车场区域进行查询停车位信息,如果想要了解某一停车位的详细信息,点击后面的“查看”会进入详情界面,同时可以对用户提交的停车位进行车位预约添加,选择某一停车位,点击后面的“车位预约”“车辆入库”按钮,根据提示输入对应的信息,点击“提交”后,车位预约/车辆入库就录入成功了;
(7)车位预约:管理员点击“车位预约”会显示出所有的车位预约,支持输入车场区域或者小时价格对车位预约进行查询,如果想要添加新的车位预约,点击“添加”按钮,输入相关信息,点击“提交”按钮就可以添加了,同时可以选择某一条车位预约,点击“删除”进行删除,也可以点击后面的“车辆入库”按钮对车位预约的车辆入库信息进行更新维护;
停车场管理系统的非功能性需求比如自助停车场管理系统的安全性怎么样,可靠性怎么样,性能怎么样,可拓展性怎么样等。具体可以表示在如下3-1表格中:
表2.1 停车场管理系统非功能需求表
| 安全性 | 主要指停车场管理系统数据库的安装,数据库的使用和密码的设定必须合乎规范。 |
| 可靠性 | 可靠性是指停车场管理系统能够安装用户的指示进行操作,经过测试,可靠性90%以上。 |
| 性能 | 性能是影响停车场管理系统占据市场的必要条件,所以性能最好要佳才好。 |
| 可扩展性 | 比如数据库预留多个属性,比如接口的使用等确保了系统的非功能性需求。 |
| 易用性 | 用户只要跟着停车场管理系统的页面展示内容进行操作,就可以了。 |
| 可维护性 | 停车场管理系统开发的可维护性是非常重要的,经过测试,可维护性没有问题 |
停车场管理系统中停车用户角色用例图如图2.1所示:
图2.1 停车用户角色用例图
停车场管理系统中管理员角色用例图如图2.2所示:
图2.2 管理员角色用例图
在分析了项目开发的背景、意义以及其开发的可行性后,接下来就是探讨项目的功能划分,以及具体实现的时候对项目数据库各种表的设计,在本章会做一个系统的介绍。
系功能模块的设计就是把系统具体要实现哪些功能,功能如何划分做一个系统的架构,以模块图的方式展示出来,方便我们进行功能得罗列以及涉及。在系统的功能方面,项目分成了管理员+停车用户两个模块,每个模块登录进去对应相应的功能,具体的功能模块图如图3.1所示。
图3.1停车场管理系统功能模块图
数据库的设计承载者系统的各种数据,在一个系统中各种数据都需要一个专门的容器,数据库就是这个容器,在建立数据库的时候,主要是数据库模型的设计以及各个数据库表的设计两部分。
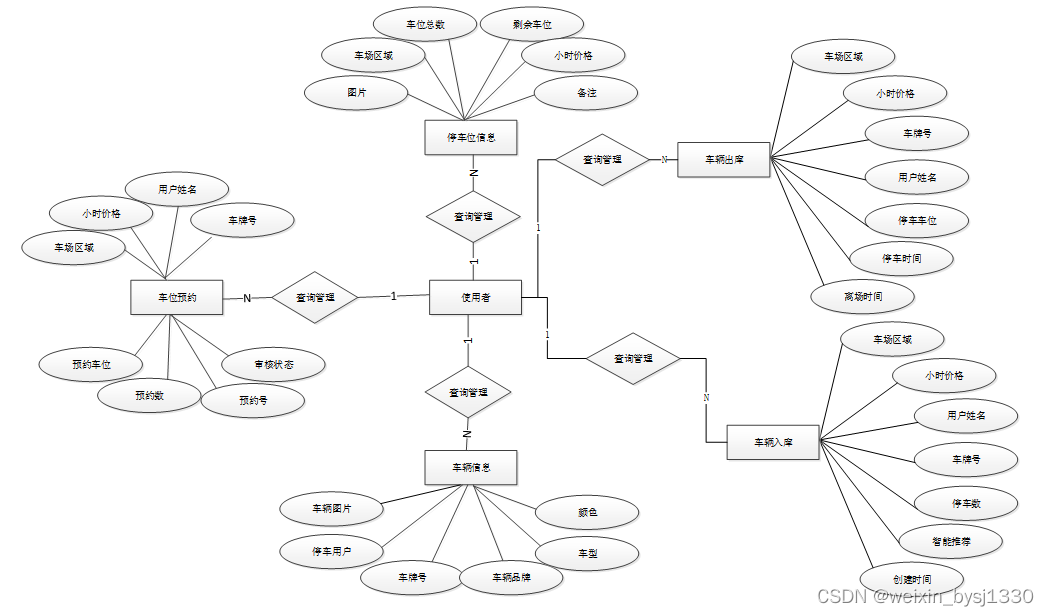
下面是整个停车场管理系统中主要的数据库表总E-R实体关系图。
图3.2 停车场管理系统总E-R关系图
通过前面E-R关系图可以看到项目需要创建很多个数据表。以下是项目中的主要数据库表的关系模型:
表announcement_information (公告信息)
| 编号 | 名称 | 数据类型 | 长度 | 小数位 | 允许空值 | 主键 | 默认值 | 说明 |
| 1 | announcement_information_id | int | 10 | 0 | N | Y | 公告信息ID | |
| 2 | announcement_title | varchar | 64 | 0 | Y | N | 公告标题 | |
| 3 | announcement_time | date | 10 | 0 | Y | N | 公告时间 | |
| 4 | announcement_content | text | 65535 | 0 | Y | N | 公告内容 | |
| 5 | recommend | int | 10 | 0 | N | N | 0 | 智能推荐 |
| 6 | create_time | datetime | 19 | 0 | N | N | CURRENT_TIMESTAMP | 创建时间 |
| 7 | update_time | timestamp | 19 | 0 | N | N | CURRENT_TIMESTAMP | 更新时间 |
表mobile_notification (挪车通知)
| 编号 | 名称 | 数据类型 | 长度 | 小数位 | 允许空值 | 主键 | 默认值 | 说明 |
| 1 | mobile_notification_id | int | 10 | 0 | N | Y | 挪车通知ID | |
| 2 | notification_title | varchar | 64 | 0 | Y | N | 通知标题 | |
| 3 | car_owner | int | 10 | 0 | Y | N | 0 | 车主 |
| 4 | notification_content | text | 65535 | 0 | Y | N | 通知内容 | |
| 5 | recommend | int | 10 | 0 | N | N | 0 | 智能推荐 |
| 6 | create_time | datetime | 19 | 0 | N | N | CURRENT_TIMESTAMP | 创建时间 |
| 7 | update_time | timestamp | 19 | 0 | N | N | CURRENT_TIMESTAMP | 更新时间 |
表parking_area (车场区域)
| 编号 | 名称 | 数据类型 | 长度 | 小数位 | 允许空值 | 主键 | 默认值 | 说明 |
| 1 | parking_area_id | int | 10 | 0 | N | Y | 车场区域ID | |
| 2 | area_name | varchar | 64 | 0 | Y | N | 区域名称 | |
| 3 | recommend | int | 10 | 0 | N | N | 0 | 智能推荐 |
| 4 | create_time | datetime | 19 | 0 | N | N | CURRENT_TIMESTAMP | 创建时间 |
| 5 | update_time | timestamp | 19 | 0 | N | N | CURRENT_TIMESTAMP | 更新时间 |
表parking_reservation (车位预约)
| 编号 | 名称 | 数据类型 | 长度 | 小数位 | 允许空值 | 主键 | 默认值 | 说明 |
| 1 | parking_reservation_id | int | 10 | 0 | N | Y | 车位预约ID | |
| 2 | parking_area | varchar | 64 | 0 | Y | N | 车场区域 | |
| 3 | hourly_price | varchar | 64 | 0 | Y | N | 小时价格 | |
| 4 | user_name | int | 10 | 0 | Y | N | 0 | 用户姓名 |
| 5 | license_plate_number | varchar | 64 | 0 | Y | N | 车牌号 | |
| 6 | reserve_a_parking_space | varchar | 64 | 0 | Y | N | 预约车位 | |
| 7 | number_of_appointments | varchar | 64 | 0 | Y | N | 预约数 | |
| 8 | appointment_number | varchar | 64 | 0 | Y | N | 预约号 | |
| 9 | examine_state | varchar | 16 | 0 | N | N | 未审核 | 审核状态 |
| 10 | examine_reply | varchar | 16 | 0 | Y | N | 审核回复 | |
| 11 | recommend | int | 10 | 0 | N | N | 0 | 智能推荐 |
| 12 | create_time | datetime | 19 | 0 | N | N | CURRENT_TIMESTAMP | 创建时间 |
| 13 | update_time | timestamp | 19 | 0 | N | N | CURRENT_TIMESTAMP | 更新时间 |
表parking_space_information (停车位信息)
| 编号 | 名称 | 数据类型 | 长度 | 小数位 | 允许空值 | 主键 | 默认值 | 说明 |
| 1 | parking_space_information_id | int | 10 | 0 | N | Y | 停车位信息ID | |
| 2 | picture | varchar | 255 | 0 | Y | N | 图片 | |
| 3 | parking_area | varchar | 64 | 0 | Y | N | 车场区域 | |
| 4 | total_number_of_parking_spaces | int | 10 | 0 | Y | N | 0 | 车位总数 |
| 5 | remaining_parking_space | int | 10 | 0 | Y | N | 0 | 剩余车位 |
| 6 | hourly_price | int | 10 | 0 | Y | N | 0 | 小时价格 |
| 7 | remarks | text | 65535 | 0 | Y | N | 备注 | |
| 8 | recommend | int | 10 | 0 | N | N | 0 | 智能推荐 |
| 9 | create_time | datetime | 19 | 0 | N | N | CURRENT_TIMESTAMP | 创建时间 |
| 10 | update_time | timestamp | 19 | 0 | N | N | CURRENT_TIMESTAMP | 更新时间 |
表parking_users (停车用户)
| 编号 | 名称 | 数据类型 | 长度 | 小数位 | 允许空值 | 主键 | 默认值 | 说明 |
| 1 | parking_users_id | int | 10 | 0 | N | Y | 停车用户ID | |
| 2 | user_name | varchar | 64 | 0 | N | N | 用户姓名 | |
| 3 | license_plate_number | varchar | 64 | 0 | Y | N | 车牌号 | |
| 4 | examine_state | varchar | 16 | 0 | N | N | 已通过 | 审核状态 |
| 5 | recommend | int | 10 | 0 | N | N | 0 | 智能推荐 |
| 6 | user_id | int | 10 | 0 | N | N | 0 | 用户ID |
| 7 | create_time | datetime | 19 | 0 | N | N | CURRENT_TIMESTAMP | 创建时间 |
| 8 | update_time | timestamp | 19 | 0 | N | N | CURRENT_TIMESTAMP | 更新时间 |
表vehicle_information (车辆信息)
| 编号 | 名称 | 数据类型 | 长度 | 小数位 | 允许空值 | 主键 | 默认值 | 说明 |
| 1 | vehicle_information_id | int | 10 | 0 | N | Y | 车辆信息ID | |
| 2 | vehicle_image | varchar | 255 | 0 | Y | N | 车辆图片 | |
| 3 | parking_users | int | 10 | 0 | Y | N | 0 | 停车用户 |
| 4 | license_plate_number | varchar | 64 | 0 | Y | N | 车牌号 | |
| 5 | vehicle_brand | varchar | 64 | 0 | Y | N | 车辆品牌 | |
| 6 | vehicle_model | varchar | 64 | 0 | Y | N | 车型 | |
| 7 | colour | varchar | 64 | 0 | Y | N | 颜色 | |
| 8 | recommend | int | 10 | 0 | N | N | 0 | 智能推荐 |
| 9 | create_time | datetime | 19 | 0 | N | N | CURRENT_TIMESTAMP | 创建时间 |
| 10 | update_time | timestamp | 19 | 0 | N | N | CURRENT_TIMESTAMP | 更新时间 |
表vehicle_outbound (车辆出库)
| 编号 | 名称 | 数据类型 | 长度 | 小数位 | 允许空值 | 主键 | 默认值 | 说明 |
| 1 | vehicle_outbound_id | int | 10 | 0 | N | Y | 车辆出库ID | |
| 2 | parking_area | varchar | 64 | 0 | Y | N | 车场区域 | |
| 3 | hourly_price | varchar | 64 | 0 | Y | N | 小时价格 | |
| 4 | user_name | int | 10 | 0 | Y | N | 0 | 用户姓名 |
| 5 | license_plate_number | varchar | 64 | 0 | Y | N | 车牌号 | |
| 6 | parking_stall | varchar | 64 | 0 | Y | N | 停车车位 | |
| 7 | parking_duration | datetime | 19 | 0 | Y | N | 停车时间 | |
| 8 | leaving_time | datetime | 19 | 0 | Y | N | 离场时间 | |
| 9 | parking_hours | int | 10 | 0 | Y | N | 0 | 停车时数 |
| 10 | outbound_quantity | varchar | 64 | 0 | Y | N | 出库数 | |
| 11 | parking_amount | varchar | 64 | 0 | Y | N | 停车金额 | |
| 12 | pay_state | varchar | 16 | 0 | N | N | 未支付 | 支付状态 |
| 13 | pay_type | varchar | 16 | 0 | Y | N | 支付类型: 微信、支付宝、网银 | |
| 14 | recommend | int | 10 | 0 | N | N | 0 | 智能推荐 |
| 15 | create_time | datetime | 19 | 0 | N | N | CURRENT_TIMESTAMP | 创建时间 |
| 16 | update_time | timestamp | 19 | 0 | N | N | CURRENT_TIMESTAMP | 更新时间 |
表vehicle_storage (车辆入库)
| 编号 | 名称 | 数据类型 | 长度 | 小数位 | 允许空值 | 主键 | 默认值 | 说明 |
| 1 | vehicle_storage_id | int | 10 | 0 | N | Y | 车辆入库ID | |
| 2 | parking_area | varchar | 64 | 0 | Y | N | 车场区域 | |
| 3 | hourly_price | varchar | 64 | 0 | Y | N | 小时价格 | |
| 4 | user_name | int | 10 | 0 | Y | N | 0 | 用户姓名 |
| 5 | license_plate_number | varchar | 64 | 0 | Y | N | 车牌号 | |
| 6 | parking_stall | varchar | 64 | 0 | Y | N | 停车车位 | |
| 7 | number_of_stops | varchar | 64 | 0 | Y | N | 停车数 | |
| 8 | recommend | int | 10 | 0 | N | N | 0 | 智能推荐 |
| 9 | create_time | datetime | 19 | 0 | N | N | CURRENT_TIMESTAMP | 创建时间 |
| 10 | update_time | timestamp | 19 | 0 | N | N | CURRENT_TIMESTAMP | 更新时间 |
- 4 章 关键模块的设计与实现
管理员和停车用户在登录界面输入账号+密码,点击“登录”按钮,系统在用户数据库表中会对管理员和系统用户的账号进行匹配,账号+密码正确的话,就会登录到系统中各个用户的主管理界面,否则提示对应的信息,返回到登录的界面,其主界面展示如下图4.1所示。
图4.1 登录界面图
登录功能的逻辑代码如下所示。
/**
* 登录
* @param data
* @param httpServletRequest
* @return
*/
@PostMapping("login")
public Map<String, Object> login(@RequestBody Map<String, String> data, HttpServletRequest httpServletRequest) {
log.info("[执行登录接口]");
String username = data.get("username");
String email = data.get("email");
String phone = data.get("phone");
String password = data.get("password");
List resultList = null;
Map<String, String> map = new HashMap<>();
if(username != null && "".equals(username) == false){
map.put("username", username);
resultList = service.select(map, new HashMap<>()).getResultList();
}
else if(email != null && "".equals(email) == false){
map.put("email", email);
resultList = service.select(map, new HashMap<>()).getResultList();
}
else if(phone != null && "".equals(phone) == false){
map.put("phone", phone);
resultList = service.select(map, new HashMap<>()).getResultList();
}else{
return error(30000, "账号或密码不能为空");
}
if (resultList == null || password == null) {
return error(30000, "账号或密码不能为空");
}
//判断是否有这个用户
if (resultList.size()<=0){
return error(30000,"用户不存在");
}
User byUsername = (User) resultList.get(0);
Map<String, String> groupMap = new HashMap<>();
groupMap.put("name",byUsername.getUserGroup());
List groupList = userGroupService.select(groupMap, new HashMap<>()).getResultList();
if (groupList.size()<1){
return error(30000,"用户组不存在");
}
UserGroup userGroup = (UserGroup) groupList.get(0);
//查询用户审核状态
if (!StringUtils.isEmpty(userGroup.getSourceTable())){
String sql = "select examine_state from "+ userGroup.getSourceTable() +" WHERE user_id = " + byUsername.getUserId();
String res = String.valueOf(service.runCountSql(sql).getSingleResult());
if (res==null){
return error(30000,"用户不存在");
}
if (!res.equals("已通过")){
return error(30000,"该用户审核未通过");
}
}
//查询用户状态
if (byUsername.getState()!=1){
return error(30000,"用户非可用状态,不能登录");
}
String md5password = service.encryption(password);
if (byUsername.getPassword().equals(md5password)) {
// 存储Token到数据库
AccessToken accessToken = new AccessToken();
accessToken.setToken(UUID.randomUUID().toString().replaceAll("-", ""));
accessToken.setUser_id(byUsername.getUserId());
tokenService.save(accessToken);
// 返回用户信息
JSONObject user = JSONObject.parseObject(JSONObject.toJSONString(byUsername));
user.put("token", accessToken.getToken());
JSONObject ret = new JSONObject();
ret.put("obj",user);
return success(ret);
} else {
return error(30000, "账号或密码不正确");
}
}
-
- 注册模块
不是停车场管理系统中用户的是可以在线进行注册的,当用户点击右上角“注册”按钮的时候,当填写上自己的账号+密码+确认密码+昵称+邮箱+手机号等信息后再点击“注册”按钮后将会先验证输入的有没有空数据,再次验证密码和确认密码是否是一样的,最后验证输入的账户名和数据库表中已经注册的账户名是否重复,只有都验证没问题后即可注册成功。其用户注册界面展示如下图4.2所示。
图4.2 注册界面图
注册关键代码如下所示。
/**
* 注册
* @param user
* @return
*/
@PostMapping("register")
public Map<String, Object> signUp(@RequestBody User user) {
// 查询用户
Map<String, String> query = new HashMap<>();
query.put("username",user.getUsername());
List list = service.select(query, new HashMap<>()).getResultList();
if (list.size()>0){
return error(30000, "用户已存在");
}
user.setUserId(null);
user.setPassword(service.encryption(user.getPassword()));
service.save(user);
return success(1);
}
/**
* 用户ID:[0,8388607]用户获取其他与用户相关的数据
*/
@Id
@GeneratedValue(strategy = GenerationType.IDENTITY)
@Column(name = "user_id")
private Integer userId;
/**
* 账户状态:[0,10](1可用|2异常|3已冻结|4已注销)
*/
@Basic
@Column(name = "state")
private Integer state;
/**
* 所在用户组:[0,32767]决定用户身份和权限
*/
@Basic
@Column(name = "user_group")
private String userGroup;
/**
* 上次登录时间:
*/
@Basic
@Column(name = "login_time")
private Timestamp loginTime;
/**
* 手机号码:[0,11]用户的手机号码,用于找回密码时或登录时
*/
@Basic
@Column(name = "phone")
private String phone;
/**
* 手机认证:[0,1](0未认证|1审核中|2已认证)
*/
@Basic
@Column(name = "phone_state")
private Integer phoneState;
/**
* 用户名:[0,16]用户登录时所用的账户名称
*/
@Basic
@Column(name = "username")
private String username;
/**
* 昵称:[0,16]
*/
@Basic
@Column(name = "nickname")
private String nickname;
/**
* 密码:[0,32]用户登录所需的密码,由6-16位数字或英文组成
*/
@Basic
@Column(name = "password")
private String password;
/**
* 邮箱:[0,64]用户的邮箱,用于找回密码时或登录时
*/
@Basic
@Column(name = "email")
private String email;
/**
* 邮箱认证:[0,1](0未认证|1审核中|2已认证)
*/
@Basic
@Column(name = "email_state")
private Integer emailState;
/**
* 头像地址:[0,255]
*/
@Basic
@Column(name = "avatar")
private String avatar;
/**
* 创建时间:
*/
@Basic
@Column(name = "create_time")
@JsonFormat(pattern = "yyyy-MM-dd HH:mm:ss")
private Timestamp createTime;
@Basic
@Transient
private String code;
}
-
- 系统用户管理模块
管理员可以对系统中所有的用户角色进行管控,包含了管理员以及停车用户这两种角色,如果需要添加新的用户,点击页面中的“添加”按钮根据提示输入上用户信息,点击“提交”以后在对应的用户界面就可以查看到了,可以点击用户后面的“删除”按钮直接删除某一用户,这里以停车用户为例。界面如下图4.3所示。
图4.3 系统用户管理界面图
系统用户管理界面逻辑代码如下:
@RequestMapping(value = {"/count_group", "/count"})
public Map<String, Object> count(HttpServletRequest request) {
Query count = service.count(service.readQuery(request), service.readConfig(request));
return success(count.getResultList());
}
-
- 车辆信息模块
管理员点击“车辆信息”会显示出所有的车辆信息,支持通过车牌号或者车辆图片对车辆信息进行查询,如果想要添加新的车辆信息,点击“添加”按钮,输入相关信息,点击“提交”按钮就可以添加了,同时可以选择某一条车辆信息,点击“删除”进行删除。界面如下图4.4所示。
图4.4 车辆信息界面图
-
- 公告信息模块
点击“公告信息”这个菜单,可以查看到系统中所有添加的公告信息,支持通过公告标题或者公告时间对公告信息进行查询,只有管理员用户可以添加新的公告信息,点击“添加”按钮,根据提示输入公告信息,点击“提交”按钮,新的公告信息就在系统中显示出来了,也可以对添加的公告信息进行删除。界面如下图4.5所示。
图4.5 公告信息界面图
-
- 停车位信息模块
点击“停车位信息”这个按钮可以查看到自己提交的停车位信息,支持通过图片或者车场区域进行查询停车位信息,如果想要了解某一停车位的详细信息,点击后面的“查看”会进入详情界面,也支持对自己选择的停车位进行删除;管理员可以对停车用户提交的停车位进行车位预约/车辆入库添加,选择某一停车位,点击后面的“车位预约/车辆入库”按钮,根据提示输入对应的信息,点击“提交”后,车位预约/车辆入库就录入成功了。界面如下图4.6所示。
图4.6 停车位信息界面图
停车位信息管理关键代码如下所示。
@PostMapping("/set")
@Transactional
public Map<String, Object> set(HttpServletRequest request) throws IOException {
service.update(service.readQuery(request), service.readConfig(request), service.readBody(request.getReader()));
return success(1);
}
public Map<String,String> readConfig(HttpServletRequest request){
Map<String,String> map = new HashMap<>();
map.put(FindConfig.PAGE,request.getParameter(FindConfig.PAGE));
map.put(FindConfig.SIZE,request.getParameter(FindConfig.SIZE));
map.put(FindConfig.LIKE,request.getParameter(FindConfig.LIKE));
map.put(FindConfig.ORDER_BY,request.getParameter(FindConfig.ORDER_BY));
map.put(FindConfig.FIELD,request.getParameter(FindConfig.FIELD));
map.put(FindConfig.GROUP_BY,request.getParameter(FindConfig.GROUP_BY));
map.put(FindConfig.MAX_,request.getParameter(FindConfig.MAX_));
map.put(FindConfig.MIN_,request.getParameter(FindConfig.MIN_));
return map;
}
public Map<String,String> readQuery(HttpServletRequest request){
String queryString = request.getQueryString();
if (queryString != null && !"".equals(queryString)) {
String[] querys = queryString.split("&");
Map<String, String> map = new HashMap<>();
for (String query : querys) {
String[] q = query.split("=");
map.put(q[0], q[1]);
}
map.remove(FindConfig.PAGE);
map.remove(FindConfig.SIZE);
map.remove(FindConfig.LIKE);
map.remove(FindConfig.ORDER_BY);
map.remove(FindConfig.FIELD);
map.remove(FindConfig.GROUP_BY);
map.remove(FindConfig.MAX_);
map.remove(FindConfig.MIN_);
return map;
}else {
return new HashMap<>();
}
}
@Transactional
public void update(Map<String,String> query,Map<String,String> config,Map<String,Object> body){
StringBuffer sql = new StringBuffer("UPDATE ").append("`").append(table).append("`").append(" SET ");
for (Map.Entry<String,Object> entry:body.entrySet()){
Object value = entry.getValue();
if (value instanceof String){
sql.append("`"+humpToLine(entry.getKey())+"`").append("=").append("'").append(value).append("'").append(",");
}else {
sql.append("`"+humpToLine(entry.getKey())+"`").append("=").append(value).append(",");
}
}
sql.deleteCharAt(sql.length()-1);
sql.append(toWhereSql(query,"0".equals(config.get(FindConfig.LIKE))));
log.info("[{}] - 更新操作:{}",table,sql);
Query query1 = runCountSql(sql.toString());
query1.executeUpdate();
}
public String toWhereSql(Map<String,String> query, Boolean like) {
if (query.size() > 0) {
try {
StringBuilder sql = new StringBuilder(" WHERE ");
for (Map.Entry<String, String> entry : query.entrySet()) {
if (entry.getKey().contains(FindConfig.MIN_)) {
String min = humpToLine(entry.getKey()).replace("_min", "");
sql.append("`"+min+"`").append(" >= '").append(URLDecoder.decode(entry.getValue(), "UTF-8")).append("' and ");
continue;
}
if (entry.getKey().contains(FindConfig.MAX_)) {
String max = humpToLine(entry.getKey()).replace("_max", "");
sql.append("`"+max+"`").append(" <= '").append(URLDecoder.decode(entry.getValue(), "UTF-8")).append("' and ");
continue;
}
if (like == true) {
sql.append("`"+humpToLine(entry.getKey())+"`").append(" LIKE '%").append(URLDecoder.decode(entry.getValue(), "UTF-8")).append("%'").append(" and ");
} else {
sql.append("`"+humpToLine(entry.getKey())+"`").append(" = '").append(URLDecoder.decode(entry.getValue(), "UTF-8")).append("'").append(" and ");
}
}
sql.delete(sql.length() - 4, sql.length());
sql.append(" ");
return sql.toString();
} catch (UnsupportedEncodingException e) {
log.info("拼接sql 失败:{}", e.getMessage());
}
}
return "";
}
-
- 车辆入库模块
点击“车辆入库”这个菜单,可以查看到系统中所有添加的车辆入库,支持通过车场区域或者小时价格对车辆入库进行查询,如果想要了解某一车辆入库的详细信息,点击后面的“详情”会进入详情界面,停车用户和管理员如果想要选择某一车辆入库,点击“车辆出库”按钮,根据提示填写对应的信息,点击“提交”按钮,信息没有错误在数据库就会提交成功,车辆出库成功。界面如下图4.7所示。
图4.7 车辆入库界面图
车辆入库逻辑代码如下所示。
@RequestMapping(value = {"/avg_group", "/avg"})
public Map<String, Object> avg(HttpServletRequest request) {
Query count = service.avg(service.readQuery(request), service.readConfig(request));
return success(count.getResultList());
}
通过前面章节的介绍,我们可以看到本停车场管理系统已经完成了,但是能不能投入使用还是未知,因为在每个项目正式使用之前必须对开发的项目进行测试,如果不进行测试一旦投入使用可能会出现很多未可知的问题,比如使用人数太多导致系统瘫痪,比如某一功能存在bug信息填写错误等等,这些错误将给使用者带来很多的困扰,甚至造成更大的损失,因此测试是项目投入使用的最后一步,为用户提供一个运行顺畅、完美的项目也就是我们进行最后测试的目的。
用户登录功能测试:
表5.1 用户登录功能测试表
| 测试名称 | 测试功能 | 操作过程 | 预期结果 | 测试结果 |
| 用户登录模块测试 | 用户登录成功的情况 | 点击前登录界面输入账号和密码分别输入admin和admin后点击“登录”按钮。 | 登录成功并调整到用户界面 | 正确 |
车辆信息添加功能测试:
表5.2 车辆信息添加功能测试表
| 测试名称 | 测试功能 | 操作过程 | 预期结果 | 测试结果 |
| 车辆信息添加模块测试 | 车辆信息添加成功的情况 | 在车辆信息的页面中将点击添加,输入车辆相关信息,输入正确的信息后然后点击“提交”按钮。 | 提示添加成功 | 正确 |
| 车辆信息添加模块测试 | 车辆信息添加失败的情况 | 在车辆信息页面中不填写的车牌号,其他信息正常输入“提交”按钮。 | 提示“添加失败,信息不能为空” | 正确 |
查询车辆入库功能模块测试:
表5.3 查询车辆入库功能测试表
| 测试名称 | 测试功能 | 操作过程 | 预期结果 | 测试结果 |
| 查询车辆入库功能测试 | 查询成功的情况 | 在车辆入库界面输入车场区域或者小时价格进行查询 | 查询成功 | 正确 |
停车位信息添加功能测试:
表5.4 停车位信息添加功能测试表
| 测试名称 | 测试功能 | 操作过程 | 预期结果 | 测试结果 |
| 停车位信息添加模块测试 | 停车位信息添加成功的情况 | 在停车位信息的页面中将点击添加,输入停车位信息相关信息,输入正确的信息后然后点击“提交”按钮。 | 提示添加成功 | 正确 |
| 停车位信息添加模块测试 | 停车位信息添加失败的情况 | 在停车位信息页面中不填写的车场区域或者图片,其他信息正常输入“提交”按钮。 | 提示“添加失败,信息不能为空” | 正确 |
通过编写停车场管理系统的测试用例,已经检测完毕用户的登录模块、车辆信息添加模块、查询车辆入库模块、停车位信息添加模块的功能测试,在对以上功能得测试过程中,发现了系统中的很多漏送并进行了完善,经过多人在线进行测试,系统完全可以正常运行,当然在后期的维护中系统将不断完善。
在开发本停车场管理系统之前我胸有成竹,觉得很简单,但在实际的开发中我发现了自身的很多问题,许多编程思想和方法都还没有掌握牢靠,比如springboot、Jquery、AJAX 等许多Java 开发技术,通过开发这个停车场管理系统我成长了很多,懂得了做什么事情都要脚踏实地,不能眼高手低,在本次停车场管理系统的开发中我逐渐掌握逐渐熟悉的技术。
本次停车场管理系统的开发中我还学会了例如良好的编程思想和完善的规划思想。在着手编程之前需要罗列出程序框架的大概,脑海中构建出程序的主题框架。做好这一步我们才能胸有成竹的经行开发项目。当设计框架了熟于心之后,需要思考本次编程所需的主要知识点和技术点,并充分学习。如此一来项目的开发才能循序渐进、如丝般顺滑,长久以往就能养成良好的开发习惯。一个程序好不好还要看出的bug多不多,如果在项目完成前做好bug的查验与预防可能发生的事故才能保证程序的稳定长久性运行。如果项目在完工后出现各种问题自己,那么在进入社会后,不仅会给公司团队带来麻烦和增加不必要的工作,还会导致客户流失,公司对自己的评价下降。
在本次项目中我也暴露了诸多问题。对于Java的编程知识有所欠缺,环境配置和算法上出现诸多问题,时常导致项目运行出错,或者目标的实现有问题。或者实现想法时算法未优化,使得代码冗长,程序运行不顺畅。
[1]黄晨,詹其涛,岳晓玲. 一种基于网络寻呼的智慧园区停车场管理系统[P]. 江苏省:CN115631539A,2023-01-20.
[2]张宇迪,潘星宇.停车场管理系统在升降横移立体车库中的应用[J].数字技术与应用,2022,40(08):203-205.DOI:10.19695/j.cnki.cn12-1369.2022.08.64.
[3]封居强,樊丽江,韩芳.基于数据融合的停车场管理系统设计与实现[J].九江学院学报(自然科学版),2022,37(01):45-49.DOI:10.19717/j.cnki.jjun.2022.01.010.
[4]张秋艳,刘艺.基于RFID的停车场管理系统设计[J].榆林学院学报,2022,32(02):10-13.DOI:10.16752/j.cnki.jylu.2022.02.003.
[5]王曼维,杨荻,李岩,及松洁.基于SpringBoot框架的智慧医疗问诊系统设计与实现[J].中国医学装备,2022,19(03):133-136.
[6]刘攀,罗山.基于蓝牙控制的一杆多车式停车场管理系统[J].山西电子技术,2022(01):34-37.
[7]路漫漫.基于交互优化的城市商业停车场管理系统[J].软件,2021,42(12):158-162.
[8]喻佳,吴丹新.基于SpringBoot的Web快速开发框架[J].电脑编程技巧与维护,2021(09):31-33.DOI:10.16184/j.cnki.comprg.2021.09.013.
[9], 物业保障 货站、食堂停车场管理系统升级. 郭海燕 主编,宁波机场集团年鉴,浙江人民出版社,2020,149,年鉴.DOI:10.40886/y.cnki.ynbnb.2022.000695.
[10]程瑶. 基于物联网的停车场管理系统设计与研究[D].安徽理工大学,2020.DOI:10.26918/d.cnki.ghngc.2020.000794.
[11]王超,张琪立,田广强,李晶晶.基于Springboot框架的学校机房计费管理系统的设计与实现[J].电子技术与软件工程,2020(23):159-160.
[12]陈冬梅, 泊联停车场管理系统[简称:泊联停车场客户端]V1.0. 甘肃省,兰州北科维拓科技股份有限公司,2020-11-18.
[13]江小静,解祥新,杭益柳,孙景玉.小区自助停车场管理系统的设计与实现[J].无线互联科技,2020,17(21):35-36.
[14]. Environment - Environmental Monitoring; Reports Outline Environmental Monitoring Study Findings from National Taipei University of Technology (Developing Wsn/bim-based Environmental Monitoring Management System for Parking Garages In Smart Cities)[J]. Energy & Ecology,2020.
[15]. JVCKENWOOD Corporation; Patent Application Titled "Parking Lot Management System, Parking Lot Management Method, And Non-Transitory Storage Medium" Published Online (USPTO 20200058066)[J]. Computer Weekly News,2020.
[16]. Daito Techno Co. Ltd.; Researchers Submit Patent Application, "Parking Lot Management System", for Approval (USPTO 20200013282)[J]. Information Technology Newsweekly,2020.
[17]左亚东.IC卡技术在智能小区停车场管理系统的应用探析[J].计算机产品与流通,2017(08):117.
[18]梁红梅,陈其宾.小区高清视频监控和停车场管理系统的设计[J].自动化技术与应用,2016,35(08):159-162.
致谢
至此论文结束,感谢您的阅读。在此我要特别的感谢我的导师,虽然我在实习期间很忙,论文撰写的时候经常是停停改改,但是我的导师依旧十分的负责,时不时的询问我的任务进展情况,跟进我的论文进度,在指导老师的帮助下,我逐步完成了自己的论文和程序,从导师身上也学习到很多知识和经验,这些知识和经验令我受益匪浅。同时我也从导师身上看到了自己的不足,不论是在技术层面上还是在对待工作的态度上,导师如同明镜一般照出了我的缺点我的不足。此外,我还要感谢在我实习期间在论文和程序上帮助过我的同学和社会人士,此前我对于springboot框架方面的一些知识还不了解,是他们在我编写程序过程中给了我很多的启发和感想,也帮助了我对于程序的调试和检测。没有他们我是不能顺利完成本次毕业设计的。至此,我的毕业设计就花上了一个圆满的句号了。
免费领取项目源码,请关注❤点赞收藏并私信博主,谢谢-
本文围绕停车场管理系统展开,分析了开发背景、目的及意义。系统采用面向对象开发模式,以MySQL为数据存储单元,运用Spring Boot框架、Java和Ajax技术实现功能。涵盖用户管理、车辆信息等模块,经测试可正常运行,开发过程也让作者成长并发现自身问题。
1757

被折叠的 条评论
为什么被折叠?



