Springboot基于小程序的校园招聘系统的设计与实现
摘 要
随着智能手机的普及和4G网络的发展,以O20为代表的互联网+服务模式从衣食住行等方方面面改变着我们的生活方式。基于小程序的校园招聘系统主要功能模块包括用户管理,招聘资讯、招聘职位、简历投递、面试邀请等,采取面对对象的开发模式进行软件的开发和硬体的架设,能很好的满足实际使用的需求,完善了对应的软体架设以及程序编码的工作,采取MySQL作为后台数据的主要存储单元,采用Spring boot框架、JSP技术、Ajax技术进行业务系统的编码及其开发,实现了本系统的全部功能。本次报告,首先分析了研究的背景、作用、意义,为研究工作的合理性打下了基础。针对基于小程序的校园招聘系统的各项需求以及技术问题进行分析,证明了系统的必要性和技术可行性,然后对设计系统需要使用的技术软件以及设计思想做了基本的介绍,最后来实现基于小程序的校园招聘系统的部署与运行。
关键词:校园招聘系统;Springboot框架;MySQL数据库
Design and Implementation of Campus Recruitment System Based on Small Programs in Springboot
Abstract
With the popularization of smart phones and the development of 4G networks, the Internet plus service model represented by O20 has changed our lifestyle in terms of food, clothing, housing and transportation. The main functional modules of the campus recruitment system based on small programs include user management, recruitment information, recruitment positions, resume delivery, interview invitation, etc. The object-oriented development model is adopted for software development and hardware installation, which can well meet the needs of actual use, improve the corresponding software installation and program coding work, take MySQL as the main storage unit of background data, adopt the Spring boot framework JSP technology and Ajax technology are used to code and develop the business system and realize all the functions of the system. This report first analyzes the background, role and significance of the research, laying a foundation for the rationality of the research work. This paper analyzes the requirements and technical problems of the campus recruitment system based on small programs, proves the necessity and technical feasibility of the system, and then makes a basic introduction to the technical software and design ideas needed to design the system, and finally realizes the deployment and operation of the campus recruitment system based on small programs.
Key words:Campus recruitment system; Springboot framework; MySQL database
目 录
随着网络的快速发展,人们已经进入了信息时代,人们获得信息并进行相关信息的交流已经不只是停留在报纸、电视、收音机广播等传统媒体,特别是校园招聘问题,更需要不断更新与大量招聘相关信息。如果招聘机构能够开发并提供一个专门为就学校就业信息和校园招聘的平台,这样就业者就能快速有效的获得相关招聘信息,企业也可以快速发布招聘信息,并且学院也可轻松浏览掌握到各个应聘者的就业信息。因此本课题的选择具有一定实践意义。我国对校园招聘的研究主要形成于二十世纪末期。随着社会对人才大量的需求逐渐凸显,我国对校园招聘的发展、建设能力略显陈旧,难以满足当下大量人员就业的发展与流失现状。我国研究主要从以往的经验入手,对校园招聘进行探索、研究相关的管理方法。直到近十年,少数学者在着眼于校园发展时对校园招聘的发展产生了较多的关注并进行了相关的学术研究,有关论文,逐年递增,使我们对校园招聘的了解更加深刻。
随着高等院校的迅速发展,专业和高校学生人数的不断增加,校园招聘变成了一项相当繁重的工作。伴随着高校信息化建设的快速普及,开发出一套科学化的基于小程序的校园招聘系统尤为迫切,基于小程序的校园招聘系统的开发可以提高高校就业管理效率,为就业管理人员创造一个更人性化、规范化、多功能的管理平台。
-
- 研究内容
基于小程序的校园招聘系统的开发及实现,所需要的工作内容:
(1)首先是确定选题,确定好所要做的系统,并对系统的背景及现在面临的一些问题等进行系统的初步确认。
(2)系统确认完成后,结合系统开发的需求进行确认系统开发所使用的技术,基于小程序的校园招聘系统的开发使用Springboot框架,数据库进行平台的搭建开发,确认好使用的技术进行技术分析,所使用的技术是否可以完成系统的实现。
(3)确定好系统使用的技术,进行在线确认系统所划分的用户角色,并且根据用户角色划分确定所要设计的功能模块,对基于小程序的校园招聘系统的设计主要划分别为管理员和用户角色,并所使用的功能模块也相应不同,但是系统的数据库实现的内容是交互的,用户可以随时根据自己的需求进行菜品信息查询以及订餐,对于系统工作人员可以根据自己的分管内容进行在线信息的处理及操作,管理员获取到所有用户的详细数据信息,并根据需求进行第一时间处理解决。
(4)系统的功能模块确认完成后进行程序及界面的设计,设计完成后,并且通过测试来判断程序是否完善,对于系统测试,需要不同的用户进行不同的内容编辑及提交,及使用不同的测试方式找出程序中存在的漏洞,并对程序出现的漏洞问题进行在线解决处理,如果测试系统没有任何问题时,可以将系统上传进行正式操作使用。
人可以掌握多门外语,而一个计算机科学家精通的大多是编程语言,它不是人类的自然语言,比如C语言、Java、Perl等等。由于不同的公司开发出的“中间件”不够规范,所以Sun公司推出J2EE,用这个标准来解决弊病。它提供了良好的机制,让每个层次允许与之相对的服务器、组件运行,使得系统的搭建稳定可用、开发高效、维护方便。
-
- MVVM模式
MVVM模式是常用的开发模式,主要是在代码实现上将其分为M层、V层和C层。
视图(View)代表用户交互界面,一个 Web 应用就可能有很多的界面,在 MVVM 模式中,视图仅仅处理的只有数据采集、处理,还有用户的请求, 并不包括业务流程的处理,业务流程由模型(Model)来处理。
模型(Model)就是业务流程/状态的处理及业务规则的制定。模型处理业务流程的过程其它层是无法看见了的,它就像黑箱子,在接受视图请求的数据之后,然后返回最终的处理结果。MVVM 最主要的核心就是业务模型的设计,一个典型的应用例子就是目前流行的 EJB 模型,它从应用技术实现的角度对模型做了进一步的划分,以便充分利用现有的组件,但是它不能作为应用设计模型的框架。
控制器(Controller)可以理解为接收用户的请求,然后视图和模型匹配在一起,一起再完成用户请求。它有非常明显的作用在划分控制层上,可以很清晰地告诉你,它就是一个分发器,选择什么样的模型、视图,可以完成用户的什么样的请求。控制层不做所有的数据处理,比如说:用户点击一个连接,控制层接受到请求之后,并不处理业务信息,它只是向模型传递用户的信息,同时告诉模型做什么,然后选择符合需求的视图返回给用户。
整个小程序框架系统分为两部分:逻辑层和视图层。小程序开发框架的目标是通过尽可能简单、高效的方式让开发者可以在微信中开发具有原生 小程序 体验的服务。小程序在视图层与逻辑层间提供了数据传输和事件系统,提供了自己的视图层以及逻辑层框架,让开发者能够专注于数据与逻辑。框架的核心是一个响应的数据绑定系统,可以让数据与视图非常简单地保持同步。在逻辑层做数据修改,在视图层就会做相应的更新。框架提供了一套基础的组件,这些组件自带微信风格的样式以及特殊的逻辑,开发者可以通过组合基础组件,创建出强大的微信小程序 。
Spring框架是Java平台上的一种开源应用框架,提供具有控制反转特性的容器。尽管Spring框架自身对编程模型没有限制,但其在Java应用中的频繁使用让它备受青睐,以至于后来让它作为EJB(EnterpriseJavaBeans)模型的补充,甚至是替补。Spring框架为开发提供了一系列的解决方案,比如利用控制反转的核心特性,并通过依赖注入实现控制反转来实现管理对象生命周期容器化,利用面向切面编程进行声明式的事务管理,整合多种持久化技术管理数据访问,提供大量优秀的Web框架方便开发等等。Spring框架具有控制反转(IOC)特性,IOC旨在方便项目维护和测试,它提供了一种通过Java的反射机制对Java对象进行统一的配置和管理的方法。Spring框架利用容器管理对象的生命周期,容器可以通过扫描XML文件或类上特定Java注解来配置对象,开发者可以通过依赖查找或依赖注入来获得对象。Spring框架具有面向切面编程(AOP)框架,SpringAOP框架基于代理模式,同时运行时可配置;AOP框架主要针对模块之间的交叉关注点进行模块化。Spring框架的AOP框架仅提供基本的AOP特性,虽无法与AspectJ框架相比,但通过与AspectJ的集成,也可以满足基本需求。Spring框架下的事务管理、远程访问等功能均可以通过使用SpringAOP技术实现。Spring的事务管理框架为Java平台带来了一种抽象机制,使本地和全局事务以及嵌套事务能够与保存点一起工作,并且几乎可以在Java平台的任何环境中工作。Spring集成多种事务模板,系统可以通过事务模板、XML或Java注解进行事务配置,并且事务框架集成了消息传递和缓存等功能。Spring的数据访问框架解决了开发人员在应用程序中使用数据库时遇到的常见困难。它不仅对Java:JDBC、iBATS/MyBATIs、Hibernate、Java数据对象(JDO)、ApacheOJB和ApacheCayne等所有流行的数据访问框架中提供支持,同时还可以与Spring的事务管理一起使用,为数据访问提供了灵活的抽象。Spring框架最初是没有打算构建一个自己的WebMVC框架,其开发人员在开发过程中认为现有的StrutsWeb框架的呈现层和请求处理层之间以及请求处理层和模型之间的分离不够,于是创建了SpringMVC。
-
- Mysql数据库
Mysql 经过多次的更新,功能层面已经非常的丰富和完善了,从Mysql4版本到5版本进行了比较大的更新,在商业的实际使用中取得了很好的实际应用效果。最新版本的Mysql支持对信息的压缩,同时还能进行加密能更好的满足对信息安全性的需求。同时经过系统的多次更新,数据库自身的镜像功能也得到了很大的增强,运行的流畅度和易用性方面有了不小的进步,驱动的使用和创建也更加的高效快捷。最大的变动还是进行了空间信息的显示优化,能更加方便的在应用地图上进行坐标的标注和运算。强大的备份功能也保证了用户使用的过程会更加安心,同时支持的Office特性还支持用户的自行安装和使用。在信息的显示形式上也进行了不小的更新,增加了两个非常使用的显示区,一个是信息区,对表格和文字进行了分类处理,界面的显示更加清爽和具体。第二是仪表的信息控件,能在仪表信息区进行信息的显示,同时还能进行多个信息的比对,为用户的实际使用带来了很大的便捷。
针对本文中设计的基于小程序的校园招聘系统在实际的实现过程中,最终选择Mysql数据库的主要原因在于在企业的应用系统应用及开发的过程中会存在大量的数据库比较频繁的操作,而且数据的安全性要求也是非常的高。综合这些因素,最终选择安全性系数比较高的Mysql来对基于小程序的校园招聘系统后台数据进行存储操作。
开发任何一个系统,都要对其可行性进行分析,对其时间和资源上的限制进行考虑,这样可以减少系统开发的风险。同时,分析之后不仅能够合理的运用人力,还能在各方面资源的消耗上得到节省。下面就对技术、经济和社会三个方面来介绍。
实用性方面,本次设计的主要任务是在基于小程序的校园招聘系统内实现用户管理,招聘资讯、招聘职位、简历投递、面试邀请功能等,符合当前潮流的发展。从用户角度出发,同时也考虑系统运营成本和人力资源,采用网络上的便捷方式,实现线上业务,使得业务流程更系统,也更方便用户的体验,比较实用。
经济性方面,由于本课题中设计的基于小程序的校园招聘系统的主要目的是为了能够更加方便及快捷的进行招聘信息的查询管理及检索服务,也就是能够可以直接投入使用的信息化软件。系统的主要成本主要是集中在对使用数据后期继续维护及其管理更新这个操作上。但是一旦系统投入到实际的运行及使用之后就能够很好的提高信息查询检索的效率,同时也需要有效的保证查询者的信息方面的安全性,同时这个招聘信息与系统所带来的实际应用方面的价值是远远的超过了实际系统进行开发与维护方面的成本,因此,从经济上来说开发这个软件是可行的。
基于小程序的校园招聘系统的功能主要分为前台用户根据自己的需求进行注册登录,招聘资讯,简历投递、面试邀请等操作。后台系统管理员主要对注册用户,职位分类,简历投递,面试邀请进行管理。
企业用户用例图如下所示。

图3-1 企业用户用例图
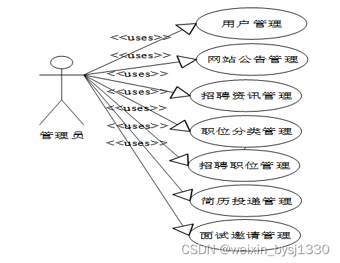
管理员用例图如下所示。

图3-2 管理员用例图
学生用例图如下所示。

图3-3 学生用例图
前台注册用户的功能如下:
注册登录:用户填写个人信息,并验证手机号码进行账户注册,注册成功后方可登录系统。
招聘职位:学生可以在线浏览企业发布的招聘职位信息。
招聘资讯:学生可以在线搜索查看系统发布的招聘资讯。
简历投递:学生在线进行对应职位的简历投递。
面试邀请:可以查看企业发布的面试邀请信息。
个人信息:用户可以修改个人信息。
管理员功能如下:
修改密码:管理员可以随时修改自己进入系统的登录密码,以保证系统的安全性。
用户管理:对企业用户、学生用户信息进行维护管理等。
招聘职位管理:对招聘职位信息进行维护管理。
简历投递管理:对简历投递信息进行维护管理。
职位分类:对职位进行分类管理。
招聘资讯管理:对招聘资讯进行发布管理等。
首先主要考虑的是系统功能软件,在具体设计的环节上,是不是能够较好的满足各类用户的基本功能需求,如果不能较好的满足用户需求,那么这个系统的存在是没有价值的。软件系统的非功能性求分析,从7个方面展开,一个是性能分析,针对系统;一个是安全分析,针对系统,一个是完整度分析,针对系统,一个是可维护分析,针对系统,一个是可扩展性分析,针对系统,一个是适应业务的性能分析。面对校园招聘与系统存在的性能、安全、扩展、完整度等7个方面性能综合比对分析后发现,需要相应的非功能性需求分析。
安全性对每一个系统来说都是非常重要的。安全性很好的系统可以保护企业的信息和用户的信息不被窃取。提高系统的安全性不仅是对用户的负责,更是对企业的负责。尤其针对于学生个人的简历投递与系统来说,必须要有很好的安全性来保障整个系统。
系统具有对使用者有权限控制,针对角色的不通限制使用者的权限,以此来确保系统的安全性。
数据库中的数据是从外界输入的,当数据的输入时,由于种种原因,输入的数据会无效,或者是脏数据。因此,怎样保证输入的数据符合规定,成为了数据库系统,尤其是多用户的关系数据库系统首要关注的问题。
因此,在写入数据库时,要保证数据完整性、正确性和一致性。
对系统的数据流进行分析,系统的使用者分为二类,一般用户,管理员。系统主要对界面信息传送,登录信息的验证,注册信息的接收,用户各种操作的响应做处理。
系统顶层数据流图如下图所示。

图3-2 顶层数据流图
要判断用户是是什么身份,是根据登录的数据来判断后,跳转到对应的功能界面。在系统的内部用户就可以对数据进行操作,数据库中心就可以接收到系统传输的有效数据流来对数据sql语句进行对应操作。
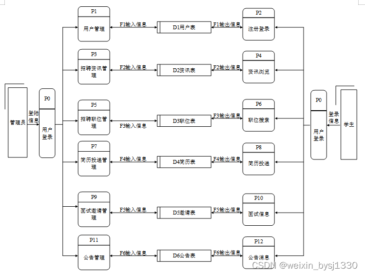
系统底层数据流图如下图所示。
图3-3 底层数据流图
系统可以分为前台和后台两部分,每一种操作后系统都返回操作结果。前台和后台的数据连接主要通过数据库,既分别对数据库做不同的操作。
基于小程序的校园招聘系统的架构设计主要分为可以3层,主要有Web层,业务层,Model层。其中web层还包括View层和Controller层,Model层包括元数据扩展层和数据访问层。
系统架构如下图所示。
MVVM 就是将其中的View 的状态和行为抽象化,让我们将视图 UI 和业务逻辑分开。当然这些事 ViewModel 已经帮我们做了,它可以取出 Model 的数据同时帮忙处理 View 中由于需要展示内容而涉及的业务逻辑。它强制性的把应用程序的输入、输出和处理全部分开,将其分为三个核心部分,这三个部分分别有不同的功能。

图4-1系统架构图
视图层视图是指被用户所看到的并且能够与之进行交互的界面。视图可以向用户展示相关的数据,并接收用户输入的数据,但对用户数据不进行任何实际业务操作处理。
模型层通过控制层来处理视图层传递的数据,同一个模型可以给不同的视图提供数据,也可以被不同的视图重复使用。由于 Model 的主要内容是数据、方法和行为,其也是 MVVM 中逻辑最为复杂,代码量最多的部分,其中包含了许多应用中需要用到的业务逻辑,因此模型层的开发也变得尤为重要,后期一般不会对模型层进行大规模改动,也是 MVVM最稳定的部分。
控制层主要负责视图层和模型层之间的数据传输和处理请求操作。当用户通过视图发送数据和请求时,控制层可以接收请求和数据并决定调用哪些模型、通过模型的哪些操来处理数据和请求,处理完成后,控制层再将数据返回给相应的视图。
登录模块:登录模块是进入系统的入口,所有用户必须登录后才能访问系统。登录需要输入用户名和密码,如果多次尝试登录需要输入验证码。登录时需要选择用户的角色,是一般用户还是管理员登录等。登录成功后,会通过数据库获取用户的权限,并跳转至用户的主页面。
招聘信息数据模块:可分为招聘信息数据浏览、招聘信息数据检索、招聘信息数据维护三个模块,管理员对招聘信息数据有维护的权限,企业用户可以发布新的招聘信息数据、更新已有的招聘信息数据,学生用户可以点击”招聘中心“查看各类招聘信息等。
职位分类管理模块:职位分类管理分为职位分类信息添加、修改。职位分类信息由管理员进行修改、添加、删除操作。
简历投递模块:学生用户可以在线进行个人简历的投递,企业用户后台可以查看到学生的投递具体信息,管理员主要对简历投递进行维护管理操作。
招聘资讯管理模块:管理员后台进行招聘资讯的发布更新,学生用户在系统前台可以对最新的资讯进行浏览查看等操作。
根据前面的数据流程图,结合系统的功能模块设计,设计出符合系统的各信息实体。
系统ER图如下图所示。

图4-3 系统ER图
基于小程序的校园招聘系统与系统所拥有的数据表有以下:招聘职位表,职位分类管理表,简历投递管理表,招聘资讯管理表,面试邀请表等。
由于数据表较多,只展示系统主要数据表,如下表所示。
student_users表:
| 名称 | 类型 | 长度 | 不是null | 主键 | 注释 |
| student_users_id | int | 11 | 是 | 是 | 学生用户ID |
| full_name | varchar | 64 | 否 | 否 | 姓名 |
| gender | varchar | 64 | 否 | 否 | 性别 |
| education | varchar | 64 | 否 | 否 | 学历 |
| university_one_is_graduated_from | varchar | 64 | 否 | 否 | 毕业院校 |
| major | varchar | 64 | 否 | 否 | 专业 |
| examine_state | varchar | 16 | 是 | 否 | 审核状态 |
| recommend | int | 11 | 是 | 否 | 智能推荐 |
| user_id | int | 11 | 是 | 否 | 用户ID |
| create_time | datetime | 0 | 是 | 否 | 创建时间 |
| update_time | timestamp | 0 | 是 | 否 | 更新时间 |
enterprise_users表:
| 名称 | 类型 | 长度 | 不是null | 主键 | 注释 |
| enterprise_users_id | int | 11 | 是 | 是 | 企业用户ID |
| enterprise_no | varchar | 64 | 否 | 否 | 企业编号 |
| enterprise_name | varchar | 64 | 否 | 否 | 企业名称 |
| person_in_charge | varchar | 64 | 否 | 否 | 负责人 |
| examine_state | varchar | 16 | 是 | 否 | 审核状态 |
| recommend | int | 11 | 是 | 否 | 智能推荐 |
| user_id | int | 11 | 是 | 否 | 用户ID |
| create_time | datetime | 0 | 是 | 否 | 创建时间 |
| update_time | timestamp | 0 | 是 | 否 | 更新时间 |
position_classification表:
| 名称 | 类型 | 长度 | 不是null | 主键 | 注释 |
| position_classification_id | int | 11 | 是 | 是 | 职位分类ID |
| position_category | varchar | 64 | 否 | 否 | 职位类别 |
| recommend | int | 11 | 是 | 否 | 智能推荐 |
| create_time | datetime | 0 | 是 | 否 | 创建时间 |
| update_time | timestamp | 0 | 是 | 否 | 更新时间 |
recruitment_position表:
| 名称 | 类型 | 长度 | 不是null | 主键 | 注释 |
| recruitment_position_id | int | 11 | 是 | 是 | 招聘职位ID |
| enterprise_no | int | 11 | 否 | 否 | 企业编号 |
| enterprise_name | varchar | 64 | 否 | 否 | 企业名称 |
| position_name | varchar | 64 | 否 | 否 | 职位名称 |
| position_category | varchar | 64 | 否 | 否 | 职位类别 |
| number_of_recruiters | int | 11 | 否 | 否 | 招聘人数 |
| work_address | varchar | 64 | 否 | 否 | 工作地址 |
| job_content | text | 0 | 否 | 否 | 工作内容 |
| educational_requirements | text | 0 | 否 | 否 | 学历要求 |
| salary | text | 0 | 否 | 否 | 薪资待遇 |
| publicity_map | varchar | 255 | 否 | 否 | 宣传图 |
| details | text | 0 | 否 | 否 | 详情 |
| hits | int | 11 | 是 | 否 | 点击数 |
| praise_len | int | 11 | 是 | 否 | 点赞数 |
| examine_state | varchar | 16 | 是 | 否 | 审核状态 |
| examine_reply | varchar | 16 | 否 | 否 | 审核回复 |
| recommend | int | 11 | 是 | 否 | 智能推荐 |
| create_time | datetime | 0 | 是 | 否 | 创建时间 |
| update_time | timestamp | 0 | 是 | 否 | 更新时间 |
resume_delivery表:
| 名称 | 类型 | 长度 | 不是null | 主键 | 注释 |
| resume_delivery_id | int | 11 | 是 | 是 | 简历投递ID |
| enterprise_no | int | 11 | 否 | 否 | 企业编号 |
| enterprise_name | varchar | 64 | 否 | 否 | 企业名称 |
| position_name | varchar | 64 | 否 | 否 | 职位名称 |
| user | int | 11 | 否 | 否 | 用户 |
| full_name | varchar | 64 | 否 | 否 | 姓名 |
| gender | varchar | 64 | 否 | 否 | 性别 |
| education | varchar | 64 | 否 | 否 | 学历 |
| university_one_is_graduated_from | varchar | 64 | 否 | 否 | 毕业院校 |
| educational_experience | text | 0 | 否 | 否 | 教育经历 |
| work_experience | text | 0 | 否 | 否 | 工作经历 |
| self_introduction | text | 0 | 否 | 否 | 自我介绍 |
| recommend | int | 11 | 是 | 否 | 智能推荐 |
| create_time | datetime | 0 | 是 | 否 | 创建时间 |
| update_time | timestamp | 0 | 是 | 否 | 更新时间 |
interview_invitation表:
| 名称 | 类型 | 长度 | 不是null | 主键 | 注释 |
| interview_invitation_id | int | 11 | 是 | 是 | 面试邀请ID |
| enterprise_no | int | 11 | 否 | 否 | 企业编号 |
| enterprise_name | varchar | 64 | 否 | 否 | 企业名称 |
| user | int | 11 | 否 | 否 | 用户 |
| full_name | varchar | 64 | 否 | 否 | 姓名 |
| position_name | varchar | 64 | 否 | 否 | 职位名称 |
| interview_time | datetime | 0 | 否 | 否 | 面试时间 |
| place_of_interview | varchar | 64 | 否 | 否 | 面试地点 |
| carrying_information | text | 0 | 否 | 否 | 携带资料 |
| recommend | int | 11 | 是 | 否 | 智能推荐 |
| create_time | datetime | 0 | 是 | 否 | 创建时间 |
| update_time | timestamp | 0 | 是 | 否 | 更新时间 |
用户在填写数据的时候必须与注册页面上的验证相匹配否则会注册失败,注册页面的表单验证是通过验证的,用户名的长度必须在6到18之间,邮箱必须带有@符号,密码和密码确认必须相同,你输入的密码,系统会根据你输入密码的强度给出指定的值,电话号码和身份证号码必须要求输入格式与生活相符合,当你前台验证通过的时候你点击注册,表单会将你输入的值通过name值传递给后台并保存到数据库中。
用户注册流程图如下图所示。

图5-1用户注册流程图
用户注册界面如下图所示。

图5-2用户注册界面
用户注册逻辑代码如下:
* 注册
* @param user
* @return
*/
@PostMapping("register")
public Map<String, Object> signUp(@RequestBody User user) {
// 查询用户
Map<String, String> query = new HashMap<>();
query.put("username",user.getUsername());
List list = service.select(query, new HashMap<>()).getResultList();
if (list.size()>0){
return error(30000, "用户已存在");
}
user.setUserId(null);
user.setPassword(service.encryption(user.getPassword()));
service.save(user);
return success(1);
}
/**
* 用户ID:[0,8388607]用户获取其他与用户相关的数据
*/
@Id
@GeneratedValue(strategy = GenerationType.IDENTITY)
@Column(name = "user_id")
private Integer userId;
/**
* 账户状态:[0,10](1可用|2异常|3已冻结|4已注销)
*/
@Basic
@Column(name = "state")
private Integer state;
/**
* 所在用户组:[0,32767]决定用户身份和权限
*/
@Basic
@Column(name = "user_group")
private String userGroup;
/**
* 上次登录时间:
*/
@Basic
@Column(name = "login_time")
private Timestamp loginTime;
/**
* 手机号码:[0,11]用户的手机号码,用于找回密码时或登录时
*/
@Basic
@Column(name = "phone")
private String phone;
/**
* 手机认证:[0,1](0未认证|1审核中|2已认证)
*/
@Basic
@Column(name = "phone_state")
private Integer phoneState;
/**
* 用户名:[0,16]用户登录时所用的账户名称
*/
@Basic
@Column(name = "username")
private String username;
/**
* 昵称:[0,16]
*/
@Basic
@Column(name = "nickname")
private String nickname;
/**
* 密码:[0,32]用户登录所需的密码,由6-16位数字或英文组成
*/
@Basic
@Column(name = "password")
private String password;
/**
* 邮箱:[0,64]用户的邮箱,用于找回密码时或登录时
*/
@Basic
@Column(name = "email")
private String email;
/**
* 邮箱认证:[0,1](0未认证|1审核中|2已认证)
*/
@Basic
@Column(name = "email_state")
private Integer emailState;
/**
* 头像地址:[0,255]
*/
@Basic
@Column(name = "avatar")
private String avatar;
/**
* 创建时间:
*/
@Basic
@Column(name = "create_time")
@JsonFormat(pattern = "yyyy-MM-dd HH:mm:ss")
private Timestamp createTime;
@Basic
@Transient
private String code;
}
主要由两部分组成,登录前的登录界面以及登录后的用户功能界面。登录界面,要求用户输入用户名和密码,当用户名和密码其中一个输入为空时,给出提示“用户名,密码不能为空”。获取用户名和密码后到数据库中查找,如果用户名存在,以及对应的密码正确,则登录成功,否则登录失败。登录失败后给出提示,并把焦点停在文本框中。登录成功后将该次会话的全局变量username设置为用户名。登录成功后进入会员的功能模块,主要有会员基本信息修改,已经发布考试信息管理,发布信息,和退出功能。退出功能是清除全局变量username的值,并跳回到首页。
登录流程图如下图所示。

图5-3登录流程图
用户登录界面如下图所示。

图5-4用户登录界面
用户登录的逻辑代码如下所示。
/**
* 登录
* @param data
* @param httpServletRequest
* @return
*/
@PostMapping("login")
public Map<String, Object> login(@RequestBody Map<String, String> data, HttpServletRequest httpServletRequest) {
log.info("[执行登录接口]");
String username = data.get("username");
String email = data.get("email");
String phone = data.get("phone");
String password = data.get("password");
List resultList = null;
Map<String, String> map = new HashMap<>();
if(username != null && "".equals(username) == false){
map.put("username", username);
resultList = service.select(map, new HashMap<>()).getResultList();
}
else if(email != null && "".equals(email) == false){
map.put("email", email);
resultList = service.select(map, new HashMap<>()).getResultList();
}
else if(phone != null && "".equals(phone) == false){
map.put("phone", phone);
resultList = service.select(map, new HashMap<>()).getResultList();
}else{
return error(30000, "账号或密码不能为空");
}
if (resultList == null || password == null) {
return error(30000, "账号或密码不能为空");
}
//判断是否有这个用户
if (resultList.size()<=0){
return error(30000,"用户不存在");
}
User byUsername = (User) resultList.get(0);
Map<String, String> groupMap = new HashMap<>();
groupMap.put("name",byUsername.getUserGroup());
List groupList = userGroupService.select(groupMap, new HashMap<>()).getResultList();
if (groupList.size()<1){
return error(30000,"用户组不存在");
}
UserGroup userGroup = (UserGroup) groupList.get(0);
//查询用户审核状态
if (!StringUtils.isEmpty(userGroup.getSourceTable())){
String sql = "select examine_state from "+ userGroup.getSourceTable() +" WHERE user_id = " + byUsername.getUserId();
String res = String.valueOf(service.runCountSql(sql).getSingleResult());
if (res==null){
return error(30000,"用户不存在");
}
if (!res.equals("已通过")){
return error(30000,"该用户审核未通过");
}
}
//查询用户状态
if (byUsername.getState()!=1){
return error(30000,"用户非可用状态,不能登录");
}
String md5password = service.encryption(password);
if (byUsername.getPassword().equals(md5password)) {
// 存储Token到数据库
AccessToken accessToken = new AccessToken();
accessToken.setToken(UUID.randomUUID().toString().replaceAll("-", ""));
accessToken.setUser_id(byUsername.getUserId());
tokenService.save(accessToken);
// 返回用户信息
JSONObject user = JSONObject.parseObject(JSONObject.toJSONString(byUsername));
user.put("token", accessToken.getToken());
JSONObject ret = new JSONObject();
ret.put("obj",user);
return success(ret);
} else {
return error(30000, "账号或密码不正确");
}
}
用户登录/注册成功之后可以修改自己的基本信息。修改页面的表单中每一个input的name值都要与实体类中的参数相匹配,在用户点击修改页面的时候,如果改后用户名与数据库里面重复了,页面会提示该用户名已经存在了,否则通过Id来查询用户,并将用户的信息修改为表单提交的数据。
如果招聘职位的信息需要修改,企业用户可以通过查询招聘职位的基本信息来查询招聘信息,查询招聘信息是通过ajax技术来进行查询的,需要传递企业名称、类型等参数然后在返回到该页面中,可以选中要修改或删除的那条信息,如果选中了超过一条数据,页面会挑一个窗口提醒只能选择一条数,如果没有选中数据会挑一个窗口题型必须选择一条数据。当选择确认修改的时候,后台会根据传过来的id到数据库查询,并将结果返回到修改页面中,可以在修改页面中修改刚刚选中的信息当点击确认的时候from表单会将修改的数据提交到后台并保存到数据库中。
招聘职位展示界面如下图所示。

图5-5招聘职位展示界面
招聘职位的逻辑代码如下:
@PostMapping("/add")
@Transactional
public Map<String, Object> add(HttpServletRequest request) throws IOException {
service.insert(service.readBody(request.getReader()));
return success(1);
}
@Transactional
public Map<String, Object> addMap(Map<String,Object> map){
service.insert(map);
return success(1);
}
public Map<String,Object> readBody(BufferedReader reader){
BufferedReader br = null;
StringBuilder sb = new StringBuilder("");
try{
br = reader;
String str;
while ((str = br.readLine()) != null){
sb.append(str);
}
br.close();
String json = sb.toString();
return JSONObject.parseObject(json, Map.class);
}catch (IOException e){
e.printStackTrace();
}finally{
if (null != br){
try{
br.close();
}catch (IOException e){
e.printStackTrace();
}
}
}
return null;
}
public void insert(Map<String,Object> body){
StringBuffer sql = new StringBuffer("INSERT INTO ");
sql.append("`").append(table).append("`").append(" (");
for (Map.Entry<String,Object> entry:body.entrySet()){
sql.append("`"+humpToLine(entry.getKey())+"`").append(",");
}
sql.deleteCharAt(sql.length()-1);
sql.append(") VALUES (");
for (Map.Entry<String,Object> entry:body.entrySet()){
Object value = entry.getValue();
if (value instanceof String){
sql.append("'").append(entry.getValue()).append("'").append(",");
}else {
sql.append(entry.getValue()).append(",");
}
}
sql.deleteCharAt(sql.length() - 1);
sql.append(")");
log.info("[{}] - 插入操作:{}",table,sql);
Query query = runCountSql(sql.toString());
query.executeUpdate();
}
此页面的关键是用户学生用户投递简历,学生可以在线上传个人简历、完善个人信息等。单击提交按钮以完成信息的添加。如果未写入完整的用户名称、未上传简历等,例如,如果未写入用户名称,系统将给出相应的错误提示,并且无法成功输入。数据以概念的形式以onsubmit =“return checkForm()”的形式写入以进行检查,checkForm()函数是一种用于写入数据的不同类型的校对方法,是不是为空也是经过form表单中的onsubmit=”return checkForm()来检查。
企业用户点击左侧菜单“简历投递”,页面跳转到学生用户的简历简历投递外观,调用后台查询所有学生用户简历信息。并将信息密封到数据集合List,绑定到请求对象,然后页面跳转到相应的界面。
简历投递界面如下图所示。

图5-6简历投递界面
简历投递界面逻辑代码如下:
@RequestMapping("auth")
public class AuthController extends BaseController<Auth, AuthService> {
/**
* 服务对象
*/
@Autowired
public AuthController(AuthService service) {
setService(service);
}
对任何系统而言,测试都是必不可少的环节,测试可以发现系统存在的很多问题,所有的软件上线之前,都应该进行充足的测试之后才能保证上线后不会Bug频发,或者是功能不满足需求等问题的发生。下面分别从单元测试,功能测试和用例测试来对系统进行测试以保证系统的稳定性和可靠性。
下表是招聘职位管理功能的测试用例,检测了招聘职位管理中对招聘职位的增加,删除,修改,查询操作是否成功运行。观察系统的响应情况,得出该功能也达到了设计目标,系统运行正确。
前置条件;用户登录系统。
表6-1 招聘职位管理的测试用例
| 功能描述 | 用于招聘职位管理 | |
| 测试目的 | 检测招聘职位管理时的各种操作的运行情况 | |
| 测试数据以及操作 | 预期结果 | 实际结果 |
| 点击添加招聘职位,必填项合法输入,点击保存 | 提示添加成功 | 与预期结果一致 |
| 点击添加招聘职位,必填项输入不合法,点击保存 | 提示必填项不能为空 | 与预期结果一致 |
| 点击修改招聘职位,必填项修改为空,点击保存 | 提示必填项不能为空 | 与预期结果一致 |
| 点击修改招聘职位,必填项输入不合法,点击保存 | 提示必填项不能为空 | 与预期结果一致 |
| 点击删除招聘职位,选择招聘职位删除 | 提示删除成功 | 与预期结果一致 |
| 点击搜索招聘职位,输入存在的招聘职位名 | 查找出招聘职位 | 与预期结果一致 |
| 点击搜索招聘职位,输入不存在的招聘职位名 | 不显示招聘职位 | 与预期结果一致 |
下表是用户简历投递功能的测试用例,检测了用户简历投递中对个人简历投递的增加,删除,修改,查询操作是否成功运行。观察系统的响应情况,得出该功能也达到了设计目标,系统运行正确。
前置条件;用户登录系统。
表6-2 用户简历投递的测试用例
| 功能描述 | 用于用户简历投递 | |
| 测试目的 | 检测用户简历投递时的各种操作的运行情况 | |
| 测试数据以及操作 | 预期结果 | 实际结果 |
| 点击添加简历投递,必填项合法输入,点击保存 | 提示添加成功 | 与预期结果一致 |
| 点击添加简历投递,必填项输入不合法,点击保存 | 提示必填项不能为空 | 与预期结果一致 |
| 点击修改简历投递,必填项修改为空,点击保存 | 提示必填项不能为空 | 与预期结果一致 |
| 点击修改简历投递,必填项输入不合法,点击保存 | 提示必填项不能为空 | 与预期结果一致 |
| 点击删除简历投递,选择简历投递删除 | 提示删除成功 | 与预期结果一致 |
| 点击搜索简历投递,输入存在的简历投递名 | 查找出简历投递 | 与预期结果一致 |
| 点击搜索简历投递,输入不存在的简历投递名 | 不显示简历投递 | 与预期结果一致 |
下表是职位分类管理功能的测试用例,检测了职位分类管理中分类列表的操作是否成功运行。观察系统的响应情况,得出该功能也达到了设计目标,系统运行正确。
前置条件;用户登录系统。
表6-3 职位分类管理的测试用例
| 功能描述 | 用于职位分类管理 | |
| 测试目的 | 检测职位分类管理时各种操作的情况 | |
| 测试数据以及操作 | 预期结果 | 实际结果 |
| 未选择分类,点击提交 | 提示请选择分类 | 与预期结果一致 |
| 未选择列表,点击提交 | 提示请选择列表 | 与预期结果一致 |
使用阿里云PTS(Performance Testing Service)性能测试服务对线上系统进行压力测试。线上服务器环境为:1核心CPU,1G内存,1Mbps公网带宽,Centos7.0操作系统。
压测过程中使用了2台并发机器,每台机器20个用户并发,对系统主页,登录,数据查询和数据维护等模块进行并发访问,测试结果是有40个用户并发时,数据管理相关页面的响应时间甚至达到了7s,通过查看服务器出网流量发现已经达到1381kb/s,可以看出服务器的带宽已经达到峰值,如果系统使用5Mbps的带宽,系统的响应时间和TPS将会大大增加。在整个测试的过程中,CPU的使用率占用仅8%,也提现出带宽瓶颈对系统的影响非常严重。
随着计算机互联网技术的迅猛发展,各行各业都已经实现采用计算机相关技术对日益放大的数据进行管理。该课题是基于小程序的校园招聘系统为核心展开的。本研究针对招聘信息管理需求建模,数据建模及过程建模分析设计并实现平台研究的过程。给出系统应用架构并分析优劣势,通过功能分解图,系统组件图描述功能需求。设计建立了数据库,给出系统关键数据结构的定义。通过类关系图描述组件间的协作关系,给出各个类的定义方法。通过描述每一个类的字段,属性及方法实现系统的前后端代码。最终给出系统集成整合方法,完成基于小程序的校园招聘系统设计与实现。系统投入运行时,各功能均运行正常。系统的每个界面的操作符合常规逻辑,对使用者来说操作简单,界面友好。整个系统的各个功能设计合理,体现了人性化。
但是由于自己在系统开发过程中对一些用到的相关知识和技术掌握不够牢固,再加上自身开发经验欠缺,因此系统在有些方面的功能还不够完善,考虑的不够全面,因此整个系统还有待日后逐步完善。
参考文献
[1]李兴燕.高校校园招聘现状及问题研究——基于企业、高校、大学生三方视角[J].现代商贸工业,2022,43(04):64-66.
[2]赖洪洪.提高Z世代校园招聘成效之思考与探索[J].经济管理文摘,2021(24):159-162.
[3]万健婧,闫宁宁.民营企业校园招聘问题及对策研究[J].现代营销(经营版),2021(11):108-110.
[4]崔淑琴.新时代高职院校校园招聘有效性研究[J].质量与市场,2021(19):118-120+123.
[5]袁建东,张秋霞.数字供应链时代下的人才需求:基于华为校园招聘实践的分析[J].供应链管理,2021,2(10):86-91.
[6]梁爽爽,黄麟涵,王惠利. 打造“互联网+直播”校园招聘新模式的思路[C]//劳动保障研究会议论文集(十).,2021:66-67.
[7]张晓艳. 基于胜任力的校园招聘人才评价指标体系研究[D].鲁东大学,2021.
[8]王晓青. 企业校园招聘平台的设计与实现[D].北京交通大学,2021.
[9]陈建帮.校园招聘新形态:概念特征、挑战分析及应对策略[J].中国大学生就业,2021(10):36-41.
[10]王磊. 高校校园招聘信息服务系统设计与实现[D].电子科技大学,2021.
[11]赖力潜,余星洁,曾晓勿,陈舒琪.大数据校园招聘平台设计及初步实现[J].电子技术与软件工程,2021(05):184-186.
[12]许颖.当前就业形势下的校园招聘困境及对策[J].人才资源开发,2020(21):59-60.
[13]马俊豪,姚墨石.校园招聘服务企业探索和未来展望——以大学生创新创业项目为例[J].现代营销(经营版),2020(11):18-19.
[14]李博文,王宏卫,樊晓旭,李峤.基于项目管理的校园招聘平台建设机制研究与实践[J].作家天地,2020(20):61-62.
[15]彭美阮.优化校园招聘的策略[J].人力资源,2020(14):93-94.
[16]Yi Cuijuan. Under the Background of Big Data, Information-Based Teaching has Great Influence on the Development of College Students’ Employability[J]. Journal of Physics: Conference Series,2021,1852(4):
[17]Adam Kanar,Dave Bouckenooghe. The role of extracurricular activities in shaping university students' employment self-efficacy perceptions[J]. Career Development International,2021,26(2):
致谢
本次设计历时3个月。在这个毕业设计中,它离不开指导教师的指导,使事情基本顺利。指导老师无论是在毕业设计历经中,还是在论文做完中都给了了我特别大的助益。另一个方面,教师认真负责的工作姿态,谨慎的教学精神厚重的理论水准都使我获益匪浅。他勤恳谨慎的教学育人学习姿态也给我留下了特别特别深的感觉。我从老师那里学到了很多东西。在理论和实践中,我的技能得到了特别大的提高。在此,特向教师表示由衷的感激。
经过对该毕业设计的全部研究和开发,我的系统研发经历了从需求分析到实现详细功能,再到最终测试和维护的特殊进展。让我对系统研发有了更深层次的认识。如今我的动手本领单独处理疑惑的本领也获取到了特别大的演练学习增多,这是这次毕业设计最好的收获。
最后,在整个系统开发过程中,我周围的同学和朋友给了我很多意见,所以我很快就确认了系统的商业思想。在次,我由衷的向他们表示感激。
Springboot小程序校园招聘系统设计与实现
本文围绕基于小程序的校园招聘系统展开,分析了研究背景与意义,介绍了J2EE、MVVM、Spring boot等相关技术。对系统进行了需求分析、设计与实现,涵盖注册、登录等模块,并进行了功能和性能测试。系统投入运行正常,但仍有待完善。
695

被折叠的 条评论
为什么被折叠?



