报告:2025私域大模型部署白皮书-超云-59页
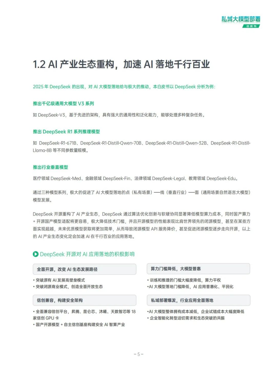
大模型是人工智能发展的重要方向,其必要性体现在推动技术进步、促进经济发展、提升国家竞争力等多个层面。发展 大模型已成为全球共识,也是我国实现科技自立自强、建设科技强国的必然选择。 私域大模型正在重写智能化的底层语法—它不是算力的 军备竞赛,而是认知边疆的开拓征途。 AI 大模型近年来在模型规模、架构创新、算法优化、训练方法、场景应用等方面上取得了显著突破,但在实际应用中仍 面临诸多挑战:高端算力芯片成本高昂且供应受限、闭源模型私域部署困境、国产芯片生态适配难题、迫切需要高性能、高安全的国产算力 + 国产开源模型。
★
预览·AI大模型材料
(方便大家直接下载,这里给大家整理好了书籍的PDF,扫码即可↓↓↓↓)









…(由于篇幅有限)\
文│超云
报告共计:59页
(方便大家直接下载,这里给大家整理好了书籍的PDF,扫码即可↓↓↓↓)

1975

被折叠的 条评论
为什么被折叠?



