手写线程池:从设计思路到核心实现剖析
-
《深入线程池内核:手把手教你设计一个工业级线程池》
-
《线程池设计完全指南:从零实现一个高性能任务调度器》
-
《造轮子的艺术:如何从第一性原理出发设计自定义线程池》
-
《线程池核心机制揭秘:任务队列、工作线程与生命周期管理》
-
《不只是会用,更要懂原理:手写线程池的完整设计思路》
前言:为什么要自己实现线程池?
在深入学习并发编程的过程中,很多开发者会有这样的疑问:已经有了完善的线程池实现(如Java的ThreadPoolExecutor),为什么还要自己动手实现一个?原因有三:
第一,理解底层原理。阅读源码固然重要,但自己动手实现能让我们对线程池的工作机制有更深刻的理解。就像学数学,只背公式和真正推导公式,理解深度完全不同。
第二,掌握设计模式。线程池是多种设计模式的集大成者——工厂模式、享元模式、策略模式等都在其中有所体现。亲手实现能帮助我们更好地掌握这些模式的应用场景。
第三,定制化需求。虽然标准库的线程池功能强大,但在某些特殊场景下,我们可能需要特定的扩展功能。理解底层设计,才能更好地进行定制开发。
一、线程池设计的核心哲学
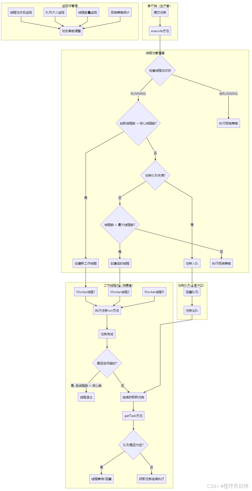
1.1 线程池的本质:生产者-消费者模式
从架构设计的角度看,线程池本质上是一个生产者-消费者模式的优雅实现:
-
生产者:调用
execute()方法提交任务的客户端 -
消费者:工作线程(Worker),从队列中获取并执行任务
-
缓冲区:任务队列,平衡生产速度和消费速度
这种设计实现了任务提交与执行的解耦,生产者无需关心任务何时、由哪个线程执行,只需将任务提交到队列中即可。
1.2 线程池的三个核心问题
在设计线程池时,我们需要解决三个基本问题:
-
任务如何存储? → 任务队列的设计
-
任务如何执行? → 工作线程的设计
-
资源如何管理? → 生命周期控制
接下来,我们将逐一深入分析这些问题的解决方案。
二、线程池的四大核心组件
2.1 任务队列:线程池的"蓄水池"
任务队列是线程池的缓冲区和调度中心,它的设计直接影响线程池的性能表现。
队列选择策略
// 三种主要的队列实现方式
BlockingQueue<Runnable> workQueue;
// 1. 有界队列 - 控制资源使用,防止内存溢出
workQueue = new ArrayBlockingQueue<>(capacity);
// 2. 无界队列 - 理论上可以无限接收任务
workQueue = new LinkedBlockingQueue<>();
// 3. 同步移交队列 - 不存储,直接传递
workQueue = new SynchronousQueue<>();
队列的阻塞机制
队列的关键在于阻塞操作:当队列为空时,工作线程会被阻塞等待;当队列满时,提交任务的操作会被阻塞。这种阻塞机制使得线程池能够自动调节生产与消费的节奏。
// 阻塞式获取任务的核心逻辑
public Runnable getTask() throws InterruptedException {
// take()方法会在队列为空时阻塞,直到有新任务加入
return workQueue.take();
}
2.2 工作线程:线程池的"劳动者"
工作线程(Worker)是线程池的执行单元,它的设计需要平衡效率与资源消耗。
Worker的设计要点
一个Worker需要包含以下要素:
-
线程对象:实际执行任务的Thread
-
任务引用:当前正在执行的任务
-
状态管理:记录线程的运行状态
-
异常处理:处理任务执行过程中的异常
Worker的生命周期
class Worker implements Runnable {
private Thread thread; // 工作线程
private Runnable firstTask; // 初始化时的第一个任务
private volatile boolean completed; // 是否完成执行
public void run() {
runWorker(this); // 核心工作循环
}
}
2.3 线程管理:线程池的"调度中心"
线程管理组件负责控制线程的创建、销毁和状态监控。
线程数量的动态调节
线程池需要根据负载情况动态调整线程数量:
-
核心线程:始终保持在池中,即使空闲也不销毁
-
非核心线程:空闲超过一定时间后会被回收
-
最大线程数:硬性限制,防止资源耗尽
线程工厂的重要性
线程工厂(ThreadFactory)提供了定制化线程创建的入口:
interface ThreadFactory {
Thread newThread(Runnable r);
}
通过自定义ThreadFactory,我们可以:
-
设置线程的优先级
-
设置线程的守护状态
-
自定义线程命名(便于监控)
-
设置未捕获异常处理器
2.4 拒绝策略:线程池的"安全阀"
当线程池达到饱和状态(队列满且线程数达上限)时,需要拒绝新任务。拒绝策略的设计体现了防御性编程的思想。
四种基本拒绝策略
-
AbortPolicy:直接抛出异常,让调用者感知
-
CallerRunsPolicy:由提交任务的线程直接执行
-
DiscardPolicy:静默丢弃,不做任何处理
-
DiscardOldestPolicy:丢弃队列中最旧的任务,然后尝试重新提交
三、工作线程的核心循环设计
3.1 任务获取的阻塞机制
工作线程如何从队列中获取任务?这是线程池设计的核心难点。
阻塞式获取 vs 轮询式获取
阻塞式获取(推荐):
while (!isShutdown) {
Runnable task = workQueue.take(); // 阻塞直到有任务
executeTask(task);
}
优势:
-
CPU占用率低(线程在等待时处于阻塞状态)
-
响应及时(任务到达时立即唤醒)
-
实现简单
劣势:
-
依赖操作系统的线程调度
-
阻塞/唤醒有一定开销
轮询式获取:
while (!isShutdown) {
Runnable task = workQueue.poll(100, TimeUnit.MILLISECONDS);
if (task != null) {
executeTask(task);
}
}
优势:
-
可以定期检查其他条件(如超时、中断)
-
避免长时间阻塞
劣势:
-
CPU占用率较高
-
响应延迟不确定
3.2 优雅处理队列为空的情况
当任务队列为空时,工作线程应该:
-
进入等待状态:避免忙等消耗CPU
-
保持可中断:支持线程池的优雅关闭
-
支持超时机制:非核心线程超时后退出
private Runnable getTask() {
boolean timedOut = false;
for (;;) {
// 检查线程池状态
if (线程池已关闭) {
return null;
}
// 判断是否应该超时退出
boolean timed = 允许核心线程超时 || 当前线程数 > 核心线程数;
try {
Runnable r = timed ?
workQueue.poll(keepAliveTime, TimeUnit.NANOSECONDS) :
workQueue.take();
if (r != null)
return r;
timedOut = true;
} catch (InterruptedException retry) {
timedOut = false;
}
}
}
3.3 异常处理机制
任务执行过程中的异常不能影响工作线程本身:
try {
task.run();
} catch (RuntimeException x) {
// 记录异常日志
throw x;
} catch (Error x) {
// 处理严重错误
throw x;
} catch (Throwable x) {
// 包装非运行时异常
throw new Error(x);
} finally {
// 清理工作,准备执行下一个任务
afterExecute(task, thrown);
}
四、线程池的生命周期管理
4.1 状态定义
线程池应该有明确的生命周期状态:
enum PoolState {
RUNNING, // 正常运行,接收新任务
SHUTDOWN, // 不接收新任务,但会执行队列中的任务
STOP, // 不接收新任务,不执行队列任务,中断正在执行的任务
TERMINATED // 完全终止
}
4.2 优雅关闭
优雅关闭是线程池设计的重要考量:
public void shutdown() {
// 1. 修改状态为SHUTDOWN
// 2. 中断所有空闲线程
// 3. 等待所有工作线程完成
}
public List<Runnable> shutdownNow() {
// 1. 修改状态为STOP
// 2. 中断所有线程(包括正在执行任务的)
// 3. 返回队列中未执行的任务
}
五、性能优化与监控
5.1 性能优化点
-
减少锁竞争:使用并发队列,避免全局锁
-
内存优化:复用线程对象,减少GC压力
-
CPU优化:合理的线程数量,避免上下文切换过多
-
IO优化:针对IO密集型任务调整队列策略
5.2 监控指标
一个完善的线程池应该提供以下监控信息:
-
当前线程数
-
活跃线程数
-
已完成任务数
-
队列大小
-
拒绝任务数
-
平均任务执行时间
六、从设计到实现:思维跃迁
通过设计线程池,我们不仅学会了如何管理线程,更重要的是掌握了资源池化这一重要的系统设计思想。这种思想可以延伸到:
-
数据库连接池:复用数据库连接
-
HTTP连接池:复用HTTP连接
-
对象池:复用昂贵对象的创建
-
缓存池:复用计算结果
线程池的设计过程教会我们:在复杂系统中,管理比创建更重要,协调比执行更重要,整体优化比局部优化更重要。
当我们将线程池的设计思想应用到更广泛的系统设计中时,会发现很多看似复杂的问题,其核心都是相似的资源管理问题。这正是设计模式的魅力所在——它们提供的是思维框架,而不仅仅是代码模板。
169万+

被折叠的 条评论
为什么被折叠?



