线程池深度解析:高并发场景下的性能加速器
-
《线程池:从原理到实践,打造高性能并发应用的秘密武器》
-
《高并发场景下的线程管理艺术:线程池核心技术剖析》
-
《告别频繁创建销毁线程:线程池如何将性能提升300%?》
-
《Java线程池全解:工作原理、参数调优与实战应用》
-
《线程池设计思想:如何用池化技术解决资源管理难题》
引言:为什么需要线程池?
在现代软件开发中,多线程编程已经成为提升应用性能、提高CPU利用率的必备技能。然而,简单粗暴地“为每个任务创建一个新线程”的做法,在高并发场景下往往会适得其反。想象一下:一个电商系统在双十一期间,每秒需要处理数万笔订单请求,如果每个请求都创建一个新线程,系统很快就会因线程数量爆炸而崩溃。
这就是线程池技术诞生的背景——它通过池化思想,将线程的创建、销毁和管理进行统一控制,成为高性能并发编程的基石。
一、线程池的核心架构与工作原理
1.1 线程池的基本组成
一个完整的线程池通常包含以下几个核心组件:
线程集合:存放可重用的工作线程,这些线程在空闲时会等待新任务的到来,而不是被销毁。
任务队列:用于存储提交但尚未执行的任务,实现任务的缓冲和调度。
线程工厂:负责创建新线程,可以自定义线程的命名、优先级、守护状态等属性。
拒绝策略:当任务队列已满且线程数达到上限时,决定如何处理新提交的任务。
核心参数:包括核心线程数、最大线程数、空闲线程存活时间、任务队列容量等。
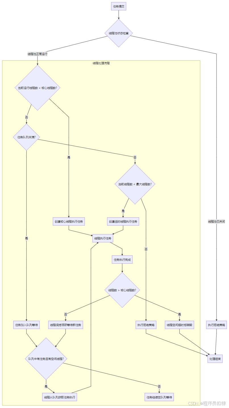
1.2 线程池的工作流程
当任务提交到线程池时,会经历以下决策流程:
-
核心线程分配:如果当前运行线程数小于核心线程数,立即创建新线程执行任务
-
任务队列缓冲:如果核心线程都在忙,将任务放入任务队列等待
-
扩展线程处理:如果任务队列已满且线程数未达上限,创建临时线程处理
-
拒绝策略执行:如果线程数已达上限且队列已满,按照设定的拒绝策略处理
这种分层处理机制,使得线程池能够智能地平衡资源消耗与响应速度。
二、线程池的四大核心优势
2.1 显著降低资源消耗
线程的创建和销毁是昂贵的系统操作。在Linux系统中,创建一个线程需要分配内存、初始化栈、建立线程控制块等一系列操作,耗时可能在毫秒级别。频繁的线程创建销毁会导致:
-
CPU时间浪费:大量CPU时间消耗在线程上下文切换上
-
内存碎片增加:频繁的内存分配释放导致内存碎片化
-
系统负载升高:线程调度开销随线程数量增加呈指数增长
线程池通过复用已有线程,将线程生命周期与任务生命周期解耦,避免了重复创建销毁的开销。测试数据显示,复用线程比新建线程的处理速度快3-5倍。
2.2 大幅提高响应速度
传统模式下,当任务到达时,需要经历"创建线程->初始化->执行任务->销毁线程"的完整周期。而线程池模式中,任务可以直接分配给已经就绪的线程执行,实现了"提交即执行"的效果。
这种"预热"机制对于需要快速响应的系统尤为重要。例如在Web服务器中,第一个请求可能会稍慢(需要初始化线程),但后续请求都能获得极快的响应。
2.3 增强线程可管理性
线程池提供了统一的线程管理界面,使得开发者能够:
集中监控:可以方便地获取线程池的运行状态,如活跃线程数、已完成任务数、队列大小等
动态调优:根据系统负载动态调整核心参数,如动态修改核心线程数
统一异常处理:可以设置统一的未捕获异常处理器,避免线程因异常而静默退出
资源限制:通过控制最大线程数,防止系统因线程过多而崩溃
2.4 提供更丰富的功能
现代线程池实现通常还提供以下高级功能:
任务编排:支持任务的依赖执行、周期性执行、延迟执行等复杂调度
统计信息:提供详细的运行时统计,为性能调优提供数据支持
钩子函数:在任务执行前后、线程创建销毁时提供回调接口
优雅关闭:支持平滑关闭,确保已提交任务都能被执行完成
三、高并发场景下的性能陷阱
如果不使用线程池,在高并发场景下会遇到哪些严重问题?
3.1 系统资源耗尽
每个线程都需要分配一定的内存(在JVM中通常为1MB栈空间)。假设每秒创建1000个线程,每个线程执行耗时100ms:
每秒内存需求 = 1000线程/秒 × 1MB/线程 = 1GB/秒
即使线程在执行完毕后立即销毁,如此高的内存分配速率也会迅速耗尽系统资源,触发频繁的GC,最终导致内存溢出。
3.2 CPU过度开销于线程管理
操作系统的线程调度器需要管理所有活跃线程。随着线程数量增加,调度开销呈非线性增长:
-
线程数从100增加到1000,调度开销可能增加20倍
-
大量时间片浪费在线程上下文切换而非实际任务执行
-
CPU缓存命中率下降,进一步降低执行效率
3.3 系统稳定性风险
无限制创建线程可能导致:
-
达到操作系统线程数上限(如Linux默认1024个)
-
竞争锁加剧,出现大量线程阻塞
-
死锁概率增加,调试困难
-
某个线程异常可能影响整个应用
3.4 响应时间不可预测
由于线程创建时间受系统负载影响很大,任务的执行时间变得不可预测:
-
系统空闲时,创建线程快,响应快
-
系统繁忙时,创建线程可能阻塞,响应延迟大
-
无法保证服务级别的SLA(服务等级协议)
四、线程池参数调优实战
4.1 核心参数解析
核心线程数(corePoolSize):
-
线程池的基本大小,即使空闲也不会销毁
-
设置依据:CPU密集型任务 ≈ CPU核数;IO密集型任务 ≈ CPU核数 × (1 + 平均等待时间/平均执行时间)
最大线程数(maximumPoolSize):
-
线程池允许的最大线程数
-
设置过大:上下文切换开销大;设置过小:无法充分利用资源
任务队列(workQueue):
-
有界队列:控制内存使用,但可能触发拒绝策略
-
无界队列:可能积压大量任务导致内存溢出
-
同步移交队列(SynchronousQueue):不存储任务,直接移交
空闲时间(keepAliveTime):
-
非核心线程的空闲存活时间
-
合理设置可以及时回收多余线程资源
4.2 最佳实践建议
-
根据任务类型选择队列:
-
CPU密集型:使用有界队列,防止任务积压
-
IO密集型:可适当使用无界队列,但需监控队列长度
-
-
设置合理的拒绝策略:
-
默认策略:抛出异常,让调用者感知
-
调用者运行:由提交任务的线程执行
-
丢弃策略:根据业务容忍度选择
-
-
监控与动态调整:
-
定期收集线程池运行指标
-
根据业务峰谷动态调整参数
-
设置告警阈值,及时干预
-
五、现代线程池的演进趋势
5.1 虚拟线程(协程)的冲击
Java 19引入的虚拟线程(Virtual Threads)提供了更轻量级的并发单元:
-
创建成本极低,可支持数百万个虚拟线程
-
由JVM调度,而非操作系统
-
与传统线程池形成互补而非替代关系
5.2 响应式编程的整合
响应式编程框架(如Project Reactor)与线程池深度整合:
-
提供声明式的异步编程模型
-
更好的背压支持
-
更细粒度的调度控制
5.3 智能化线程池
基于机器学习的自适应线程池:
-
根据历史负载预测未来需求
-
自动调整核心参数
-
异常模式的智能识别与自愈
结语
线程池作为并发编程的核心基础设施,其价值不仅体现在性能提升上,更体现在系统设计的规范性和可维护性上。理解线程池的工作原理,掌握其调优技巧,是每个后端开发者必须修炼的内功。
在微服务、云原生时代,线程池技术也在不断演进,与新的编程范式、新的硬件架构深度融合。但无论技术如何变化,池化思想——通过资源的复用和管理提升系统效率——这一核心理念将始终闪耀光芒。
196

被折叠的 条评论
为什么被折叠?



