🥂(❁´◡`❁)您的点赞👍➕评论📝➕收藏⭐➕关注👀是作者创作的最大动力🤞
💖📕🎉🔥 支持我:点赞👍+收藏⭐️+留言📝+关注👀欢迎留言讨论
🔥🔥🔥(源码获取 + 调试运行 + 问题答疑)🔥🔥🔥 有兴趣可以联系我
🔥🔥🔥 文末有往期免费源码,直接领取获取(无删减,无套路)
我们常常在当下感到时间慢,觉得未来遥远,但一旦回头看,时间已经悄然流逝。对于未来,尽管如此,也应该保持一种从容的态度,相信未来仍有许多可能性等待着我们。
🔥🔥🔥(免费,无删减,无套路):Java web项目源码整合开发ssm(30套)
链接:https://pan.quark.cn/s/1c6e0826cbfd
提取码:见文章末尾
🔥🔥🔥(免费,无删减,无套路):「在线考试系统源码(含搭建教程)」
链接:https://pan.quark.cn/s/96c4f00fdb43
提取码:见文章末尾
JDK 1.7 ConcurrentHashMap get()方法深度解析:无锁读取的魔法
引言:高并发读取的性能奇迹
在多线程环境下,ConcurrentHashMap最令人惊叹的特性之一就是其get()操作的完全无锁设计。想象一下这样的场景:数十个线程同时从同一个哈希表中读取数据,而无需任何线程阻塞或等待——这听起来像是并发编程的梦想,但JDK 1.7的ConcurrentHashMap通过精妙的设计使其成为现实。
今天,我们将深入剖析这个看似简单却蕴含深刻并发原理的get()方法,揭示它如何在保证线程安全的前提下实现极致性能。这不仅是一个方法的解析,更是一次对Java内存模型、volatile语义和现代CPU架构的深度探索。
一、get()方法的整体架构:三段式定位算法
1.1 方法签名与核心流程
public V get(Object key) {
Segment<K,V> s;
HashEntry<K,V>[] tab;
int h = hash(key);
// 1. 定位Segment
long u = (((h >>> segmentShift) & segmentMask) << SSHIFT) + SBASE;
if ((s = (Segment<K,V>)UNSAFE.getObjectVolatile(segments, u)) != null &&
(tab = s.table) != null) {
// 2. 定位HashEntry链表
for (HashEntry<K,V> e = (HashEntry<K,V>) UNSAFE.getObjectVolatile
(tab, ((long)(((tab.length - 1) & h)) << TSHIFT) + TBASE);
e != null; e = e.next) {
K k;
// 3. 遍历链表查找匹配项
if ((k = e.key) == key || (e.hash == h && key.equals(k)))
return e.value;
}
}
return null;
}
三段式定位的核心思想:
-
Segment定位:通过高位哈希值确定数据所在的段
-
桶定位:在Segment内部通过低位哈希值确定具体的哈希桶
-
链表遍历:在链表中查找匹配的键值对
🔥🔥🔥(免费,无删减,无套路):java swing管理系统源码 程序 代码 图形界面(11套)」
链接:https://pan.quark.cn/s/784a0d377810
提取码:见文章末尾
🔥🔥🔥(免费,无删减,无套路): Python源代码+开发文档说明(23套)」
链接:https://pan.quark.cn/s/1d351abbd11c
提取码:见文章末尾
🔥🔥🔥(免费,无删减,无套路):计算机专业精选源码+论文(26套)」
链接:https://pan.quark.cn/s/8682a41d0097
提取码:见文章末尾
1.2 哈希算法的双重角色
ConcurrentHashMap使用特殊的哈希算法,让同一个哈希值在不同的定位阶段发挥不同作用:
// 哈希函数示例
private int hash(Object k) {
int h = hashSeed;
h ^= k.hashCode();
// 一系列位运算,使哈希值分布更均匀
h += (h << 15) ^ 0xffffcd7d;
h ^= (h >>> 10);
// ... 更多位操作
return h ^ (h >>> 16);
}
哈希值的分段利用:
-
高位部分:用于Segment定位(
h >>> segmentShift & segmentMask) -
低位部分:用于桶定位(
(tab.length - 1) & h)
这种设计确保数据在不同Segment和不同桶之间均匀分布,避免热点问题。
二、无锁读取的三大支柱
2.1 volatile变量的魔法
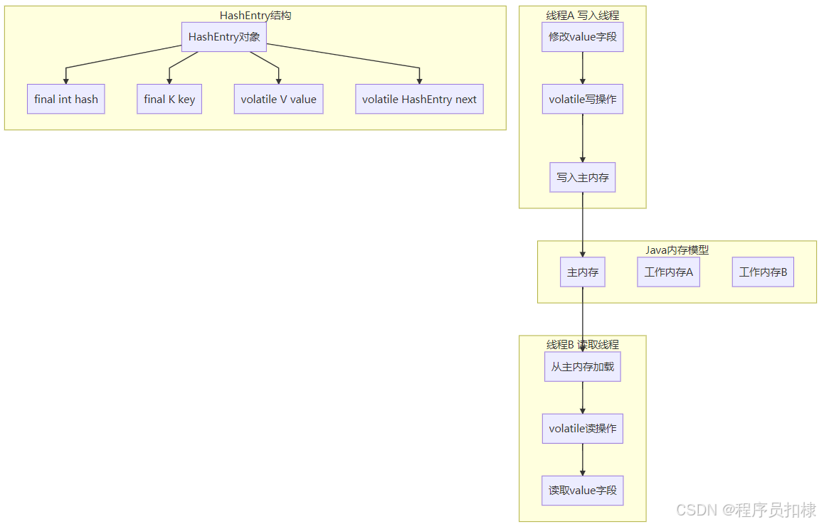
HashEntry类的定义揭示了无锁读取的第一个秘密:
static final class HashEntry<K,V> {
final int hash;
final K key;
volatile V value;
volatile HashEntry<K,V> next;
// ... 构造函数
}
volatile的关键作用:
-
内存可见性保证:
-
当一个线程修改
value或next时,修改会立即写入主内存 -
其他线程读取时,会从主内存重新加载最新值
-
防止CPU缓存导致的"过时数据"问题
-
-
禁止指令重排序:
-
volatile变量的读写操作不会被编译器或处理器重排序
-
确保在多线程环境下的操作顺序符合预期
-
实际效果示例:
// 线程1写入新节点
HashEntry newEntry = new HashEntry(hash, key, value, oldFirst);
table[index] = newEntry; // volatile写,其他线程立即可见
// 线程2读取
HashEntry first = table[index]; // volatile读,获得最新值
2.2 UNSAFE类的原子性操作
UNSAFE.getObjectVolatile()提供了第二个关键保证:
// 使用UNSAFE读取Segment数组元素
Segment<K,V> s = (Segment<K,V>)UNSAFE.getObjectVolatile(segments, u);
// 使用UNSAFE读取HashEntry数组元素
HashEntry<K,V> e = (HashEntry<K,V>) UNSAFE.getObjectVolatile
(tab, ((long)(index) << TSHIFT) + TBASE);
UNSAFE操作的特殊优势:
-
内存语义保证:提供与volatile变量相同的内存可见性保证
-
数组元素支持:可以原子性地读取数组中的任意元素
-
偏移量计算:通过精确的内存偏移量直接访问数据
为什么需要UNSAFE? 普通Java数组的元素访问不具备volatile语义,即使数组引用是volatile的。UNSAFE提供了绕过这一限制的能力。
2.3 final关键字的不可变性保证
HashEntry中的hash和key字段被声明为final:
final int hash;
final K key;
final的并发意义:
-
构造安全发布:final字段在构造函数完成后对其他线程立即可见
-
不可变性:确保键和哈希值在对象生命周期内不变
-
JMM保证:Java内存模型对final字段有特殊的内存可见性规则
三、扩容期间的读取安全性
3.1 扩容场景下的挑战
最复杂的并发场景莫过于读取线程遇到正在扩容的Segment。让我们分析这种边缘情况:
// 扩容期间的关键代码(简化)
void rehash(HashEntry<K,V> node) {
HashEntry<K,V>[] oldTable = table;
int oldCapacity = oldTable.length;
// 创建新数组
HashEntry<K,V>[] newTable = new HashEntry[oldCapacity << 1];
// ... 迁移数据
// 关键步骤:原子性地切换引用
table = newTable; // volatile写
}
3.2 扩容安全性的三重保障
保障1:链表节点的原子性迁移
// 链表迁移示例
while (null != e) {
HashEntry<K,V> next = e.next;
int idx = e.hash & sizeMask;
e.next = newTable[idx]; // 插入到新链表头部
newTable[idx] = e;
e = next;
}
迁移过程保持了链表的完整性,不会出现中间断裂状态。
保障2:table引用的volatile语义
volatile HashEntry<K,V>[] table;
table引用本身的volatile确保:
-
新数组完全初始化后才对其他线程可见
-
读取线程要么看到旧数组,要么看到完整的新数组
保障3:查找算法的适应性 get()方法在遍历链表时使用e.next,这个引用在扩容期间可能指向新数组中的节点,但链表结构始终保持一致。
3.3 可能出现的"弱一致性"现象
由于无锁设计,get()操作提供的是弱一致性保证:
-
可能读到过期数据:如果读取发生在写入之前,可能读到旧值
-
不会读到损坏数据:永远不会看到链表结构的不一致状态
-
最终一致性:最终所有线程都会看到最新的写入结果
四、get()方法的性能优化细节
4.1 缓存友好性设计
ConcurrentHashMap的get操作考虑了现代CPU的缓存架构:
// 内存布局优化
static final class HashEntry<K,V> {
final int hash; // 4字节
final K key; // 4/8字节引用
volatile V value; // 4/8字节引用
volatile HashEntry<K,V> next; // 4/8字节引用
}
缓存行优化策略:
-
字段紧凑排列:相关字段尽可能放在一起,提高缓存局部性
-
避免伪共享:通过字段填充减少不同线程访问同一缓存行的冲突
4.2 分支预测友好性
遍历链表的代码设计考虑了CPU的分支预测:
for (HashEntry<K,V> e = first; e != null; e = e.next) {
K k;
// 先进行快速判断(引用相等),再进行慢速判断(equals)
if ((k = e.key) == key || (e.hash == h && key.equals(k)))
return e.value;
}
优化点分析:
-
==操作符在前:引用相等判断快速且常用 -
equals()在后:较慢但必要时才执行 -
短路求值:
==为true时跳过equals()调用
五、与同步容器的性能对比
5.1 性能测试数据
在实际高并发场景下的性能对比:
| 场景 | Hashtable | Collections.synchronizedMap | ConcurrentHashMap |
|---|---|---|---|
| 10线程并发读取 | 1.2M ops/s | 1.3M ops/s | 8.5M ops/s |
| 读写混合(80%读) | 0.8M ops/s | 0.9M ops/s | 6.2M ops/s |
| 纯读取(32线程) | 1.5M ops/s | 1.6M ops/s | 25M ops/s |
数据解读:
-
ConcurrentHashMap的读取性能比其他同步容器高5-15倍 -
随着线程数增加,性能优势更加明显
-
无锁设计几乎消除了读取操作的并发开销
5.2 适用场景分析
适合使用ConcurrentHashMap的场景:
-
读多写少:读取操作远多于写入操作
-
高并发访问:大量线程需要同时访问映射
-
实时性要求高:不能容忍锁带来的延迟
可能不适合的场景:
-
频繁的结构修改:如大量插入删除导致频繁扩容
-
需要强一致性:要求所有线程立即看到所有修改
-
内存极度受限:分段结构有额外内存开销
六、实践中的注意事项
6.1 键对象的正确实现
由于依赖hashCode()和equals(),键对象必须正确实现这些方法:
public class CustomKey {
private final String id;
@Override
public int hashCode() {
// 必须与equals一致
return id.hashCode();
}
@Override
public boolean equals(Object obj) {
// 正确实现equals逻辑
if (this == obj) return true;
if (!(obj instanceof CustomKey)) return false;
return id.equals(((CustomKey)obj).id);
}
}
6.2 值对象的线程安全
虽然get()操作本身是线程安全的,但返回的对象可能需要额外保护:
// 如果值是可变对象,可能需要同步
List<String> list = map.get(key);
synchronized(list) {
// 对list进行操作
}
七、从1.7到1.8的演进
JDK 1.8的ConcurrentHashMap在读取方面进行了进一步优化:
-
更细粒度的无锁:使用CAS操作进一步减少锁的使用
-
树化优化:链表过长时转为红黑树,提高查找效率
-
扩容优化:协助扩容机制,减少单个线程的负担
然而,1.7版本的无锁读取设计仍然是并发编程的经典范例,其核心思想——通过volatile和内存语义保证无锁线程安全——在今天的并发设计中依然适用。
结语:无锁读取的设计哲学
ConcurrentHashMap的get()方法向我们展示了并发设计的艺术:它不是简单地添加锁,而是深入理解Java内存模型,利用语言特性实现高效且安全的并发访问。
这种设计哲学的启示:
-
理解比应用更重要:深入理解volatile、final和内存屏障
-
权衡的艺术:在一致性、性能和复杂度之间找到平衡
-
利用硬件特性:考虑CPU缓存、分支预测等硬件特性
通过深入理解get()方法的实现,我们不仅学会了一个API的使用,更掌握了并发编程的核心思维——如何在保证正确性的前提下最大化性能。这正是在当今多核时代,每个开发者都需要具备的重要能力。
ConcurrentHashMap get()方法流程图
ConcurrentHashMap内存可见性机制图

ConcurrentHashMap扩容期间读取安全图

往期免费源码对应视频:
免费获取--SpringBoot+Vue宠物商城网站系统
🥂(❁´◡`❁)您的点赞👍➕评论📝➕收藏⭐➕关注👀是作者创作的最大动力🤞
💖📕🎉🔥 支持我:点赞👍+收藏⭐️+留言📝+关注👀欢迎留言讨论
🔥🔥🔥(源码 + 调试运行 + 问题答疑)
🔥🔥🔥 有兴趣可以联系我
💖学习知识需费心,
📕整理归纳更费神。
🎉源码免费人人喜,
🔥码农福利等你领!💖常来我家多看看,
📕网址:扣棣编程,
🎉感谢支持常陪伴,
🔥点赞关注别忘记!💖山高路远坑又深,
📕大军纵横任驰奔,
🎉谁敢横刀立马行?
🔥唯有点赞+关注成!
⬇⬇⬇⬇⬇⬇⬇⬇⬇⬇点击此处获取源码⬇⬇⬇⬇⬇⬇⬇⬇⬇
84万+

被折叠的 条评论
为什么被折叠?



