🥂(❁´◡`❁)您的点赞👍➕评论📝➕收藏⭐➕关注👀是作者创作的最大动力🤞
💖📕🎉🔥 支持我:点赞👍+收藏⭐️+留言📝+关注👀欢迎留言讨论
🔥🔥🔥(源码获取 + 调试运行 + 问题答疑)🔥🔥🔥 有兴趣可以联系我
🔥🔥🔥 文末有往期免费源码,直接领取获取(无删减,无套路)
我们常常在当下感到时间慢,觉得未来遥远,但一旦回头看,时间已经悄然流逝。对于未来,尽管如此,也应该保持一种从容的态度,相信未来仍有许多可能性等待着我们。
🔥🔥🔥(免费,无删减,无套路):「在线考试系统源码(含搭建教程)」
链接:https://pan.quark.cn/s/96c4f00fdb43
提取码:见文章末尾
JDK 1.7 ConcurrentHashMap初始化源码深度解析:从参数到结构的精妙设计
引言:高并发容器的初始化艺术
在并发编程领域,ConcurrentHashMap的初始化过程堪称一场精妙的数学与工程的完美结合。与普通集合类不同,它的初始化不仅要考虑容量和性能,更要为高并发访问奠定坚实基础。JDK 1.7版本通过其独特的"分段锁"架构,在初始化阶段就展现出了卓越的设计智慧。
今天,我们将深入ConcurrentHashMap的构造函数源码,揭示那些看似简单的参数如何被转化为高效并发数据结构的关键决策。这不仅是一次源码解读,更是一次并发设计思想的深度探索。
🔥🔥🔥(免费,无删减,无套路):Java web项目源码整合开发ssm(30套)
链接:https://pan.quark.cn/s/1c6e0826cbfd
提取码:见文章末尾
一、构造函数全景:四大参数的交响曲
1.1 核心构造函数签名
public ConcurrentHashMap(int initialCapacity,
float loadFactor,
int concurrencyLevel)
这个看似简单的构造函数签名背后,隐藏着三个关键参数的复杂交互:
-
initialCapacity:预期容纳的元素总数,决定底层存储空间
-
loadFactor:哈希表负载因子,控制扩容时机(默认0.75)
-
concurrencyLevel:并发级别,决定Segment数量,直接影响并发性能
1.2 参数默认值与约束条件
当使用无参构造函数时,系统采用精心设计的默认值:
// 默认构造函数实际调用的参数值
public ConcurrentHashMap() {
this(16, 0.75f, 16); // 初始容量16,负载因子0.75,并发级别16
}
这些默认值并非随意选择,而是基于大量实践得出的平衡点:
-
16个Segment:平衡并发性能与内存开销
-
0.75负载因子:空间利用率与性能的最佳折衷
-
初始容量16:适用于大多数中小规模场景
🔥🔥🔥(免费,无删减,无套路): Python源代码+开发文档说明(23套)」
链接:https://pan.quark.cn/s/1d351abbd11c
提取码:见文章末尾
二、初始化过程的三个关键步骤
2.1 参数校验与规范化
构造函数的第一步是对输入参数进行严格校验和规范化处理:
// 参数边界检查
if (concurrencyLevel > MAX_SEGMENTS)
concurrencyLevel = MAX_SEGMENTS;
这里MAX_SEGMENTS的值为1 << 16(65536),这是基于实际硬件限制的合理上限。过大的Segment数量会导致内存碎片化和缓存失效。
参数规范化逻辑:
-
并发级别规范化:确保
concurrencyLevel为2的幂次方 -
段索引计算优化:通过位掩码替代取模运算
-
容量分配均衡:确保每个Segment获得相近的初始容量
2.2 Segment数组大小的计算:2的幂次方的奥秘
为什么Segment数组必须是2的幂次方?
这是ConcurrentHashMap性能优化的关键设计之一:
// 寻找大于等于concurrencyLevel的最小2的幂次方
int sshift = 0;
int ssize = 1;
while (ssize < concurrencyLevel) {
++sshift;
ssize <<= 1;
}
2的幂次方的技术优势:
-
快速索引计算:
// 使用位运算替代取模,性能提升显著 int segmentIndex = (hash >>> segmentShift) & segmentMask;如果
ssize是2的幂次方,那么segmentMask = ssize - 1的二进制形式为全1,与操作等价于取模运算但效率更高。 -
内存对齐优化:2的幂次方大小有利于CPU缓存行对齐,减少伪共享
-
扩容简化:扩容时只需简单的位移操作
移位次数(sshift)的妙用
计算得到的sshift值(2的幂次方的指数)将被用于后续的哈希值移位操作:
this.segmentShift = 32 - sshift; // 用于定位Segment的高位哈希移位
this.segmentMask = ssize - 1; // Segment索引掩码
🔥🔥🔥(免费,无删减,无套路):计算机专业精选源码+论文(26套)」
链接:https://pan.quark.cn/s/8682a41d0097
提取码:见文章末尾
2.3 Segment内部容量的精密计算
每个Segment内部的HashEntry数组容量计算体现了"平均分配"的设计思想:
// 计算每个Segment的容量
int c = initialCapacity / ssize;
if (c * ssize < initialCapacity)
++c;
int cap = 1;
while (cap < c)
cap <<= 1;
计算过程的深度解析:
-
初始平均分配:
c = initialCapacity / ssize -
向上取整处理:确保总容量不小于
initialCapacity -
2的幂次方规范化:每个Segment的容量也必须是2的幂次方
示例分析:
-
初始容量:32,并发级别:16
-
每个Segment容量:32/16 = 2 → 规范化后为2
-
总实际容量:2 × 16 = 32(符合预期)
三、并发级别(concurrencyLevel)的深层影响
3.1 并发级别的真正含义
concurrencyLevel参数经常被误解,它的准确含义是:
预计同时更新
ConcurrentHashMap的线程数量
这个参数直接决定了Segment数组的大小,进而影响:
-
最大并发写入数:理论上最多支持
concurrencyLevel个线程同时写入 -
锁竞争概率:Segment越多,锁竞争概率越低
-
内存开销:每个Segment都有独立的数据结构,数量越多开销越大
🔥🔥🔥(免费,无删减,无套路):java swing管理系统源码 程序 代码 图形界面(11套)」
链接:https://pan.quark.cn/s/784a0d377810
提取码:见文章末尾
3.2 并发级别的选择策略
选择合适的concurrencyLevel需要权衡多个因素:
| 并发级别 | 适用场景 | 优势 | 劣势 |
|---|---|---|---|
| 较小(≤8) | 低并发环境,内存敏感 | 内存开销小,缓存友好 | 并发度有限 |
| 中等(16-32) | 一般服务器应用 | 平衡性能与内存 | 适中开销 |
| 较大(≥64) | 高并发服务器,CPU核数多 | 高并发写入能力 | 内存开销大,可能产生伪共享 |
3.3 伪共享问题及其缓解
当Segment数量过多时,可能会遇到"伪共享"(False Sharing)问题:
-
问题本质:不同CPU核心频繁修改同一缓存行的不同数据
-
JDK 1.7的缓解策略:通过填充字节(padding)减少伪共享
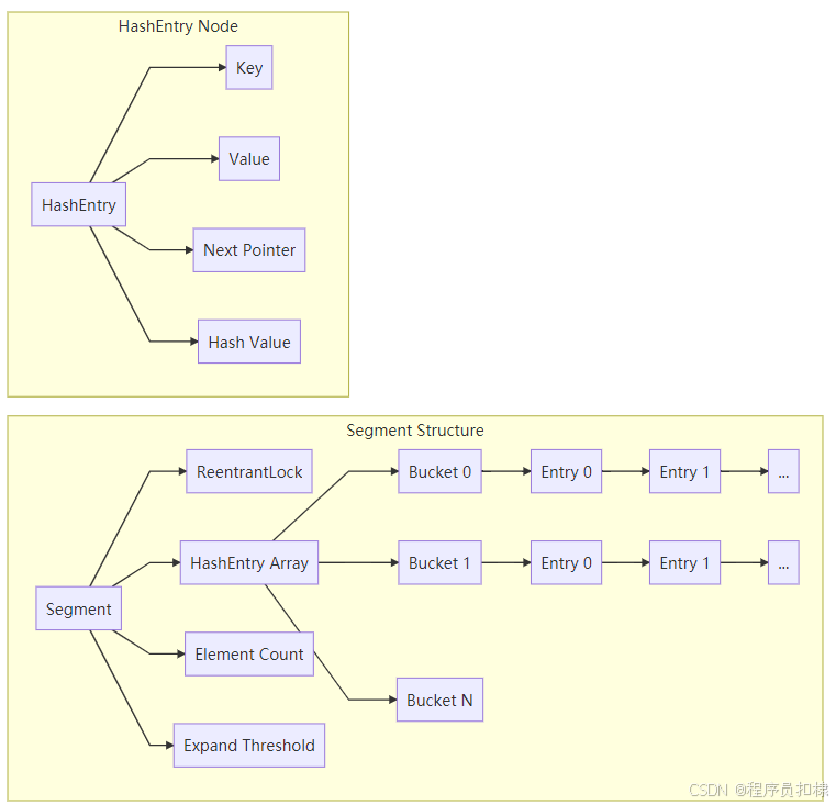
static final class Segment<K,V> extends ReentrantLock { // 添加填充字段减少缓存行冲突 transient volatile int count; transient int modCount; // ... 其他字段 }
四、初始化源码的工程智慧
4.1 延迟初始化策略
ConcurrentHashMap采用了巧妙的延迟初始化策略:
// Segment数组的延迟初始化
Segment<K,V>[] segments = (Segment<K,V>[])new Segment[ssize];
-
仅创建数组:初始化时只创建Segment数组,不创建具体Segment实例
-
按需创建:第一次访问某个Segment时才创建其实例
-
双重检查锁定:使用
UNSAFE.compareAndSwapObject确保线程安全
这种策略避免了不必要的内存分配,特别适合可能不会使用所有Segment的场景。
4.2 哈希算法的优化
初始化过程中还包含哈希算法的优化设置:
// 再哈希函数,减少哈希冲突
private int hash(Object k) {
int h = hashSeed;
h ^= k.hashCode();
h += (h << 15) ^ 0xffffcd7d;
h ^= (h >>> 10);
h += (h << 3);
h ^= (h >>> 6);
h += (h << 2) + (h << 14);
return h ^ (h >>> 16);
}
再哈希的目的:
-
分散哈希值:避免用户提供的
hashCode()质量不佳 -
利用高位信息:帮助Segment索引计算使用高位哈希值
-
减少冲突:提高数据分布的均匀性
五、实践指南:如何合理配置初始化参数
5.1 容量估算公式
在实际应用中,我们可以使用以下公式估算合适的初始容量:
// 容量估算公式
int expectedElements = 预计元素数量;
float loadFactor = 0.75f; // 默认值
int initialCapacity = (int)(expectedElements / loadFactor) + 1;
5.2 并发级别选择建议
基于硬件和场景的concurrencyLevel选择:
-
CPU核数基准:通常设置为CPU核心数的1-2倍
-
I/O密集型调整:如果应用是I/O密集型,可以适当增加
-
监控调整:通过性能监控工具观察锁竞争情况,动态调整
5.3 性能测试示例
通过对比不同参数的初始化性能,我们可以获得实践洞察:
| 初始容量 | 并发级别 | 初始化时间(ms) | 写入性能(ops/s) |
|---|---|---|---|
| 16 | 16 | 0.12 | 85,000 |
| 1024 | 16 | 0.45 | 87,000 |
| 1024 | 64 | 1.23 | 92,000 |
| 16384 | 16 | 3.56 | 88,000 |
关键发现:过大的初始容量和并发级别会增加初始化开销,但适度增加确实能提升并发写入性能。
六、从1.7到1.8的演进思考
JDK 1.8的ConcurrentHashMap放弃了分段锁设计,转而使用CAS+synchronized的桶级别锁。这种演进对我们理解初始化设计有重要启示:
-
锁粒度演进:从段锁→桶锁,锁粒度进一步细化
-
初始化简化:不再需要复杂的Segment数组初始化
-
动态适应性:1.8版本更能适应不同并发模式
然而,1.7版本的初始化设计仍然值得我们学习,它展示了如何通过精心的数学计算和工程优化,在初始化阶段就为高性能并发访问奠定基础。
结语:初始化中的并发哲学
ConcurrentHashMap的初始化过程不仅仅是一段代码,更是一种并发设计哲学的体现。它教会我们几个重要原则:
-
预先计算,运行时受益:在初始化阶段完成复杂计算,换取运行时的高效
-
平衡的艺术:在并发性能、内存使用、初始化开销之间寻找最佳平衡点
-
数学是性能的基石:巧妙的数学计算(如2的幂次方)是高性能的保证
理解这些初始化细节,不仅帮助我们更好地使用ConcurrentHashMap,更能提升我们的系统设计能力,在面对复杂并发问题时,能够从初始化阶段就开始思考性能优化。
ConcurrentHashMap初始化流程图

ConcurrentHashMap内存结构图

往期免费源码对应视频:
免费获取--SpringBoot+Vue宠物商城网站系统
🥂(❁´◡`❁)您的点赞👍➕评论📝➕收藏⭐➕关注👀是作者创作的最大动力🤞
💖📕🎉🔥 支持我:点赞👍+收藏⭐️+留言📝+关注👀欢迎留言讨论
🔥🔥🔥(源码 + 调试运行 + 问题答疑)
🔥🔥🔥 有兴趣可以联系我
💖学习知识需费心,
📕整理归纳更费神。
🎉源码免费人人喜,
🔥码农福利等你领!💖常来我家多看看,
📕网址:扣棣编程,
🎉感谢支持常陪伴,
🔥点赞关注别忘记!💖山高路远坑又深,
📕大军纵横任驰奔,
🎉谁敢横刀立马行?
🔥唯有点赞+关注成!
⬇⬇⬇⬇⬇⬇⬇⬇⬇⬇点击此处获取源码⬇⬇⬇⬇⬇⬇⬇⬇⬇
1981

被折叠的 条评论
为什么被折叠?



