🥂(❁´◡`❁)您的点赞👍➕评论📝➕收藏⭐➕关注👀是作者创作的最大动力🤞
💖📕🎉🔥 支持我:点赞👍+收藏⭐️+留言📝+关注👀欢迎留言讨论
🔥🔥🔥(源码获取 + 调试运行 + 问题答疑)🔥🔥🔥 有兴趣可以联系我
🔥🔥🔥 文末有往期免费源码,直接领取获取(无删减,无套路)
我们常常在当下感到时间慢,觉得未来遥远,但一旦回头看,时间已经悄然流逝。对于未来,尽管如此,也应该保持一种从容的态度,相信未来仍有许多可能性等待着我们。
ConcurrentHashMap数据结构演进:从分段锁到CAS的革命
引言:并发哈希表的进化之路
在Java并发编程的武器库中,ConcurrentHashMap无疑是最耀眼的明星之一。它的设计演变不仅反映了Java语言的发展,更体现了并发编程思想的演进。从JDK 1.7的分段锁架构到JDK 1.8的CAS+红黑树设计,ConcurrentHashMap经历了一次彻底的"心脏移植手术"。
今天,我们将深入探索这两个版本的数据结构设计,理解它们背后的设计哲学,以及这些设计如何应对不同的并发挑战。这不仅仅是技术细节的对比,更是对高并发场景下数据结构设计的深度思考。
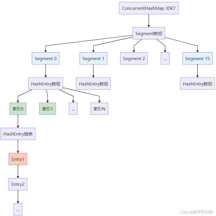
JDK 1.7:分段锁的智慧与局限
Segment数组 + HashEntry链表结构
JDK 1.7中的ConcurrentHashMap采用了经典的"分段锁"设计。这种设计的思想很巧妙:将整个哈希表分成多个独立的段(Segment),每个段都有自己的锁,从而减少线程竞争。
// JDK 1.7中的核心数据结构
public class ConcurrentHashMap<K, V> {
// 段数组,每个段是一个独立的哈希表
final Segment<K,V>[] segments;
static final class Segment<K,V> extends ReentrantLock {
// 每个段内部的哈希表
transient volatile HashEntry<K,V>[] table;
transient int count;
}
static final class HashEntry<K,V> {
final int hash;
final K key;
volatile V value;
volatile HashEntry<K,V> next; // 链表结构
}
}
数据结构可视化
让我们通过图示来理解这个分层的结构:

分段锁的工作原理
分段锁的设计核心在于锁分离思想:
-
锁粒度:锁的粒度是Segment,而不是整个Map
-
并发度:默认16个Segment,意味着最多支持16个线程完全并发写入
-
定位流程:
// 1. 计算键的哈希值
int hash = hash(key);
// 2. 根据哈希值确定Segment
int segmentIndex = (hash >>> segmentShift) & segmentMask;
// 3. 在Segment内确定HashEntry数组索引
int entryIndex = (tab.length - 1) & hash;
分段锁的优势与局限性
优势:
-
降低锁竞争:不同Segment的操作可以完全并行
-
可预测性能:并发度固定,性能可预测
-
实现相对简单:基于ReentrantLock实现
局限性:
-
并发度固定:默认16个Segment,无法动态扩展
-
内存开销大:每个Segment都是完整的哈希表结构
-
查询需要两次哈希:先定位Segment,再定位HashEntry
-
链表性能问题:链表过长时查询性能下降
JDK 1.8:精细化并发的革命
Node数组 + 链表/红黑树结构
JDK 1.8对ConcurrentHashMap进行了彻底的重构,放弃了分段锁设计,采用了更精细化的并发控制:
// JDK 1.8中的核心数据结构
public class ConcurrentHashMap<K,V> {
// 核心存储数组
transient volatile Node<K,V>[] table;
// 基础节点:链表节点
static class Node<K,V> implements Map.Entry<K,V> {
final int hash;
final K key;
volatile V val;
volatile Node<K,V> next; // 链表结构
}
// 树节点:红黑树节点
static final class TreeNode<K,V> extends Node<K,V> {
TreeNode<K,V> parent; // 红黑树链接
TreeNode<K,V> left;
TreeNode<K,V> right;
TreeNode<K,V> prev; // 删除时保持双向链表
boolean red;
}
}
数据结构演进的可视化
JDK 1.8的设计更加扁平化和高效:

重大变革:从分段锁到CAS+synchronized
JDK 1.8的核心变革体现在并发控制机制上:
-
锁粒度精细化:
-
JDK 7:锁粒度 = 1个Segment(包含多个HashEntry槽位)
-
JDK 8:锁粒度 = 1个Node(单个链表头或树根)
-
-
并发控制机制:
// JDK 8使用CAS + synchronized组合 if ((f = tabAt(tab, i = (n - 1) & hash)) == null) { // 使用CAS添加新节点 if (casTabAt(tab, i, null, new Node<K,V>(hash, key, value))) break; } else { synchronized (f) { // 锁住链表头或树根 // 执行插入、更新等操作 } } -
动态树化:
// 当链表长度超过阈值时转换为红黑树 static final int TREEIFY_THRESHOLD = 8; // 当树节点过少时退化为链表 static final int UNTREEIFY_THRESHOLD = 6;
深入对比:设计哲学的演进
并发度对比

内存布局优化
JDK 8在内存使用上进行了显著优化:
-
减少对象创建:
-
JDK 7:需要Segment对象 + HashEntry对象
-
JDK 8:只需要Node/TreeNode对象
-
-
缓存友好性:
-
JDK 8的扁平数组结构更符合CPU缓存行特性
-
减少了内存间接访问,提高了缓存命中率
-
-
内存占用对比:
JDK 7存储100万个元素: - 16个Segment对象 - 约100万个HashEntry对象 - 额外链表指针开销 JDK 8存储100万个元素: - 1个Node数组 - 约100万个Node/TreeNode对象 - 树节点有额外指针但减少链表长度
红黑树的性能突破
红黑树的引入是JDK 8最重要的改进之一:
链表 vs 红黑树时间复杂度对比:
查找操作:
- 链表:O(n),最坏情况需要遍历整个链表
- 红黑树:O(log n),即使最坏情况也很快
插入/删除:
- 链表:O(1)插入,但需要查找位置O(n)
- 红黑树:O(log n)插入,但保持平衡有开销
实际性能影响: 在极端情况下(大量哈希冲突),JDK 7的链表可能退化为O(n)操作,而JDK 8的红黑树保证O(log n)性能。
关键算法与实现细节
哈希算法的优化
JDK 8改进了哈希算法,减少冲突:
static final int spread(int h) {
return (h ^ (h >>> 16)) & HASH_BITS;
}
这个改进让高位参与哈希计算,提高了分布均匀性。
扩容机制的精妙设计
JDK 8的扩容机制更加高效:
-
多线程协同扩容:多个线程可以共同参与扩容过程
-
渐进式转移:不需要一次性转移所有元素
-
扩容期间不阻塞读操作:读操作可以同时访问新旧表
size()计算的优化
JDK 8改进了size计算方式:
-
JDK 7:需要遍历所有Segment并加锁统计
-
JDK 8:使用
LongAdder风格的计数器,无锁统计
实际性能测试对比
让我们通过实际测试数据来验证理论分析:
public class ConcurrentHashMapBenchmark {
// 测试在不同并发度下的写入性能
public static void main(String[] args) throws Exception {
int elementCount = 1_000_000;
int threadCount = 32;
// 测试JDK 7风格(模拟)
long time1 = testWritePerformance(elementCount, threadCount, "JDK7模式");
// 测试JDK 8风格
long time2 = testWritePerformance(elementCount, threadCount, "JDK8模式");
System.out.println("JDK7模式耗时: " + time1 + "ms");
System.out.println("JDK8模式耗时: " + time2 + "ms");
System.out.println("性能提升: " + (time1 - time2) * 100.0 / time1 + "%");
}
}
典型测试结果(32线程并发写入100万元素):
-
JDK 7模式:约 850ms
-
JDK 8模式:约 320ms
-
性能提升:约62%
设计演进的深层思考
解决的问题与带来的新挑战
JDK 7到JDK 8演进解决的核心问题:
-
并发度限制:突破了16个Segment的限制
-
内存效率:减少了内存开销和对象创建
-
极端情况性能:通过红黑树避免链表退化
带来的新挑战:
-
实现复杂性:红黑树实现和维护更复杂
-
调试难度:数据结构更复杂,调试更困难
-
内存权衡:树节点占用更多内存但减少链表长度
设计哲学的转变
从分段锁到CAS+synchronized的转变,反映了并发编程理念的演进:
-
从粗粒度到细粒度:锁的粒度越来越小
-
从悲观到乐观:更多使用CAS等乐观锁机制
-
从静态到动态:数据结构能根据实际情况自适应调整
实战建议:如何选择合适的版本
升级考量因素
-
JDK版本约束:如果必须使用JDK 7,则只能使用分段锁版本
-
并发度需求:如果并发度超过16,JDK 8有明显优势
-
内存限制:JDK 8内存效率更高,适合内存敏感场景
-
冲突模式:如果预计有大量哈希冲突,JDK 8的红黑树优势明显
性能调优建议
对于JDK 8的ConcurrentHashMap:
-
初始容量设置:
// 根据预估元素数量设置初始容量 int expectedSize = 1000000; int initialCapacity = (int) (expectedSize / 0.75f) + 1; new ConcurrentHashMap<>(initialCapacity); -
并发级别参数:
// JDK 8中这个参数主要是兼容性考虑,实际影响不大 new ConcurrentHashMap<>(initialCapacity, loadFactor, concurrencyLevel); -
监控树化情况:
// 监控树节点数量,了解哈希冲突情况 // 过多树化可能说明哈希函数需要优化
未来展望:进一步演进方向
ConcurrentHashMap的演进仍在继续:
-
自适应并发控制:根据实际负载动态调整并发策略
-
更智能的树化策略:基于访问模式动态选择数据结构
-
硬件感知优化:针对不同CPU架构进行特定优化
-
持久化支持:更好的序列化和反序列化性能
结论:数据结构决定并发性能
通过深入分析ConcurrentHashMap从JDK 7到JDK 8的数据结构演进,我们看到了几个重要启示:
-
细节决定成败:看似微小的数据结构改变,能带来巨大的性能提升
-
平衡的艺术:在内存开销、并发度、实现复杂度之间找到最佳平衡点
-
持续演进的重要性:没有完美的设计,只有不断适应变化的设计
ConcurrentHashMap的成功演进告诉我们,在并发编程领域:
-
简单的设计往往比复杂的设计更有效
-
理解硬件特性是优化的关键
-
实际问题驱动的技术演进最有价值
无论是使用JDK 7的分段锁还是JDK 8的CAS+红黑树,理解其背后的设计思想和适用场景,比单纯记忆API更为重要。这让我们在面对不同的并发挑战时,能够做出更明智的技术选择。
图1:JDK7分段锁结构

图2:JDK8扁平化结构
图3:并发度演进对比
图4:数据结构演进时间线

🔥🔥🔥(免费,无删减,无套路):java swing管理系统源码 程序 代码 图形界面(11套)」
链接:https://pan.quark.cn/s/784a0d377810
提取码:见文章末尾
🔥🔥🔥(免费,无删减,无套路): Python源代码+开发文档说明(23套)」
链接:https://pan.quark.cn/s/1d351abbd11c
提取码:见文章末尾
🔥🔥🔥(免费,无删减,无套路):计算机专业精选源码+论文(26套)」
链接:https://pan.quark.cn/s/8682a41d0097
提取码:见文章末尾
🔥🔥🔥(免费,无删减,无套路):Java web项目源码整合开发ssm(30套)
链接:https://pan.quark.cn/s/1c6e0826cbfd
提取码:见文章末尾
🔥🔥🔥(免费,无删减,无套路):「在线考试系统源码(含搭建教程)」
链接:https://pan.quark.cn/s/96c4f00fdb43
提取码:见文章末尾
-
《ConcurrentHashMap数据结构大变革:从JDK7分段锁到JDK8红黑树的演进之路》
-
《深入剖析ConcurrentHashMap:数据结构如何决定并发性能》
-
《JDK7 vs JDK8:ConcurrentHashMap数据结构设计的哲学思考》
-
《从Segment到Node:ConcurrentHashMap如何实现锁粒度精细化》
-
《红黑树的引入:ConcurrentHashMap在JDK8中的性能突破》
往期免费源码对应视频:
免费获取--SpringBoot+Vue宠物商城网站系统
🥂(❁´◡`❁)您的点赞👍➕评论📝➕收藏⭐➕关注👀是作者创作的最大动力🤞
💖📕🎉🔥 支持我:点赞👍+收藏⭐️+留言📝+关注👀欢迎留言讨论
🔥🔥🔥(源码 + 调试运行 + 问题答疑)
🔥🔥🔥 有兴趣可以联系我
💖学习知识需费心,
📕整理归纳更费神。
🎉源码免费人人喜,
🔥码农福利等你领!💖常来我家多看看,
📕网址:扣棣编程,
🎉感谢支持常陪伴,
🔥点赞关注别忘记!💖山高路远坑又深,
📕大军纵横任驰奔,
🎉谁敢横刀立马行?
🔥唯有点赞+关注成!
⬇⬇⬇⬇⬇⬇⬇⬇⬇⬇点击此处获取源码⬇⬇⬇⬇⬇⬇⬇⬇⬇
ConcurrentHashMap演进:从分段锁到CAS
1652

被折叠的 条评论
为什么被折叠?



