校园运动会作为学校重要的体育活动之一,对于促进学生身心健康、增强团队合作意识具有重要意义。为了更好地组织和管理校园运动会,开发了基于Spring Boot的校园运动会管理系统。该系统旨在整合现代信息技术,提高运动会的组织效率和参与体验。
通过该系统,学校可以方便地进行运动项目的安排和管理,包括赛事安排、报名管理、成绩统计等功能。同时,学生可以通过系统查看赛事信息、报名参赛、查询成绩等,提高运动会参与度和互动体验。
通过基于Spring Boot的校园运动会管理系统的设计与实现,旨在推动校园体育事业的发展,激发学生体育热情,促进校园文化建设,为学校运动会的顺利进行和管理提供技术支持和保障。
关键词:Springboot框架、校园运动会管理系统、赛事信息
As one of the important sports activities in the school, the campus sports meeting is of great significance for promoting students' physical and mental health and enhancing their sense of teamwork. In order to organize and manage campus sports meeting better, the management system of campus sports meeting based on Spring Boot is developed. The system is designed to integrate modern information technology to improve the organizational efficiency and participation experience of the games.
Through this system, schools can conveniently arrange and manage sports events, including event arrangement, registration management, performance statistics and other functions. At the same time, students can view the event information through the system, register for the competition, query results, etc., to improve the participation in the sports meeting and interactive experience.
Through the design and implementation of the management system of campus sports meeting based on Spring Boot, the aim is to promote the development of campus sports cause, stimulate students' sports enthusiasm, promote the construction of campus culture, and provide technical support and guarantee for the smooth conduct and management of school sports meeting.
Keywords: Springboot framework, campus sports meeting management system, event information
目录
校园运动会作为学校重要的体育活动之一,不仅是学生展现体育风采、增强体魄的舞台,也是促进学生身心健康、培养团队合作精神的重要载体。然而,传统的校园运动会管理存在着诸多问题和挑战,如赛事安排繁琐、报名管理不便、成绩统计不及时等,影响了运动会的组织效率和参与体验。
基于此背景,开发基于Spring Boot的校园运动会管理系统具有重要意义。现代信息技术的运用可以有效解决传统管理方式存在的种种不便和瓶颈,提高运动会的管理效率和质量。通过系统化管理赛事安排、报名管理、成绩统计等环节,可以使运动会的组织更加科学化、规范化,为学生提供更加丰富多彩的体育活动体验。
随着互联网技术的发展和普及,基于Spring Boot的校园运动会管理系统可以实现信息化管理、便捷参与、实时反馈等功能,为学生、教师和管理者提供更便利的服务和更高效的管理手段。通过这一系统的设计与实现,有助于推动校园体育事业的发展,激发学生的体育热情,促进校园文化建设,为校园运动会注入新的活力和动力。
-
- 课题研究意义
校园运动会管理系统的设计与实现具有重要的研究意义和实际应用价值。首先,该系统结合了现代信息技术和校园体育管理的需求,有助于提高校园运动会的组织效率和管理水平。通过系统化管理赛事安排、报名管理、成绩统计等环节,可以使运动会的组织更加科学化、规范化,为学生提供更加丰富多彩的体育活动体验。
其次,基于Spring Boot的校园运动会管理系统可以实现信息化管理、便捷参与、实时反馈等功能,为学生、教师和管理者提供更便利的服务和更高效的管理手段。这不仅有助于提升学校体育事业的管理水平和服务质量,也有利于培养学生的体育兴趣、增强团队合作精神。
此外,校园运动会管理系统的研究与实现,还可以促进校园体育文化的建设和发展,推动学校体育事业的全面发展。通过引入先进的信息技术手段,可以促进学校校园文化建设,激发学生参与体育活动的热情,培养学生积极健康的生活方式和良好的团队协作精神。因此,该研究具有重要的实践和推广意义,对于推动校园体育事业的发展、提升学生身心健康水平具有积极的影响。
首先,通过引擎搜索或者查阅相关文献资料,了解了本系统开发的背景以及设计系统的意义所在,收集用户需求信息。其次,在开发工具上,最终确定选用Springboot平台来设计开发本系统,MySQL作为设计数据库的工具。即利用java语言实现用户界面,并同数据库连接起来实现完整的通信功能。之后,设计出系统大致的功能模块。主要从方便用户和管理员的角度进行分析,明确该系统应该具有的功能。最终是测试系统,通过用例测试发现存在的问题并找到解决的方案。利用现有的开发平台,结合自己所学的知识,在老师的指导帮助下来完成该设计,确保系统的可用性、实用性。
1.4 论文结构与章节安排
论文将分层次经行编排,除去论文摘要致谢文献参考部分,正文部分还会对网站需求做出分析,以及阐述大体的设计和实现的功能,最后罗列部分调测记录,论文主要架构如下:
第一章:引言。第一章主要介绍了课题研究的背景,系统开发的现状和本文的研究内容与主要工作。
第二章:系统需求分析。第二章主要从系统的用户、功能等方面进行需求分析。
第三章:系统设计。第三章主要对系统框架、系统功能模块、数据库进行功能设计。
第四章:系统实现。第四章主要介绍了系统框架搭建、系统界面的实现。
第五章:系统测试。第五章主要对系统的部分界面进行测试并对主要功能进行测试
第六章:总结。
在技术方面,选择的是在学校学习过的JAVA,在开发后台框架上采用的是Springboot,在数据的存储方面,使用MYSQL,使用IDEA进行开发,在校期间在老师的指导下,已经使用这些技术完成了几个小型的管理系统,因此在开发技术上,是可以完成的。
在开发校园运动会管理系统中涉及到的开发工具都是免费的,下载安装到自己的电脑上就能够使用,而且在大学四年的学习当中,我都能够熟练掌握这些技术,自己可以开发完成这样一个系统,不需要额外花费,而且系统的开发工具从网上都可以直接下载,因此在经济方面是可行的。
我们在日常生活中都一直处在网络的世界中,大到老人小到孩子都喜欢玩和使用电脑,校园运动会管理系统在操作上和其他日常办公使用的系统是相当类似得,只要他们会一点点电脑基础操作的,就可以快速上手使用校园运动会管理系统,所以在操作上没任何问题。
校园运动会管理系统的开发目的很简单,就是解放双手,更加便捷的对用户信息及其附属功能进行管理,使用者查找管理的时候能够节省大量的时间和精力,有效减少不必要的查找时间。系统在功能上划分为普通员用户和管理员两大部分。
普通用户:
(1)注册登录:用户注册并登录校园运动会管理系统;用户对个人信息的增删改查,比如个人资料,头像、密码修改。
(2)通知公告:用户点击可查看网站公告、关于我们、联系方式和网站介绍。
(3)赛事信息:用户点击可通过搜搜赛事名称和赛事分类 进行查看赛事信息,同时可对赛事进行点赞、收藏、评论和报名操作。
(4)留言板:用户点击可填写标题和留言内容进行提交留言。
(5)个人中心:用户点击头像可查看“个人中心”,包括个人首页、运动员信息、报名信息、成绩信息和收藏。点击“运动员信息添加”,选择普通用户,输入用户姓名、用户性别、用户年龄、联系方式、用户编号和选择参赛单位,点击“提交”按钮进行添加。
管理员:
(1)登录:管理员在后台可以输入用户名+密码进行登录,管理员的用户名和密码是在数据库中直接设定好的。
(2)系统用户:管理员点击“系统用户”按钮可以查看管理员和普通用户,同时也支持对已有的管理员和普通用户用户进行编辑、删除和查询;
(3)运动员信息管理:管理员点击可查看运动员信息列表,同时可对运动员信息进行增删改查。
(4)赛事信息管理:管理员点击可查看赛事信息列表和赛事信息添加;点击“赛事信息添加”,输入赛事名称,选择赛事分类,上传赛事图片,输入裁判姓名,选择入场时间、赛事时间,输入赛事规则和赛事内容,点击“提交”按钮进行添加。
(5)报名信息管理:管理员点击可查看报名信息列表,同时可点击“成绩”进行填写成绩信息,包括赛事排名和赛事成绩。
(6)成绩信息管理:管理员点击可查看成绩信息列表。
(7)赛事分类管理:管理员点击可查看赛事分类列表,同时可对赛事分类进行增删改查。
(8)参赛单位管理:管理员点击可查看参赛单位列表,同时可对参赛单位进行增删改查。
(9)系统管理:管理员点击可查看轮播图管理,如需添加新的轮播图,点击右侧“新增”按钮,插入轮播图图片,输入标题,点击“确认”按钮进行提交;同时可对轮播图进行增删改查。
(10)留言管理:管理员点击可查看留言板,同时可对留言信息进行回复。
(11)通知公告管理:管理员点击可查看通知公告,如需增加新的公告,点击右侧“新增”按钮,填写标题、输入正文、点击“确认”按钮进行提交;同时可对通知公告进行增删改查。
校园运动会管理系统的非功能性需求比如自助校园运动会管理系统的安全性怎么样,可靠性怎么样,性能怎么样,可拓展性怎么样等。具体可以表示在如下3-1表格中:
表2.1 校园运动会管理系统非功能需求表
| 安全性 | 主要指校园运动会管理系统数据库的安装,数据库的使用和密码的设定必须合乎规范。 |
| 可靠性 | 可靠性是指校园运动会管理系统能够安装用户的指示进行操作,经过测试,可靠性90%以上。 |
| 性能 | 性能是影响校园运动会管理系统占据市场的必要条件,所以性能最好要佳才好。 |
| 可扩展性 | 比如数据库预留多个属性,比如接口的使用等确保了系统的非功能性需求。 |
| 易用性 | 用户只要跟着校园运动会管理系统的页面展示内容进行操作,就可以了。 |
| 可维护性 | 校园运动会管理系统开发的可维护性是非常重要的,经过测试,可维护性没有问题 |
校园运动会管理系统中普通角色用例图如图2.1所示:

图2.1 普通用户角色用例图
校园运动会管理系统管理员角色用例图如图2.2所示:

图2.2 管理员角色用例图
在分析了项目开发的背景、意义以及其开发的可行性后,接下来就是探讨项目的功能划分,以及具体实现的时候对项目数据库各种表的设计,在本章会做一个系统的介绍。
3.1 系统架构设计
本校园运动会管理系统从架构上校园运动会管理系统UI)、业务逻辑层(BLL)以及数据层(DL)。

图3-1校园运动会管理系统架构设计图
表现层(UI):又称UI层,主要完成本校园运动会管理系统的UI交互功能,一个良好的UI可以打打提高用户的用户体验,增强用户使用本校园运动会管理系统时的舒适度。UI的界面设计也要适应不同版本的书店管理系统以及不同尺寸的分辨率,以做到良好的兼容性。UI交互功能要求合理,用户进行交互操作时必须要得到与之相符的交互结果,这就要求表现层要与业务逻辑层进行良好的对接。
业务逻辑层(BLL):主要完成本校园运动会管理系统的数据处理功能。用户从表现层传输过来的数据经过业务逻辑层进行处理交付给数据层,系统从数据层读取的数据经过业务逻辑层进行处理交付给表现层。
数据层(DL):由于本校园运动会管理系统的数据是放在服务端的mysql数据库中,因此本属于服务层的部分可以直接整合在业务逻辑层中,所以数据层中只有数据库,其主要完成本校园运动会管理系统的数据存储和管理功能。
系功能模块的设计就是把系统具体要实现哪些功能,功能如何划分做一个系统的架构,以模块图的方式展示出来,方便我们进行功能得罗列以及涉及。在系统的功能方面,项目分成了管理员和普通用户两个模块,每个模块登录进去对应相应的功能,具体的功能模块图如图3.2所示。

图3-2 校园运动会管理系统功能模块图
一个成熟的系统,数据库的好坏直接影响着其运行,如果没有一个好的数据库对数据存储,那么系统中所有的数据就没有办法调用,数据库是由很多个表组成,然后表和表之间相互联系,形成一个大大的数据库实体。
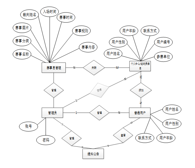
在数据库概念模型设计的时候,一般都采用E-R实体图进行展示,在实体图中可以展示出数据库表中的所有字段名称。下面是整个校园运动会管理系统中主要的数据库表总E-R实体关系图。

图3-3 校园运动会管理系统总E-R关系图
通过前面E-R关系图可以看到项目需要创建很多个表。下面罗列一下本校园运动会管理系统当中的几个主要的数据库表:
表access_token (登陆访问时长)
| 编号 | 名称 | 数据类型 | 长度 | 小数位 | 允许空值 | 主键 | 默认值 | 说明 |
| 1 | token_id | int | 10 | 0 | N | Y | 临时访问牌ID | |
| 2 | token | varchar | 64 | 0 | Y | N | 临时访问牌 | |
| 3 | info | text | 65535 | 0 | Y | N | ||
| 4 | maxage | int | 10 | 0 | N | N | 2 | 最大寿命:默认2小时 |
| 5 | create_time | timestamp | 19 | 0 | N | N | CURRENT_TIMESTAMP | 创建时间: |
| 6 | update_time | timestamp | 19 | 0 | N | N | CURRENT_TIMESTAMP | 更新时间: |
| 7 | user_id | int | 10 | 0 | N | N | 0 | 用户编号: |
| 编号 | 名称 | 数据类型 | 长度 | 小数位 | 允许空值 | 主键 | 默认值 | 说明 |
| 1 | athlete_information_id | int | 10 | 0 | N | Y | 运动员信息ID | |
| 2 | regular_users | int | 10 | 0 | Y | N | 0 | 普通用户 |
| 3 | user_name | varchar | 64 | 0 | Y | N | 用户姓名 | |
| 4 | user_gender | varchar | 64 | 0 | Y | N | 用户性别 | |
| 5 | user_age | varchar | 64 | 0 | Y | N | 用户年龄 | |
| 6 | contact_information | varchar | 64 | 0 | Y | N | 联系方式 | |
| 7 | user_id | varchar | 64 | 0 | Y | N | 用户编号 | |
| 8 | participating_units | varchar | 64 | 0 | Y | N | 参赛单位 | |
| 9 | create_time | datetime | 19 | 0 | N | N | CURRENT_TIMESTAMP | 创建时间 |
| 10 | update_time | timestamp | 19 | 0 | N | N | CURRENT_TIMESTAMP | 更新时间 |
| 编号 | 名称 | 数据类型 | 长度 | 小数位 | 允许空值 | 主键 | 默认值 | 说明 |
| 1 | auth_id | int | 10 | 0 | N | Y | 授权ID: | |
| 2 | user_group | varchar | 64 | 0 | Y | N | 用户组: | |
| 3 | mod_name | varchar | 64 | 0 | Y | N | 模块名: | |
| 4 | table_name | varchar | 64 | 0 | Y | N | 表名: | |
| 5 | page_title | varchar | 255 | 0 | Y | N | 页面标题: | |
| 6 | path | varchar | 255 | 0 | Y | N | 路由路径: | |
| 7 | position | varchar | 32 | 0 | Y | N | 位置: | |
| 8 | mode | varchar | 32 | 0 | N | N | _blank | 跳转方式: |
| 9 | add | tinyint | 3 | 0 | N | N | 1 | 是否可增加: |
| 10 | del | tinyint | 3 | 0 | N | N | 1 | 是否可删除: |
| 11 | set | tinyint | 3 | 0 | N | N | 1 | 是否可修改: |
| 12 | get | tinyint | 3 | 0 | N | N | 1 | 是否可查看: |
| 13 | field_add | text | 65535 | 0 | Y | N | 添加字段: | |
| 14 | field_set | text | 65535 | 0 | Y | N | 修改字段: | |
| 15 | field_get | text | 65535 | 0 | Y | N | 查询字段: | |
| 16 | table_nav_name | varchar | 500 | 0 | Y | N | 跨表导航名称: | |
| 17 | table_nav | varchar | 500 | 0 | Y | N | 跨表导航: | |
| 18 | option | text | 65535 | 0 | Y | N | 配置: | |
| 19 | create_time | timestamp | 19 | 0 | N | N | CURRENT_TIMESTAMP | 创建时间: |
| 20 | update_time | timestamp | 19 | 0 | N | N | CURRENT_TIMESTAMP | 更新时间: |
| 编号 | 名称 | 数据类型 | 长度 | 小数位 | 允许空值 | 主键 | 默认值 | 说明 |
| 1 | comment_id | int | 10 | 0 | N | Y | 评论ID: | |
| 2 | user_id | int | 10 | 0 | N | N | 0 | 评论人ID: |
| 3 | reply_to_id | int | 10 | 0 | N | N | 0 | 回复评论ID:空为0 |
| 4 | content | longtext | 2147483647 | 0 | Y | N | 内容: | |
| 5 | nickname | varchar | 255 | 0 | Y | N | 昵称: | |
| 6 | avatar | varchar | 255 | 0 | Y | N | 头像地址:[0,255] | |
| 7 | create_time | timestamp | 19 | 0 | N | N | CURRENT_TIMESTAMP | 创建时间: |
| 8 | update_time | timestamp | 19 | 0 | N | N | CURRENT_TIMESTAMP | 更新时间: |
| 9 | source_table | varchar | 255 | 0 | Y | N | 来源表: | |
| 10 | source_field | varchar | 255 | 0 | Y | N | 来源字段: | |
| 11 | source_id | int | 10 | 0 | N | N | 0 | 来源ID: |
| 编号 | 名称 | 数据类型 | 长度 | 小数位 | 允许空值 | 主键 | 默认值 | 说明 |
| 1 | event_classification_id | int | 10 | 0 | N | Y | 赛事分类ID | |
| 2 | event_classification | varchar | 64 | 0 | Y | N | 赛事分类 | |
| 3 | create_time | datetime | 19 | 0 | N | N | CURRENT_TIMESTAMP | 创建时间 |
| 4 | update_time | timestamp | 19 | 0 | N | N | CURRENT_TIMESTAMP | 更新时间 |
| 编号 | 名称 | 数据类型 | 长度 | 小数位 | 允许空值 | 主键 | 默认值 | 说明 |
| 1 | event_information_id | int | 10 | 0 | N | Y | 赛事信息ID | |
| 2 | event_name | varchar | 64 | 0 | Y | N | 赛事名称 | |
| 3 | event_classification | varchar | 64 | 0 | Y | N | 赛事分类 | |
| 4 | event_images | varchar | 255 | 0 | Y | N | 赛事图片 | |
| 5 | judges_name | varchar | 64 | 0 | Y | N | 裁判姓名 | |
| 6 | entry_time | datetime | 19 | 0 | Y | N | 入场时间 | |
| 7 | event_time | datetime | 19 | 0 | Y | N | 赛事时间 | |
| 8 | competition_rules | text | 65535 | 0 | Y | N | 赛事规则 | |
| 9 | event_content | text | 65535 | 0 | Y | N | 赛事内容 | |
| 10 | create_time | datetime | 19 | 0 | N | N | CURRENT_TIMESTAMP | 创建时间 |
| 11 | update_time | timestamp | 19 | 0 | N | N | CURRENT_TIMESTAMP | 更新时间 |
| 编号 | 名称 | 数据类型 | 长度 | 小数位 | 允许空值 | 主键 | 默认值 | 说明 |
| 1 | grade_information_id | int | 10 | 0 | N | Y | 成绩信息ID | |
| 2 | regular_users | int | 10 | 0 | Y | N | 0 | 普通用户 |
| 3 | user_name | varchar | 64 | 0 | Y | N | 用户姓名 | |
| 4 | event_name | varchar | 64 | 0 | Y | N | 赛事名称 | |
| 5 | event_ranking | varchar | 64 | 0 | Y | N | 赛事排名 | |
| 6 | event_results | text | 65535 | 0 | Y | N | 赛事成绩 | |
| 7 | create_time | datetime | 19 | 0 | N | N | CURRENT_TIMESTAMP | 创建时间 |
| 8 | update_time | timestamp | 19 | 0 | N | N | CURRENT_TIMESTAMP | 更新时间 |
| 编号 | 名称 | 数据类型 | 长度 | 小数位 | 允许空值 | 主键 | 默认值 | 说明 |
| 1 | hits_id | int | 10 | 0 | N | Y | 点赞ID: | |
| 2 | user_id | int | 10 | 0 | N | N | 0 | 点赞人: |
| 3 | create_time | timestamp | 19 | 0 | N | N | CURRENT_TIMESTAMP | 创建时间: |
| 4 | update_time | timestamp | 19 | 0 | N | N | CURRENT_TIMESTAMP | 更新时间: |
| 5 | source_table | varchar | 255 | 0 | Y | N | 来源表: | |
| 6 | source_field | varchar | 255 | 0 | Y | N | 来源字段: | |
| 7 | source_id | int | 10 | 0 | N | N | 0 | 来源ID: |
| 编号 | 名称 | 数据类型 | 长度 | 小数位 | 允许空值 | 主键 | 默认值 | 说明 |
| 1 | message_id | int | 10 | 0 | N | Y | 留言板ID: | |
| 2 | user_id | int | 10 | 0 | N | N | 0 | 用户ID: |
| 3 | title | varchar | 64 | 0 | Y | N | 标题: | |
| 4 | content | longtext | 2147483647 | 0 | N | N | 内容: | |
| 5 | nickname | varchar | 32 | 0 | N | N | 昵称: | |
| 6 | avatar | varchar | 255 | 0 | Y | N | 头像: | |
| 7 | | varchar | 125 | 0 | Y | N | 留言者邮箱 | |
| 8 | phone | varchar | 11 | 0 | Y | N | 留言者手机号码 | |
| 9 | create_time | timestamp | 19 | 0 | N | N | CURRENT_TIMESTAMP | 创建时间: |
| 10 | update_time | timestamp | 19 | 0 | N | N | CURRENT_TIMESTAMP | 更新时间: |
| 11 | reply | longtext | 2147483647 | 0 | Y | N | 回复 | |
| 12 | reply_state | tinyint | 4 | 0 | Y | N | 0 | 回复状态 |
| 编号 | 名称 | 数据类型 | 长度 | 小数位 | 允许空值 | 主键 | 默认值 | 说明 |
| 1 | notice_id | mediumint | 8 | 0 | N | Y | 公告id: | |
| 2 | title | varchar | 125 | 0 | N | N | 标题: | |
| 3 | content | longtext | 2147483647 | 0 | Y | N | 正文: | |
| 4 | create_time | timestamp | 19 | 0 | N | N | CURRENT_TIMESTAMP | 创建时间: |
| 5 | update_time | timestamp | 19 | 0 | N | N | CURRENT_TIMESTAMP | 更新时间: |
| 编号 | 名称 | 数据类型 | 长度 | 小数位 | 允许空值 | 主键 | 默认值 | 说明 |
| 1 | participating_units_id | int | 10 | 0 | N | Y | 参赛单位ID | |
| 2 | participating_units | varchar | 64 | 0 | Y | N | 参赛单位 | |
| 3 | create_time | datetime | 19 | 0 | N | N | CURRENT_TIMESTAMP | 创建时间 |
| 4 | update_time | timestamp | 19 | 0 | N | N | CURRENT_TIMESTAMP | 更新时间 |
| 编号 | 名称 | 数据类型 | 长度 | 小数位 | 允许空值 | 主键 | 默认值 | 说明 |
| 1 | praise_id | int | 10 | 0 | N | Y | 点赞ID: | |
| 2 | user_id | int | 10 | 0 | N | N | 0 | 点赞人: |
| 3 | create_time | timestamp | 19 | 0 | N | N | CURRENT_TIMESTAMP | 创建时间: |
| 4 | update_time | timestamp | 19 | 0 | N | N | CURRENT_TIMESTAMP | 更新时间: |
| 5 | source_table | varchar | 255 | 0 | Y | N | 来源表: | |
| 6 | source_field | varchar | 255 | 0 | Y | N | 来源字段: | |
| 7 | source_id | int | 10 | 0 | N | N | 0 | 来源ID: |
| 8 | status | bit | 1 | 0 | N | N | 1 | 点赞状态:1为点赞,0已取消 |
表registration_information (报名信息)
| 编号 | 名称 | 数据类型 | 长度 | 小数位 | 允许空值 | 主键 | 默认值 | 说明 |
| 1 | registration_information_id | int | 10 | 0 | N | Y | 报名信息ID | |
| 2 | regular_users | int | 10 | 0 | Y | N | 0 | 普通用户 |
| 3 | user_name | varchar | 64 | 0 | Y | N | 用户姓名 | |
| 4 | event_name | varchar | 64 | 0 | Y | N | 赛事名称 | |
| 5 | event_classification | varchar | 64 | 0 | Y | N | 赛事分类 | |
| 6 | judges_name | varchar | 64 | 0 | Y | N | 裁判姓名 | |
| 7 | entry_time | varchar | 64 | 0 | Y | N | 入场时间 | |
| 8 | event_time | varchar | 64 | 0 | Y | N | 赛事时间 | |
| 9 | create_time | datetime | 19 | 0 | N | N | CURRENT_TIMESTAMP | 创建时间 |
| 10 | update_time | timestamp | 19 | 0 | N | N | CURRENT_TIMESTAMP | 更新时间 |
| 编号 | 名称 | 数据类型 | 长度 | 小数位 | 允许空值 | 主键 | 默认值 | 说明 |
| 1 | regular_users_id | int | 10 | 0 | N | Y | 普通用户ID | |
| 2 | user_name | varchar | 64 | 0 | Y | N | 用户姓名 | |
| 3 | user_gender | varchar | 64 | 0 | Y | N | 用户性别 | |
| 4 | user_age | int | 10 | 0 | Y | N | 0 | 用户年龄 |
| 5 | contact_information | varchar | 64 | 0 | Y | N | 联系方式 | |
| 6 | examine_state | varchar | 16 | 0 | N | N | 已通过 | 审核状态 |
| 7 | user_id | int | 10 | 0 | N | N | 0 | 用户ID |
| 8 | create_time | datetime | 19 | 0 | N | N | CURRENT_TIMESTAMP | 创建时间 |
| 9 | update_time | timestamp | 19 | 0 | N | N | CURRENT_TIMESTAMP | 更新时间 |
| 编号 | 名称 | 数据类型 | 长度 | 小数位 | 允许空值 | 主键 | 默认值 | 说明 |
| 1 | slides_id | int | 10 | 0 | N | Y | 轮播图ID: | |
| 2 | title | varchar | 64 | 0 | Y | N | 标题: | |
| 3 | content | varchar | 255 | 0 | Y | N | 内容: | |
| 4 | url | varchar | 255 | 0 | Y | N | 链接: | |
| 5 | img | varchar | 255 | 0 | Y | N | 轮播图: | |
| 6 | hits | int | 10 | 0 | N | N | 0 | 点击量: |
| 7 | create_time | timestamp | 19 | 0 | N | N | CURRENT_TIMESTAMP | 创建时间: |
| 8 | update_time | timestamp | 19 | 0 | N | N | CURRENT_TIMESTAMP | 更新时间: |
| 编号 | 名称 | 数据类型 | 长度 | 小数位 | 允许空值 | 主键 | 默认值 | 说明 |
| 1 | upload_id | int | 10 | 0 | N | Y | 上传ID | |
| 2 | name | varchar | 64 | 0 | Y | N | 文件名 | |
| 3 | path | varchar | 255 | 0 | Y | N | 访问路径 | |
| 4 | file | varchar | 255 | 0 | Y | N | 文件路径 | |
| 5 | display | varchar | 255 | 0 | Y | N | 显示顺序 | |
| 6 | father_id | int | 10 | 0 | Y | N | 0 | 父级ID |
| 7 | dir | varchar | 255 | 0 | Y | N | 文件夹 | |
| 8 | type | varchar | 32 | 0 | Y | N | 文件类型 |
| 编号 | 名称 | 数据类型 | 长度 | 小数位 | 允许空值 | 主键 | 默认值 | 说明 |
| 1 | user_id | mediumint | 8 | 0 | N | Y | 用户ID:[0,8388607]用户获取其他与用户相关的数据 | |
| 2 | state | smallint | 5 | 0 | N | N | 1 | 账户状态:[0,10](1可用|2异常|3已冻结|4已注销) |
| 3 | user_group | varchar | 32 | 0 | Y | N | 所在用户组:[0,32767]决定用户身份和权限 | |
| 4 | login_time | timestamp | 19 | 0 | N | N | CURRENT_TIMESTAMP | 上次登录时间: |
| 5 | phone | varchar | 11 | 0 | Y | N | 手机号码:[0,11]用户的手机号码,用于找回密码时或登录时 | |
| 6 | phone_state | smallint | 5 | 0 | N | N | 0 | 手机认证:[0,1](0未认证|1审核中|2已认证) |
| 7 | username | varchar | 16 | 0 | N | N | 用户名:[0,16]用户登录时所用的账户名称 | |
| 8 | nickname | varchar | 16 | 0 | Y | N | 昵称:[0,16] | |
| 9 | password | varchar | 64 | 0 | N | N | 密码:[0,32]用户登录所需的密码,由6-16位数字或英文组成 | |
| 10 | | varchar | 64 | 0 | Y | N | 邮箱:[0,64]用户的邮箱,用于找回密码时或登录时 | |
| 11 | email_state | smallint | 5 | 0 | N | N | 0 | 邮箱认证:[0,1](0未认证|1审核中|2已认证) |
| 12 | avatar | varchar | 255 | 0 | Y | N | 头像地址:[0,255] | |
| 13 | open_id | varchar | 255 | 0 | Y | N | 针对获取用户信息字段 | |
| 14 | create_time | timestamp | 19 | 0 | N | N | CURRENT_TIMESTAMP | 创建时间: |
| 15 | vip_level | varchar | 255 | 0 | Y | N | 会员等级 | |
| 16 | vip_discount | double | 11 | 2 | Y | N | 0.00 | 会员折扣 |
| 编号 | 名称 | 数据类型 | 长度 | 小数位 | 允许空值 | 主键 | 默认值 | 说明 |
| 1 | group_id | mediumint | 8 | 0 | N | Y | 用户组ID:[0,8388607] | |
| 2 | display | smallint | 5 | 0 | N | N | 100 | 显示顺序:[0,1000] |
| 3 | name | varchar | 16 | 0 | N | N | 名称:[0,16] | |
| 4 | description | varchar | 255 | 0 | Y | N | 描述:[0,255]描述该用户组的特点或权限范围 | |
| 5 | source_table | varchar | 255 | 0 | Y | N | 来源表: | |
| 6 | source_field | varchar | 255 | 0 | Y | N | 来源字段: | |
| 7 | source_id | int | 10 | 0 | N | N | 0 | 来源ID: |
| 8 | register | smallint | 5 | 0 | Y | N | 0 | 注册位置: |
| 9 | create_time | timestamp | 19 | 0 | N | N | CURRENT_TIMESTAMP | 创建时间: |
| 10 | update_time | timestamp | 19 | 0 | N | N | CURRENT_TIMESTAMP | 更新时间: |
- 4 章 关键模块的设计与实现
- 用户--注册界面
运动员注册并登录校园运动会管理系统;用户对个人信息的增删改查,比如个人资料,头像、密码修改。其主界面展示如下图4.1所示。
图4.1 注册界面图
运动员注册登录后,可查看首页信息,包括(参赛公告、用户留言、赛事信息、个人中心)其主界面展示如下图4.2所示。
图4.2 登录界面图
个人中心:用户点击头像可查看“个人中心”,包括个人首页、运动员信息、报名信息、成绩信息和收藏。点击“运动员信息添加”,选择普通用户,输入用户姓名、用户性别、用户年龄、联系方式、用户编号和选择参赛单位,点击“提交”按钮进行添加。界面如下图4.3所示。
图4.3 个人中心界面图
图4.4 运动员信息添加界面图
赛事信息:用户点击可通过搜搜赛事名称和赛事分类 进行查看赛事信息,同时可对赛事进行点赞、收藏、评论和报名操作。界面如下图4.4所示。
图4.5 赛事信息界面图
管理员在后台可以输入用户名+密码进行登录,管理员的用户名和密码是在数据库中直接设定好的。界面如下图所示。
图4.6 管理员登录界面图
赛事信息管理:管理员点击可查看赛事信息列表和赛事信息添加;地那几“赛事信息添加”,输入赛事名称,选择赛事分类,上传赛事图片,输入裁判姓名,选择入场时间、赛事时间,输入赛事规则和赛事内容,点击“提交”按钮进行添加。界面如下图所示。
图4.7 赛事信息管理界面图
报名信息管理:管理员点击可查看报名信息列表,同时可点击“成绩”进行填写成绩信息,包括赛事排名和赛事成绩。界面如下图所示。
图4.8 报名信息管理界面图
系统管理:管理员点击可查看轮播图管理,如需添加新的轮播图,点击右侧“新增”按钮,插入轮播图图片,输入标题,点击“确认”按钮进行提交;同时可对轮播图进行增删改查。界面如下图所示。
图4.9管系统管理界面图
通过前面章节的介绍,我们可以看到本校园运动会管理系统已经完成了,但是能不能投入使用还是未知,因为在每个项目正式使用之前必须对开发的项目进行测试,如果不进行测试一旦投入使用可能会出现很多未可知的问题,比如使用人数太多导致系统瘫痪,比如某一功能存在bug信息填写错误等等,这些错误将给使用者带来很多的困扰,甚至造成更大的损失,因此测试是项目投入使用的最后一步,为用户提供一个运行顺畅、完美的项目也就是我们进行最后测试的目的。
管理员登录功能测试:
表5.1 管理员登录功能测试表
| 测试名称 | 测试功能 | 操作过程 | 预期结果 | 测试结果 |
| 管理员登录模块测试 | 管理员登录成功的情况 | 点击前登录界面输入账号和密码分别输入admin和admin后点击“登录”按钮。 | 登录成功并调整到管理员界面 | 正确 |
密码修改功能测试
表5.2密码修改功能测试:
表5.2密码修改功能测试表
| 用例名称 | 密码修改测试用例 |
| 目的 | 测试管理员密码修改功能 |
| 前提 | 管理员用户正常登录情况下 |
| 测试流程 | 1)管理员密码修改并完成填写。 2)点击进行提交。 |
| 预期结果 | 使用新的密码可以登录 |
| 实际结果 | 实际结果与预期结果一致 |
查询赛事信息功能模块测试:
表5.3 查询赛事信息功能测试表
| 测试名称 | 测试功能 | 操作过程 | 预期结果 | 测试结果 |
| 查询赛事信息功能测试 | 查询成功的情况 | 在赛事信息界面输入赛事信息名称进行查询 | 查询成功 | 正确 |
通过以上测试用例,证明系统是可以正常使用的,在对以上功能得测试过程中,发现了系统中的很多漏洞并进行了完善,经过多人在线进行测试,系统完全可以正常运行,当然在后期的维护中系统将不断完善。
在开发本校园运动会管理系统之前我胸有成竹,觉得很简单,但在实际的开发中我发现了自身的很多问题,许多编程思想和方法都还没有掌握牢靠,通过开发这个校园运动会管理系统我成长了很多,懂得了做什么事情都要脚踏实地,不能眼高手低。
在开发校园运动会管理系统的时候,我还意识到了在开发之前做好前期准备是必须的,只有准备充分,心里才能用有底气,然后需要在脑海中对想要实现的功能进行总体的规划,设计出系统的主要框架。做好这一步我们才能胸有成竹的经行开发项目。当设计框架了熟于心之后,需要思考本次编程所需的主要知识点和技术点,并充分学习。如此一来项目的开发才能循序渐进、如丝般顺滑,长久以往就能养成良好的开发习惯。一个程序好不好还要看出的bug多不多,如果在项目完成前做好bug的查验与预防可能发生的事故才能保证程序的稳定长久性运行。如果项目在完工后出现各种问题自己,那么在进入社会后,不仅会给公司团队带来麻烦和增加不必要的工作,还会导致客户流失,公司对自己的评价下降。
在本次项目中我也暴露了诸多问题。对于Java的编程知识有所欠缺,环境配置和算法上出现诸多问题,时常导致项目运行出错,或者目标的实现有问题。或者实现想法时算法未优化,使得代码冗长,程序运行不顺畅。
[1]李臻昊,杨永生.校园管理系统设计与实现[J].电脑编程技巧与维护,2024(01):85-88.DOI:10.16184/j.cnki.comprg.2024.01.024.
[2]谭光兴,甘景,戚秋晨.基于Java语言的远程数据采集系统设计与实现[J].科技与创新,2024(01):19-22.DOI:10.15913/j.cnki.kjycx.2024.01.005.
[3]赵旭东.计算机软件开发与设计中Java语言的应用研究[J].信息与电脑(理论版),2023,35(24):31-33.
[4]马庆.计算机软件开发中JAVA编程语言的应用[J].山西电子技术,2023(06):84-86+98.
[5]尹应荆.JAVA编程语言在计算机软件开发中的应用[J].石河子科技,2023(05):45-47.
[6]Liang C . [J]. Academic Journal of Computing & Information Science,2023,6(9).
[7]袁琳琳.浅析Java语言在计算机软件开发中的应用[J].信息记录材料,2023,24(09):81-83.DOI:10.16009/j.cnki.cn13-1295/tq.2023.09.006.
[8]郭旭,张洁,李光军.基于ASP.NET的智慧校园运动会编排与成绩管理系统设计[J].电脑编程技巧与维护,2023(07):104-106.DOI:10.16184/j.cnki.comprg.2023.07.037.
[9]朱焱,邓述为.基于Java的高校运动会管理系统[J].电脑编程技巧与维护,2022(12):84-86.DOI:10.16184/j.cnki.comprg.2022.12.043.
[10]Hao Y . [J]. Wireless Personal Communications,2022,128(2).
[11]陈立.校园运动会管理系统的设计与实现[J].电子制作,2022,30(13):45-48.DOI:10.16589/j.cnki.cn11-3571/tn.2022.13.009.
[12]陈昭桦. 高校运动会智能管理系统的设计与实现[D].华中师范大学,2022.DOI:10.27159/d.cnki.ghzsu.2021.002593.
[13]季宇杰,石云,蒋卫详.基于SSM框架的运动会管理系统的设计与实现[J].电子测试,2020(16):74-75.DOI:10.16520/j.cnki.1000-8519.2020.16.031.
[14]王莹莹,张慧.索美运动会管理系统在高校田径运动会中的应用研究——以沈阳工程学院第十五届田径运动会为例[J].当代体育科技,2020,10(12):103-104.DOI:10.16655/j.cnki.2095-2813.2020.12.103.
[15]郝昭.大型运动会场地信息管理系统的设计与实现[J].信息与电脑(理论版),2020,32(08):48-50.
[16]韩文意. 新疆师范大学全民健身运动会管理系统设计与开发[D].新疆师范大学,2021.DOI:10.27432/d.cnki.gxsfu.2019.000400.
致谢
至此论文结束,感谢您的阅读。在此我要特别的感谢我的导师,虽然我在实习期间很忙,论文撰写的时候经常是停停改改,但是我的导师依旧十分的负责,时不时的询问我的任务进展情况,跟进我的论文进度,在指导老师的帮助下,我逐步完成了自己的论文和程序,从导师身上也学习到很多知识和经验,这些知识和经验令我受益匪浅。同时我也从导师身上看到了自己的不足,不论是在技术层面上还是在对待工作的态度上,导师如同明镜一般照出了我的缺点我的不足。此外,我还要感谢在我实习期间在论文和程序上帮助过我的同学和社会人士,此前我对于Springboot框架方面的一些知识还不了解,是他们在我编写程序过程中给了我很多的启发和感想,也帮助了我对于程序的调试和检测。没有他们我是不能顺利完成本次毕业设计的。至此,我的毕业设计就划上了一个圆满的句号了。
点赞+收藏+关注 → 私信领取本源代码、数据库
2039

被折叠的 条评论
为什么被折叠?



