先上简历,一般1年的的软件测试包装经验,修改建议如下:




1:把最近的项目要放在项目经验的最前面,以前的项目放在后面,项目要按照这个顺序
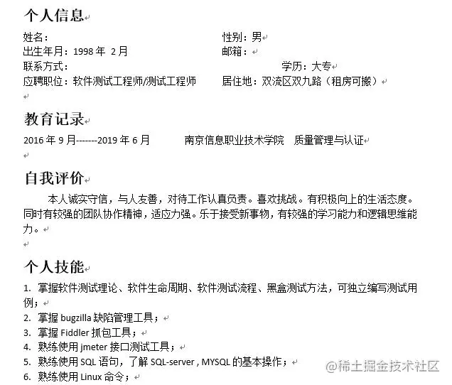
2:第1个项目要包含Web断和App端两部分(不要仅仅是Web端和仅仅是App端)
3:第一个项目一定要能非常熟练的讲清楚,如下:
3.1 项目的功能、模块结构划分要能讲清楚
3.2 项目做了多久,开发了多久,测试了多久
3.3 团队的人员划分,就是这个项目中包含了哪些人员,比如产品、几个开发、几个测试等
3.4 这个项目中你对那些模块,采用哪些方法设计测试用例,设计多少条测试用例,你可以找个登录模块设计测试用例自己再巩固一下
3.5 在这个项目中举例说几个你发现有价值的bug
3.5 这个项目有没有编写过测试报告,测试报告包含哪些内容
4:关于技能这部分,我看了一下你写的技能,我给出的建议如下:
4.1 描述一下Fiddler如何抓移动端的包
4.2 如果有个问题,你这么分析这个问题是前端问题还是后端问题
4.3 如何提交一个高质量的bug
4.4 jmeter是用来做接口测试和接口的性能测试,那么接口文档包含哪些内容?
4.5 为什么要做接口测试,接口测试用例,你这么设计的思路是什么?
4.6 jmeter测试的步骤?
4.7 什么是jmeter中的关联是什么?(非常重要,面试官经常喜欢问该问题)
4.8 说出几个常用的Linux命令,比如查看日志的命令有哪些,他们有什么区别?比如more ,less ,cat ,tail等等
5:需要复习一下数据库的多表联查sql语句(防止笔试做试卷会遇到)
最后:软件测试资料分享一波!
技术行业,一定要提升技术功底,丰富自动化项目实战经验,这对于你未来几年职业规划,以及测试技术掌握的深度非常有帮助。

编辑
切换为居中
添加图片注释,不超过 140 字(可选)
马上迎来金三银四面试,跳槽季,整理面试题已经成了我多年的习惯!下面有我近几年的收集和整理,整体是围绕着【软件测试】来进行整理的,这套包含很多大厂,比如阿里,百度,字节,腾讯,京东这些大厂的面试真题(包含答案)
主要包含了:Linux 基础,MySQL 基础,Web 测试,接口测试,App 测试,性能测试,需要的朋友点击戳下面的


本文提供软件测试工程师必看的面试准备策略,涵盖项目经验梳理、技术细节解答(如Fiddler、Linux命令、接口测试等)、以及常见技术领域真题解析,助你顺利金三银四季选
1775

被折叠的 条评论
为什么被折叠?



