Pulsar基本介绍
Apache Pulsar
是一个云原生企业级的发布订阅(pub-sub)消息系统,最初由Yahoo开发,并于2016年底开源,现在是Apache软件基金会顶级开源项目。Pulsar在Yahoo的生产环境运行了三年多,助力Yahoo的主要应用,如Yahoo
Mail、Yahoo Finance、Yahoo Sports、Flickr、Gemini广告平台和Yahoo分布式键值存储系统Sherpa。
Apache Pulsar的功能与特性:
- 多租户模式:
- 灵活的消息系统
- 云原生架构
- segmented Sreams(分片流)
- 支持跨地域复制
多租户
租户和命名空间(namespace)是 Pulsar 支持多租户的两个核心概念。
在租户级别,Pulsar 为特定的租户预留合适的存储空间、应用授权与认证机制。
在命名空间级别,Pulsar 有一系列的配置策略(policy),包括存储配额、流控、消息过期策略和命名空间之间的隔离策略。

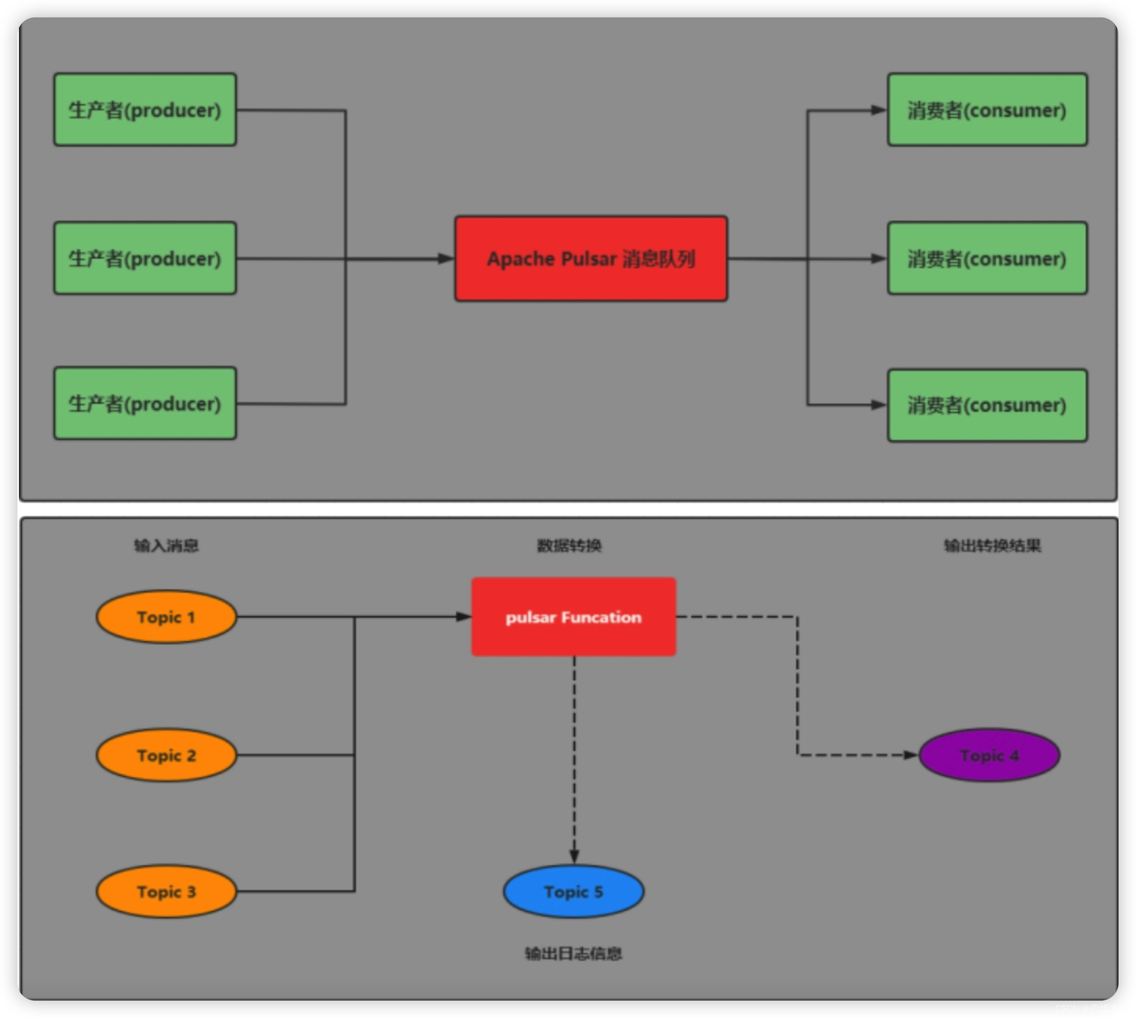
灵活的消息系统
Pulsar 做了队列模型和流模型的统一,在 Topic 级别只需保存一份数据,同一份数据可多次消费。以流式、队列等方式计算不同的订阅模型大大提升了灵活度。
同时pulsar通过事务采用Exactly-Once(精准一次)在进行消息传输过程中, 可以确保数据不丢不重

云原生架构
Pulsar 使用计算与存储分离的云原生架构,数据从 Broker 搬离,存在共享存储内部。上层是无状态 Broker,复制消息分发和服务;下层是持久化的存储
Bookie 集群。Pulsar 存储是分片的,这种构架可以避免扩容时受限制,实现数据的独立扩展和快速恢复

Segmented Streams(分片流)
Pulsar 将无界的数据看作是分片的流,分片分散存储在分层存储(tiered storage)、BookKeeper 集群和 Broker
节点上,而对外提供一个统一的、无界数据的视图。其次,不需要用户显式迁移数据,减少存储成本并保持近似无限的存储。

支持跨地域复制
Pulsar 中的跨地域复制是将 Pulsar 中持久化的消息在多个集群间备份。在 Pulsar 2.4.0 中新增了复制订阅模式(Replicated-subscriptions)
,在某个集群失效情况下,该功能可以在其他集群恢复消费者的消费状态,从而达到热备模式下消息服务的高可用。

组件介绍
层级存储
- Infinite Stream: 以流的方式永久保存原始数据
- 分区的容量不再受限制
- 充分利⽤云存储或现有的廉价存储 ( 例如 HDFS)
- 数据统⼀表征:客户端无需关心数据究竟存储在哪⾥
![[外链图片转存失败,源站可能有防盗链机制,建议将图片保存下来直接上传(img-ORjke9Zk-1649237152127)( image-20220405170809598.png)]](https://i-blog.csdnimg.cn/blog_migrate/9f48a0cf497500a13b9d3e68d004e784.png)
Pulsar IO(Connector) 连接器
- Pulsar IO 分为输入(Input)和输出(Output)两个模块,输入代表数据从哪里来,通过 Source 实现数据输入。输出代表数据要往哪里去,通过 Sink 实现数据输出。
- Pulsar 提出了 Connector (也称为 Pulsar IO),用于解决 Pulsar 与周边系统的集成问题,帮助用户高效完成工作。
- 目前 pulsar IO 支持非常多的连接集成操作: 例如HDFS 、Spark、Flink 、Flume 、ES 、HBase等

Pulsar Funcations(轻量级计算框架)
- Pulsar Functions 是一个轻量级的计算框架,可以给用户提供一个部署简单、运维简单、API 简单的 FASS(Function as a service)平台。Pulsar Functions
提供基于事件的服务,支持有状态与无状态的多语言计算,是对复杂的大数据处理框架的有力补充。 - Pulsar Functions 的设计灵感来自于 Heron 这样的流处理引擎,Pulsar Functions 将会拓展 Pulsar 和整个消息领域的未来。使用 Pulsar Functions,用户可以轻松地部署和管理
function,通过 function 从 Pulsar topic 读取数据或者生产新数据到 Pulsar topic。

Pulsar与kafka的对比
- 模型概念
Kafka: producer – topic – consumer group – consumer Pulsar: producer – topic -subsciption- consumer
- 消息消费模式
Kafka: 主要集中在流(Stream) 模式, 对单个partition是独占消费, 没有共享(Queue)的消费模式 Pulsar: 提供了统一的消息模型和API. 流(Stream) 模式 – 独占和故障切换订阅方式 ;
队列(Queue)模式 – 共享订阅的方式
- 消息确认(ack)
Kafka: 使用偏移量 offset Pulsar: 使用专门的cursor管理. 累积确认和kafka效果一样; 提供单条或选择性确认
- 消息保留:
Kafka: 根据设置的保留期来删除消息, 有可能消息没被消费, 过期后被删除, 不支持TTL Pulsar: 消息只有被所有订阅消费后才会删除, 不会丢失数据,. 也运行设置保留期, 保留被消费的数据 . 支持TTL
- 存储方式
Apache Kafka和Apache Pulsar都有类似的消息概念。 客户端通过主题与消息系统进行交互。 每个主题都可以分为多个分区。 然而,Apache Pulsar和Apache Kafka之间的根本区别在于Apache
Kafka是以分区为存储中心,而Apache Pulsar是以Segment为存储中心。

Apache Pulsar将高性能的流(Apache Kafka所追求的)和灵活的传统队列(RabbitMQ所追求的)结合到一个统一的消息模型和API中。 Pulsar使用统一的API为用户提供一个支持流和队列的系统,且具有同样的高性能。
- 性能对比
Pulsar 表现最出色的就是性能,Pulsar 的速度比 Kafka 快得多,美国德克萨斯州一家名为 GigaOm (https://gigaom.com/) 的技术研究和分析公司对 Kafka 和 Pulsar
的性能做了比较,并证实了这一点。

kafka目前存在的痛点
扩展说明: kafka目前存在的痛点
- Kafka 很难进行扩展,因为 Kafka 把消息持久化在 broker 中,迁移主题分区时,需要把分区的数据完全复制到其他 broker 中,这个操作非常耗时。
- 当需要通过更改分区大小以获得更多的存储空间时,会与消息索引产生冲突,打乱消息顺序。因此,如果用户需要保证消息的顺序,Kafka 就变得非常棘手了。
- 如果分区副本不处于 ISR(同步)状态,那么 leader 选取可能会紊乱。一般地,当原始主分区出现故障时,应该有一个 ISR 副本被征用,但是这点并不能完全保证。若在设置中并未规定只有 ISR 副本可被选为 leader
时,选出一个处于非同步状态的副本做 leader,这比没有 broker 服务该 partition 的情况更糟糕。 - 使用 Kafka 时,你需要根据现有的情况并充分考虑未来的增量计划,规划 broker、主题、分区和副本的数量,才能避免 Kafka 扩展导致的问题。这是理想状况,实际情况很难规划,不可避免会出现扩展需求。
- Kafka 集群的分区再均衡会影响相关生产者和消费者的性能。
- 发生故障时,Kafka 主题无法保证消息的完整性(特别是遇到第 3 点中的情况,需要扩展时极有可能丢失消息)。
- 使用 Kafka 需要和 offset 打交道,这点让人很头痛,因为 broker 并不维护 consumer 的消费状态。
- 如果使用率很高,则必须尽快删除旧消息,否则就会出现磁盘空间不够用的问题。
- 众所周知,Kafka 原生的跨地域复制机制(MirrorMaker)有问题,即使只在两个数据中心也无法正常使用跨地域复制。因此,甚至 Uber 都不得不创建另一套解决方案来解决这个问题,并将其称为
uReplicator (https://eng.uber.com/ureplicator/)。 - 要想进行实时数据分析,就不得不选用第三方工具,如 Apache Storm、Apache Heron 或 Apache Spark。同时,你需要确保这些第三方工具足以支撑传入的流量。
- Kafka 没有原生的多租户功能来实现租户的完全隔离,它是通过使用主题授权等安全功能来完成的。
Pulsar架构介绍
单个 Pulsar 集群由以下三部分组成:
- 多个 broker 负责处理和负载均衡 producer 发出的消息,并将这些消息分派给 consumer;Broker 与 Pulsar 配置存储交互来处理相应的任务,并将消息存储在 BookKeeper 实例中(又称
bookies);Broker 依赖 ZooKeeper 集群处理特定的任务,等等。 - 多个 bookie 的 BookKeeper 集群负责消息的持久化存储。
- 一个zookeeper集群,用来处理多个Pulsar集群之间的协调任务。

Brokers介绍
Pulsar的broker是一个无状态组件, 主要负责运行另外的两个组件:
- 一个 HTTP 服务器, 它暴露了 REST 系统管理接口以及在生产者和消费者之间进行 Topic查找的API。
- 一个调度分发器, 它是异步的TCP服务器,通过自定义 二进制协议应用于所有相关的数据传输。
出于性能考虑,消息通常从Managed Ledger缓存中分派出去,除非积压超过缓存大小。如果积压的消息对于缓存来说太大了,
则Broker将开始从BookKeeper那里读取Entries(Entry同样是BookKeeper中的概念,相当于一条记录)。
最后,为了支持全局Topic异地复制,Broker会控制Replicators追踪本地发布的条目,并把这些条目用Java 客户端重新发布到其他区域
Zookeeper的元数据存储
Pulsar使用Apache Zookeeper进行元数据存储、集群配置和协调
- 配置存储: 存储租户,命名域和其他需要全局一致的配置项
- 每个集群有自己独立的ZooKeeper保存集群内部配置和协调信息,例如归属信息,broker负载报告,BookKeeper ledger信息(这个是BookKeeper本身所依赖的)等等。
基于bookKeeper持久化存储
Apache Pulsar 为应用程序提供有保证的信息传递, 如果消息成功到达broker, 就认为其预期到达了目的地。
为了提供这种保证,未确认送达的消息需要持久化存储直到它们被确认送达。这种消息传递模式通常称为持久消息传递. 在Pulsar内部,所有消息都被保存并同步N份,例如,2个服务器保存四份,每个服务器上面都有镜像的RAID存储。
Pulsar用 Apache bookKeeper作为持久化存储。 bookKeeper是一个分布式的预写日志(WAL)系统,有如下几个特性特别适合Pulsar的应用场景:
- 使pulsar能够利用独立的日志,称为ledgers. 可以随着时间的推移为topic创建多个Ledgers
- 它为处理顺序消息提供了非常有效的存储
- 保证了多系统挂掉时Ledgers的读取一致性
- 提供不同的Bookies之间均匀的IO分布的特性
- 它在容量和吞吐量方面都具有水平伸缩性。能够通过增加bookies立即增加容量到集群中,并提升吞吐量
- Bookies被设计成可以承载数千的并发读写的ledgers。 使用多个磁盘设备 (一个用于日志,另一个用于一般存储) ,这样Bookies可以将读操作的影响和对于写操作的延迟分隔开。
![[外链图片转存失败,源站可能有防盗链机制,建议将图片保存下来直接上传(img-XC09Noll-1649237152128)( image-20220405172507575.png)]](https://i-blog.csdnimg.cn/blog_migrate/fa61747d0c7f1adb32bd641ff4bcd577.png)
Ledger是一个只追加的数据结构,并且只有一个写入器,这个写入器负责多个bookKeeper存储节点(就是Bookies)的写入。 Ledger的条目会被复制到多个bookies。 Ledgers本身有着非常简单的语义:
- Pulsar Broker可以创建ledeger,添加内容到ledger和关闭ledger。
- 当一个ledger被关闭后,除非明确的要写数据或者是因为写入器挂掉导致ledger关闭,ledger只会以只读模式打开。
- 最后,当ledger中的条目不再有用的时候,整个ledger可以被删除(ledger分布是跨Bookies的)。
Pulsar 代理
Pulsar客户端和Pulsar集群交互的一种方式就是直连Pulsar brokers。然而,在某些情况下,这种直连既不可行也不可取,因为客户端并不知道broker的地址。
例如在云环境或者Kubernetes以及其他类似的系统上面运行Pulsar,直连brokers就基本上不可能了。
Pulsar proxy 为这个问题提供了一个解决方案, 为所有的broker提供了一个网关, 如果选择运行了Pulsar Proxy. 所有的客户都会通过这个代理而不是直接与brokers通信
Pulsar分布式集群安装
- 搭建 Pulsar 集群至少需要 3 个组件:ZooKeeper 集群、BookKeeper 集群和 broker 集群(Broker 是 Pulsar 的自身实例)。这三个集群组件如下:
ZooKeeper 集群(3 个 ZooKeeper 节点组成)
bookie 集群(也称为 BookKeeper 集群,3 个 BookKeeper 节点组成)
broker 集群(3 个 Pulsar 节点组成)
- Pulsar 的安装包已包含了搭建集群所需的各个组件库。无需单独下载 ZooKeeper 安装包和 BookKeeper 安装包。(此处zookeeper使用外置的)
| 节点 | ip |
|---|---|
| master | 172.31.1.100 |
| slave1 | 172.31.1.101 |
| slave2 | 172.31.1.102 |
jdk安装部署
下载网址:https://www.oracle.com/java/technologies/downloads/#java8
上传至主节点之后进行解压,然后配置环境变量
vim /root/.bash_profile
添加(注意改为自己解压出的地址)
export JAVA_HOME=/opt/module/jdk1.8.0_212
export PATH=$PATH:$JAVA_HOME/bin
zookeeper部署
下载地址:https://mirrors.tuna.tsinghua.edu.cn/apache/zookeeper/
- 解压到指定目录,修改文件夹名称
tar -zxvf zookeeper-3.5.7.tar.gz -C /opt/module/
cd /opt/module
mv apache-zookeeper-3.5.7-bin/ zookeeper
- 增加myid文件
cd /opt/module/zookeeper/
mkdir zkData
cd zkData
vim myid
写入0,保存退出
- 修改配置文件
cd /opt/module/zookeeper/conf
mv zoo_sample.cfg zoo.cfg
vim zoo.cfg
增加以下配置(如果已经有的就进行修改、这里要配置8887端口,默认8080和pulsar有冲突)
dataDir=/opt/module/zookeeper/zkData
admin.serverPort=8887
server.1=master:2888:3888
server.2=slave1:2888:3888
server.3=slave2:2888:3888
- 分发至slave1、slave2节点
scp -r /opt/module/zookeeper root@slave1:/opt/module/
scp -r /opt/module/zookeeper root@slave2:/opt/module/
复制完成后到slave1和slave2上修改myid 分别为 2 3
- 到三台机器上进行启动
cd /opt/module/zookeeper
bin/zkServer.sh start
6.查看状态、确保zk没有问题在往下
bin/zkServer.sh status

Pulsar部署
下载地址:https://pulsar.apache.org/zh-CN/download/
选择对应版本下载就可以了,这里我选用的2.8.1
![[外链图片转存失败,源站可能有防盗链机制,建议将图片保存下来直接上传(img-vA9J9Foi-1649237152129)( image-20220405175016449.png)]](https://i-blog.csdnimg.cn/blog_migrate/5e9f4f1ed999e4388eb9372ec99c8335.png)
- 在 Linux 服务器上创建二个文件夹: brokers、bookies
cd /export/server/
mkdir -p brokers
mkdir -p bookies
- 将下载的pulsar安装包上传到linux服务器, 并解压,没有的目录自己创建一下
cd /export/software/
tar -zxf apache-pulsar-2.8.1-bin.tar.gz
cd apache-pulsar-2.8.1
cp -r * /export/server/brokers/
cp -r * /export/server/bookies/
- 修改bookkeeper集群的配置文件
cd /export/server/bookies/conf
vim bookkeeper.conf
修改其第56行:修改本地ip地址
advertisedAddress=172.31.1.100
修改其39行:
journalDirectory=/export/server/bookies/tmp/journal
修改其389行:
ledgerDirectories=/export/server/bookies/tmp/ledger
修改617行:
zkServers=172.31.1.100:2181,172.31.1.101:2181,172.31.1.102:2181
- 修改broker集群的配置文件
cd /export/server/brokers/conf/
vim broker.conf
修改第98行: 修改集群的名称
clusterName=pulsar-cluster
修改第23行: 配置zookeeper地址
zookeeperServers=172.31.1.100:2181,172.31.1.101:2181,172.31.1.102:2181
修改第26行: 配置zookeeper地址
configurationStoreServers=172.31.1.100:2181,172.31.1.101:2181,172.31.1.102:2181
修改第44行: 更改为本地ip地址
advertisedAddress=172.31.1.100
5.将配置好bookies目录和brokers目录发送到第二台和第三台
cd /export/server
scp -r bookies/ brokers/ root@slave1:/export/server
scp -r bookies/ brokers/ root@slave2:/export/server
- 修改第二台和第三台的broker的地址和bookies地址
第二台节点:
cd /export/server/bookies/conf
vim bookkeeper.conf
修改其第56行:修改本地ip地址
advertisedAddress=172.31.1.101
cd /export/server/brokers/conf/
vim broker.conf
修改第44行: 更改为本地ip地址
advertisedAddress=172.31.1.101
第三台节点: 都更改为对应IP地址即可
- 初始化元数据、主节点执行
cd /export/server/brokers/
bin/pulsar initialize-cluster-metadata \
--cluster pulsar-cluster \
--zookeeper 172.31.1.100:2181,172.31.1.101:2181,172.31.1.102:2181 \
--configuration-store 172.31.1.100:2181,172.31.1.101:2181,172.31.1.102:2181 \
--web-service-url http://172.31.1.100:8080,172.31.1.101:8080,172.31.1.102:8080 \
--web-service-url-tls https://172.31.1.100:8443,172.31.1.101:8443,172.31.1.102:8443 \
--broker-service-url pulsar://172.31.1.100:6650,172.31.1.101:6650,172.31.1.102:6650 \
--broker-service-url-tls pulsar+ssl://172.31.1.100:6651,172.31.1.101:6651,172.31.1.102:6651
- 启动bookie集群
先执行初始化(只需要在一台节点执行即可): 若出现提示,输入 Y,继续
cd /export/server/bookies
bin/bookkeeper shell metaformat
依次在三台节点执行启动:
cd /export/server/bookies
bin/pulsar-daemon start bookie
验证是否启动: 可三台都检测
bin/bookkeeper shell bookiesanity
提示:
Bookie sanity test succeeded 认为启动成功
- 启动broker
三台节点都需要执行:
cd /export/server/brokers
bin/pulsar-daemon start broker
检测是否启动:
bin/pulsar-admin brokers list pulsar-cluster
- 测试集群
# 进入 brokers 目录,选取任一个 broker 节点执行命令即可
cd /export/server/brokers
# 创建租户(租户名:my-tenant)
./bin/pulsar-admin tenants create my-tenant
# 创建命名空间(命名空间名:my-tenant/my-namespace,它指定了租户 my-tenant)
./bin/pulsar-admin namespaces create my-tenant/my-namespace
# 创建持久性分区topic(topic全名:persistent://my-tenant/my-namespace/my-topic;分区数为 3)
./bin/pulsar-admin topics create-partitioned-topic persistent://my-tenant/my-namespace/my-topic -p 3
# 更新命名空间为其指定集群名
./bin/pulsar-admin namespaces set-clusters my-tenant/my-namespace --clusters pulsar-cluster
# 构建消费者:
./bin/pulsar-client consume persistent://public/default/test -s "consumer-test"
# 构建生产者
./bin/pulsar-client produce persistent://public/default/test --messages "hello-pulsar"
如果消费者可以正常接收到消息就代表安装成功
![[外链图片转存失败,源站可能有防盗链机制,建议将图片保存下来直接上传(img-VvlJ8piT-1649237152129)(image-20220405222306864.png)]](https://i-blog.csdnimg.cn/blog_migrate/06dcc21179fe5303e57228389883b93a.png)
Pulsar admin manger图形界面安装
Pulsar admin manger是基于Plusar的可视化界面,接下来进行安装
- 下载 pulsar-admin
cd /export/software
wget https://dist.apache.org/repos/dist/release/pulsar/pulsar-manager/pulsar-manager-0.2.0/apache-pulsar-manager-0.2.0-bin.tar.gz
- 解压压缩包
tar -zxf apache-pulsar-manager-0.2.0-bin.tar.gz -C /export/server/
cd /export/server/pulsar-manager
接着再次解压目录下的tar包
tar -xvf pulsar-manager.tar
- 拷贝dist包到 pulsar-manager目录下并更名为ui
cd /export/server/pulsar-manager/pulsar-manager
cp -r ../dist ui
- 启动pulsar(这里默认启动是java -jar的方式,所以不要退出进程)
./bin/pulsar-manager
- 初始化超级用户密码 :
CSRF_TOKEN=$(curl http://localhost:7750/pulsar-manager/csrf-token)
curl -H "X-XSRF-TOKEN: $CSRF_TOKEN" -H "Cookie: XSRF-TOKEN=$CSRF_TOKEN;" -H 'Content-Type: application/json' -X PUT http://localhost:7750/pulsar-manager/users/superuser -d '{"name": "pulsar", "password": "pulsar", "description": "test", "email": "username@test.org"}'
用户名为pulsar 密码为pulsar
- 访问Puslar UI
http://172.31.1.100:7750/ui/index.html
![[外链图片转存失败,源站可能有防盗链机制,建议将图片保存下来直接上传(img-UqAbXEuB-1649237152129)(image-20220405181736442.png)]](https://i-blog.csdnimg.cn/blog_migrate/4c6a16b6d7131585210eab334ba7ae70.png)
点击 new Environment, 设置集群环境即可

点击pulsar_cluster进入管理界面

如果想后台执行的话修改 vim /export/server/pulsar-manager/pulsar-manager/bin/pulsar-manager
加上nohup
启动命令为./bin/pulsar-manager &

声明
大部分来源于黑马:https://space.bilibili.com/415938397/search/video?keyword=pulsar
3284

被折叠的 条评论
为什么被折叠?



