一、人才及符合购房条件的范围
(一)什么是人才共有产权住房?
为了更好地吸引人才,符合条件的人才个人和企业按照相应比例共同持有产权的住房。
(二)可以申请人才共有产权住房的人才是哪些范围?
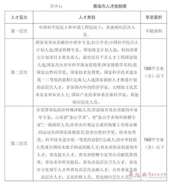
1.具有城阳区户籍且满足青岛市人才类别规定的七类人才(详见附件1)。
其中,人才对应最高学历(含非全日制)享受相应层次政策;全日制硕士可享受第四层次对应政策;夫妻双方均为第四层次及以上人才的,可享受夫妻双方中最高层次人才上一层次对应政策。
2.具有非城阳区的青岛市户籍人才,且在青岛市其他区市有一套住房的人才,可以申报购房,但必须在签定正式购房手续后一个月内承诺将户籍迁至城阳区,并由所属单位加盖公章确认。
(三)申请购买人才共有产权住房是否受青岛市住房限购政策限制?
是。坚持符合国家统一政策的原则,申请购买人才共有产权住房必须符合青岛市住房限购政策。
二、共有产权住房的产权比例及回购
(四)共有产权住房的产权比例是如何划分的?
1.属于一至四层次的人才(详见附件),本人与企业的产权比例为7:3,共有期限为8年;
2.属于五至七层次的人才,本人与企业的产权比例为7:3,共有期限为5年。
(五)共有产权到期后,如何进行回购?
1.属于一至四层次的人才,在城阳区范围内工作并享受共有产权政策满8年后,由人才个人提出申请,经用人单位、企业同意,并由相关部门批准后,无偿赠送30%产权;
2.属于五至七层次的人才,自办理完购房网签之日起满5年后,由个人将剩余30%的产权回购,回购价格按照“孰低”原则,即5年后市场价高于原购房价的,人才按原购房价回购;5年后市场价低于原购房价的,人才按5年后市场价回购。
3.人才可提前回购。满3年不足5年的,如个人提出回购申请,经用人单位、企业研究后,可按“一事一议”原则给予办理。
三、人才共有产权住房房源、价格、面积及税费
(六)人才共有产权住房房源、价格如何确定?
在限定期限内,人才根据公示的房源名单及确定的团购价格进行选择,购买价格原则上低于市场团购价格。
(七)人才共有产权住房的房屋面积有何规定?
第一层次人才不限面积;第二层次限制180平方米(含)以下;第三层次人才限制160平方米(含)以下;第四层次人才(含全日制硕士)限制140平方米(含)以下;第五、六、七层次限制120平方米(含)以下。
对超过应享受政策面积以上部分,价款由个人负担。
(八)对办理人才共有产权住房产权证书及持有过程中产生的所有相关税费如何承担?
由共有产权人双方按照各自持有比例承担相应税费。
(九)人才共有产权住房的购房资金如何筹集?
1.按照产权比例,人才个人承担购房总价款的70%,并自行筹集资金;企业承担并自行筹集购房总价款的30%,这部分资金作为购房首付款一次性到位。
2.人才个人可办理商业银行个人住房贷款、公积金贷款或公积金与商业贷款组合贷款。贷款及抵押手续按照金融机构、公积金管理中心的规定执行。
附:1、青岛市人才类别表


附件2:参加共有产权的楼盘(仅供参考)
1、融创•澜山壹號 正常97折,共有产权95折;
2、绿地•国科健康科技小镇一期住宅正常98折,共有产权95,96折;
3、和达•北岸悦璋正常5人以下91折,共有产权5人以上9折;
4、和达智慧生态城共有产权9折;
5、旭辉•银盛泰•正阳府;
6、鑫江•桂花园四期、三期、二期;
7、鑫江合院二期、三期;
8、龙湖商街项目(硕阳路项目)正常全款98折;
9、昆仑府正常92折,共有产权再享2点,最低9折;
10、天一仁和•宸璟都会(南区);
11、天一仁和•珑樾海一期认购99折,正常首付99折,共有产权每平减50;
12、天一智慧之城二期;
13、天一仁和悦湖锦府;
14、天一仁和印象;
15、天一仁和天境二期;
16、天一智慧之城2.2期;
17、青特•西山项目B地块(青特•悦海府)无具体折扣,共有产权享受最低价18000左右;
18、青特小镇E区项目1.1期;
19、青特花屿城共有产权99折;
20、天安数码城项目3B地块正常95折,共有产权97、98折;
21、东郭庄东地块住宅楼及配套项目(保利观堂)98折,送车位跟三年物业费;
22、保利观堂东区;
23、华地•千百墅三期一口价,优惠5-8万32、双利城央府(南区)96折;
24、双利城央府(北区)96折;
25、海信•观澜项目;
26、金秋•泰和郡四期;
27、青岛鲁商泰晤士小镇项目(1C1-2地块);
28、万科桃花源三期;
29、鲁昊•壹号院住宅小区项目97折;
30、山水嘉园B区;
31、华泰•山水嘉园;
32、蔚蓝创新天地;
33、鑫江•花漾里;
34、龙湖舜山府.
城阳区针对符合条件的人才推出共有产权住房政策。人才与企业按7:3比例共同持有产权,不同层次人才有不同的共有期限。购房须符合青岛市限购政策。共有产权满一定年限后,人才可申请无偿获得或按市场价回购产权。详细规定涵盖房源、价格、面积、税费和购房资金筹集等。
366

被折叠的 条评论
为什么被折叠?



