本文以启达软件实际开发案例为参考,简述委外生产(委外加工)ERP管理系统。
委外生产(委外加工)应用场景:
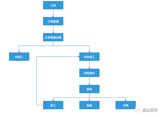
原料或者半成品的委外加工处理,主体企业提供原材料或者半成品,统一由主体企业库存管理,下游加工商接收生产令之后安规格工序进行生产加工,主体企业把控产品质量,生产进度。

在系统的应用上,常规的委外加工业务流程主要涉及:采购申请,BOM物料管理,委外订单,投料管理,委外加工发出,收料通知,委外加工入库,质量检测,委外财务。

系统管理:
系统管理不仅是系统的用户及其权限的管理;也是对系统基础数据的设置和运行参数配置的管理。
账户在系统中所能看到和操作的数据范围取决于该账户所在的组织架构的节点。

权限说明:
生产管理部,总经理能看到全部信息,外协主管能看

最低0.47元/天 解锁文章
3818

被折叠的 条评论
为什么被折叠?



