前言
接下来我们要分析:namenode是如何管理元数据。我们看源码,还是要进行场景驱动的方式。
Hadoop fs -mkdir /user/soft
创建了一个目录,HDFS的元数据是不是就要发生变化?这个流程重要,因为我们二次开发就是要去修改这个流程。
对hadoop bug 修复,很多人都在Apache上提交了patch。很多patch其实很水:
1)发生某个单词写错,提交了一个patch
2)某个地方忘记打日志了。
3)忘记判断控制异常 if( xx != null)
在本分栏里修改的是核心流程里面的核心代码。
Demo:
public class FileTest {
public static void main(String[] args) throws IOException {
//如何创建一个目录
Configuration configuration=new Configuration();
//namenode
FileSystem fileSystem=FileSystem.newInstance(configuration);
//TODO 创建目录(分析的是元数据的管理流程)
fileSystem.mkdirs(new Path(""));
/**
* TODO 接下来分析HDFS上传文件的流程
* TODO 做一些重要的初始化工作
*/
FSDataOutputStream fsous=fileSystem.create(new Path("/user.txt"));
//TODO 完成上传文件的流程
fsous.write("fdsafdsafdsafs".getBytes());
//MR
/**
* master:
* 启动
* worker:
* 启动
*
*往上面提交任务:
* wordcount
*/
//Spark
}
}
其中mkdir实际上是调用了Distributefilesystem的mkdir再调用了mkdirsInternal(),最终调用的是namdenode的mkdir
public boolean primitiveMkdir(String src, FsPermission absPermission, boolean createParent) throws IOException {
checkOpen();
if (absPermission == null) {
absPermission = FsPermission.getDefault().applyUMask(dfsClientConf.uMask);
}
if (LOG.isDebugEnabled()) {
LOG.debug(src + ": masked=" + absPermission);
}
TraceScope scope = Trace.startSpan("mkdir", traceSampler);
try { //TODO 走的Hadoop的RPC,调用服务端的代码
return namenode.mkdirs(src, absPermission, createParent);
} catch (RemoteException re) {
throw re.unwrapRemoteException(AccessControlException.class, InvalidPathException.class,
FileAlreadyExistsException.class, FileNotFoundException.class, ParentNotDirectoryException.class,
SafeModeException.class, NSQuotaExceededException.class, DSQuotaExceededException.class,
UnresolvedPathException.class, SnapshotAccessControlException.class);
} finally {
scope.close();
}
}
public boolean mkdirs(String src, FsPermission masked, boolean createParent)
throws IOException {
checkNNStartup();
if(stateChangeLog.isDebugEnabled()) {
stateChangeLog.debug("*DIR* NameNode.mkdirs: " + src);
}
if (!checkPathLength(src)) {
throw new IOException("mkdirs: Pathname too long. Limit "
+ MAX_PATH_LENGTH + " characters, " + MAX_PATH_DEPTH + " levels.");
}
//TODO 调用FSNameSystem创建目录的方法
return namesystem.mkdirs(src,
new PermissionStatus(getRemoteUser().getShortUserName(),
null, masked), createParent);
}
boolean mkdirs(String src, PermissionStatus permissions,
boolean createParent) throws IOException {
HdfsFileStatus auditStat = null;
checkOperation(OperationCategory.WRITE);
writeLock();
try {
checkOperation(OperationCategory.WRITE);
//如果是安全模式,我们是创建不了目录的
checkNameNodeSafeMode("Cannot create directory " + src);
//TODO 创建目录
auditStat = FSDirMkdirOp.mkdirs(this, src, permissions, createParent);
} catch (AccessControlException e) {
logAuditEvent(false, "mkdirs", src);
throw e;
} finally {
writeUnlock();
}
//TODO 元数据日志持久化
getEditLog().logSync();
logAuditEvent(true, "mkdirs", src, null, auditStat);
return true;
}
static HdfsFileStatus mkdirs(FSNamesystem fsn, String src,
PermissionStatus permissions, boolean createParent) throws IOException {
//hadoop fs -ls /
//hadoop2.6.5
FSDirectory fsd = fsn.getFSDirectory();
if(NameNode.stateChangeLog.isDebugEnabled()) {
NameNode.stateChangeLog.debug("DIR* NameSystem.mkdirs: " + src);
}
if (!DFSUtil.isValidName(src)) {
throw new InvalidPathException(src);
}
FSPermissionChecker pc = fsd.getPermissionChecker();
byte[][] pathComponents = FSDirectory.getPathComponentsForReservedPath(src);
fsd.writeLock();
try {
//TODO 解析要创建目录的路径
src = fsd.resolvePath(pc, src, pathComponents);
INodesInPath iip = fsd.getINodesInPath4Write(src);
if (fsd.isPermissionEnabled()) {
fsd.checkTraverse(pc, iip);
}
// /user/hive/warehouse
// /user/hive/warehouse/data/mytable
//找到最后一个node
/**
* 比如我们现在已经存在的目录是 /user/hive/warehouse
* 我们需要创建的目录是:/user/hive/warehouse/data/mytable
* 首先找到最后一个INode,其实就是warehouse 这个INode
*/
final INode lastINode = iip.getLastINode();
if (lastINode != null && lastINode.isFile()) {
throw new FileAlreadyExistsException("Path is not a directory: " + src);
}
INodesInPath existing = lastINode != null ? iip : iip.getExistingINodes();
if (lastINode == null) {
if (fsd.isPermissionEnabled()) {
fsd.checkAncestorAccess(pc, iip, FsAction.WRITE);
}
if (!createParent) {
fsd.verifyParentDir(iip, src);
}
// validate that we have enough inodes. This is, at best, a
// heuristic because the mkdirs() operation might need to
// create multiple inodes.
fsn.checkFsObjectLimit();
/**
* 已存在: /user/hive/warehouse
* 要创建: /user/hive/warehouse/data/mytable
* 需要创建的目录 /data/mytable
*
*/
List<String> nonExisting = iip.getPath(existing.length(),
iip.length() - existing.length());
int length = nonExisting.size();
//TODO 需要创建多级目录走这儿
if (length > 1) {
List<String> ancestors = nonExisting.subList(0, length - 1);
// Ensure that the user can traversal the path by adding implicit
// u+wx permission to all ancestor directories
existing = createChildrenDirectories(fsd, existing, ancestors,
addImplicitUwx(permissions, permissions));
if (existing == null) {
throw new IOException("Failed to create directory: " + src);
}
}
//TODO 如果只需要创建一个目录就走这儿
if ((existing = createChildrenDirectories(fsd, existing,
nonExisting.subList(length - 1, length), permissions)) == null) {
throw new IOException("Failed to create directory: " + src);
}
}
return fsd.getAuditFileInfo(existing);
} finally {
fsd.writeUnlock();
}
}
注意:FSDirectory:这个就是管理的元数据的目录树(FSImage),这个元数据是在Namenode的内存里面。
启动的时候:1)Editlog + faimage -> FSImage(内存里面,由FSDirectory来管理的) 不断变化
2)Fsimage+editlog(不断变化,磁盘上面,FSNameSystem)
* FSDirectory 和FSNamesytem 都是管理命名空间的状态(管理元数据的)
*
* 1)FSDirectory是一个直接在内存里面的数据结构,其实就是内存目录树
*
* 2)FSNamesystem是把我们的元数据记录信息是持久化到磁盘上面的(先写到内存,再写到磁盘)
//这个就是跟目录 /
FSDirectory里面有属性: INodeDirectory rootDir;//""
INodeDirectory里面有属性:
//这是一个主要的属性
//往这个里面存子节点
private List<INode> children = null;
* Inode这个设计理念,其实是HDFS模仿 Linux
*
* HDFS里面无论是目录还是文件,其实都是一个Inode.
* 不错,如果你是一个目录,那么你的类型就是INodeDirectory
* 如果你是一个文件你的目录就是一个InodeFile
* 在HDFS里面Inode是一个抽象类,这个抽象类有两个重要的实现类:
* 1)INodeDirectory()
* 2) INodeFile
*/
创建目录
private static INodesInPath createChildrenDirectories(FSDirectory fsd,
INodesInPath existing, List<String> children, PermissionStatus perm)
throws IOException {
assert fsd.hasWriteLock();
for (String component : children) {
//TODO 一个目录一个目录去创建
//如果我们只创建的目录只有一个那么这个循环就只运行一次。
existing = createSingleDirectory(fsd, existing, component, perm);
if (existing == null) {
return null;
}
}
return existing;
}
private static INodesInPath createSingleDirectory(FSDirectory fsd,
INodesInPath existing, String localName, PermissionStatus perm)
throws IOException {
assert fsd.hasWriteLock();
//TODO 更新文件目录树,这棵目录树是存在于内存中的,有FSNameSystem管理的
existing = unprotectedMkdir(fsd, fsd.allocateNewInodeId(), existing,
localName.getBytes(Charsets.UTF_8), perm, null, now());
if (existing == null) {
return null;
}
final INode newNode = existing.getLastINode();
// Directory creation also count towards FilesCreated
// to match count of FilesDeleted metric.
NameNode.getNameNodeMetrics().incrFilesCreated();
String cur = existing.getPath();
//TODO 把元数据信息记录到磁盘上(但是一开始先写到内存)
fsd.getEditLog().logMkDir(cur, newNode);
if (NameNode.stateChangeLog.isDebugEnabled()) {
NameNode.stateChangeLog.debug("mkdirs: created directory " + cur);
}
return existing;
}
private static INodesInPath unprotectedMkdir(FSDirectory fsd, long inodeId,
INodesInPath parent, byte[] name, PermissionStatus permission,
List<AclEntry> aclEntries, long timestamp)
throws QuotaExceededException, AclException, FileAlreadyExistsException {
assert fsd.hasWriteLock();
assert parent.getLastINode() != null;
if (!parent.getLastINode().isDirectory()) {
throw new FileAlreadyExistsException("Parent path is not a directory: " +
parent.getPath() + " " + DFSUtil.bytes2String(name));
}
/**
* FSDirectory 文件目录树 / 是根目录
* INodeDirectory代表目录
* INodeFile代表文件
*
*
*/
//TODO 封装成一个目录
final INodeDirectory dir = new INodeDirectory(inodeId, name, permission,
timestamp);
// /user/hive/warehouse/
// /user/hive/warehouse/data
//TODO 往文件目录树 该添加目录的地方添加节点
INodesInPath iip = fsd.addLastINode(parent, dir, true);
if (iip != null && aclEntries != null) {
AclStorage.updateINodeAcl(dir, aclEntries, Snapshot.CURRENT_STATE_ID);
}
return iip;
}
public INodesInPath addLastINode(INodesInPath existing, INode inode,
boolean checkQuota) throws QuotaExceededException {
assert existing.getLastINode() != null &&
existing.getLastINode().isDirectory();
final int pos = existing.length();
// Disallow creation of /.reserved. This may be created when loading
// editlog/fsimage during upgrade since /.reserved was a valid name in older
// release. This may also be called when a user tries to create a file
// or directory /.reserved.
if (pos == 1 && existing.getINode(0) == rootDir && isReservedName(inode)) {
throw new HadoopIllegalArgumentException(
"File name \"" + inode.getLocalName() + "\" is reserved and cannot "
+ "be created. If this is during upgrade change the name of the "
+ "existing file or directory to another name before upgrading "
+ "to the new release.");
}
//TODO 获取父目录
final INodeDirectory parent = existing.getINode(pos - 1).asDirectory();
// The filesystem limits are not really quotas, so this check may appear
// odd. It's because a rename operation deletes the src, tries to add
// to the dest, if that fails, re-adds the src from whence it came.
// The rename code disables the quota when it's restoring to the
// original location because a quota violation would cause the the item
// to go "poof". The fs limits must be bypassed for the same reason.
if (checkQuota) {
final String parentPath = existing.getPath(pos - 1);
verifyMaxComponentLength(inode.getLocalNameBytes(), parentPath);
verifyMaxDirItems(parent, parentPath);
}
// always verify inode name
verifyINodeName(inode.getLocalNameBytes());
final QuotaCounts counts = inode.computeQuotaUsage(getBlockStoragePolicySuite());
updateCount(existing, pos, counts, checkQuota);
boolean isRename = (inode.getParent() != null);
boolean added;
try {
//TODO 在父目录下面添加一个子节点
added = parent.addChild(inode, true, existing.getLatestSnapshotId());
} catch (QuotaExceededException e) {
updateCountNoQuotaCheck(existing, pos, counts.negation());
throw e;
}
if (!added) {
updateCountNoQuotaCheck(existing, pos, counts.negation());
return null;
} else {
if (!isRename) {
AclStorage.copyINodeDefaultAcl(inode);
}
addToInodeMap(inode);
}
return INodesInPath.append(existing, inode, inode.getLocalNameBytes());
}
INodesInPath addLastINodeNoQuotaCheck(INodesInPath existing, INode i) {
try {
return addLastINode(existing, i, false);
} catch (QuotaExceededException e) {
NameNode.LOG.warn("FSDirectory.addChildNoQuotaCheck - unexpected", e);
}
return null;
}
public boolean addChild(INode node, final boolean setModTime,
final int latestSnapshotId) throws QuotaExceededException {
final int low = searchChildren(node.getLocalNameBytes());
if (low >= 0) {
return false;
}
if (isInLatestSnapshot(latestSnapshotId)) {
// create snapshot feature if necessary
DirectoryWithSnapshotFeature sf = this.getDirectoryWithSnapshotFeature();
if (sf == null) {
sf = this.addSnapshotFeature(null);
}
return sf.addChild(this, node, setModTime, latestSnapshotId);
}
//TODO 添加子节点
addChild(node, low);
if (setModTime) {
// update modification time of the parent directory
updateModificationTime(node.getModificationTime(), latestSnapshotId);
}
return true;
}
继续之前的操作:把元数据信息记录到磁盘上
//TODO 把元数据信息记录到磁盘上(但是一开始先写到内存)
fsd.getEditLog().logMkDir(cur, newNode);
if (NameNode.stateChangeLog.isDebugEnabled()) {
NameNode.stateChangeLog.debug("mkdirs: created directory " + cur);
}
public void logMkDir(String path, INode newNode) {
PermissionStatus permissions = newNode.getPermissionStatus();
//TODO 创建日志对象 【构建者模式】 注意积累
MkdirOp op = MkdirOp.getInstance(cache.get())
.setInodeId(newNode.getId())
.setPath(path)
.setTimestamp(newNode.getModificationTime())
.setPermissionStatus(permissions);
AclFeature f = newNode.getAclFeature();
if (f != null) {
op.setAclEntries(AclStorage.readINodeLogicalAcl(newNode));
}
XAttrFeature x = newNode.getXAttrFeature();
if (x != null) {
op.setXAttrs(x.getXAttrs());
}
//TODO 记录日志
logEdit(op);
}
void logEdit(final FSEditLogOp op) {
synchronized (this) {
assert isOpenForWrite() :
"bad state: " + state;
// wait if an automatic sync is scheduled
//一开始不需要等待
waitIfAutoSyncScheduled();
//最重要的就是生成了全局唯一的事务ID(日志)
// name editlog_0000000000_0000000012.log
// editlog_0000000013_0000000022.log
//TODO 步骤一:获取当前的独一无二的事务ID
long start = beginTransaction();
op.setTransactionId(txid);
try {
/**
* 1) namenode editlog 文件缓冲里面
* 2) journalnode的内存缓冲
*/
//TODO 步骤二:把元数据写入到内存缓冲
editLogStream.write(op);
} catch (IOException ex) {
// All journals failed, it is handled in logSync.
} finally {
op.reset();
}
endTransaction(start);
// check if it is time to schedule an automatic sync
// > 512 true !true=false
if (!shouldForceSync()) {
return;
}
//TODO 如果到这儿就说明 缓冲区存满了
isAutoSyncScheduled = true;
}
//TODO 把数据持久化到磁盘
logSync();
}
生成独一无二的id号
private long beginTransaction() {
assert Thread.holdsLock(this);
// get a new transactionId
//保证全局唯一,有序
//
// record the transactionId when new data was written to the edits log
//
//每一个线程进来,每个线程自己都有的一个副本。
TransactionId id = myTransactionId.get();
//每个线程都会有自己的关于日志的事务ID。
txid++;
id.txid = txid;
return monotonicNow();
}
public void logSync() {
long syncStart = 0;
// Fetch the transactionId of this thread.
long mytxid = myTransactionId.get().txid;
boolean sync = false;
try {
EditLogOutputStream logStream = null;
synchronized (this) {
try {
printStatistics(false);
//TODO 如果有人已经在刷磁盘了,当前线程就不用刷写磁盘了
while (mytxid > synctxid && isSyncRunning) {
try {
//释放锁
wait(1000);
} catch (InterruptedException ie) {
}
}
//
// If this transaction was already flushed, then nothing to do
//
if (mytxid <= synctxid) {
numTransactionsBatchedInSync++;
if (metrics != null) {
// Metrics is non-null only when used inside name node
metrics.incrTransactionsBatchedInSync();
}
return;
}
// now, this thread will do the sync
syncStart = txid;
isSyncRunning = true;
sync = true;
// swap buffers
try {
if (journalSet.isEmpty()) {
throw new IOException("No journals available to flush");
}
//TODO 交换内存缓冲
editLogStream.setReadyToFlush();
} catch (IOException e) {
final String msg =
"Could not sync enough journals to persistent storage " +
"due to " + e.getMessage() + ". " +
"Unsynced transactions: " + (txid - synctxid);
LOG.fatal(msg, new Exception());
synchronized(journalSetLock) {
IOUtils.cleanup(LOG, journalSet);
}
terminate(1, msg);
}
} finally {
// Prevent RuntimeException from blocking other log edit write
//TODO 恢复标志位 和 唤醒等待的线程
doneWithAutoSyncScheduling();
}
//editLogStream may become null,
//so store a local variable for flush.
logStream = editLogStream;
}//TODO 释放锁
// do the sync
long start = monotonicNow();
try {
if (logStream != null) {
//把数据写到磁盘
//默默的在刷写磁盘就可以。
//因为这个是比较耗费时间的操作,有可能耗费几十毫秒。
/**
* 內存一: 服務于namenode的内存
* 內存二: 服務于journalnode的内存
*/
//TODO 把数据写入到磁盘
logStream.flush();
}
} catch (IOException ex) {
synchronized (this) {
//打印日志
final String msg =
"Could not sync enough journals to persistent storage. "
+ "Unsynced transactions: " + (txid - synctxid);
//如果我们的程序里面发生了fatal 级别日志,这个错误
//就是灾难型的错误。
LOG.fatal(msg, new Exception());
synchronized(journalSetLock) {
IOUtils.cleanup(LOG, journalSet);
}
//执行这段代码
terminate(1, msg);
}
}
long elapsed = monotonicNow() - start;
if (metrics != null) { // Metrics non-null only when used inside name node
metrics.addSync(elapsed);
}
} finally {
// Prevent RuntimeException from blocking other log edit sync
synchronized (this) {
if (sync) {
synctxid = syncStart;
//TODO 恢复标志位
isSyncRunning = false;
}
//TODO 唤醒线程
this.notifyAll();
}
}
}
流程


知识补充
Namenode里面的元数据是两种状态进行存储的:
1)一个是存储在内存里面,就是我们刚刚说的目录树。
因为目录树就是一个List结构,也就是说它就是一个内存,在内存里面更新元数据是很快的。
2)所以也在磁盘上面存储的了元数据。问题来了,大家想我们把一个东西写入到磁盘,性能好吗?肯定不好。
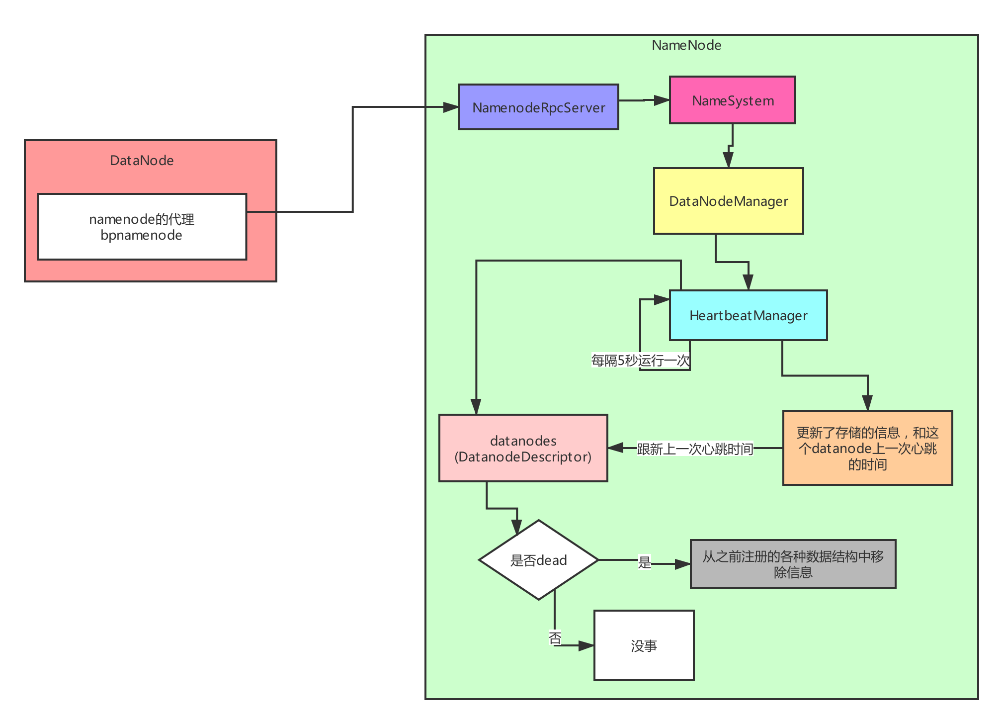
Namenode是整个集群的中心,我们在hadoop上面进行spark的计算,hive的计算,flink的计算,hbase的计算 等等的操作,会不停的,高并发的往namenode上面写元数据。
有可能一天要写1亿条元数据,或者一秒钟就要写1500/2000条元数据。所以需要namenode这儿需要支撑超高的并发。
其实hadoop采取的思路是双缓冲机制:就是开辟两个内存,一个在后台线程下写入磁盘,另外一个在接收,而且每个操作是有顺序的。

其代码的设计结构:
while (true) {
// init stuff
try {
//TODO 注册核心代码
//这个方法重要
connectToNNAndHandshake();
break;
} catch (IOException ioe) {
// Initial handshake, storage recovery or registration failed
runningState = RunningState.INIT_FAILED;
if (shouldRetryInit()) {
// Retry until all namenode's of BPOS failed initialization
LOG.error("Initialization failed for " + this + " "
+ ioe.getLocalizedMessage());
//TODO 如果有问题sleep 5秒
sleepAndLogInterrupts(5000, "initializing");
} else {
runningState = RunningState.FAILED;
LOG.fatal("Initialization failed for " + this + ". Exiting. ", ioe);
return;
}
}
}
详细实现是:
/**
* 我用面向对象的思想,设计一个对象
* 代表着一条元数据信息
* @author Administrator
*
*/
public class EditLog{
//事务的ID
public long taxid;
public String log;
public EditLog(long taxid, String log) {
this.taxid = taxid;
this.log = log;
}
@Override
public String toString() {
return "EditLog [taxid=" + taxid + ", log=" + log + "]";
}
}
public class DoubleBuffer{
//写数据,有序队列
LinkedList<EditLog> currentBuffer=new LinkedList<EditLog>();
//用来把数据持久化到磁盘上面的内存
LinkedList<EditLog> syncBuffer=new LinkedList<EditLog>();
/**
* 写元数据信息
* @param editLog
*/
public void write(EditLog editLog){
currentBuffer.add(editLog);
}
/**
* 把数据写到磁盘
*/
public void flush() {
for(EditLog editLog:syncBuffer) {
//把打印出来,我们就认为这就是写到磁盘了
System.out.println(editLog);
}
syncBuffer.clear();
}
/**
* 交换一下内存
*/
public void exchange() {
LinkedList<EditLog> tmp=currentBuffer;
currentBuffer=syncBuffer;
syncBuffer=tmp;
}
/**
* 获取到正在同步数据的内存里面事务ID最大的ID
* @return
*/
public long getMaxTaxid() {
return syncBuffer.getLast().taxid;
}
}
}
package com.kaikeba.hdfsdemo.lesson02;
import java.util.LinkedList;
/**
* 管理元数据
* 磁盘
* @author Administrator
*
* 这段代码我是模仿hadoop的源码的写的,大家一定要掌握
* 后面我们要修改这段代码
* 其实我现在写的这段代码跟hadoop的源码的相似有90%的相似
* 5%
* 5%
*
*/
public class FSEdit {
public static void main(String[] args) {
FSEdit fs=new FSEdit();
for (int i = 0; i < 1000; i++) {
new Thread(new Runnable() {
@Override
public void run() {
for (int j = 0; j < 100; j++) {
fs.logEdit("日志");
}
}
}).start();
}
}
long taxid=0L;//
DoubleBuffer doubleBuffer=new DoubleBuffer();
//每个线程自己拥有的副本
ThreadLocal<Long> threadLocal=new ThreadLocal<Long>();
//是否后台正在把数据同步到磁盘上
public boolean isSyncRunning =false;
//正在同步磁盘 的内存块里面最大的一个ID号。
long maxtaxid=0L;
boolean isWait=false;
/**
* 写元数据日志的核心方法
* @param log
*/
private void logEdit(String log) {
// 性能能好吗?你都加锁了
//新能是OK的,为什么,这把锁里面是往内存里面写数据
//能支持很高的并发。
//超高并发
//线程1 1 线程2 2 线程3 3
//线程4 5
synchronized (this) {
taxid++;
threadLocal.set(taxid);
EditLog editLog=new EditLog(taxid,log);
//往内存里面写东西
doubleBuffer.write(editLog);
} //释放锁
//把数据持久化到磁盘
//代码运行到这儿的时候 currentBuffer 内存里面已经有3条数据了。
//没有加锁,这叫分段加锁
//重新加锁
logFlush();
}
private void logFlush() {
//重新加锁 线程2
synchronized(this) {
if(isSyncRunning) {//false true
//获取当前线程的是事务ID
//2
long localTaxid=threadLocal.get();
//2 < 3
//5 < 3
if(localTaxid <= maxtaxid) {
return ;
}
if(isWait) {
return;
}
isWait=true;
while(isSyncRunning) {
try {
//一直等待
//wait这个操作是释放锁
this.wait(1000);
} catch (InterruptedException e) {
// TODO Auto-generated catch block
e.printStackTrace();
}
}
isWait=false;
//
}
//代码就走到这儿
//syncBuffer(1,2,3)
doubleBuffer.exchange();
//maxtaxid = 3
if(doubleBuffer.syncBuffer.size() > 0) {
maxtaxid=doubleBuffer.getMaxTaxid();
}
isSyncRunning=true;
}//释放锁
//把数据持久化到磁盘,比较耗费性能的。
// 1 2 3写到磁盘
doubleBuffer.flush();
//分段加锁
synchronized (this) {
//修改标志位
isSyncRunning=false;
//唤醒wait;
this.notifyAll();
}
}
学可能需要补的知识点:
1)this.threadGroup.setDaemon(true); // auto destroy when empty
2) synchronized (this) {}
2000

被折叠的 条评论
为什么被折叠?



