传统异步回调 vs C++20协程
协程是一种函数对象,可以设置锚点做暂停,然后再该锚点恢复继续运行。它是如何应用在网络异步编程方面的,请对比下面的两种代码风格:
原创作者: goodcitizen 转载于: https://www.cnblogs.com/goodcitizen/p/18887511/reduce_the_complexity_of_network_programming_asynchronously_with_cpp20_coroutines
基于回调的异步网络编程
先来看一个异步编程的典型例子 (伪代码):
async_resolve({host, port}, [](auto endpoint){
async_connect(endpoint, [](auto error_code){
async_handle_shake([](auto error_code){
send_data_ = build_request();
async_write(send_data_, [](auto error_code){
async_read();
});
});
});
});
void async_read() {
async_read(response_, [](auto error_code){
if(!finished()) {
append_response(recieve_data_);
async_read();
}else {
std::cout<<"finished ok\n";
}
});
}
基于异步回调的 client 流程如下:
-
异步域名解析
-
异步连接
-
异步 SSL 握手
-
异步发送数据
-
异步接收数
这个代码有很多回调函数,使用回调的时候还有一些陷阱,比如如何保证安全的回调、如何让异步读实现异步递归调用,如果再结合异步业务逻辑,回调的嵌套层次会更深,我们已经看到callback hell 的影子了!可能也有读者觉得这个程度的异步回调还可以接受,但是如果工程变大,业务逻辑变得更加复杂,回调层次越来越深,维护起来就很困难了。
基于协程的异步网络编程
再来看看用协程是怎么写同样的逻辑 (伪代码):
auto endpoint = co_await async_query({host, port});
auto error_code = co_await async_connect(endpoint);
error_code = co_await async_handle_shake();
send_data = build_request();
error_code = co_await async_write(send_data);
while(true) {
co_await async_read(response);
if(finished()) {
std::cout<<"finished ok\n";
break;
}
append_response(recieve_data_);
}
同样是异步 client,相比回调模式的异步 client,整个代码非常清爽,简单易懂,同时保持了异步的高性能,这就是 C++20 协程的威力!
C++ 20 协程提案之争
协程分为无栈协程和有栈协程两种
-
无栈指可挂起/恢复的函数
-
有栈协程则相当于用户态线程
有栈协程切换的成本是用户态线程切换的成本,而无栈协程切换的成本则相当于函数调用的成本。
有栈(stackful)协程通常的实现手段是在堆上提前分配一块较大的内存空间(比如 64K),也就是协程所谓的“栈”,参数、return address 等都可以存放在这个“栈”空间上。如果需要协程切换,那么通过 swapcontext 一类的形式来让系统认为这个堆上空间就是普通的栈,这就实现了上下文的切换。
有栈协程最大的优势就是侵入性小,使用起来非常简便,已有的业务代码几乎不需要做什么修改,但是 C++20 最终还是选择了使用无栈协程,主要出于下面这几个方面的考虑:
栈空间的限制
有栈协程的“栈”空间普遍是比较小的,在使用中有栈溢出的风险;而如果让“栈”空间变得很大,对内存空间又是很大的浪费。无栈协程则没有这些限制,既没有溢出的风险,也无需担心内存利用率的问题。
性能
有栈协程在切换时确实比系统线程要轻量,但是和无栈协程相比仍然是偏重的,这一点虽然在我们目前的实际使用中影响没有那么大,但也决定了无栈协程可以用在一些更有意思的场景上。举个例子,C++20 coroutines 提案的作者Gor Nishanov 在 CppCon 2018 上演示了无栈协程能做到纳秒级的切换,并基于这个特点实现了减少 Cache Miss 的特性。
无栈协程是普通函数的泛化
无栈协程是一个可以暂停和恢复的函数,是函数调用的泛化。
我们知道一个函数的函数体 (function body) 是顺序执行的,执行完之后将结果返回给调用者,我们没办法挂起它并稍后恢复它,只能等待它结束。而无栈协程则允许我们把函数挂起,然后在任意需要的时刻去恢复并执行函数体,相比普通函数,协程的函数体可以挂起并在任意时刻恢复执行。从这个角度来说,无栈协程是普通函数的泛化。
无栈协程原理
有栈协程:每个协程创建的时候都会获得一块固定大小 (如 128k) 的堆内存,协程运行的时候就是使用这块堆内存当作运行栈使用,切换时候保存/恢复运行栈和相应寄存器
无栈协程:实现原理并不是通过切换时保存/恢复运行栈和寄存器实现的,它的实现见下,由于协程的每个中断点都是确定,那其实只需要将函数的代码再进行细分,保存好局部变量,做好调用过程的状态变化。例如:
void fn(){
int a, b, c;
a = b + c;
yield();
b = c + a;
yield();
c = a + b;
}
将上面的代码自动转换为以下形式:
Struct fn{
int a, b, c;
int __state = 0;
void resume(){
switch(__state) {
case 0:
return fn1();
case 1:
return fn2();
case 2:
return fn3();
}
}
void fn1(){
a = b + c;
}
void fn2(){
b = c + a;
}
void fn3(){
c = a + b;
}
};
上面就将一个协程函数 fn 进行切分后变成一个Struct,这样的实现相对于有栈协程而言使用的内存更少。当然上面只是一种演示,对应早期的 reenter 用法,这个宏底层通过 switch-case 将函数拆分成多个可重入点,一般也称为 duff device。
C++20 协程缺点
难于理解、过于灵活、动态分配导致的性能问题等等。
C++20 协程关键概念繁多:
-
协程帧 (coroutine frame)
-
协程参数
-
局部变量
-
promise 对象
-
-
promise_type
-
coroutine return object
-
std::coroutine_handle
-
co_await、awaiter、awaitable
C++20 是通过 Compiler 代码生成与语法糖配合的模式来实现的相关机制,与其它语言对比之下 C++20 协程使用的直观度,便利性都会存在一些折扣。
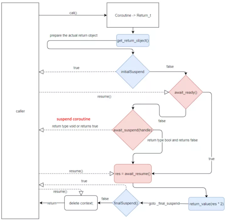
C++ 20 协程概览图:
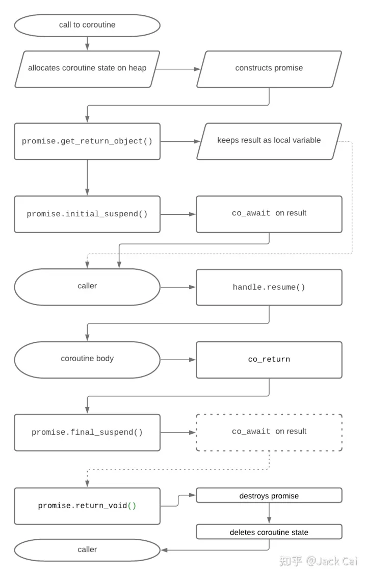
C++20 协程运行流程图:
另一个视角:
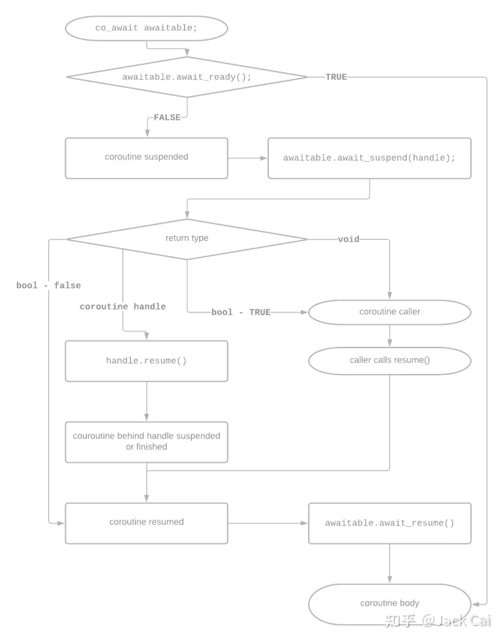
await 流程:
目前只适合给库作者使用,因为它只提供了一些底层的协程原语和一些协程暂停和恢复的机制,普通用户如果希望使用协程只能依赖协程库,由协程库来屏蔽这些底层细节,提供简单易用的 API,以便业务侧使用负担尽可能低。
协程库
选取一个合适的协程库有助于屏蔽 C++20 底层的实现细节,对用户更加友好,目前市面上有以下几种选择:
-
boost::asio
-
coroutine / reenter / yield / fork
-
spawn / strand / yield_context
-
(C++20) io_context / executor / co_spawn / co_await / co_return / use_awaitable / executor
-
-
boost::coroutine2 [有栈协程]
-
coroutine<>::pull_type / coroutine<>::push_type / coro_back / sink
-
-
boost::fiber [coroutine2 + 协程调度器 + 协程同步工具]
-
fiber / buffered_channel<> / barrier / mutex / channel / promise / future / condition_variable / sleep / yield
-
-
cppcoro [C++20]
-
async_simple [阿里]
-
libco [腾讯,有栈协程]
-
libcopp [有栈协程]
接入
编译参数:
-
-std=c++2a
-
-fcoroutines-ts
-
-DASIO_STA_ALONE
编译器厂商支持情况:
-
gcc 10
-
msvc
-
1900 (VS2015 14.0 部分支持)
-
1910 (VS2017 15.0 ts 支持)
-
1928 (VS2019 16.8)
-
-
clang 8 (部分支持)
C++20 四大新增特性
-
概念 (concept)
-
范围 (ranges)
-
协程 (coroutine)
-
模块 (modules)
实例
基于 boost::asio C++20 协程实现的 echo 服务:
#include <asio/co_spawn.hpp>
#include <asio/detached.hpp>
#include <asio/io_context.hpp>
#include <asio/ip/tcp.hpp>
#include <asio/signal_set.hpp>
#include <asio/write.hpp>
#include <cstdio>
#include <iostream>
using asio::ip::tcp;
using asio::awaitable;
using asio::co_spawn;
using asio::detached;
using asio::use_awaitable;
namespace this_coro = asio::this_coro;
#if defined(ASIO_ENABLE_HANDLER_TRACKING)
# define use_awaitable \
asio::use_awaitable_t(__FILE__, __LINE__, __PRETTY_FUNCTION__)
#endif
awaitable<void> echo(tcp::socket socket)
{
try
{
char data[1024];
for (;;)
{
std::size_t n = co_await socket.async_read_some(asio::buffer(data), use_awaitable);
co_await async_write(socket, asio::buffer(data, n), use_awaitable);
}
}
catch (std::exception& e)
{
std::printf("echo Exception: %s\n", e.what());
}
}
void fn2(){
std::cout<<"hhh\n";
}
void fn(){
fn2();
}
awaitable<void> listener()
{
auto executor = co_await this_coro::executor;
fn();
tcp::acceptor acceptor(executor, {tcp::v4(), 8988});
for (;;)
{
tcp::socket socket = co_await acceptor.async_accept(use_awaitable); //调用协程,体现同步性
co_spawn(executor, echo(std::move(socket)), detached);// 创建连接处理线程
}
}
int main()
{
try
{
asio::io_context io_context(1);
asio::signal_set signals(io_context, SIGINT, SIGTERM);
signals.async_wait([&](auto, auto){ io_context.stop(); });
co_spawn(io_context, listener(), detached); // 创建纤程,体现并发性
io_context.run(); // 开始调度
}
catch (std::exception& e)
{
std::printf("Exception: %s\n", e.what());
}
}
参考
[1]. 在 Boost.Asio 中使用协程
[2]. C++20协程原理和应用
[3]. C++网络编程之asio(五)——在asio中使用协程
[4]. C++20协程不完全指南
[5]. 深入浅出c++协程
[7]. 聊聊协程的发展历程
[8]. asio服务器模式:协程
[10]. Boost中的协程—Boost.Asio中的coroutine类
[11]. 如何在C++17中实现stackless coroutine以及相关的任务调度器
[12]. C++20 Coroutine实例教学
[13]. 译:你的第一个协程程序(Your first coroutine)
[14]. ASIO 与协程
[15]. C++ compiler support
C++ 20 协程降低异步网络编程复杂度
1765

被折叠的 条评论
为什么被折叠?



