大家好,我是苏三。
今天我们不聊风花雪月,只讲这个让无数开发者夜不能寐的终极命题:当恶意流量如海啸般扑来,如何守住你的系统防线?
有些小伙伴在工作中可能经历过接口被刷的噩梦,但百万QPS量级的攻击完全是另一个维度的战争。
今天这篇文章跟大家一起聊聊接口被刷百万QPS,如何防御,希望对你会有所帮助。
为什么百万QPS如此致命?
用一张图给解释一下百万QPS的危害:

攻击者三大核心武器:
- IP海洋战术:10万+代理IP池动态轮转,传统IP限流失效。
- 设备克隆技术:伪造浏览器指纹,模拟真实设备行为。
- 协议级精准攻击:精心构造的HTTP请求,绕过基础WAF规则。
系统崩溃的致命链反应:
- 线程池100%占用 → 新请求排队超时
- 数据库连接耗尽 → SQL执行阻塞
- Redis响应飙升 → 缓存穿透雪崩
- 微服务连环熔断 → 服务不可用
那么,我们该如何防御呢?
第一道防线:基础限流与熔断
1. 网关层限流
我们需要在网关层做限流,目前主流的解决方案是:Nginx + Lua。
下面是Nginx的限流配置:
location /api/payment {
access_by_lua_block {
local limiter = require "resty.limit.req"
-- 令牌桶配置:1000QPS + 2000突发容量
local lim, err = limiter.new("payment_limit", 1000, 2000)
if not lim then
ngx.log(ngx.ERR, "限流器初始化失败: ", err)
return ngx.exit(500)
end
-- 基于客户端IP限流
local key = ngx.var.remote_addr
local delay, err = lim:incoming(key, true)
if not delay then
if err == "rejected" then
-- 返回429状态码+JSON错误信息
ngx.header.content_type = "application/json"
ngx.status = 429
ngx.say([[{"code":429,"msg":"请求过于频繁"}]])
return ngx.exit(429)
end
ngx.log(ngx.ERR, "限流错误: ", err)
return ngx.exit(500)
end
}
}
代码解析:
- 使用OpenResty的
lua-resty-limit-req模块 - 令牌桶算法:1000QPS常规流量 + 2000突发流量缓冲
- 基于客户端IP维度限流
- 超出限制返回429状态码和JSON格式错误
2. 分布式熔断
面对大流量时,我们需要增加分布式熔断机制,比如使用Sentinel集群流控。
下面是Sentinel集群的流控配置:
public class SentinelConfig {
@PostConstruct
public void initFlowRules() {
// 创建集群流控规则
ClusterFlowRule rule = new ClusterFlowRule();
rule.setResource("createOrder"); // 受保护资源
rule.setGrade(RuleConstant.FLOW_GRADE_QPS); // QPS限流
rule.setCount(50000); // 集群阈值5万QPS
rule.setClusterMode(true); // 开启集群模式
rule.setClusterConfig(new ClusterRuleConfig()
.setFlowId(123) // 全局唯一ID
.setThresholdType(1) // 全局阈值
);
// 注册规则
ClusterFlowRuleManager.loadRules(Collections.singletonList(rule));
}
}
流程图如下:

实现原理:
- Token Server集中管理全集群流量配额
- 网关节点实时向Token Server申请令牌
- 当集群总QPS超过阈值时,按比例限制各节点流量
- 避免单节点限流导致的集群流量不均衡问题
第二道防线:设备指纹与行为分析
1. 浏览器指纹生成
前端可以在浏览器上生成指纹,即使客户端IP换了,但相同设备的指纹还是一样的。
前端设备指纹生成方案,这里使用了Canvas+WebGL。
// 前端设备指纹生成方案
function generateDeviceFingerprint() {
// 1. 获取基础设备信息
const baseInfo = [
navigator.userAgent,
navigator.platform,
screen.width + 'x' + screen.height,
navigator.language
].join('|');
// 2. 生成Canvas指纹
const canvas = document.createElement('canvas');
const ctx = canvas.getContext('2d');
ctx.fillStyle = '#f60';
ctx.fillRect(0, 0, 100, 30);
ctx.fillStyle = '#069';
ctx.font = '16px Arial';
ctx.fillText('防御即艺术', 10, 20);
const canvasData = canvas.toDataURL();
// 3. 生成WebGL指纹
const gl = canvas.getContext('webgl');
const debugInfo = gl.getExtension('WEBGL_debug_renderer_info');
const renderer = gl.getParameter(debugInfo.UNMASKED_RENDERER_WEBGL);
// 4. 组合生成最终指纹
const fingerprint = md5(baseInfo + canvasData + renderer);
return fingerprint;
}
指纹特性分析:
- 稳定性:相同设备多次生成一致性 > 98%
- 唯一性:不同设备碰撞概率 < 0.1%
- 隐蔽性:用户无感知,无法简单清除
2. 行为分析模型
我们还可以分析用户的行为。
使用下面的鼠标行为分析引擎:
import numpy as np
def analyze_mouse_behavior(move_events):
"""
分析鼠标移动行为特征
:param move_events: 鼠标移动事件列表 [{'x':100, 'y':200, 't':1680000000}, ...]
:return: 异常概率(0-1)
"""
# 1. 计算移动速度序列
speeds = []
for i in range(1, len(move_events)):
prev = move_events[i-1]
curr = move_events[i]
dx = curr['x'] - prev['x']
dy = curr['y'] - prev['y']
distance = (dx**2 + dy**2) ** 0.5
time_diff = curr['t'] - prev['t']
# 防止除零
speed = distance / max(0.001, time_diff)
speeds.append(speed)
# 2. 计算加速度变化
accelerations = []
for i in range(1, len(speeds)):
acc = speeds[i] - speeds[i-1]
accelerations.append(acc)
# 3. 提取关键特征
features = {
'speed_mean': np.mean(speeds),
'speed_std': np.std(speeds),
'acc_max': max(accelerations),
'acc_std': np.std(accelerations),
'linearity': calc_linearity(move_events)
}
# 4. 使用预训练模型预测
return risk_model.predict([features])
行为特征维度:
- 移动速度:机器人速度恒定,真人波动大
- 加速度:机器人加速度变化呈锯齿状
- 移动轨迹线性度:机器人多为直线运动
- 操作间隔:机器人操作间隔高度一致
第三道防线:动态规则引擎
1. 实时规则配置
我们还可以使用动态规则引擎(比如:Drools引擎),可以配置风控规则。
Drools风控规则示例:
rule "高频访问敏感接口"
// 规则元数据
salience 100 // 优先级
no-loop true // 防止规则循环触发
// 条件部分
when
$req : Request(
path == "/api/coupon/acquire", // 敏感接口
$uid : userId != null, // 登录用户
$ip : clientIp
)
// 统计同一用户10秒内请求次数
accumulate(
Request(
userId == $uid,
path == "/api/coupon/acquire",
this != $req, // 排除当前请求
$ts : timestamp
);
$count : count($ts),
$minTime : min($ts),
$maxTime : max($ts)
)
// 判断条件:10秒内超过30次请求
eval($count > 30 && ($maxTime - $minTime) < 10000)
then
// 执行动作:阻断并记录
insert(new BlockEvent($uid, $ip, "高频领券"));
$req.setBlock(true);
end
规则引擎优势:
- 实时生效:新规则秒级推送
- 复杂条件:支持多维度联合判断
- 动态更新:无需重启服务
2. 多维关联分析模型
我们需要建立一套多维关联分析模型:

使用风险评分机制。
评分模型公式:
风险分 =
IP风险权重 × IP评分 +
设备风险权重 × 设备评分 +
行为异常权重 × 行为异常度 +
历史画像权重 × 历史风险值
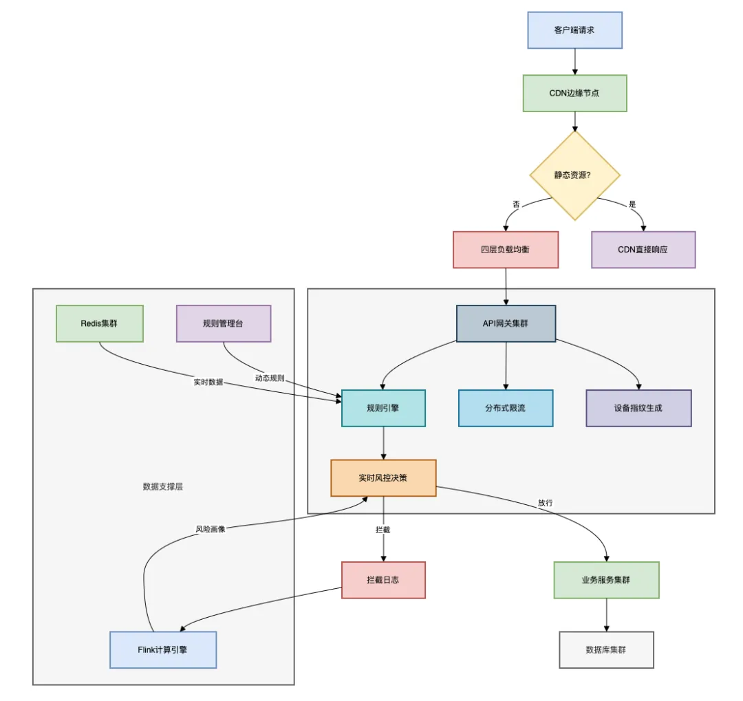
终极防御架构
下面用用一张图总结一下百万QPS防御的架构体系:

核心组件解析:
-
流量清洗层(CDN)
- 过滤静态资源请求
- 吸收70%以上流量冲击
-
安全防护层(网关集群)
- 设备指纹生成:标记每个请求源
- 分布式限流:集群级QPS控制
- 规则引擎:实时判断风险
-
实时风控层(Flink计算)
// Flink实时风控处理
riskStream
.keyBy(req => req.getDeviceId()) // 按设备ID分组
.timeWindow(Time.seconds(10)) // 10秒滚动窗口
.aggregate(new RiskAggregator) // 聚合风险指标
.map(riskData => {
val score = riskModel.predict(riskData)
if(score > RISK_THRESHOLD) {
// 高风险请求阻断
blockRequest(riskData.getRequestId())
}
})
- 数据支撑层
- Redis:存储实时风险画像
- Flink:计算行为特征指标
- 规则管理台:动态调整策略
血泪教训
1. IP白名单的陷阱
场景:将合作方IP加入白名单
灾难:攻击者入侵合作方服务器发起攻击
解决方案:

使用设备指纹校验和行为分析。
2. 限流阈值静态设置的灾难
场景:设置固定5000QPS阈值
问题:大促时正常流量超阈值被误杀
优化方案:
// 动态阈值调整算法
public class DynamicThreshold {
// 基于历史流量自动调整
public static int calculateThreshold(String api) {
// 1. 获取上周同时段流量
double base = getHistoricalQps(api);
// 2. 考虑当日增长系数
double growth = getGrowthFactor();
// 3. 保留20%安全余量
return (int)(base * growth * 0.8);
}
}
3. 忽略带宽成本
教训:10Gbps流量攻击导致月度预算超支200%
应对策略:
- 前置CDN吸收静态流量
- 配置云厂商DDoS防护服务
- 设置带宽自动熔断机制
真正的防御不是让攻击无法发生,而是让攻击者付出十倍代价却一无所获。当你的防御成本低于对手的攻击成本时,战争就结束了。
最后说一句(求关注,别白嫖我)
如果这篇文章对您有所帮助,或者有所启发的话,帮忙关注一下我的同名公众号:苏三说技术,我的所有文章都会在公众号上首发,您的支持是我坚持写作最大的动力。
求一键三连:点赞、转发、在看。
关注公众号:【苏三说技术】,在公众号中回复:进大厂,可以免费获取我最近整理的10万字的面试宝典,好多小伙伴靠这个宝典拿到了多家大厂的offer。
原创作者: 12lisu 转载于: https://www.cnblogs.com/12lisu/p/18925651
300

被折叠的 条评论
为什么被折叠?



