-
TCPC是usb Type-C port controller; 通用串行总线C型端口控制器
-
TCPCI是tcpc控制器接口规范;
-
TCPC是个功能块,其中含有VBUS和VCONN的电源控制功能,CC信号的处理 逻辑,PD应用中的BMC物理层和协议层(PD信息的编码发送接收处理过程都在里面); 信息的生成不包含其中

-
USB-IF制定了一个接口标准,通过i2c接口将TCPM(Type-C port manager)和TCPC连接起来,所有的TCPC产品都以此标准来进行设计;
-
即TCPM看到的TCPC都是标准化的,他们内部有大量的寄存器挂在i2c接口上,这些寄存器地址和内容大部分相同,扩展部分才是厂家自定义的
-
当厂家使用自定义的寄存器内容时,会在设计中明示出来
-
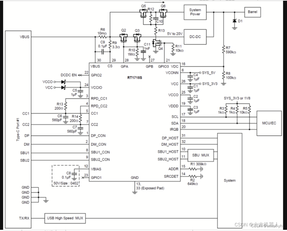
所以,关注TCPC其实只要图中下半部分展示内容,其中小方块表示它含有的功能或是模块,下面与之连接的是实际中USB端口的 物理部分
如图中RT1718S上边和左边连接部分:

-
TCPC是图中上侧的VBUS VCONN等表现出来的USB实体设备端口,和右侧的对CC信号处理的协议规范
TCPM在图中是位于右侧的MCU/EC中的一个组件或说是其一个功能,挂在i2c上, -
TCPCI规范以需求的形式对TCPC要完成的工作进行了说明,
第一部分:对VBUS和VCONN的电源进行管控:
- VBUS就是通过USB线传输的电源正极端,它的电压在USB诞生时就是5V,能传输的电流从500ma到现在C口的3A再到PD出现后带e-mark的5A,电压现在已经到了48V,所以通过VBUS可以传输240W的功率;
- TCPCI对VBUS的电压转换不关新心,它提供的只是一个通道;
- 实际是有关PD的协议在通过TCPC时是不会被解读的,他们通过TCPC进行传输,到了TCPM才会被处理,处理结果会反馈到VBUS电压变化上,而TCPC可以对VBUS电压进行监测,对VBUS通道进行开关控制,到了连接中断时还会对VBUS通道进行放电处理以确 保安全;
- 根据USB设备角色的不同,TCPC中定义了很多寄存器对这些角色实现和转换进行控制,实际实施时需要TCPM根据不同角色和需要随时对TCPC的寄存器进行操作以实现其应用目标,这导致不同角色的TCPC需要完成不同的任务;
- VCONN的作用和VBUS有点类似,生成位置也是供电端,但它的电路在线缆cable中,如Type-C线缆上的电子标签就需要它供电,其电压电流也需要可控,TCPC内部也有寄存器用于VCONN的生成和控制
第二部分:对CC信号的处理:
CC信号的处理,涉及角色判断、对CC线状态进行监测、根据需要使用Rd/Rp等;
PD协议使用之后,TCPC又新增了对PD协议信息的传输能力,其中就有MNC编解码、信息的存储和收发等内容,
第三部分:对TCPM的接口:
TCPM完全不需要去关心PD协议是如何传输的,它只管根据自己需要去生成和处理信息即可,传输上的事情都丢给TCPC了,TCPC和TCPM通信时处理的都是TCPC内部寄存器
1260

被折叠的 条评论
为什么被折叠?



