格式乱了 查看原笔迹 http://note.youdao.com/s/E1JeKU7L
location 有”定位”的意思, 根据Uri来进行不同的定位.
在虚拟主机的配置中,是必不可少的,location可以把网站的不同部分,定位到不同的处理方式上.
比如, 碰到.php, 如何调用PHP解释器? --这时就需要location
location 的语法
location [=|~|~*|^~] patt {
}
语法规则: location [=|~|~*|^~] /uri/ { … }
- = 开头表示精确匹配
- ^~ 开头表示uri以某个常规字符串开头,理解为匹配 url路径即可。nginx不对url做编码,因此请求为/static/20%/aa,可以被规则^~ /static/ /aa匹配到(注意是空格)。以xx开头
- ~ 开头表示区分大小写的正则匹配 以xx结尾
- ~* 开头表示不区分大小写的正则匹配 以xx结尾
- !~和!~*分别为区分大小写不匹配及不区分大小写不匹配 的正则
- / 通用匹配,任何请求都会匹配到。
首先精确匹配 =-》其次以xx开头匹配^~-》然后是按文件中顺序的正则匹配-》最后是交给 / 通用匹配。
当有匹配成功时候,停止匹配,按当前匹配规则处理请求。
例子,有如下匹配规则:
location = / { #规则A } location = /login { #规则B } location ^~ /static/ { #规则C } location ~ \.(gif|jpg|png|js|css)$ { #规则D,注意:是根据括号内的大小写进行匹配。括号内全是小写,只匹配小写 } location ~* \.png$ { #规则E } location !~ \.xhtml$ { #规则F } location !~* \.xhtml$ { #规则G } location / { #规则H }
那么产生的效果如下:
访问根目录/, 比如http://localhost/ 将匹配规则A
访问 http://localhost/login 将匹配规则B,http://localhost/register 则匹配规则H
访问 http://localhost/static/a.html 将匹配规则C
访问 http://localhost/a.gif, http://localhost/b.jpg 将匹配规则D和规则E,但是规则D顺序优先,规则E不起作用, 而 http://localhost/static/c.png 则优先匹配到 规则C
访问 http://localhost/a.PNG 则匹配规则E, 而不会匹配规则D,因为规则E不区分大小写。
访问 http://localhost/a.xhtml 不会匹配规则F和规则G,
http://localhost/a.XHTML不会匹配规则G,(因为!)。规则F,规则G属于排除法,符合匹配规则也不会匹配到,所以想想看实际应用中哪里会用到。
访问 http://localhost/category/id/1111 则最终匹配到规则H,因为以上规则都不匹配,这个时候nginx转发请求给后端应用服务器,比如FastCGI(php),tomcat(jsp),nginx作为方向代理服务器存在。
所以实际使用中,个人觉得至少有三个匹配规则定义,如下:
#直接匹配网站根,通过域名访问网站首页比较频繁,使用这个会加速处理,官网如是说。 #这里是直接转发给后端应用服务器了,也可以是一个静态首页 # 第一个必选规则 location = / { proxy_pass http://tomcat:8080/index } # 第二个必选规则是处理静态文件请求,这是nginx作为http服务器的强项 # 有两种配置模式,目录匹配或后缀匹配,任选其一或搭配使用 location ^~ /static/ { //以xx开头 root /webroot/static/; } location ~* \.(gif|jpg|jpeg|png|css|js|ico)$ { //以xx结尾 root /webroot/res/; } #第三个规则就是通用规则,用来转发动态请求到后端应用服务器 #非静态文件请求就默认是动态请求,自己根据实际把握 location / { proxy_pass http://tomcat:8080/ }
中括号可以不写任何参数,此时称为一般匹配
也可以写参数
因此,大类型可以分为3种
location = patt {} [精准匹配]
location patt{} [一般匹配]
location ~ patt{} [正则匹配]
如何发挥作用?:
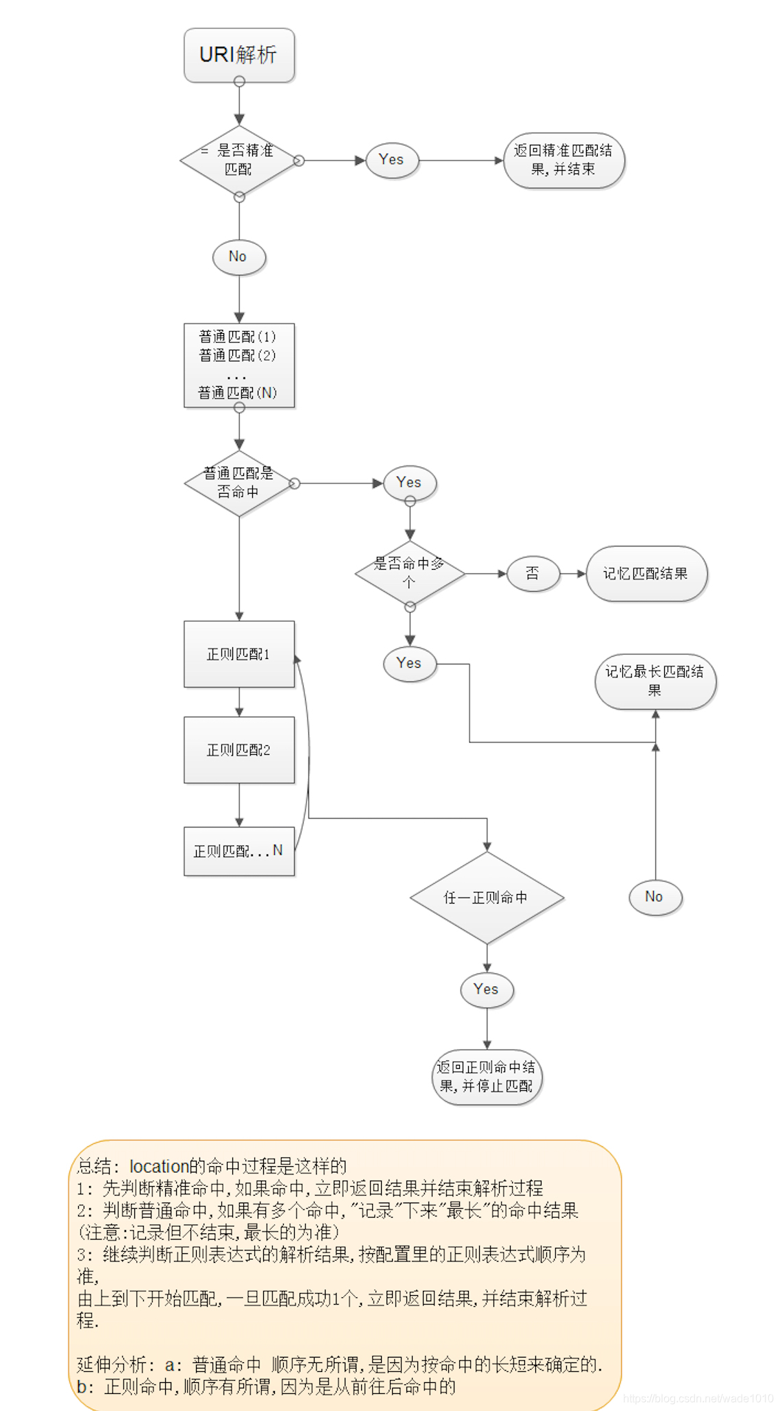
首先看有没有精准匹配,如果有,则停止匹配过程.
location = patt {
config A
}
如果 $uri == patt,匹配成功,使用configA
location = / {
root /var/www/html/;
index index.htm index.html;
}
location / {
root /usr/local/nginx/html;
index index.html index.htm;
}
如果访问 http://xxx.com/
定位流程是
1: 精准匹配中 ”/” ,得到index页为 index.htm
2: 再次访问 /index.htm , 此次内部转跳uri已经是”/index.htm” ,
根目录为/usr/local/nginx/html
3: 最终结果,访问了 /usr/local/nginx/html/index.htm
再来看,正则也来参与.
location / {
root /usr/local/nginx/html;
index index.html index.htm;
}
location ~ image {
root /var/www/image;
index index.html;
}
如果我们访问 http://xx.com/image/logo.png
此时, “/” 与”/image/logo.png” 匹配
同时,”image”正则 与”image/logo.png”也能匹配,谁发挥作用?
正则表达式的成果将会使用.
图片真正会访问 /var/www/image/logo.png
location / {
root /usr/local/nginx/html;
index index.html index.htm;
}
location /foo {
root /var/www/html;
index index.html;
}
我们访问 http://xxx.com/foo
对于uri “/foo”, 两个location的patt,都能匹配他们
即 ‘/’能从左前缀匹配 ‘/foo’, ‘/foo’也能左前缀匹配’/foo’,
此时, 真正访问 /var/www/html/index.html
原因:’/foo’匹配的更长,因此使用之.;

普通命中后保存最长的命中结果,继续匹配正则,从上到下匹配到则返回,匹配不到则返回普通命中的,如果没有普通命中则返回根配置里面的 / 匹配
本文介绍了Nginx中location的作用,它可根据Uri进行定位,将网站不同部分定位到不同处理方式。详细讲解了location的语法规则,包括精确匹配、正则匹配等,还通过多个例子说明了不同匹配规则的效果及定位流程,最后给出了实际使用中的必选匹配规则。

9771

被折叠的 条评论
为什么被折叠?



