spring boot校园互助
目 录
信息化社会内需要与之针对性的信息获取途径,但是途径的扩展基本上为人们所努力的方向,由于站在的角度存在偏差,人们经常能够获得不同类型信息,这也是技术最为难以攻克的课题。针对校园互助等问题,对如何通过计算机校园互助进行研究分析,然后开发设计出校园互助已解决问题。
校园互助主要功能模块包括求助类型、求助信息、帮助订单、订单支付、排行榜、求助者留言、帮助者留言等信息维护,采取面对对象的开发模式进行软件的开发和硬体的架设,能很好的满足实际使用的需求,完善了对应的软体架设以及程序编码的工作,采取MySQL作为后台数据的主要存储单元,采用Java技术、Ajax技术进行业务系统的编码及其开发,实现了本系统的全部功能。本次报告,首先分析了研究的背景、作用、意义,为研究工作的合理性打下了基础。针对校园互助的各项需求以及技术问题进行分析,证明了系统的必要性和技术可行性,然后对设计系统需要使用的技术软件以及设计思想做了基本的介绍,最后来实现校园互助和部署运行使用它。
关键词:springboot;校园互助 ;MySQL
Abstract
In the information society, there is a need for targeted information acquisition channels, but the expansion of channels is basically the direction of people's efforts. Due to the deviation in perspective, people often can obtain different types of information, which is also the most difficult topic for technology to overcome. Research and analyze how to use computer based campus mutual assistance to address issues such as campus mutual assistance, and then develop and design campus mutual assistance solutions to address these issues.
The main functional modules of campus mutual assistance include maintenance of information such as help types, help information, help orders, order payments, leaderboards, help messages, and so on. An object-oriented development model is adopted for software development and hardware installation, which can effectively meet the needs of practical use. The corresponding software installation and program coding work are improved, and MySQL is used as the main storage unit for backend data, Adopting Java and Ajax technologies for business system coding and development, all functions of this system have been achieved. This report first analyzes the background, role, and significance of the research, laying the foundation for the rationality of the research work. Analyze the various needs and technical issues of campus mutual assistance, prove the necessity and technical feasibility of the system, and then provide a basic introduction to the technical software and design ideas required for designing the system. Finally, implement campus mutual assistance and deploy and operate it.
Keywords:springboot; Campus mutual assistance; MySQL
1 绪论
高校学生的日常需求逐渐多元化,并伴随着对信息的实时性及真实性等要求,导致普通的QQ群或失物招领站点已经不能满足学生的需求。因此,针对以上问题及现象,开发一个校园互助平台能够有助于学生之间进行良性且高效的互助,营造良好的校园互助环境"。
目前,高校中的学生对于日常的需求日益增多,比如:快递点距离比较远、外卖只能送到校门口等。普通.的QQ群聊找人代拿的方式效率不高,并且需要跟其他同学反复说清楚时间、地点等相关信息,消息回复也不够及时,甚至万一碰到物品丢失的情况也无法找到对应的人进行处理。这也成为学生们一直关心的问题,是否可以利用现代化的信息技术产物来切实有效地解决此类问题,来帮助学生们“各取所需”,达到循环互助的效果。
1.2研究内容
校园互助的开发及实现,所需要的工作内容:
(1)首先是确定选题,确定好所要做的系统,并对系统的背景及现在面临的一些问题等进行系统的初步确认。
(2)系统确认完成后,结合系统开发的需求进行确认系统开发所使用的技术,校园互助的开发使用springboot框架,数据库进行平台的搭建开发,确认好使用的技术进行技术分析,所使用的技术是否可以完成系统的实现。
(3)确定好系统使用的技术,进行在线确认系统所划分的用户触,并且根据用户触划分确定所要设计的功能模块,对校园互助的设计主要划分别为管理员和用户,并所使用的功能模块也相应不同,但系统的数据库实现的内容是交互的,你可以随时根据自己的需求进行信息搜索,对于系统工作人员可以根据自己的分管内容进行在线信息的处理及操作,管理员获取到所有用户的详细数据信息,并根据需求进行第一时间处理解决。
(4)系统的功能模块确认完成后进行程序及界面的设计,设计完成后,组通过测试来判断程序是否完善,对于系统测试,要不同的用户进行不同的内容编辑及提交,及使用不同的测试方式找出程序中存在的漏洞,并对程序出现的漏洞问题进行在线解决处理,如果测试系统没有任何问题时,可以将系统上传进行正式操作使用。
1.3研究方法
首先,通过引擎搜索或者查阅相关文献资料,了解了本系统开发的背景以及设计系统的意义所在,收集用户需求信息。其次,在开发工具上,最终确定选用springboot平台来设计开发本系统,MySQL作为设计数据库的工具。即利用java语言实现用户界面,并同数据库连接起来实现完整的通信功能。之后,设计出系统大致的功能模块。主要从方便系统用户和系统管理员的角度进行分析,明确该系统应该具有的功能。最终是测试系统,通过用例测试发现存在的问题并找到解决的方案。利用现有的开发平台,结合自己所学的知识,在老师的指导帮助下来完成该设计,确保系统的可用性、实用性。
1.4论文结构与章节安排
本文共分为六章,章节内容安排如下:
第一章为引言,此章节对所设计和实现的系统的背景和状况以及意义进行详细的论述以及说明,同时进行了论文整体框架的结构的简要介绍。
第二章为系统需求分析,章节所做的主要的工作是对系统进行了技术、经济和操作方面可行性的分析;对系统实行了总体功能的需求、用例分析。
第三章为系统的设计,主要是对系统的功能结构进行设计,并对系统数据库的概念结构以及物理结构的设计进行了分析。
第四章就是对系统的实现,根据系统功能的划分,分别的对系统所需要实现的前台客户功能和后台管理员功能进行了分析和说明。
第五章:系统测试。主要对系统的部分界面进行测试并对主要功能进行测试
2 校园互助系统分析
系统需求分析是系统开发的一个关键环节,它在系统的设计和实现上起到了一个承上启下的位置。系统需求分析是对所需要做的系统进行一个需求的挖掘,如果分析的准确可以精准的解决现实中碰到的问题。如果分析不到位会影响后期系统的实现。一个系统的优秀程度需求分析也是占据了非常大的比例,如果需求分析不到位,后面的系统设计要实现就是一个偏离导航的设计。
系统可行行分析是对系统对系统可行性进行一个探讨。在探讨系统的可行性上我们主要从技术上的可行性和经济上的可行性以及法律层面的可行性上进行分析,如果三个层面度通过,我们则认为系统是比较可行的。
2.1.1 技术可行性分析
校园互助存储所使用的是mysql数据库以及开发中所使用的是IDEA、Tomcat这些开发工具的使用,能够给我们的编写工作带来许多的便利。系统使用springboot框架进行开发,使系统的可扩展性和维护性更佳,减少java配置代码,简化编程代码,目前springboot框架也是很多企业选择的框架之一。
从经济可行性上看项目在开发阶段需要一台开发PC,在生产阶段需要web服务器和数据库服务器。一台个人PC从经济上来看也不是太多问题,在后期的系统部署生产上来说,服务器的投入也不会过高,在经济层面上是一个比较可行的。
系统从法律层面上来没有对第三方有其他放有法律层面的问题,系统数据库采用的Mysql 开源社区数据库、框架采用的是开源的Springboot。系统资讯和相关内容也是呵呵法律层面的。在源码的管理上采用git开源进行管理,所以在法律可行性上是成立的。
校园互助我划分为了管理员模块以及求助者模块、帮助者模块这三大部分。
求助者管理模块:
(1)用户注册登录:游客可以随时进入到系统中,对系统中的信息浏览,但是想要实现求助信息以及求助者留言操作,就必须有这个系统的账号,如果没有账号的话,可以注册用户进行相关的操作,同时用户还可以通过“我的账户”这以按钮对个人信息以及操作的信息进行管控。
(2)查看校园互助的首页信息:校园互助的首页信息包含了首页、通知公告、校园资讯、求助信息、求助者留言、排行榜、我的(我的账户、我的收藏、个人中心)。
(3)校园资讯:当用户点击“校园资讯”这一菜单按钮,会显示管理员在后台发布的所有的校园资讯,可以查看详情,进行收藏、点赞、评论等;
(4)通知公告:用户可以查看后台管理员发布的通知公告,在查询到自己想要了解的通知公告的时候,可以进入查看详细的介绍。
(5)求助信息:用户可以查看求助信息,在查询到自己想要了解的求助信息的时候,可以进入查看详细的介绍。
(6)排行榜:用户可以查看排行榜信息,在查询到自己想要了解的排行榜的时候,可以进入查看详细的介绍。
(7)求助者留言:点击“求助者留言”后跳转到求助者留言提交界面,选择留言类型,输入求助者、留言回复、求助者姓名、留言内容,然后点击提交求助者留言就完成了。
(8)我的账户:在前台点击“我的”下面的“我的账户”可以对个人资料+密码修改+自己收藏的信息进行管控。
管理员管理模块:
管理员包含了管理员及求助者、帮助者三部分,管理员拥有最高的权限,实现了对校园互助信息的增删改查操作
(1)轮播图/通知公告管理:管理员可以对系统前台展示的轮播图以及通知公告进行增删改查,方便用户进行查看。
(2)系统用户:管理员可以对校园互助中的中的管理员以及前台注册的求助者和帮助者进行审核管理。
(3)资源管理:管理员可以对校园互助前台展示的校园资讯以及资讯所属的分类进行管控。
(4)模块管理:在“模块管理”这一菜单下可以对系统当中的求助者和帮助者操作的所有信息进行管理,包含了求助类型、求助信息、帮助订单、订单支付、排行榜、求助者留言、帮助者留言。
帮助者管理模块:
(1)用户注册登录:游客可以随时进入到系统中,对系统中的信息浏览,但是想要实现求助信息以及帮助者留言操作,就必须有这个系统的账号,如果没有账号的话,可以注册用户进行相关的操作,同时用户还可以通过“我的账户”这以按钮对个人信息以及操作的信息进行管控。
(2)查看校园互助的首页信息:校园互助的首页信息包含了首页、通知公告、校园资讯、求助信息、求助者留言、排行榜、我的(我的账户、我的收藏、个人中心)。
(3)校园资讯:当用户点击“校园资讯”这一菜单按钮,会显示管理员在后台发布的所有的校园资讯,可以查看详情,进行收藏、点赞、评论等;
(4)通知公告:用户可以查看后台管理员发布的通知公告,在查询到自己想要了解的通知公告的时候,可以进入查看详细的介绍。
(5)求助信息:用户可以查看求助信息,在查询到自己想要了解的求助的时候,可以进入查看详细的介绍,点击“帮助”这一按钮以后会跳转到帮助信息填写的界面,根据提示填写好帮助的信息,点击“提交”以后帮助就完成了,在求助详情这个界面,同时支持用户对喜欢的求助进行收藏的功能。
(6)排行榜:用户可以查看排行榜信息,在查询到自己想要了解的排行榜的时候,可以进入查看详细的介绍。
(7)我的账户:在前台点击“我的”下面的“我的账户”可以对个人资料+密码修改+自己收藏的信息进行管控。
2.2.2 非功能性分析
校园互助的非功能性需求比如校园互助的安全性怎么样,可靠性怎么样,性能怎么样,可拓展性怎么样等。具体可以表示在如下3-1表格中:
表3-1校园互助非功能需求表
| 安全性 | 主要指校园互助数据库的安装,数据库的使用和密码的设定必须合乎规范。 |
| 可靠性 | 可靠性是指校园互助能够按照用户提交的指示进行操作,经过测试,可靠性90%以上。 |
| 性能 | 性能是影响校园互助占据市场的必要条件,所以性能最好要佳才好。 |
| 可扩展性 | 比如数据库预留多个属性,比如接口的使用等确保了系统的非功能性需求。 |
| 易用性 | 用户只要跟着校园互助的页面展示内容进行操作,就可以了。 |
| 可维护性 | 校园互助开发的可维护性是非常重要的,经过测试,可维护性没有问题 |
2.3 系统用例分析
校园互助的完整UML用例图分别是图2-1、图2-2和图2-3。
图2-1就是求助者用户角色的用例展示。
图2-1 校园互助求助者用户角色用例图
图2-2就是管理员角色的用例展示。
图2-2 校园互助管理员角色用例图
业务流程是用一些特定的符合和线条来进行演示用户在使用系统时的过程,在进行系统分析的时候,业务流程可以帮助开发人员更好的理解业务,发现错误,完善系统。
2.4.1 数据增加流程
用户成功登入系统后就能够实现增加数据的操作,增加数据的编号是特定的,系统生成,用户不能随意填写,除了编号以外,其他增加信息用户自己填写,填写后的信息经过系统验证,验证合法通过就显示增加数据成功了,相反的话,就没有增加成功,图2-3显示的就是在增加数据时的流程。
图2-3 数据增加流程图
2.4.2 数据修改流程
数据修改时的流程和上面介绍的数据增加时的流程差不多,如图2-4所示。
图2-4 数据修改流程图
2.4.3 数据删除流程
如果系统里面存在一些没有用的数据的话,相关的管理人员还可以对这些数据进行删除,图2-5就是数据删除时的流程图。
图2-5 数据删除流程图
2.5本章小结
本章主要通过对校园互助的可行性分析、功能需求分析、系统用例分析、系统流程分析,确定整个校园互助要实现的功能。同时也为校园互助的代码实现和测试提供了标准。
本章主要讨论的内容包括校园互助的功能模块设计、数据库系统设计。
3.1 系统功能模块设计
在上一章节中主要对系统的功能性需求和非功能性需求进行分析,并且根据需求分析了本校园互助中的用例。那么接下来就要开始对本校园互助的架构、主要功能和数据库开始进行设计。校园互助根据前面章节的需求分析得出,其总体设计模块图如图3-1所示。
图3-1 校园互助功能模块图
3.1.2用户模块设计
本系统的用户包括管理员和用户两种用户模块的功能基本是相同的,用户比管理员多了一个注册功能,所以以用户模块的结构图为例进行分析,用户模块结构图为例进行分析,如下图:
图3-2用户模块结构图
3.1.3 评论管理模块设计
校园互助是一个交流性质的公开平台,用户在平台上提交评论,增加用户之间的互动性。但是同时也为了更好的规范评论的内容,给予管理员删除不合适的评论的功能,所以需要专门设计一个评论管理模块,具体的结构图如下:
图3-3评论管理模块结构图
3.1.4求助管理模块设计
校园互助是中需要存储不少求助信息,其模块功能结构,具体的结构图如下:
图3-4求助模块结构图
数据库设计一般包括需求分析、概念模型设计、数据库表建立三大过程,其中需求分析前面章节已经阐述,概念模型设计有概念模型和逻辑结构设计两部分。
3.2.1 数据库概念结构设计
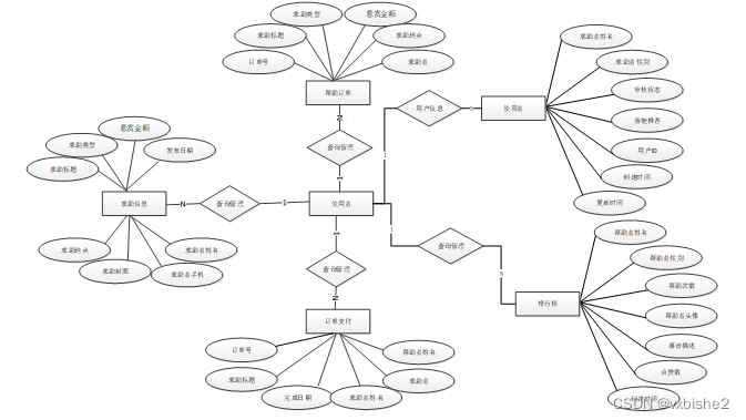
下面是整个校园互助中主要的数据库表总E-R实体关系图。
图3-6 校园互助总E-R关系图
通过上一小节中校园互助中总E-R关系图上得出一共需要创建很多个数据表。在此我主要罗列几个主要的数据库表结构设计。
表comment (评论)
| 编号 | 名称 | 数据类型 | 长度 | 小数位 | 允许空值 | 主键 | 默认值 | 说明 |
| 1 | comment_id | int | 10 | 0 | N | Y | 评论ID: | |
| 2 | user_id | int | 10 | 0 | N | N | 0 | 评论人ID: |
| 3 | reply_to_id | int | 10 | 0 | N | N | 0 | 回复评论ID:空为0 |
| 4 | content | longtext | 2147483647 | 0 | Y | N | 内容: | |
| 5 | nickname | varchar | 255 | 0 | Y | N | 昵称: | |
| 6 | avatar | varchar | 255 | 0 | Y | N | 头像地址:[0,255] | |
| 7 | create_time | timestamp | 19 | 0 | N | N | CURRENT_TIMESTAMP | 创建时间: |
| 8 | update_time | timestamp | 19 | 0 | N | N | CURRENT_TIMESTAMP | 更新时间: |
| 9 | source_table | varchar | 255 | 0 | Y | N | 来源表: | |
| 10 | source_field | varchar | 255 | 0 | Y | N | 来源字段: | |
| 11 | source_id | int | 10 | 0 | N | N | 0 | 来源ID: |
表heler_message (求助者留言)
| 编号 | 名称 | 数据类型 | 长度 | 小数位 | 允许空值 | 主键 | 默认值 | 说明 |
| 1 | heler_message_id | int | 10 | 0 | N | Y | 求助者留言ID | |
| 2 | help_seeker | int | 10 | 0 | Y | N | 0 | 求助者 |
| 3 | name_of_the_person_seeking_help | varchar | 64 | 0 | Y | N | 求助者姓名 | |
| 4 | message_type | varchar | 64 | 0 | Y | N | 留言类型 | |
| 5 | message_content | text | 65535 | 0 | Y | N | 留言内容 | |
| 6 | message_reply | text | 65535 | 0 | Y | N | 留言回复 | |
| 7 | recommend | int | 10 | 0 | N | N | 0 | 智能推荐 |
| 8 | create_time | datetime | 19 | 0 | N | N | CURRENT_TIMESTAMP | 创建时间 |
| 9 | update_time | timestamp | 19 | 0 | N | N | CURRENT_TIMESTAMP | 更新时间 |
表helper (帮助者)
| 编号 | 名称 | 数据类型 | 长度 | 小数位 | 允许空值 | 主键 | 默认值 | 说明 |
| 1 | helper_id | int | 10 | 0 | N | Y | 帮助者ID | |
| 2 | helper_name | varchar | 64 | 0 | Y | N | 帮助者姓名 | |
| 3 | helper_gender | varchar | 64 | 0 | Y | N | 帮助者性别 | |
| 4 | examine_state | varchar | 16 | 0 | N | N | 已通过 | 审核状态 |
| 5 | recommend | int | 10 | 0 | N | N | 0 | 智能推荐 |
| 6 | user_id | int | 10 | 0 | N | N | 0 | 用户ID |
| 7 | create_time | datetime | 19 | 0 | N | N | CURRENT_TIMESTAMP | 创建时间 |
| 8 | update_time | timestamp | 19 | 0 | N | N | CURRENT_TIMESTAMP | 更新时间 |
表helper_message (帮助者留言)
| 编号 | 名称 | 数据类型 | 长度 | 小数位 | 允许空值 | 主键 | 默认值 | 说明 |
| 1 | helper_message_id | int | 10 | 0 | N | Y | 帮助者留言ID | |
| 2 | helper | int | 10 | 0 | Y | N | 0 | 帮助者 |
| 3 | helper_name | varchar | 64 | 0 | Y | N | 帮助者姓名 | |
| 4 | message_type | varchar | 64 | 0 | Y | N | 留言类型 | |
| 5 | message_content | text | 65535 | 0 | Y | N | 留言内容 | |
| 6 | message_reply | text | 65535 | 0 | Y | N | 留言回复 | |
| 7 | recommend | int | 10 | 0 | N | N | 0 | 智能推荐 |
| 8 | create_time | datetime | 19 | 0 | N | N | CURRENT_TIMESTAMP | 创建时间 |
| 9 | update_time | timestamp | 19 | 0 | N | N | CURRENT_TIMESTAMP | 更新时间 |
表help_information (求助信息)
| 编号 | 名称 | 数据类型 | 长度 | 小数位 | 允许空值 | 主键 | 默认值 | 说明 |
| 1 | help_information_id | int | 10 | 0 | N | Y | 求助信息ID | |
| 2 | help_title | varchar | 64 | 0 | Y | N | 求助标题 | |
| 3 | type_of_help_sought | varchar | 64 | 0 | Y | N | 求助类型 | |
| 4 | reward_amount | int | 10 | 0 | Y | N | 0 | 悬赏金额 |
| 5 | release_date | date | 10 | 0 | Y | N | 发布日期 | |
| 6 | help_location | varchar | 64 | 0 | Y | N | 求助地点 | |
| 7 | help_cover | varchar | 255 | 0 | Y | N | 求助封面 | |
| 8 | helpers_phone_number | varchar | 64 | 0 | Y | N | 求助者手机号 | |
| 9 | name_of_the_person_seeking_help | varchar | 64 | 0 | Y | N | 求助者姓名 | |
| 10 | help_seeker | int | 10 | 0 | Y | N | 0 | 求助者 |
| 11 | help_seeking_status | varchar | 64 | 0 | Y | N | 求助状态 | |
| 12 | general_information | text | 65535 | 0 | Y | N | 大致信息 | |
| 13 | specific_requirement | text | 65535 | 0 | Y | N | 具体要求 | |
| 14 | hits | int | 10 | 0 | N | N | 0 | 点击数 |
| 15 | recommend | int | 10 | 0 | N | N | 0 | 智能推荐 |
| 16 | create_time | datetime | 19 | 0 | N | N | CURRENT_TIMESTAMP | 创建时间 |
| 17 | update_time | timestamp | 19 | 0 | N | N | CURRENT_TIMESTAMP | 更新时间 |
表help_order (帮助订单)
| 编号 | 名称 | 数据类型 | 长度 | 小数位 | 允许空值 | 主键 | 默认值 | 说明 |
| 1 | help_order_id | int | 10 | 0 | N | Y | 帮助订单ID | |
| 2 | order_number | varchar | 64 | 0 | Y | N | 订单号 | |
| 3 | help_title | varchar | 64 | 0 | Y | N | 求助标题 | |
| 4 | type_of_help_sought | varchar | 64 | 0 | Y | N | 求助类型 | |
| 5 | reward_amount | int | 10 | 0 | Y | N | 0 | 悬赏金额 |
| 6 | help_location | varchar | 64 | 0 | Y | N | 求助地点 | |
| 7 | help_seeker | int | 10 | 0 | Y | N | 0 | 求助者 |
| 8 | name_of_the_person_seeking_help | varchar | 64 | 0 | Y | N | 求助者姓名 | |
| 9 | helper | int | 10 | 0 | Y | N | 0 | 帮助者 |
| 10 | helper_name | varchar | 64 | 0 | Y | N | 帮助者姓名 | |
| 11 | specific_requirement | text | 65535 | 0 | Y | N | 具体要求 | |
| 12 | recommend | int | 10 | 0 | N | N | 0 | 智能推荐 |
| 13 | create_time | datetime | 19 | 0 | N | N | CURRENT_TIMESTAMP | 创建时间 |
| 14 | update_time | timestamp | 19 | 0 | N | N | CURRENT_TIMESTAMP | 更新时间 |
表help_seeker (求助者)
| 编号 | 名称 | 数据类型 | 长度 | 小数位 | 允许空值 | 主键 | 默认值 | 说明 |
| 1 | help_seeker_id | int | 10 | 0 | N | Y | 求助者ID | |
| 2 | name_of_the_person_seeking_help | varchar | 64 | 0 | Y | N | 求助者姓名 | |
| 3 | gender_of_the_seeker | varchar | 64 | 0 | Y | N | 求助者性别 | |
| 4 | examine_state | varchar | 16 | 0 | N | N | 已通过 | 审核状态 |
| 5 | recommend | int | 10 | 0 | N | N | 0 | 智能推荐 |
| 6 | user_id | int | 10 | 0 | N | N | 0 | 用户ID |
| 7 | create_time | datetime | 19 | 0 | N | N | CURRENT_TIMESTAMP | 创建时间 |
| 8 | update_time | timestamp | 19 | 0 | N | N | CURRENT_TIMESTAMP | 更新时间 |
表hits (用户点击)
| 编号 | 名称 | 数据类型 | 长度 | 小数位 | 允许空值 | 主键 | 默认值 | 说明 |
| 1 | hits_id | int | 10 | 0 | N | Y | 点赞ID: | |
| 2 | user_id | int | 10 | 0 | N | N | 0 | 点赞人: |
| 3 | create_time | timestamp | 19 | 0 | N | N | CURRENT_TIMESTAMP | 创建时间: |
| 4 | update_time | timestamp | 19 | 0 | N | N | CURRENT_TIMESTAMP | 更新时间: |
| 5 | source_table | varchar | 255 | 0 | Y | N | 来源表: | |
| 6 | source_field | varchar | 255 | 0 | Y | N | 来源字段: | |
| 7 | source_id | int | 10 | 0 | N | N | 0 | 来源ID: |
表notice (公告)
| 编号 | 名称 | 数据类型 | 长度 | 小数位 | 允许空值 | 主键 | 默认值 | 说明 |
| 1 | notice_id | mediumint | 8 | 0 | N | Y | 公告id: | |
| 2 | title | varchar | 125 | 0 | N | N | 标题: | |
| 3 | content | longtext | 2147483647 | 0 | Y | N | 正文: | |
| 4 | create_time | timestamp | 19 | 0 | N | N | CURRENT_TIMESTAMP | 创建时间: |
| 5 | update_time | timestamp | 19 | 0 | N | N | CURRENT_TIMESTAMP | 更新时间: |
表order_payment (订单支付)
| 编号 | 名称 | 数据类型 | 长度 | 小数位 | 允许空值 | 主键 | 默认值 | 说明 |
| 1 | order_payment_id | int | 10 | 0 | N | Y | 订单支付ID | |
| 2 | order_number | varchar | 64 | 0 | Y | N | 订单号 | |
| 3 | help_title | varchar | 64 | 0 | Y | N | 求助标题 | |
| 4 | reward_amount | int | 10 | 0 | Y | N | 0 | 悬赏金额 |
| 5 | completion_date | date | 10 | 0 | Y | N | 完成日期 | |
| 6 | name_of_the_person_seeking_help | varchar | 64 | 0 | Y | N | 求助者姓名 | |
| 7 | help_seeker | int | 10 | 0 | Y | N | 0 | 求助者 |
| 8 | helper_name | varchar | 64 | 0 | Y | N | 帮助者姓名 | |
| 9 | helper | int | 10 | 0 | Y | N | 0 | 帮助者 |
| 10 | pay_state | varchar | 16 | 0 | N | N | 未支付 | 支付状态 |
| 11 | pay_type | varchar | 16 | 0 | Y | N | 支付类型: 微信、支付宝、网银 | |
| 12 | recommend | int | 10 | 0 | N | N | 0 | 智能推荐 |
| 13 | create_time | datetime | 19 | 0 | N | N | CURRENT_TIMESTAMP | 创建时间 |
| 14 | update_time | timestamp | 19 | 0 | N | N | CURRENT_TIMESTAMP | 更新时间 |
表praise (点赞)
| 编号 | 名称 | 数据类型 | 长度 | 小数位 | 允许空值 | 主键 | 默认值 | 说明 |
| 1 | praise_id | int | 10 | 0 | N | Y | 点赞ID: | |
| 2 | user_id | int | 10 | 0 | N | N | 0 | 点赞人: |
| 3 | create_time | timestamp | 19 | 0 | N | N | CURRENT_TIMESTAMP | 创建时间: |
| 4 | update_time | timestamp | 19 | 0 | N | N | CURRENT_TIMESTAMP | 更新时间: |
| 5 | source_table | varchar | 255 | 0 | Y | N | 来源表: | |
| 6 | source_field | varchar | 255 | 0 | Y | N | 来源字段: | |
| 7 | source_id | int | 10 | 0 | N | N | 0 | 来源ID: |
| 8 | status | bit | 1 | 0 | N | N | 1 | 点赞状态:1为点赞,0已取消 |
表ranking_list (排行榜)
| 编号 | 名称 | 数据类型 | 长度 | 小数位 | 允许空值 | 主键 | 默认值 | 说明 |
| 1 | ranking_list_id | int | 10 | 0 | N | Y | 排行榜ID | |
| 2 | helper_name | varchar | 64 | 0 | Y | N | 帮助者姓名 | |
| 3 | helper_gender | varchar | 64 | 0 | Y | N | 帮助者性别 | |
| 4 | help_times | int | 10 | 0 | Y | N | 0 | 帮助次数 |
| 5 | helper_avatar | varchar | 255 | 0 | Y | N | 帮助者头像 | |
| 6 | description_of_deeds | longtext | 2147483647 | 0 | Y | N | 事迹描述 | |
| 7 | praise_len | int | 10 | 0 | N | N | 0 | 点赞数 |
| 8 | recommend | int | 10 | 0 | N | N | 0 | 智能推荐 |
| 9 | create_time | datetime | 19 | 0 | N | N | CURRENT_TIMESTAMP | 创建时间 |
| 10 | update_time | timestamp | 19 | 0 | N | N | CURRENT_TIMESTAMP | 更新时间 |
表slides (轮播图)
| 编号 | 名称 | 数据类型 | 长度 | 小数位 | 允许空值 | 主键 | 默认值 | 说明 |
| 1 | slides_id | int | 10 | 0 | N | Y | 轮播图ID: | |
| 2 | title | varchar | 64 | 0 | Y | N | 标题: | |
| 3 | content | varchar | 255 | 0 | Y | N | 内容: | |
| 4 | url | varchar | 255 | 0 | Y | N | 链接: | |
| 5 | img | varchar | 255 | 0 | Y | N | 轮播图: | |
| 6 | hits | int | 10 | 0 | N | N | 0 | 点击量: |
| 7 | create_time | timestamp | 19 | 0 | N | N | CURRENT_TIMESTAMP | 创建时间: |
| 8 | update_time | timestamp | 19 | 0 | N | N | CURRENT_TIMESTAMP | 更新时间: |
表type_of_help_sought (求助类型)
| 编号 | 名称 | 数据类型 | 长度 | 小数位 | 允许空值 | 主键 | 默认值 | 说明 |
| 1 | type_of_help_sought_id | int | 10 | 0 | N | Y | 求助类型ID | |
| 2 | type_of_help_sought | varchar | 64 | 0 | Y | N | 求助类型 | |
| 3 | recommend | int | 10 | 0 | N | N | 0 | 智能推荐 |
| 4 | create_time | datetime | 19 | 0 | N | N | CURRENT_TIMESTAMP | 创建时间 |
| 5 | update_time | timestamp | 19 | 0 | N | N | CURRENT_TIMESTAMP | 更新时间 |
3.4本章小结
整个校园互助的需求分析主要对系统总体架构以及功能模块的设计,通过建立E-R模型和数据库逻辑系统设计完成了数据库系统设计。
4 校园互助详细设计与实现
校园互助的详细设计与实现主要是根据前面的校园互助的需求分析和校园互助的总体设计来设计页面并实现业务逻辑。主要从校园互助界面实现、业务逻辑实现这两部分进行介绍。
4.1用户功能模块
4.1.1 前台首页界面
当进入校园互助的时候,系统以上中下的布局进行展示,首先映入眼帘的是系统的导航栏,下面是轮播图,再往下是公告,其主界面展示如下图4-1所示。
图4-1 前台首页界面图
4.1.2 用户注册界面
校园互助的用户时可以进行注册登录,当用户右上角“注册”按钮的时候,当填写上自己的账号+密码+确认密码+昵称+邮箱+手机号等后再点击“注册”按钮后将会先验证输入的有没有空数据,再次验证密码和确认密码是否是一样的,最后验证输入的账户名和数据库表中已经注册的账户名是否重复,只有都验证没问题后即可用户注册成功。其用用户注册界面展示如下图4-2所示。
图4-2注册界面图
注册关键代码如下所示。
/**
* 注册
* @param user
* @return
*/
@PostMapping("register")
public Map<String, Object> signUp(@RequestBody User user) {
// 查询用户
Map<String, String> query = new HashMap<>();
query.put("username",user.getUsername());
List list = service.select(query, new HashMap<>()).getResultList();
if (list.size()>0){
return error(30000, "用户已存在");
}
user.setUserId(null);
user.setPassword(service.encryption(user.getPassword()));
service.save(user);
return success(1);
}
/**
* 用户ID:[0,8388607]用户获取其他与用户相关的数据
*/
@Id
@GeneratedValue(strategy = GenerationType.IDENTITY)
@Column(name = "user_id")
private Integer userId;
/**
* 账户状态:[0,10](1可用|2异常|3已冻结|4已注销)
*/
@Basic
@Column(name = "state")
private Integer state;
/**
* 所在用户组:[0,32767]决定用户身份和权限
*/
@Basic
@Column(name = "user_group")
private String userGroup;
/**
* 上次登录时间:
*/
@Basic
@Column(name = "login_time")
private Timestamp loginTime;
/**
* 手机号码:[0,11]用户的手机号码,用于找回密码时或登录时
*/
@Basic
@Column(name = "phone")
private String phone;
/**
* 手机认证:[0,1](0未认证|1审核中|2已认证)
*/
@Basic
@Column(name = "phone_state")
private Integer phoneState;
/**
* 用户名:[0,16]用户登录时所用的账户名称
*/
@Basic
@Column(name = "username")
private String username;
/**
* 昵称:[0,16]
*/
@Basic
@Column(name = "nickname")
private String nickname;
/**
* 密码:[0,32]用户登录所需的密码,由6-16位数字或英文组成
*/
@Basic
@Column(name = "password")
private String password;
/**
* 邮箱:[0,64]用户的邮箱,用于找回密码时或登录时
*/
@Basic
@Column(name = "email")
private String email;
/**
* 邮箱认证:[0,1](0未认证|1审核中|2已认证)
*/
@Basic
@Column(name = "email_state")
private Integer emailState;
/**
* 头像地址:[0,255]
*/
@Basic
@Column(name = "avatar")
private String avatar;
/**
* 创建时间:
*/
@Basic
@Column(name = "create_time")
@JsonFormat(pattern = "yyyy-MM-dd HH:mm:ss")
private Timestamp createTime;
@Basic
@Transient
private String code;
}
4.1.3 用户登录界面
校园互助中的前台上注册后的用户是可以通过自己的账户名和密码进行登录的,当用户输入完整的自己的账户名和密码信息并点击“登录”按钮后,将会首先验证输入的有没有空数据,再次验证输入的账户名+密码和数据库中当前保存的用户信息是否一致,只有在一致后将会登录成功并自动跳转到校园互助的首页中;否则将会提示相应错误信息,用户登录界面如下图4-3所示。
图4-3用户登录界面图
登录关键代码如下所示。
/**
* 登录
* @param data
* @param httpServletRequest
* @return
*/
@PostMapping("login")
public Map<String, Object> login(@RequestBody Map<String, String> data, HttpServletRequest httpServletRequest) {
log.info("[执行登录接口]");
String username = data.get("username");
String email = data.get("email");
String phone = data.get("phone");
String password = data.get("password");
List resultList = null;
Map<String, String> map = new HashMap<>();
if(username != null && "".equals(username) == false){
map.put("username", username);
resultList = service.select(map, new HashMap<>()).getResultList();
}
else if(email != null && "".equals(email) == false){
map.put("email", email);
resultList = service.select(map, new HashMap<>()).getResultList();
}
else if(phone != null && "".equals(phone) == false){
map.put("phone", phone);
resultList = service.select(map, new HashMap<>()).getResultList();
}else{
return error(30000, "账号或密码不能为空");
}
if (resultList == null || password == null) {
return error(30000, "账号或密码不能为空");
}
//判断是否有这个用户
if (resultList.size()<=0){
return error(30000,"用户不存在");
}
User byUsername = (User) resultList.get(0);
Map<String, String> groupMap = new HashMap<>();
groupMap.put("name",byUsername.getUserGroup());
List groupList = userGroupService.select(groupMap, new HashMap<>()).getResultList();
if (groupList.size()<1){
return error(30000,"用户组不存在");
}
UserGroup userGroup = (UserGroup) groupList.get(0);
//查询用户审核状态
if (!StringUtils.isEmpty(userGroup.getSourceTable())){
String sql = "select examine_state from "+ userGroup.getSourceTable() +" WHERE user_id = " + byUsername.getUserId();
String res = String.valueOf(service.runCountSql(sql).getSingleResult());
if (res==null){
return error(30000,"用户不存在");
}
if (!res.equals("已通过")){
return error(30000,"该用户审核未通过");
}
}
//查询用户状态
if (byUsername.getState()!=1){
return error(30000,"用户非可用状态,不能登录");
}
String md5password = service.encryption(password);
if (byUsername.getPassword().equals(md5password)) {
// 存储Token到数据库
AccessToken accessToken = new AccessToken();
accessToken.setToken(UUID.randomUUID().toString().replaceAll("-", ""));
accessToken.setUser_id(byUsername.getUserId());
tokenService.save(accessToken);
// 返回用户信息
JSONObject user = JSONObject.parseObject(JSONObject.toJSONString(byUsername));
user.put("token", accessToken.getToken());
JSONObject ret = new JSONObject();
ret.put("obj",user);
return success(ret);
} else {
return error(30000, "账号或密码不正确");
}
}
4.1.4 校园资讯界面
当访客点击校园互助中导航栏上的“校园资讯”后将会进入到该“校园资讯”列表的界面,然后选择想要看的校园资讯信息,点击进入到详细界面,在详细界面可以收藏+赞+评论等操作,校园资讯界面如下图4-4所示。
图4-4 校园资讯界面图
4.1.5 求助信息界面
用户可以查看求助信息,在查询到自己想要了解的求助信息的时候,可以进入查看详细的介绍。界面如下图4-5所示。
图4-5求助信息界面图
4.1.6求助者留言界面
点击导航栏上的“求助者留言”,可以选择留言类型,求助者、求助者姓名、留言回复、留言内容,然后点击“提交”按钮进行提交求助者留言,求助者留言界面如下图4-6所示。
图4-6 求助者留言界面图
4.1.7我的账户界面
当用户点击右上角“我的”这个按钮,会出现子菜单,点击“我的账户”可以对个人的资料、登录系统的密码以及自己收藏的信息进行设置管理,我的账户界面如下图4-7所示。
图4-7 我的账户界面图
4.2管理人员功能模块
校园互助中的管理人员在“系统用户”这一菜单是中可以对注册的求助者、帮助者及管理员人员进行管控。界面如下图4-8所示。
图4-8系统用户界面图
系统用户的逻辑代码如下:
@PostMapping("/add")
@Transactional
public Map<String, Object> add(HttpServletRequest request) throws IOException {
service.insert(service.readBody(request.getReader()));
return success(1);
}
@Transactional
public Map<String, Object> addMap(Map<String,Object> map){
service.insert(map);
return success(1);
}
public Map<String,Object> readBody(BufferedReader reader){
BufferedReader br = null;
StringBuilder sb = new StringBuilder("");
try{
br = reader;
String str;
while ((str = br.readLine()) != null){
sb.append(str);
}
br.close();
String json = sb.toString();
return JSONObject.parseObject(json, Map.class);
}catch (IOException e){
e.printStackTrace();
}finally{
if (null != br){
try{
br.close();
}catch (IOException e){
e.printStackTrace();
}
}
}
return null;
}
public void insert(Map<String,Object> body){
StringBuffer sql = new StringBuffer("INSERT INTO ");
sql.append("`").append(table).append("`").append(" (");
for (Map.Entry<String,Object> entry:body.entrySet()){
sql.append("`"+humpToLine(entry.getKey())+"`").append(",");
}
sql.deleteCharAt(sql.length()-1);
sql.append(") VALUES (");
for (Map.Entry<String,Object> entry:body.entrySet()){
Object value = entry.getValue();
if (value instanceof String){
sql.append("'").append(entry.getValue()).append("'").append(",");
}else {
sql.append(entry.getValue()).append(",");
}
}
sql.deleteCharAt(sql.length() - 1);
sql.append(")");
log.info("[{}] - 插入操作:{}",table,sql);
Query query = runCountSql(sql.toString());
query.executeUpdate();
}
4.2.2 轮播图管理界面
管理员点击“轮播图”这一菜单会显示轮播图这个子菜单,管理员可以对前台展示的轮播图进行设置,界面如下图4-9所示。
图4-9轮播图管理界面图
资源管理主要管理员是对校园资讯以及校园资讯所属的分类进行管控,包含了用户对校园资讯提交的评论信息,界面如下图4-10所示。
图4-10资源管理界面图
资源管理逻辑代码如下所示。
@RequestMapping(value = "/del")
@Transactional
public Map<String, Object> del(HttpServletRequest request) {
service.delete(service.readQuery(request), service.readConfig(request));
return success(1);
}
@Transactional
public void delete(Map<String,String> query,Map<String,String> config){
StringBuffer sql = new StringBuffer("DELETE FROM ").append("`").append(table).append("`").append(" ");
sql.append(toWhereSql(query, "0".equals(config.get(FindConfig.GROUP_BY))));
log.info("[{}] - 删除操作:{}",table,sql);
Query query1 = runCountSql(sql.toString());
query1.executeUpdate();
}
管理员点击“帮助订单”会显示出所有的帮助订单信息,支持输入订单号或者求助标题对帮助订单信息进行查询,如果想要添加新的帮助订单信息,点击“添加”按钮,输入相关信息,点击“提交”按钮就可以添加了,同时可以选择某一条帮助订单信息,点击“删除”进行删除,也可以点击后面的“完成”按钮对帮助订单的完成信息进行更新维护。界面如下图4-11所示。
图4-11帮助订单管理界面图
4.2.5排行榜管理界面
管理员点击“排行榜”会显示出所有的排行榜信息,支持输入帮助者姓名对排行榜信息进行查询,如果想要添加新的排行榜信息,点击“添加”按钮,输入帮助者姓名、帮助者性别、帮助次数、帮助者头像等信息,点击“提交”按钮就可以添加了,同时可以选择某一条排行榜信息,点击“删除”进行删除,也可以对用户提交的排行榜评论的信息进行管控。界面如下图4-12所示。
图4-12排行榜管理界面图
5系统测试
5.1 系统测试用例
系统测试包括:用户登录功能测试、求助信息展示功能测试、排行榜添加、求助者留言搜索、密码修改,如表5-1、5-2、5-3、5-4、5-5所示:
表5-1 用户登录功能测试表
| 用例名称 | 用户登录系统 |
| 目的 | 测试用户通过正确的用户名和密码可否登录功能 |
| 前提 | 未登录的情况下 |
| 测试流程 | 1) 进入登录页面 2) 输入正确的用户名和密码 |
| 预期结果 | 用户名和密码正确的时候,跳转到登录成功界面,反之则显示错误信息,提示重新输入 |
| 实际结果 | 实际结果与预期结果一致 |
求助信息查看功能测试:
表5-2 求助信息查看功能测试表
| 用例名称 | 求助信息查看 |
| 目的 | 测试求助信息查看功能 |
| 前提 | 无 |
| 测试流程 | 点击求助信息 |
| 预期结果 | 可以查看到所有求助信息 |
| 实际结果 | 实际结果与预期结果一致 |
管理员添加求助信息界面测试:
表5-3 管理员添加求助信息界面测试表
| 用例名称 | 添加排行榜测试用例 |
| 目的 | 测试排行榜添加功能 |
| 前提 | 管理员用户正常登录情况下 |
| 测试流程 | 1)管理员点击排行榜,然后点击添加后并填写信息。 2)点击进行提交。 |
| 预期结果 | 提交以后,页面首页会显示新的排行榜 |
| 实际结果 | 实际结果与预期结果一致 |
求助者留言搜索功能测试:
表5-4求助者留言搜索功能测试表
| 用例名称 | 求助者留言搜索测试 |
| 目的 | 测试求助者留言搜索功能 |
| 前提 | 无 |
| 测试流程 | 1)在搜索框填入搜索关键字。 2)点击搜索按钮。 |
| 预期结果 | 页面显示包含有搜索关键字的求助者留言 |
| 实际结果 | 实际结果与预期结果一致 |
密码修改搜索功能测试:
表5-5 密码修改功能测试表
| 用例名称 | 密码修改测试用例 |
| 目的 | 测试管理员密码修改功能 |
| 前提 | 管理员用户正常登录情况下 |
| 测试流程 | 1)管理员密码修改并完成填写。 2)点击进行提交。 |
| 预期结果 | 使用新的密码可以登录 |
| 实际结果 | 实际结果与预期结果一致 |
通过编写校园互助的测试用例,已经检测完毕用户登录模块、求助信息展示模块、排行榜添加模块、求助者留言搜索模块、密码修改模块,通过这五大模块为校园互助的后期推广运营提供了强力的技术支撑。
结论
至此,校园互助已经结束,在开发前做了许多的准备,在本系统的设计和开发过程中阅览和学习了许多文献资料,从中我也收获了很多宝贵的方法和设计思路,对系统的开发也起到了很重要的作用,系统的开发技术选用的都是自己比较熟悉的,比如Web、Java技术、MYSQL,这些技术都是在以前的学习中学到了,其中许多的设计思路和方法都是在以前不断地学习中摸索出来的经验,其实对于我们来说工作量还是比较大的,但是正是由于之前的积累与准备,才能顺利的完成这个项目,由此看来,积累经验跟做好准备是十分重要的事情。
当然在该系统的设计与实现的过程中也离不开老师以及同学们的帮助,正是因为他们的指导与帮助,我才能够成功的在预期内完成了这个系统。同时在这个过程当中我也收获了很多东西,此系统也有需要改进的地方,但是由于专业知识的浅薄,并不能做到十分完美,希望以后有机会可以让其真正的投入到使用之中。
[1]佟羽齐,刘德华,张栎柯,李剑波,张俊杰.基于SpringBoot框架的钻前管理系统的设计与实现[J].信息与电脑(理论版),2023,35(02):111-113.
[2]杨嘉琛,王泽琛,温家宝,肖帅. 一种基于SpringBoot框架的海洋目标检测系统[P]. 天津市:CN115511802A,2022-12-23.
[3]严耀西,王昕,陈秋怡.大学校园互助平台设计[J].电脑编程技巧与维护,2022(12):14-16+47.DOI:10.16184/j.cnki.comprg.2022.12.023.
[4]夏玉红.校园互助式图书共享的现实意义及其路径探寻[J].品位·经典,2022(23):64-66.
[5]沈志元,张文健.基于Java技术的医院管理系统的设计与实现[J].电脑知识与技术,2022,18(32):38-40+54.DOI:10.14004/j.cnki.ckt.2022.1994.
[6]张宇航,刘琪,陈攀龙,陈婷婷.“互联网+”大学校园交易二手互助平台发展规划[J].商业经济,2022(12):182-184.DOI:10.19905/j.cnki.syjj1982.2022.12.051.
[7]吕淼,石珂,周艳艳.基于校园英语互助学习平台的高校英语混合式教学模式探究——以“iEnglish”校园英语互助学习平台融资项目为例[J].英语广场,2022(14):53-57.DOI:10.16723/j.cnki.yygc.2022.14.028.
[8]王曼维,杨荻,李岩,及松洁.基于SpringBoot框架的智慧医疗问诊系统设计与实现[J].中国医学装备,2022,19(03):133-136.
[9]高志平. 基于SpringBoot框架与ITIL方法的运维管理系统的设计与实现[D].华东师范大学,2021.DOI:10.27149/d.cnki.ghdsu.2021.001482.
[10]林易康, 基于Java的web应用程序控制管理软件. 湖北省,武汉东湖学院,2021-10-01.
[11]李欣蔚,徐子俊.大学校园互帮互助机制的构建研究[J].景德镇学院学报,2021,36(02):42-46.
[12]Witsarut Sriratana,Vittaya Khagwian,Sutham Satthamsakul. Analysis of Electric Current by Using MySQL Database on Web Server for Machine Performance Evaluation: A Case Study of Air Conditioning System[J]. 제어로봇시스템학회 국제학술대회 논문집,2020.
[13]Prince Asabere,Francois Sekyere,Willie K Ofosu. Wireless Biometric Fingerprint Attendance System using Arduino and Mysql Database[J]. International Journal of Computer Science, Engineering and Applications,2019,10(5).
[14]徐婷,虞倩.校园互助快递运营模式研究[J].经济研究导刊,2019(25):44-46.
[15]朱璐,陈亚楠,方世祥,张少姿.校园助平台的探索与研究[J].农家参谋,2019(12):254-255.
[16]董鹏宇.“校咖帮”校园互助APP前景分析[J].合作经济与科技,2019(08):74-76.DOI:10.13665/j.cnki.hzjjykj.2019.08.027.
[17]Evaristus Didik Madyatmadja,Chelsea Adora. Designing and Using a MySQL Database for Human Resource Management[J]. Advances in Science Technology and Engineering Systems Journal,2019,4(6).
[18]Wu Hongyan. Construction of Online Teaching System Based on SpringBoot Framework for Normal University Students’ Informatization Teaching Ability Training[P]. 2022 2nd International Conference on Education, Information Management and Service Science (EIMSS 2022),2022.
致 谢
文章能够得以完成,这其中离不开我敬爱的老师的帮助,虽然没有直接指出问题的所在,但也通过言语指点了我,并给出了相对应的建议,让我能够更加快速地成长,在此,由衷地表达我的谢意。
首先,主要感谢的是我的指导老师,是他在我完成我的作品时给了我巨大的肯定,这一点给了我巨大信心,让我有信心完成这项作品。并且还在我的制作过程中给了我不少的建议,让我少走了很多的弯路。为我指出了具体的方向,找到了主干的我,便沿着主干的枝丫逐渐深入,剖析每一个脉络。并且在我的系统的初步完成时,也给我指出了我系统存在的不足和缺陷,让我深刻认识到了自己的不足。
其次还要感谢为我提供参考资料的同学,是他们给了我前人的经验,让我得以站在巨人的肩膀上作为我的起点,这些资料也给我带来了巨大的帮助。
最后还要感谢我的父母,他们给了我最大的支持,也充分肯定了我的作品,这个给了我极大的鼓舞,也奠定了我成功的基础,没有这些人对我的帮助,也就不会有我今天的成功。对此再次感谢各位的帮助。
请关注点赞+私信博主,免费领取项目源码
本文围绕校园互助系统展开,分析了开发背景与需求,采用Spring Boot框架和MySQL数据库进行开发。介绍了系统的可行性、功能模块设计、详细实现及测试情况,包括用户和管理员功能模块,测试涵盖登录、求助信息展示等模块,为系统推广运营提供技术支撑。
909

被折叠的 条评论
为什么被折叠?



