基于Android的SSM二手车交易系统
摘 要
在信息飞速发展的今天,网络已成为人们重要的信息交流平台。每天都有大量的二手车需要通过网络发布,为此,本人开发了一个基于Android模式的二手车交易系统。
对于本二手车交易系统的设计来说,它主要是采用后台采用java语言、SSM框架,它是应用mysql数据库、Android等技术动态编程以及数据库进行努力学习和大量实践,并运用到了APP的建设中在整个系统的设计当中,具体根据二手车交易系统的现状来进行开发的,具体根据用户需求实现二手车交易系统网络化的管理,各类信息有序地进行存储,进入二手车交易系统页面之后,方可开始操作主控界面,系统功能包括管理员服务端:后台首页、轮播图、系统公告管理、系统用户、汽车资讯、留言管理、汽车信息、汽车类型、求购申请、求购信息、求购回应等功能。
本论文主要讲述了二手车交易系统开发背景,该系统它主要是对需求分析和功能需求做了介绍,并且对系统做了详细的测试和总结。具体从业务流程、数据库设计和系统结构等多方面的问题。望能利用先进的计算机技术和网络技术来改变目前的二手车交易系统管理状况,提高管理效率。
关键词 :二手车交易系统;Android技术;Mysql数据库;Java语言
Android based second-hand car trading system
In today's rapidly developing world of information, the internet has become an important platform for people to exchange information. Every day, a large number of second-hand cars need to be published online. Therefore, I have developed an Android based second-hand car trading system.
For the design of this second-hand car trading system, it mainly adopts Java language and SSM framework in the background. It applies MySQL database, Android and other technologies for dynamic programming and database learning and extensive practice, and is applied to the construction of the APP. In the entire system design, it is developed based on the current situation of the second-hand car trading system, To achieve networked management of the second-hand car trading system based on user needs, various types of information are stored in an orderly manner. After entering the second-hand car trading system page, the main control interface can be started to operate. The system functions include the administrator server: backend homepage, broadcast image, system announcement management, system users, car information, message management, car information, car type, purchase application, purchase information, purchase response, and other functions.
This paper mainly discusses the development background of the second-hand car trading system, which mainly introduces the requirements analysis and functional requirements, and conducts detailed testing and summary of the system. Specifically from the business process, database design and system structure and other aspects. I hope to use advanced computer and network technologies to change the current management status of second-hand car trading systems and improve management efficiency.
Keywords: second-hand car trading system; Android technology; MySQL database; Java language
目 录
1 概述
1.1选题的目的和意义
随着网络的迅速发展,互联网技术也作用到了各个领域中,尤其是电子商务领域,互联网给电子商务给予了一个重要的平台领域,很多企业和个人都搭建了拥有自己特色的电商网站,还有许多的电商网站都使用直接对二手车以定价的方式来销售、使用限时促销等其他辅助的营销手段来帮助销售,提高企业和自己的利润。
该二手车交易系统开发是根据当前的现状而设计的,为了促使人们在交易平台中可以更安全更有效率的进行交易。这样将会有越来越多的人们所熟知此交易形式,且得到许多人们的认可。如此下来就可以让卖家在这个平台上把自己不需要的二手车以出售的形式来进行安全交易,从中可以使卖家得到自己理想交易的二手车。在传统的物品交易中,由于传统通信交流手段的限制,供求双方的信息极不畅,这就造成了需求双方信息的不平等,即买家找不到卖家,卖家找不到买家,这就给我们的商业活动带来了极大的不方便,但通过这样的需求现状同时可以反映出现实市场的巨大需求,我们可以通过技术手段极大的弥补这一缺憾。在应用网络之后,我们可以高效率的利用和整合这些供求资源。
因此,用户通过Android系统可以实时地参与二手车交易,方便客户在任何场合下操作,切合了当下碎片化时间应用主题,贴合了消费者的使用场景,为用户的二手车交易带来便利。
1.2 课题研究现状
Android本身可以开发出无限的内容,一个小小的创意可以创造出很多神奇的东西,我相信神奇不只是一点点,所以Android 的开发是无限的,未来,也许Android会以一种新的姿态出现在公众面前,然后会有一场技术革命,Android手机操作系统具有稳定,智能,且价格适中的特点。因此,它必然会成为智能手机市场的主流。
国内大部分还处于买新车过程中或才买新车的人来说,二手车仍然是一个“下一步”的梦。根据中国汽车流通协会所做的调查数据显示,虽然在犹如神助的2019年二手车市场到来,并未给国内二手车市场的规模增加太多的空间,2018年的增长速度和2017年走势上基本吻合。但今年二手车交易系统急速增长。
早在2018年二手车交易大幅上升的情况下,二手车市场就已经蠢蠢欲动,开始招兵买马。最终在2017年完成突破,成为二手车销售的重要组成部分。不仅如此,有了互联网基因的二手车市场也早早的做起了二手车生态,纷纷扩疆涉足二手车金融市场。这也是为什么二手车市场越来越多的原因之一。在其他行业萎靡不振的当下,二手车市场有利可图,自然会吸引资金的投入。
“+互联网”模式带来的渠道变革,其实在一定程度上也冲击着汽车销售体系。比如京东的车管家和卡拉丁等汽车售后服务类电商的崛起,蚕食着原本属于4S店高利润收益售后的市场份额。传统封闭牢固的汽车销售体系,正在互联网的小浪尖冲击下,逐渐变得不牢固。而相对于汽车售后服务类市场来说,二手车市场更直接的销售系统,更接近未来新车销售的平台模式。
本文研究提出了基于Android的二手车交易系统的设计与实现,可以满足二手车的买卖要求,而且拥有较好人机交互环境,是一款拓展性强,维护成本低的软件系统。
1.3 本课题主要工作
一开始,本文就对系统内谈到的基本知识,从整体上进行了描述,并在此基础上进行了系统分析。为了能够使本系统较好、较为完善的被设计实现出来,就必须先进行分析调查。基于之前相关的基础,在功能上,对新系统进行了细致的分析。然后通过详细的分析,进行系统设计,其次,系统在实施的可行性上,我选择了Android技术来进行开发设计,在数据存储上,采用 Mysql数据库来进行设计。由于Android和Mysql都已经非常成熟,因此无论在各个方面,都非常可靠安全实用。最后对系统进行测试完善并发布。
2 系统开发环境
2.1 java技术
Java语言是在二十世纪末由Sun公司发布的,而且公开源代码,这一优点吸引了许多世界各地优秀的编程爱好者,也使得他们开发出当时一款又一款经典好玩的小游戏。Java语言是纯面向对象语言之一,从发布初期到现今,可以说有将近20多年的历史,已发展成为人类计算机编程语言发展史上的一个深远影响。
Java语言具有非常多种的特性:(1)跨平台的无关性;(2)面向对象; (3)安全性得以保障;(4)支持多个任务;(5)多种编写方式,代码编写简单。对比其他的低级语言、高级语言,Java语言具有明显的显著优势以及未来开阔的前景,可以广泛的应用在个人笔记本电脑、大数据、大型游戏等等。
首先,Java语言具有面向对象的特性,并且易于理解。关于对象,其实可以理解成每一种事物都是一种对象,包括我们人类自身都是一种对象。利用面向对象语言的基本特征来解决软件开发中的实际问题,为有效软件开发提供了技术支持。
其次,Java 语言具有很好的跨平台无关性。所编写出来的应用程序是Java语言编写的,那么就无需再使用编译器来修改程序代码,可以直接在任何计算机系统中运行,Windows系统可以运行,在Linux系统中也可以,也就是经过一次编译,可以到处运行,所以Java语言具有卓越的可移植性,可以很好的跨平台实现。
2.2 Mysql数据库
mysql 数据库它有很多的优点,例如它在操作上能够让人通俗易懂、功能强大、信息储存量高等优点。所以被人们广泛应用,对于mysql数据库来说它一般主要是对数据进行编码和查询,而且在很多的设计当中都应用到了该数据库,在此过程当中我们可以对常规的数据进行查询和组合,所以我们在进行使用mysql数据库的时候只要对编写一小段的数据就能实现相应的功能。数据库,就是数据存储的储藏室,只不过数据是存储在计算机上的,而不是现实中的储藏室,数据的存放是按固定格式,而不是无序的,则定义就是 :长期有固定格式,可以共享的存储在计算机存储器上。数据库管理主要包括数据表的建立,数据存储、修改和增加数据,为了使数据库系统能够正常运行,相关人员进行的管理工作。数据表的建立,可以对数据表中的数据进行调整,数据的重新组合及重新构造,保证数据的安全性。
2.3 Android技术
Android是基于Linux内核的操作系统,早期由Google开发,后由开放手机联盟开发。它采用了软件堆的架构,主要分为三部分。底层以Linux内核工作为基础,只提供基本功能;其他的应用软件则由各公司自行开发,以Java作为编写程序的一部分。另外,为了推广此技术,Google和其它几十个手机公司建立了开放手机联盟。Android在未公开之前常被传闻为GPhone。
它采用了软件堆层(software stack,又名软件叠层)的架构,主要分为三部分:底层以Linux核心为基础,由c语言开发,只提供基本功能。中间层包括函数库Library和虚拟机Virtual Machine,由C++开发。最上层是各种应用软件,包括通话程序,短信程序等,应用软件则由各公司自行开发,以Java编写。
2.4 ssm框架介绍
SSM(Spring+SpringMVC+MyBatis)框架集由Spring、MyBatis两个开源框架整合而成(SpringMVC是Spring中的部分内容)。常作为数据源较简单的web项目的框架。
2.4.1 Spring
Spring就像是整个项目中装配bean的大工厂,在配置文件中可以指定使用特定的参数去调用实体类的构造方法来实例化对象。也可以称之为项目中的粘合剂。
Spring的核心思想是IoC(控制反转),即不再需要程序员去显式地`new`一个对象,而是让Spring框架帮你来完成这一切。
2.4.2 SpringMVC
SpringMVC在项目中拦截用户请求,它的核心Servlet即DispatcherServlet承担中介或是前台这样的职责,将用户请求通过HandlerMapping去匹配Controller,Controller就是具体对应请求所执行的操作。SpringMVC相当于SSH框架中struts。
2.4.3 mybatis
mybatis是对jdbc的封装,它让数据库底层操作变的透明。mybatis的操作都是围绕一个sqlSessionFactory实例展开的。mybatis通过配置文件关联到各实体类的Mapper文件,Mapper文件中配置了每个类对数据库所需进行的sql语句映射。在每次与数据库交互时,通过sqlSessionFactory拿到一个sqlSession,再执行sql命令。
页面发送请求给控制器,控制器调用业务层处理逻辑,逻辑层向持久层发送请求,持久层与数据库交互,后将结果返回给业务层,业务层将处理逻辑发送给控制器,控制器再调用视图展现数据。
。
3 系统分析
所谓系统分析就是,管理员通过与用户客户端的沟通,所获取的信息,然后把这些信息通过需求说明书的方式展示给用户和开发人员。在软件功能发展的历史长河中,很长时间,特别是最开始的时候,需求分析的重要性并不被人们所认同,例如当时美国IBM公司为英国电信公司开发一套信息管理系统,在需求不明确的情况下开始开发,最初的工期为一年,由于需求获取不清晰导致工期推迟了半年多,造成巨大损失。我们很多软件公司也存在这种情况,边需求,边开发,甚至与客户没有沟通清楚的情况下,直接照搬同类型的项目进行更改,导致到系统验收的时候,重新更改,造成了人力、物力的极大浪费。而导致这一切后果的原因就是需求获取不及时、不清楚、不全面。
3.1 可行性分析
二手车交易系统主要目标是实现闲置物品交易、汽车资讯、用户沟通等相关信息管理服务。在确定了目标后,我们从以下四方面对能否实现本系统目标进行可行性分析。
3.1.1 技术可行性
二手车交易系统主要采用Android技术,java语言,Mysql数据库,对于应用程序的开发要求具备完整功能,使用简单的特点,并建立一个数据完整安全稳定的数据库。二手车交易系统的开发技术具有很高可行性,且开发人员掌握了一定的开发技术,所以系统的开发具有可行性。
3.1.2操作可行性
二手车交易系统的登录界面简单易于操作,采用常见的界面窗口来登录界面,通过电脑进行访问操作,用户只要平时使用过电脑都能进行访问操作。此系统的开发采用Android开发,后台结合java语言,这些开发环境使系统更加完善。本系统具有易操作、易管理、交互性好的特点,在操作上是非常简单的。因此本系统可以进行开发。
3.1.3 经济可行性
二手车交易系统是服务端基于B/S模式、java技术,客户端采用Android、采用Mysql数据库储存数据,所要求的硬件和软件环境,市场上都很容易购买,程序开发主要是管理系统的开发和维护。所以程序在开发人力、财力上要求不高,而且此系统不是很复杂,开发周期短,在经济方面具有较高的可行性。
3.1.4 法律可行性
此二手车交易系统是自己设计的管理系统,具有很大的实际意义。因为无论是软件还是数据库,采用的都是开源代码,因此这个系统的开发和设计,并不存在侵权等问题,在法律上完全具有可行性。
综上所述,二手车交易系统在技术、经济、操作和法律上都具有很高的可行性,开发此程序是可行的。
3.2系统流程分析
3.2.1系统开发流程
二手车交易系统开发时,首先进行需求分析,进而对系统进行总体的设计规划,设计系统功能模块,数据库的选择等,本系统的开发流程如图3-1所示

图3-1系统开发流程图
3.2.2 用户登录流程
为了保证系统的安全性,要使用本系统对系统信息进行管理,必须先登陆到系统中。如图3-3所示。

图3-2 登录流程图
3.2.3 系统操作流程
用户打开客户端并进入系统后,会先显示登录界面,输入正确的用户名和密码,系统自动检测信息,若信息无误,则用户会进入系统功能界面,进行操作,否则会提示错误无法登录,操作流程如图3-3所示。

图3-3 系统操作流程图
3.2.4 添加信息流程
管理员可以对用户信息等进行信息的添加、删除、修改,用户也可以对自己权限内的信息进行添加删除、修改等等操作,输入信息后,系统会自行验证输入的信息和数据,若信息正确,会将其添加到数据库内,若信息有误,则会提示重新输入信息,添加信息流程如图3-4所示。

图3-4 添加信息流程图
3.2.5 修改信息流程
管理员可以对用户信息、汽车资讯等进行信息的修改,用户也可以对自己权限内的信息进行修改,首先进入修改信息界面,输入修改信息数据,系统进行数据的判断验证,修改信息合法则修改成功,信息更新至数据库,信息不合法则修改失败,重新输入。修改信息流程图如图3-5所示。

图3-5 修改信息流程图
3.2.6 删除信息流程
管理员可以对用户信息管理、二手交易管理等进行信息的删除,对要删除的信息进行选中后,点击删除按钮,系统会询问是否确定,若点击确定,则系统会删除掉选中的信息,并在数据库内对信息进行删除,删除信息流程图如图3-6所示。

图3-6 删除信息流程图
3.3用例分析
1.买家用户主要使用系统的二手车交易系统操作首页、汽车信息、求购信息、汽车资讯、留言管理、系统公告、我的(基本信息、收藏、求购申请、求购回应)等,下图所示描述买家用户的用例图。
图3-1 买家用户用例图
- 卖家用户主要使用系统的二手车交易系统操作首页、汽车信息、求购信息、汽车资讯、留言管理、系统公告、我的(基本信息、收藏、求购申请、求购回应)下图所示描述卖家的用例图。
图3-2 卖家用户用例图
3.管理员主要负责后台首页、轮播图、系统公告管理、资源管理(汽车资讯、资讯分类)、交流管理(留言管理、留言分类)、系统用户(管理员、买家、卖家)、模块管理(汽车信息、汽车类型、求购申请、求购信息、求购回应)等功能模块,下图所示描述管理员的用例图。
图3-3 管理员用例图
3.4系统流程分析
3.4.1添加信息流程
添加信息,编号系统使用自动编号模式,没有用户填写,用户添加信息输入信息,系统将自动确认的信息和数据,验证的成功是有效的信息添加到数据库,信息无效,重新输入信息。添加信息流程如图3-3所示。

图3-3 添加信息流程图
3.4.2操作流程
用户想进入系统,首先进入系统登录界面,通过正确的用户名、密码,选择登录类型登录,系统会检查登录信息,信息正确,然后输入相应的功能界面,提示信息错误,登录失败。系统操作流程如图3-4所示。

图3-4操作流程图
3.4.3删除信息流程
用户选择要删除的信息并单击Delete按钮。系统提示是否删除信息。如果用户想要删除信息,系统将删除信息。系统数据库删除信息。删除信息流程图如图3-5所示。

图3-5 删除信息流程图
4系统概述
进过系统的分析后,就开始记性系统的设计,系统设计包含总体设计和详细设计。总体设计只是一个大体的设计,经过了总体设计,我们能够划分出系统的一些东西,例如文件、文档、数据等。而且我们通过总体设计,大致可以划分出了程序的模块,以及功能。但是只是一个初步的分类,并没有真正的实现。
整体设计,只是一个初步设计,而且,对于一个项目,我们可以进行多个整体设计,通过对比,包括性能的对比、成本的对比、效益的对比,来最终确定一个最优的设计方案,选择优秀的整体设计可以降低开发成本,增加公司效益,从这一点来讲,整体设计还是非常重要的。
二手车交易系统工作原理图如图4-1所示:

图4-1 系统工作原理图
4.1 系统结构设计
系统架构图属于系统设计阶段,系统架构图只是这个阶段一个产物,系统的总体架构决定了整个系统的模式,是系统的基础。基于Android二手车交易系统的整体结构设计如图4-2所示。

图4-2 系统结构图
4.2数据库设计
数据库是计算机信息系统的基础。目前,电脑系统的关键与核心部分就是数据库。数据库开发的优劣对整个系统的质量和速度有着直接影响。
4.2.1 数据库设计原则
概念模式它主要是建立在数据需求分析的基础上,它通常是用概念数据模型来表示各个数据之间的联系,并且对系统用户进行信息的处理和管理,同时建立起E-R图来表示具体的实体、属性和联系的关系。
4.2.2 数据库实体
4.3 数据库设计原则
每个数据库的应用它们都是和区分开的,当运行到一定的程序当中,它就会与自己相关的协议与客户端进行通讯。那么这个系统就会对使这些数据进行连接。当我们选择哪个桥段的时候,接下来就会简单的叙述这个数据库是如何来创建的。当点击完成按钮的时候就会自动在对话框内弹出数据源的名称,在进行点击下一步即可,直接在输入相对应的身份验证和登录密码。
二手车交易系统的数据流程:

图4-4 系统数据流程图
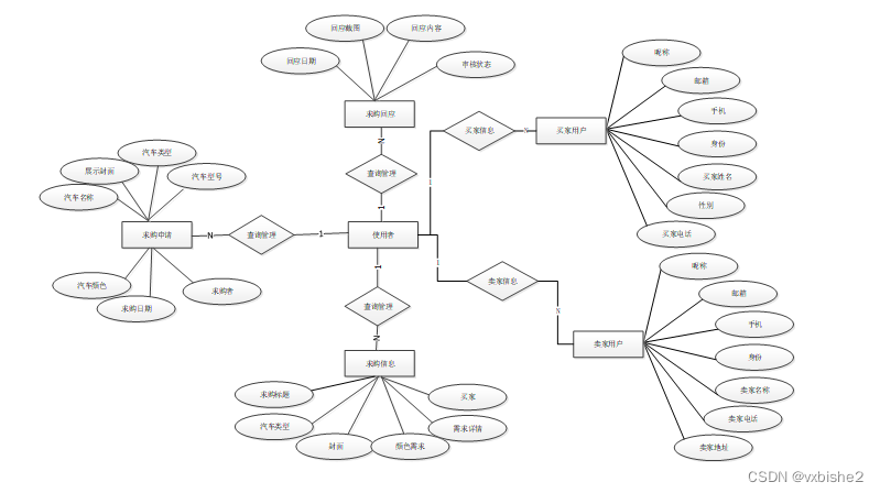
二手车交易系统实体E-R图,如图4.5所示。

图4.5实体E-R图
4.3.1 数据库表设计
数据库的表信息属于设计的一部分,下面介绍数据库中的各个表的详细信息。
表buyer (买家)
| 编号 | 名称 | 数据类型 | 长度 | 小数位 | 允许空值 | 主键 | 默认值 | 说明 |
| 1 | buyer_id | int | 10 | 0 | N | Y | 买家ID | |
| 2 | buyer_name | varchar | 64 | 0 | Y | N | 买家姓名 | |
| 3 | gender | varchar | 64 | 0 | Y | N | 性别 | |
| 4 | buyers_phone_number | varchar | 64 | 0 | Y | N | 买家电话 | |
| 5 | examine_state | varchar | 16 | 0 | N | N | 已通过 | 审核状态 |
| 6 | recommend | int | 10 | 0 | N | N | 0 | 智能推荐 |
| 7 | user_id | int | 10 | 0 | N | N | 0 | 用户ID |
| 8 | create_time | datetime | 19 | 0 | N | N | CURRENT_TIMESTAMP | 创建时间 |
| 9 | update_time | timestamp | 19 | 0 | N | N | CURRENT_TIMESTAMP | 更新时间 |
表car_type (汽车类型)
| 编号 | 名称 | 数据类型 | 长度 | 小数位 | 允许空值 | 主键 | 默认值 | 说明 |
| 1 | car_type_id | int | 10 | 0 | N | Y | 汽车类型ID | |
| 2 | car_type | varchar | 64 | 0 | Y | N | 汽车类型 | |
| 3 | recommend | int | 10 | 0 | N | N | 0 | 智能推荐 |
| 4 | create_time | datetime | 19 | 0 | N | N | CURRENT_TIMESTAMP | 创建时间 |
| 5 | update_time | timestamp | 19 | 0 | N | N | CURRENT_TIMESTAMP | 更新时间 |
表collect (收藏)
| 编号 | 名称 | 数据类型 | 长度 | 小数位 | 允许空值 | 主键 | 默认值 | 说明 |
| 1 | collect_id | int | 10 | 0 | N | Y | 收藏ID: | |
| 2 | user_id | int | 10 | 0 | N | N | 0 | 收藏人ID: |
| 3 | source_table | varchar | 255 | 0 | Y | N | 来源表: | |
| 4 | source_field | varchar | 255 | 0 | Y | N | 来源字段: | |
| 5 | source_id | int | 10 | 0 | N | N | 0 | 来源ID: |
| 6 | title | varchar | 255 | 0 | Y | N | 标题: | |
| 7 | img | varchar | 255 | 0 | Y | N | 封面: | |
| 8 | create_time | timestamp | 19 | 0 | N | N | CURRENT_TIMESTAMP | 创建时间: |
| 9 | update_time | timestamp | 19 | 0 | N | N | CURRENT_TIMESTAMP | 更新时间: |
表notice (公告)
| 编号 | 名称 | 数据类型 | 长度 | 小数位 | 允许空值 | 主键 | 默认值 | 说明 |
| 1 | notice_id | mediumint | 8 | 0 | N | Y | 公告id: | |
| 2 | title | varchar | 125 | 0 | N | N | 标题: | |
| 3 | content | longtext | 2147483647 | 0 | Y | N | 正文: | |
| 4 | create_time | timestamp | 19 | 0 | N | N | CURRENT_TIMESTAMP | 创建时间: |
| 5 | update_time | timestamp | 19 | 0 | N | N | CURRENT_TIMESTAMP | 更新时间: |
表purchase_information (求购信息)
| 编号 | 名称 | 数据类型 | 长度 | 小数位 | 允许空值 | 主键 | 默认值 | 说明 |
| 1 | purchase_information_id | int | 10 | 0 | N | Y | 求购信息ID | |
| 2 | purchase_title | varchar | 64 | 0 | Y | N | 求购标题 | |
| 3 | vehicle_type | varchar | 64 | 0 | Y | N | 汽车类型 | |
| 4 | cover | varchar | 255 | 0 | Y | N | 封面 | |
| 5 | color_requirements | varchar | 64 | 0 | Y | N | 颜色需求 | |
| 6 | brand_needs | varchar | 64 | 0 | Y | N | 品牌需求 | |
| 7 | requirement_details | text | 65535 | 0 | Y | N | 需求详情 | |
| 8 | buyer | int | 10 | 0 | Y | N | 0 | 买家 |
| 9 | buyers_phone_number | varchar | 64 | 0 | Y | N | 买家电话 | |
| 10 | hits | int | 10 | 0 | N | N | 0 | 点击数 |
| 11 | recommend | int | 10 | 0 | N | N | 0 | 智能推荐 |
| 12 | create_time | datetime | 19 | 0 | N | N | CURRENT_TIMESTAMP | 创建时间 |
| 13 | update_time | timestamp | 19 | 0 | N | N | CURRENT_TIMESTAMP | 更新时间 |
表purchase_request (求购申请)
| 编号 | 名称 | 数据类型 | 长度 | 小数位 | 允许空值 | 主键 | 默认值 | 说明 |
| 1 | purchase_request_id | int | 10 | 0 | N | Y | 求购申请ID | |
| 2 | vehicle_name | varchar | 64 | 0 | Y | N | 汽车名称 | |
| 3 | display_cover | varchar | 255 | 0 | Y | N | 展示封面 | |
| 4 | vehicle_type | varchar | 64 | 0 | Y | N | 汽车类型 | |
| 5 | vehicle_model | varchar | 64 | 0 | Y | N | 汽车型号 | |
| 6 | car_color | varchar | 64 | 0 | Y | N | 汽车颜色 | |
| 7 | automobile_brand | varchar | 64 | 0 | Y | N | 汽车品牌 | |
| 8 | apparent_mileage | varchar | 64 | 0 | Y | N | 表显里程 | |
| 9 | vehicle_displacement | varchar | 64 | 0 | Y | N | 汽车排量 | |
| 10 | car_age | varchar | 64 | 0 | Y | N | 汽车年限 | |
| 11 | selling_price | int | 10 | 0 | Y | N | 0 | 销售价格 |
| 12 | seller | int | 10 | 0 | Y | N | 0 | 卖家 |
| 13 | seller_name | varchar | 64 | 0 | Y | N | 卖家名称 | |
| 14 | seller_address | varchar | 64 | 0 | Y | N | 卖家地址 | |
| 15 | sellers_phone_number | varchar | 64 | 0 | Y | N | 卖家电话 | |
| 16 | purchase_date | date | 10 | 0 | Y | N | 求购日期 | |
| 17 | buyer | int | 10 | 0 | Y | N | 0 | 求购者 |
| 18 | buyers_phone_number | varchar | 64 | 0 | Y | N | 买家电话 | |
| 19 | purchase_content | text | 65535 | 0 | Y | N | 求购内容 | |
| 20 | examine_state | varchar | 16 | 0 | N | N | 未审核 | 审核状态 |
| 21 | examine_reply | varchar | 16 | 0 | Y | N | 审核回复 | |
| 22 | recommend | int | 10 | 0 | N | N | 0 | 智能推荐 |
| 23 | create_time | datetime | 19 | 0 | N | N | CURRENT_TIMESTAMP | 创建时间 |
| 24 | update_time | timestamp | 19 | 0 | N | N | CURRENT_TIMESTAMP | 更新时间 |
表purchase_response (求购回应)
| 编号 | 名称 | 数据类型 | 长度 | 小数位 | 允许空值 | 主键 | 默认值 | 说明 |
| 1 | purchase_response_id | int | 10 | 0 | N | Y | 求购回应ID | |
| 2 | purchase_title | varchar | 64 | 0 | Y | N | 求购标题 | |
| 3 | vehicle_type | varchar | 64 | 0 | Y | N | 汽车类型 | |
| 4 | cover | varchar | 255 | 0 | Y | N | 封面 | |
| 5 | color_requirements | varchar | 64 | 0 | Y | N | 颜色需求 | |
| 6 | brand_needs | varchar | 64 | 0 | Y | N | 品牌需求 | |
| 7 | buyer | int | 10 | 0 | Y | N | 0 | 买家 |
| 8 | buyers_phone_number | varchar | 64 | 0 | Y | N | 买家电话 | |
| 9 | response_date | date | 10 | 0 | Y | N | 回应日期 | |
| 10 | seller | int | 10 | 0 | Y | N | 0 | 卖家 |
| 11 | seller_name | varchar | 64 | 0 | Y | N | 卖家名称 | |
| 12 | seller_address | varchar | 64 | 0 | Y | N | 卖家地址 | |
| 13 | sellers_phone_number | varchar | 64 | 0 | Y | N | 卖家电话 | |
| 14 | response_screenshot_1 | varchar | 255 | 0 | Y | N | 回应截图1 | |
| 15 | response_screenshot_2 | varchar | 255 | 0 | Y | N | 回应截图2 | |
| 16 | response_content | text | 65535 | 0 | Y | N | 回应内容 | |
| 17 | examine_state | varchar | 16 | 0 | N | N | 未审核 | 审核状态 |
| 18 | examine_reply | varchar | 16 | 0 | Y | N | 审核回复 | |
| 19 | recommend | int | 10 | 0 | N | N | 0 | 智能推荐 |
| 20 | create_time | datetime | 19 | 0 | N | N | CURRENT_TIMESTAMP | 创建时间 |
| 21 | update_time | timestamp | 19 | 0 | N | N | CURRENT_TIMESTAMP | 更新时间 |
表secondhand_car (二手汽车)
| 编号 | 名称 | 数据类型 | 长度 | 小数位 | 允许空值 | 主键 | 默认值 | 说明 |
| 1 | secondhand_car_id | int | 10 | 0 | N | Y | 二手汽车ID | |
| 2 | vehicle_name | varchar | 64 | 0 | Y | N | 汽车名称 | |
| 3 | display_cover | varchar | 255 | 0 | Y | N | 展示封面 | |
| 4 | vehicle_type | varchar | 64 | 0 | Y | N | 汽车类型 | |
| 5 | vehicle_model | varchar | 64 | 0 | Y | N | 汽车型号 | |
| 6 | car_color | varchar | 64 | 0 | Y | N | 汽车颜色 | |
| 7 | automobile_brand | varchar | 64 | 0 | Y | N | 汽车品牌 | |
| 8 | apparent_mileage | varchar | 64 | 0 | Y | N | 表显里程 | |
| 9 | vehicle_displacement | varchar | 64 | 0 | Y | N | 汽车排量 | |
| 10 | car_age | varchar | 64 | 0 | Y | N | 汽车年限 | |
| 11 | selling_price | int | 10 | 0 | Y | N | 0 | 销售价格 |
| 12 | screenshot_1 | varchar | 255 | 0 | Y | N | 截图1 | |
| 13 | screenshot_2 | varchar | 255 | 0 | Y | N | 截图2 | |
| 14 | car_details | text | 65535 | 0 | Y | N | 汽车详情 | |
| 15 | seller | int | 10 | 0 | Y | N | 0 | 卖家 |
| 16 | seller_name | varchar | 64 | 0 | Y | N | 卖家名称 | |
| 17 | seller_address | varchar | 64 | 0 | Y | N | 卖家地址 | |
| 18 | sellers_phone_number | varchar | 64 | 0 | Y | N | 卖家电话 | |
| 19 | hits | int | 10 | 0 | N | N | 0 | 点击数 |
| 20 | recommend | int | 10 | 0 | N | N | 0 | 智能推荐 |
| 21 | create_time | datetime | 19 | 0 | N | N | CURRENT_TIMESTAMP | 创建时间 |
| 22 | update_time | timestamp | 19 | 0 | N | N | CURRENT_TIMESTAMP | 更新时间 |
表seller (卖家)
| 编号 | 名称 | 数据类型 | 长度 | 小数位 | 允许空值 | 主键 | 默认值 | 说明 |
| 1 | seller_id | int | 10 | 0 | N | Y | 卖家ID | |
| 2 | seller_name | varchar | 64 | 0 | Y | N | 卖家名称 | |
| 3 | seller_address | varchar | 64 | 0 | Y | N | 卖家地址 | |
| 4 | sellers_phone_number | varchar | 64 | 0 | N | N | 卖家电话 | |
| 5 | examine_state | varchar | 16 | 0 | N | N | 已通过 | 审核状态 |
| 6 | recommend | int | 10 | 0 | N | N | 0 | 智能推荐 |
| 7 | user_id | int | 10 | 0 | N | N | 0 | 用户ID |
| 8 | create_time | datetime | 19 | 0 | N | N | CURRENT_TIMESTAMP | 创建时间 |
| 9 | update_time | timestamp | 19 | 0 | N | N | CURRENT_TIMESTAMP | 更新时间 |
表slides (轮播图)
| 编号 | 名称 | 数据类型 | 长度 | 小数位 | 允许空值 | 主键 | 默认值 | 说明 |
| 1 | slides_id | int | 10 | 0 | N | Y | 轮播图ID: | |
| 2 | title | varchar | 64 | 0 | Y | N | 标题: | |
| 3 | content | varchar | 255 | 0 | Y | N | 内容: | |
| 4 | url | varchar | 255 | 0 | Y | N | 链接: | |
| 5 | img | varchar | 255 | 0 | Y | N | 轮播图: | |
| 6 | hits | int | 10 | 0 | N | N | 0 | 点击量: |
| 7 | create_time | timestamp | 19 | 0 | N | N | CURRENT_TIMESTAMP | 创建时间: |
| 8 | update_time | timestamp | 19 | 0 | N | N | CURRENT_TIMESTAMP | 更新时间: |
5系统界面实现
5.1 登录
管理员输入个人的账号、密码登录系统,这时候系统的数据库就会在进行查找相关的信息,如果我们输入的账号、密码不正确,数据库就会提示出错误的信息提示,同时会提示管理员重新输入自己的账号、密码,直到账号密码输入成功后,会提示登录成功的信息。管理员登录效果图如图5.1所示:
图5.1登录界面
登录代码如下:
* 登录
* @param data
* @param httpServletRequest
* @return
*/
@PostMapping("login")
public Map<String, Object> login(@RequestBody Map<String, String> data, HttpServletRequest httpServletRequest) {
log.info("[执行登录接口]");
String username = data.get("username");
String email = data.get("email");
String phone = data.get("phone");
String password = data.get("password");
List resultList = null;
QueryWrapper wrapper = new QueryWrapper<User>();
Map<String, String> map = new HashMap<>();
if(username != null && "".equals(username) == false){
map.put("username", username);
resultList = service.selectBaseList(service.select(map, new HashMap<>()));
}
else if(email != null && "".equals(email) == false){
map.put("email", email);
resultList = service.selectBaseList(service.select(map, new HashMap<>()));
}
else if(phone != null && "".equals(phone) == false){
map.put("phone", phone);
resultList = service.selectBaseList(service.select(map, new HashMap<>()));
}else{
return error(30000, "账号或密码不能为空");
}
if (resultList == null || password == null) {
return error(30000, "账号或密码不能为空");
}
//判断是否有这个用户
if (resultList.size()<=0){
return error(30000,"用户不存在");
}
User byUsername = (User) resultList.get(0);
Map<String, String> groupMap = new HashMap<>();
groupMap.put("name",byUsername.getUserGroup());
List groupList = userGroupService.selectBaseList(userGroupService.select(groupMap, new HashMap<>()));
if (groupList.size()<1){
return error(30000,"用户组不存在");
}
UserGroup userGroup = (UserGroup) groupList.get(0);
//查询用户审核状态
if (!StringUtils.isEmpty(userGroup.getSourceTable())){
String res = service.selectExamineState(userGroup.getSourceTable(),byUsername.getUserId());
if (res==null){
return error(30000,"用户不存在");
}
if (!res.equals("已通过")){
return error(30000,"该用户审核未通过");
}
}
//查询用户状态
if (byUsername.getState()!=1){
return error(30000,"用户非可用状态,不能登录");
}
String md5password = service.encryption(password);
if (byUsername.getPassword().equals(md5password)) {
// 存储Token到数据库
AccessToken accessToken = new AccessToken();
accessToken.setToken(UUID.randomUUID().toString().replaceAll("-", ""));
accessToken.setUser_id(byUsername.getUserId());
tokenService.save(accessToken);
// 返回用户信息
JSONObject user = JSONObject.parseObject(JSONObject.toJSONString(byUsername));
user.put("token", accessToken.getToken());
JSONObject ret = new JSONObject();
ret.put("obj",user);
return success(ret);
} else {
return error(30000, "账号或密码不正确");
}
}
public String select(Map<String,String> query,Map<String,String> config){
StringBuffer sql = new StringBuffer("select ");
sql.append(config.get(FindConfig.FIELD) == null || "".equals(config.get(FindConfig.FIELD)) ? "*" : config.get(FindConfig.FIELD)).append(" ");
sql.append("from ").append("`").append(table).append("`").append(toWhereSql(query, "0".equals(config.get(FindConfig.LIKE))));
if (config.get(FindConfig.GROUP_BY) != null && !"".equals(config.get(FindConfig.GROUP_BY))){
sql.append("group by ").append(config.get(FindConfig.GROUP_BY)).append(" ");
}
if (config.get(FindConfig.ORDER_BY) != null && !"".equals(config.get(FindConfig.ORDER_BY))){
sql.append("order by ").append(config.get(FindConfig.ORDER_BY)).append(" ");
}
if (config.get(FindConfig.PAGE) != null && !"".equals(config.get(FindConfig.PAGE))){
int page = config.get(FindConfig.PAGE) != null && !"".equals(config.get(FindConfig.PAGE)) ? Integer.parseInt(config.get(FindConfig.PAGE)) : 1;
int limit = config.get(FindConfig.SIZE) != null && !"".equals(config.get(FindConfig.SIZE)) ? Integer.parseInt(config.get(FindConfig.SIZE)) : 10;
sql.append(" limit ").append( (page-1)*limit ).append(" , ").append(limit);
}
log.info("[{}] - 查询操作,sql: {}",table,sql);
return sql.toString();
}
public List selectBaseList(String select) {
List<Map<String,Object>> mapList = baseMapper.selectBaseList(select);
List<E> list = new ArrayList<>();
for (Map<String,Object> map:mapList) {
list.add(JSON.parseObject(JSON.toJSONString(map),eClass));
}
return list;
}
5.2 管理员功能模块
管理员首页
管理员可以查看后台服务端后台首页、轮播图、系统公告管理、资源管理(汽车资讯、资讯分类)、交流管理(留言管理、留言分类)、系统用户(管理员、买家、卖家)、模块管理(汽车信息、汽车类型、求购申请、求购信息、求购回应)等操作。管理员服务端效果图如图5.2所示。
图5.2管理员服务端界面图
管理员功能页代码如下:
<mapper namespace="com.project.demo.dao.base.BaseMapper">
<select id="selectBaseList" resultType="java.util.LinkedHashMap">
${select}
</select>
<select id="selectBaseCount" resultType="Integer">
${count}
</select>
<select id="selectBaseOne" resultType="Object">
${select}
</select>
<update id="updateBaseSql">
${sql}
</update>
<delete id="deleteBaseSql">
${sql}
</delete>
</mapper>
用户信息管理
管理员对用户信息管理进行审核等操作,并可进行添加、删除、修改、查看等操作。用户信息管理效果图如图5.3所示。
图5.3系统用户管理界面图
系统用户管理代码如下:
public Map<String, Object> error(Integer code, String message) {
Map<String, Object> map = new HashMap<>();
map.put("error", new HashMap<String, Object>(4) {{
put("code", code);
put("message", message);
}});
return map;
}
汽车类型管理
管理员对汽车类型进行管理、查看、添加等操作。汽车类型效果图如图5.4所示。
图5.4汽车类型界面图
汽车类型代码如下:
@RequestMapping("/get_obj")
public Map<String, Object> obj(HttpServletRequest request) {
List resultList = service.selectBaseList(service.select(service.readQuery(request), service.readConfig(request)));
if (resultList.size() > 0) {
JSONObject jsonObject = new JSONObject();
jsonObject.put("obj",resultList.get(0));
return success(jsonObject);
} else {
return success(null);
}
}
留言管理
管理员对留言管理进行详情添加、查询、删除、查看评论等操作。留言管理效果图如图5.5所示。
图5.5留言管理界面图
留言管理代码如下:
@PostMapping("/set")
@Transactional
public Map<String, Object> set(HttpServletRequest request) throws IOException {
service.update(service.readQuery(request), service.readConfig(request), service.readBody(request.getReader()));
return success(1);
}
5.3买家用户客户端功能模块
买家用户注册
买家用户注册在登陆页面填写账号、密码、邮箱、手机、昵称、身份、性别、姓名等信息,进行注册如图5.7所示

图5.7买家用户注册界面图
注册代码如下:
/**
* 注册
* @return
*/
@PostMapping("register")
public Map<String, Object> signUp(HttpServletRequest request) throws IOException {
// 查询用户
Map<String, String> query = new HashMap<>();
Map<String,Object> map = service.readBody(request.getReader());
query.put("username",String.valueOf(map.get("username")));
List list = service.selectBaseList(service.select(query, new HashMap<>()));
if (list.size()>0){
return error(30000, "用户已存在");
}
map.put("password",service.encryption(String.valueOf(map.get("password"))));
service.insert(map);
return success(1);
}
public Map<String,Object> readBody(BufferedReader reader){
BufferedReader br = null;
StringBuilder sb = new StringBuilder("");
try{
br = reader;
String str;
while ((str = br.readLine()) != null){
sb.append(str);
}
br.close();
String json = sb.toString();
return JSONObject.parseObject(json, Map.class);
}catch (IOException e){
e.printStackTrace();
}finally{
if (null != br){
try{
br.close();
}catch (IOException e){
e.printStackTrace();
}
}
}
return null;
}
public void insert(Map<String,Object> body){
E entity = JSON.parseObject(JSON.toJSONString(body),eClass);
baseMapper.insert(entity);
log.info("[{}] - 插入操作:{}",entity);
}
我的
在我的页面用户可以进行添加、查看、编辑基本信息、收藏、求购申请、求购信息、求购回应等操作如图5.8所示。

图5.8我的界面图
前台首页
买家用户对查看首页详情页面,如图5.9所示。

图5.9前台首页功能界面图
汽车信息
用户在此页面可查看二手汽车详细信息,当看中喜欢的二手汽车时可在汽车信息详情下方点击求购申请然后编辑求购内容进行提交,等待卖家回应,如图5.10 5.11所示。

图5.10汽车信息界面图

图5.11卖家回应界面图
求购信息
买家用户可在求购信息页面编辑求购标题、汽车类型、封面、颜色需求、品牌需求、需求详情等详细信息进行发布求购信息,如图5.12所示

图5.12发布求购信息界面图
汽车资讯详情页面可查看标题、发布时间、内容等,并可对资讯收藏、点赞、评论等操作,如图5.13所示。

图5.13汽车资讯界面图
5.4卖家用户客户端功能模块
卖家用户注册
卖家用户注册在登陆页面填写账号、密码、邮箱、手机、昵称、身份、卖家姓名、卖家地址、卖家电话等信息,进行注册如图5.14所示

图5.14卖家注册界面图
前台首页
卖家用户对查看首页详情页面,如图5.15所示。

图5.15卖家首页界面图
留言管理
卖家在留言管理页面可查看封面图、标题、分类、标签、正文等信息,可进行收藏、点赞、评论等操作,也可以编辑内容进行发布交流,如图5-16所示。

图5.16发布内容界面图
汽车信息
卖家用户可在汽车信息页面添加汽车名称、展示封面、汽车类型、汽车型号、汽车颜色、汽车品牌、表显里程、汽车排量、汽车年限、销售价格、图片等详细信息进行发布闲置的二手汽车信息,如图5-17所示

图5.17发布汽车信息界面图
6系统测试
系统开发的最后一个步骤就是系统测试,系统测试也是整个系统十分重要的一个环节,测试的好坏关系到产品的发展。客户对软件的质量、性能和可靠性等需求就要通过测试来实现。测试过程要必须遵循严谨性、完善性、规范性的原则,测试的主要目的就是看看在系统运行中,是否会出现bug,然后对出现的bug进行调试,直到程序完美运行。但是软件的测试只能尽可能的减少bug,理论上来说是无法达到消除bug。但是bug越少,系统出错的几率就越低,用户使用起来也更方便、更安全。
近年来,软件包含测试从现在的检验当中来看,系统接近预期目标可能出现的问题,并对这些错误做出相应的修正,假如我们不进行早期的测试错误就会延续下去,最后所做出的成品就会有很大的困难。
我们要在这个测试的过程当中找出错误。测试成软件开发的主要一部分,自从有了程序的设计那天开始,它就成为了重要的组成部分。经过统计来看,软件测试可以占据这个系统45%的工作量,而在软件开发的成本当中,对于测试成本来说它包含了很多的测试工作。每个程序测试时都会出现和遇到错误。在整个程序的开发过程当中,人为去查找错误是非常复杂和困难的,所以我们一般都会找一些测试的工具来进行测试
6.1系统测试的意义
随着现代信息的快速发展,在社会各大领域中已经都开始应用网络信息技术,在应用网络技术的同时人们也开始把软件的质量问题作为了一个重要焦点来关注,因为一个软件的好与坏它决定着这个系统在市场上的生存,所以我们必须要把软件质量来做好,这样才有一定的生存能力。对于用户来说它们首先选用的都是保证这个系统软件的质量问题,因为一个系统的软件质量决定着用户在后期上成本经济的问题。图6-1就是纠错测试流程。

图6-1 测试与纠错信息流程
6.2 测试方法
黑盒测试又被人们称作为功能测试,通常是在程序的接口来做一些测试的方法,它一般包括对程序的功能和使用的方法来做出一些数据的接受和输出,同时还可以做出正确的输出信息,并保证与外部信息的完整性。
白盒测试通常被人们称作为结构测试,在整个程序的结构和处理当中它是由程序当中的逻辑测试和检验程序来完成一些正确的工作。
具体的功能测试它是包括:系统的适用性、准确性、安全性等功能测试。
6.3测试分析
本二手车交易系统满足相关信息的管理需求,在设计时借鉴了国内外优秀网站的优点,从界面到系统设计都保证了管理员以及用户能够方便操作。系统的主要特点和优点归纳如下:
(1)本系统用的移置性和针对性都比较高,因为针对性高可以提供更好的服务而移置性可以在多个系统上运行,更给用户带来了极大的方便。
(2)该二手车交易系统内容全面,管理方便可以及时的全面的处理各种错误,异常,这样避免了很多因用户的马虎操作而出现的失误,其操作方便,用户界面友好,能够上网的人都可以很好的进行操作。
经过对上述的测试结果分析,所有基本功能齐全,操作简单,系统运行性能良好,系统安全可靠,能促进二手车交易系统的发展,发展前景广阔。
结 论
本系统通过对Android、java和Mysql数据库的简介,从硬件和软件两反面说明了二手车交易系统的可行性,本文结论及研究成果如下:实现了Android、java与Mysql相结合构建的二手车交易系统,网站可以响应式展示。通过本次二手车交易系统的研究与实现,我感到学海无涯,学习是没有终点的,而且实践出真知,只有多动手才能尽快掌握它,经验对系统的开发非常重要,经验不足,就难免会有许多考虑不周之处。比如要有美观的界面,更完善的功能,才能吸引更多的用户。
由于在此之前对于Java知识没有深入了解,所以从一开始就碰到许多困难,例如一开始的页面显示不规范、数据库连接有问题已经无法实现参数的传递等等,不过通过在网上寻找有关资料以及同学的帮助下最后都得到了解决,在此过程中,我不仅学到了很多知识,也提高了自己解决问题的能力,尤其是学会如何从大量的信息中筛选出所需有用的信息,同时我更加深刻的体会到了,虽然书本上的大部分知识都是有价值,正确的,但实际上每个人编程的思路和对数据处理的方法、思想都是不同的,这就要求我们一定要通过实践才能找到解决问题的方案。在此次毕业设计活动中,我不断的提高了自己,也得到了宝贵的经验,我相信这些对我以后的发展都会有很大帮助。
通过这次二手车交易系统的开发,我参考了很多相关系统的例子,取长补短,吸取了其他系统的长处,逐步对该系统进行了完善,但是该系统还是有很多的不足之处,有待以后进一步学习。
实践证明,基于Android二手车交易系统有着非常好的发展前景,经过测试运行,系统各项功能都十分完善,界面漂亮,使用方便,操作容易,在技术理论上已经成熟。
致 谢
大学的学习生活在这个季节将结束,但是在我的生命这仅仅只是一个逗号,我将面对另一个的开始。通过这次毕业设计的整个开发过程,从需求分析到具体功能实现,再到最终测试和维护的理解有了很大的进步,让我对系统开发有了更深刻的认识,对我个人的实践能力和解决问题的能力,都有了很大的帮助。这是这次毕业设计最大的收获。
首先要感谢我的指导老师,他在论文写作上,给予了我各种无私的帮助,治学严谨,严格要求,使我获得了很大的收获。老师深厚的理论知识和丰富的实践经验,都深深的影响到我,在这方面,我谨表示衷心的感谢。
其次,我还要对所有的老师和同学表示感谢,他们在我学习的过程中,都积极的提供了很多帮助,无论是专业知识,还是实践操作技能,也能够让我在论文写作中,遇到的一些难题迎刃而解。
最后,对阅读和评审本论文的各位老师表示衷心的感谢!
参考文献
[1]赵将.Java语言在计算机软件开发中的应用[J].数字技术与应用,2023,41(03):160-162.DOI:10.19695/j.cnki.cn12-1369.2023.03.46.
[2]李浩明.二手车交易平台的设计与实现[J].现代信息科技,2022,6(23):21-24.DOI:10.19850/j.cnki.2096-4706.2022.23.006.
[3]余宁,董怡. 二手车交易,“买”“卖”都需留心[N]. 人民法院报,2022-11-22(006).DOI:10.28650/n.cnki.nrmfy.2022.004131.
[4]杨维娜,姜军霞.二手车交易系统中数据挖掘技术应用研究[J].现代信息科技,2022,6(16):142-144.DOI:10.19850/j.cnki.2096-4706.2022.16.037.
[5]李康,袁义欣,岳素欣.中国二手车市场发展对新车市场影响性分析[J].汽车与配件,2021(20):42-43.
[6]Siyi Liu. Explore Java Language and Android Mobile Software Development[J]. International Journal of Frontiers in Engineering Technology,2021,3.0(2.0).
[7]环小峰.我国二手车市场的现状与前景分析[J].时代汽车,2021(06):171-172.
[8]Kevin Kline. The Java Language Extension for SQL Server Is Now Open Source[J]. Database Trends and Applications,2020,34(4).
[9]. Justice Department Settles Lending Discrimination Lawsuit with Maryland Used Car Dealership[J]. Department of Justice (DOJ) Documents / FIND,2020.
[10]张啸天.二手车交易市场有序发展研究[J].中国市场,2020(18):40-41.DOI:10.13939/j.cnki.zgsc.2020.18.040.
[11]袁莹静,陈婷,陈龙,周芷仪,谢鹏辉.基于Web的二手车交易系统的设计与实现[J].软件,2020,41(04):195-199.
[12]王飞宇. 我国二手车交易中消费者知情权法律保护研究[D].安徽大学,2020.DOI:10.26917/d.cnki.ganhu.2020.000568.
[13]李林.二手车交易维权之争[J].检察风云,2020(06):56-57.
[14]陈君.数据挖掘技术在二手车交易系统中的应用[J].计算机技术与发展,2020,30(05):180-184.
[15]陈莹. 广州市二手车交易市场的监管及对策研究[D].江西财经大学,2019.
[16]Li Xu,Eric W.,亀井 且有,前田 陽一郎. Study of Interface for Secondhand Car Trading Applications[J]. 日本知能情報ファジィ学会 ファジィ システム シンポジウム 講演論文集,2019,35(0).
[17]周枫. Java语言程序安全漏洞检测技术研究[D].北京邮电大学,2018.
[18]宋国柱.二手车交易管理系统设计与实现[J].软件导刊,2014,13(05):86-87.
[19]那英续,刘金波.二手车网络交易现存问题与对策分析[J].科技创新与应用,2013(34):269.
[20]杨哲慜. Java语言的程序漏洞检测与诊断技术[D].复旦大学,2012.
请关注点赞+私信博主,免费领取项目源码
1307

被折叠的 条评论
为什么被折叠?



