摘要
随着互联网技术的发展,传统民宿酒店管理面临着诸多挑战,包括信息管理不精准、用户体验不佳、管理效率低等问题。基于Spring Boot框架的民宿酒店管理系统为了解决这些问题,提供了一种高效、灵活的管理解决方案。系统通过模块化设计,结合前端与后端技术,优化了房间预订、用户管理、信息展示等多个功能。用户可以方便地查看房间信息、进行预订、管理个人账户并查看相关公告。管理员能够通过系统进行房间信息管理、用户权限控制、公告发布以及房间预定的审核等操作,确保系统高效稳定运行。同时,工作人员可以通过系统进行房间状态的管理,处理用户的预定、取消及更改请求,提升了工作效率。系统的设计充分考虑了用户需求和管理人员的操作便捷性,确保了操作流程的简洁性与系统的高效性。通过Spring Boot框架,系统实现了快速的开发和部署,同时提供了稳定的性能保障,为民宿酒店行业带来了更好的管理工具和用户体验。
关键词:民宿酒店管理;SpringBoot;MySQL
Abstract
With the development of Internet technology, traditional home stay hotel management is facing many challenges, including inaccurate information management, poor user experience, low management efficiency and other issues. The homestay hotel management system based on the Spring Boot framework provides an efficient and flexible management solution to address these issues. The system has optimized multiple functions such as room booking, user management, and information display through modular design, combining front-end and back-end technologies. Users can conveniently view room information, make reservations, manage personal accounts, and view relevant announcements. Administrators can manage room information, control user permissions, publish announcements, and review room reservations through the system, ensuring efficient and stable operation of the system. At the same time, staff can manage room status through the system, handle user reservation, cancellation, and change requests, and improve work efficiency. The design of the system fully considers user needs and the convenience of management personnel, ensuring the simplicity of the operation process and the efficiency of the system. Through the Spring Boot framework, the system has achieved rapid development and deployment, while providing stable performance guarantees, bringing better management tools and user experience to the homestay and hotel industry.
Keywords: homestay hotel management; SpringBoot; MySQL
目录
1绪论
近年来,随着旅游业的迅猛发展,民宿行业逐渐成为人们出行时的重要住宿选择之一。民宿酒店提供了不同于传统酒店的住宿体验,深受消费者青睐。然而,随着行业的不断发展,民宿管理面临着多种挑战,尤其是在信息化管理方面存在着较多问题。传统的管理方式往往依赖手工记录或单一的软件工具,导致效率低、数据不精准、信息传递不及时等问题,影响了客户的体验和运营效率。尤其是在房间管理、用户预订、账务处理等环节,传统管理模式已经无法满足现代民宿管理日益增长的需求。
为了应对这些挑战,现代化的管理系统成为了解决这些问题的重要工具。基于信息技术的系统可以大大提高民宿酒店的运营效率,优化业务流程,提升服务质量。Spring Boot作为一种轻量级的开发框架,凭借其简洁的配置、快速的开发模式和强大的功能,成为了很多管理系统开发的首选工具。基于Spring Boot开发的民宿酒店管理系统为行业提供了一个高效、稳定的管理平台,能够有效解决传统管理模式中的种种问题,提供了更加科学和精准的管理方式。
随着信息技术在各行各业中的深度应用,民宿行业的管理模式也逐渐向信息化、智能化转型。基于Spring Boot框架的民宿酒店管理系统能够为行业提供一个高效、稳定的解决方案,不仅简化了管理流程,还提高了资源利用率。研究并开发这样一个系统,不仅有助于优化民宿酒店的运营管理,减少人为失误和资源浪费,还能有效提升客户的入住体验。通过自动化的管理流程,用户可以更加方便地进行房间预订、支付、评价等操作,管理者则可以实时获取房间状态、预订情况和财务数据,从而做出更加科学的决策。
此外,研究基于Spring Boot的民宿管理系统还为相关领域的技术发展提供了借鉴意义。它展示了如何将现代开发框架应用于实际商业场景,如何通过系统架构设计和功能模块规划,提升系统的性能和扩展性。这样的研究成果不仅能为民宿行业的管理者提供理论支持,也为后续相关领域的信息化发展提供了可参考的案例,具有重要的学术价值和实际应用意义。
近年来,国内外在民宿酒店管理领域的研究逐渐增多,尤其是在信息技术的应用方面,许多学者和企业通过研究和实践推动了民宿行业的数字化转型。国外许多国家在这一领域较早开始了信息化管理的探索,并取得了显著的成果。例如,美国的一些大型民宿平台,如Airbnb,通过其平台化管理模式,成功实现了房源的智能化管理和用户预定的便捷化处理。Airbnb平台为房东提供了统一的房间管理、客户沟通和支付结算等服务,并利用数据分析帮助房东优化定价和服务,提高了运营效率和客户满意度。欧洲的民宿管理系统也借助先进的技术,不仅在房间管理和预定管理方面进行了优化,还增加了智能家居设备和数据分析技术,进一步提升了用户体验和管理水平。
在国内,随着民宿行业的快速发展,许多地方性和跨区域的民宿酒店管理系统也相继问世,并且逐步实现了信息化和自动化。以“途家网”为例,作为中国领先的民宿预定平台之一,途家网通过信息化手段对房源进行管理,整合了房东与租客之间的需求,提供房源搜索、在线预定、支付结算等一站式服务,极大地提升了业务运营效率。此外,国内的一些地区和小型民宿也开始借助信息化管理工具,逐步摆脱传统手工管理的局限,采用类似的管理系统来进行房间管理、预订处理和客户服务。这些系统不仅优化了民宿管理的流程,还提升了服务质量和客户满意度。
无论是国外的Airbnb平台还是国内的途家网,信息化和系统化的管理方式都在推动民宿行业的现代化发展。通过系统的建设,民宿管理不再局限于简单的房间出租,而是逐步向精细化和智能化管理转型。许多研究表明,民宿酒店的数字化转型不仅提升了管理者的工作效率,也为消费者提供了更加便捷、透明的服务体验,进一步促进了行业的可持续发展。随着技术的不断进步和市场需求的变化,未来民宿管理系统还将在智能化、个性化服务方面进行更深入的探索。
2相关技术介绍
B/S(Browser/Server)架构是一种基于浏览器和服务器的应用架构模式。它以Web浏览器作为客户端,服务器端通过Web技术提供应用服务。客户端通过浏览器与服务器进行交互,用户无需安装专门的客户端应用程序,只需要通过互联网连接即可访问应用程序[1]。在B/S架构中,客户端主要承担用户界面的呈现和基本的输入输出功能,而核心的业务处理、数据存储等操作则由服务器端完成。这种架构的核心优势在于无需在每个客户端机器上安装或更新软件,只要用户的浏览器符合要求,就可以使用系统。
B/S(Browser/Server)架构是一种网络架构模型,其主要特点是客户端通过浏览器与服务器进行通信,所有的业务逻辑和数据处理都在服务器端完成,客户端仅负责展示数据[2]。B/S架构本质上是一种客户端-服务器模式的变体,它通过将传统的C/S(Client/Server)架构中的客户端功能移到浏览器中,简化了客户端的开发和维护工作。在B/S架构中,用户通过浏览器发送请求,浏览器负责展示从服务器获取的数据,服务器则处理请求并返回响应。该架构避免了安装和配置客户端软件的麻烦,也减少了对客户端硬件的依赖,适合于需要大规模部署和跨平台支持的应用系统。
B/S模式三层结构图如图2-1所示。

图2-1 B/S模式三层结构图
2.2 SpringBoot框架
SpringBoot是一个用于简化Spring应用开发的开源框架,通过减少开发人员配置和依赖的复杂性,使得开发者能够快速构建基于Spring的生产级应用。SpringBoot基于Spring框架之上,提供了一种自配置的方式,使得开发者可以以最少的配置来启动和开发Spring应用[3]。它通过约定优于配置的原则,将常见的配置预设,使得开发人员能够聚焦于业务逻辑的实现,而不必过多关注繁琐的配置和环境搭建。
SpringBoot框架的核心特点之一是其自动配置功能。它能够根据项目中已存在的类和库,自动推断出开发环境的配置需求,减少了手动配置的工作量。SpringBoot还提供了嵌入式Web服务器支持(如Tomcat、Jetty等),使得应用可以以独立的Java应用形式运行,不再依赖外部的Web容器。这种特性使得SpringBoot特别适合于微服务架构的构建。SpringBoot还通过其提供的启动器(Starters)简化了常见功能的集成,例如数据库连接、消息队列、缓存、认证与授权等,从而提升了开发效率[4]。
2.3 Vue技术
Vue.js是一款用于构建用户界面的渐进式JavaScript框架,提供一种灵活而高效的方式来开发单页面应用(SPA)。Vue的设计理念是通过尽量简化开发过程,提供一种声明式的方式来构建用户界面[5]。Vue.js通过数据驱动的视图模型,允许开发者以声明式语法绑定数据与视图,使得应用的状态和界面表现更加简洁和可维护。它的核心思想是通过组件化开发将复杂的UI拆分为可重用的独立模块,从而提升了代码的模块化、可维护性和可扩展性。
Vue.js具备响应式数据绑定和虚拟DOM的特性。响应式数据绑定意味着当数据变化时,Vue会自动更新与之绑定的DOM元素,从而实现视图的实时更新。虚拟DOM则是Vue.js的一种优化手段,通过将对DOM的操作抽象为一个虚拟的DOM树来提高性能,减少实际DOM操作的开销[6]。Vue还提供了丰富的插件和工具,如Vue Router用于路由管理,Vuex用于状态管理,方便开发者构建复杂的前端应用。Vue的灵活性和简洁性使其成为现代Web开发中常用的前端框架之一。
2.4 MySQL数据库
MySQL是一种开源的关系型数据库管理系统(RDBMS),基于SQL(结构化查询语言)进行数据操作。作为一个被广泛使用的数据库系统,MySQL具有高度的性能、可扩展性和可靠性。MySQL使用表格结构来存储数据,每个表由多个列和行组成,数据通过SQL查询语言进行操作[7]。MySQL支持多种数据类型,如整数、浮动小数、字符串、日期等,以满足不同应用场景对数据存储的需求。在实际应用中,MySQL通常用于存储和管理结构化数据,通过索引、视图、触发器等功能提升数据查询的效率和数据的完整性。
MySQL支持ACID事务特性(原子性、一致性、隔离性、持久性),确保数据库操作的可靠性和数据的一致性。它还支持多种存储引擎,其中InnoDB是最常用的存储引擎,具备事务支持、行级锁定和外键约束等特性,适用于高并发、高可靠性的数据存储需求。MySQL可以通过主从复制、分区和分库分表等技术实现横向扩展,以应对大规模数据存储和高负载的应用需求。MySQL还具有灵活的权限管理机制,支持用户角色管理、细粒度的权限控制等,保障数据的安全性。
3需求分析
从技术可行性角度来看,所选技术能够充分满足当前应用需求。B/S架构具有良好的跨平台特性,借助浏览器端渲染与服务器端处理,能够实现不同操作系统和设备上的无缝访问。SpringBoot框架基于成熟的Spring生态,自动配置机制降低了开发与部署的复杂度,支持高效开发和微服务架构的实现。Vue.js作为前端技术,其响应式数据绑定和虚拟DOM优化使得大规模应用的构建与维护更加高效。MySQL数据库在数据存储、查询优化方面具有强大能力,其ACID事务特性与高并发支持能够保证数据一致性与系统稳定性,且广泛应用于多种行业,具备可扩展性和高效性。
从操作可行性角度,所有选用的技术都有良好的文档支持和广泛的开发社区。B/S架构的实施依赖于常见的Web技术,技术栈成熟,操作流程规范,适合企业级应用的快速部署与运维。SpringBoot框架简化了Spring应用的配置与开发,集成了嵌入式Web服务器,使得开发者能够快速启动项目,减少了对开发环境和部署环境的依赖。Vue.js以组件化、响应式的设计思想,极大提升了前端开发的效率与代码复用性,操作简便。MySQL数据库提供了易于管理的用户界面,操作界面直观,支持多种操作系统,适合日常的数据库管理和维护工作。
从经济可行性角度,所有选用的技术均为开源软件,降低了开发与部署成本。B/S架构减少了客户端软件的安装和更新需求,减轻了IT维护成本。SpringBoot框架通过减少配置和自动化部署,降低了开发和运营的时间成本。Vue.js提供了快速开发的能力,减少了前端开发的人员需求。MySQL作为开源数据库,不仅在授权成本上具有优势,而且通过其高效的查询与事务处理能力,可以在保证性能的同时降低硬件资源的投入,实现资源的高效利用。
1.可用性需求
系统必须具备高可用性,以确保其在各种使用场景下能够稳定运行。为满足可用性要求,系统应当具备自恢复能力和冗余机制,避免因单点故障而导致的服务中断。具体而言,系统的部署架构应支持负载均衡和集群配置,通过多个实例的协作提高整体系统的可用性。系统应提供详尽的监控与告警机制,能够实时追踪系统运行状态,及时发现潜在问题并触发自动恢复操作或通知管理员。在用户体验方面,系统需要提供清晰的错误提示信息,并能够在发生异常时通过回滚操作或其他容错机制,保证用户的操作不受到严重影响。
2.可靠性需求
可靠性要求系统在长时间运行中保持稳定,能够有效应对各种可能的故障和压力。系统设计应支持高可用的数据库架构,采用数据库主从复制、分片等技术以实现数据的可靠存储与访问。应用层应具备容错能力,在面对硬件故障、网络中断等意外情况时,能够保持系统的正常服务或在故障恢复后迅速恢复数据和业务流程。系统应具备日志记录功能,能够全面记录操作过程和异常信息,从而为问题追踪与系统优化提供数据支持。系统的可靠性还需要通过压力测试和稳定性测试来验证,确保在大规模用户访问及高并发场景下能够正常运行,不发生崩溃或数据丢失现象。
3.安全性需求
系统的安全性需求必须得到高度重视,确保系统和用户数据的保密性、完整性和可用性。为实现数据安全,系统应采用加密技术,特别是在用户认证、敏感数据传输和存储过程中,采用SSL/TLS协议进行加密通信,确保数据在传输过程中不被窃取或篡改。系统应支持用户身份验证与授权管理,采用如OAuth、JWT等安全机制防止未授权访问。访问控制应细化到资源级别,确保不同角色的用户只能访问其权限范围内的功能。为了防止恶意攻击,系统还应加强对常见攻击方式(如SQL注入、XSS攻击、CSRF攻击等)的防护,通过输入验证、输出转义、会话管理等技术措施提高系统的安全性。系统应定期进行安全审计与漏洞扫描,及时发现并修补可能的安全漏洞,保障系统的长期安全运营。
功能需求分析是对系统所需功能进行详细描述的过程,明确系统的目标、功能模块及其相互关系。在此阶段,结合用户需求、业务流程和技术架构,识别系统必须实现的各项功能,并对其优先级、实现方式和约束条件进行梳理。通过功能需求分析,确保系统设计能够满足实际需求,且具有良好的可用性、可维护性和扩展性,为后续的系统开发和测试提供明确的指导和依据。
普通用户功能如下:
- 首页:提供一个简洁直观的界面,展示系统的主要功能入口,用户可以方便地浏览和进入各个功能模块。
- 公告信息:展示系统发布的重要通知和更新信息,确保用户了解最新动态。
- 民宿资讯:提供与民宿相关的新闻、活动和推荐信息,帮助用户了解民宿的相关情况。
- 房间信息:展示各类房间的详细信息,如房间类型、价格、设施等,用户可以浏览并选择合适的房间。
- 个人中心:包括个人首页、房间预订、预定取消、预定更改申请、收藏的房间及评论管理等功能。用户可以查看和管理个人信息、预定记录及收藏的房间信息。
普通用户用例图如图3-1所示。

图3-1普通用户用例图
管理员功能如下:
- 系统用户管理:管理员可以管理系统中的用户账户,进行用户信息查看、编辑或删除。
- 房间信息管理:管理员可以增、删、改房间信息,包括房型、价格、设施等。
- 房间预定管理:管理员能够查看用户的房间预定情况,并根据需要进行调整。
- 预定取消管理:管理员可以审核并处理用户的预定取消请求,确保数据同步和及时更新。
- 更改申请管理:管理员处理用户提出的预定更改请求,包括房间、入住时间等信息的修改。
- 系统管理:包括对系统设置和维护的管理,确保系统运行的正常和高效。
- 公告信息管理:管理员可以发布、编辑或删除公告信息,向用户传达最新的消息和通知。
- 资源管理:管理员负责管理系统资源,如图片、视频等多媒体内容的上传和管理。
管理员用例图如图3-2所示。

图3-2 管理员用例图
工作人员用户功能如下:
- 房间信息管理:工作人员可以查看和修改房间的状态,确保房间信息的准确性。
- 房间预定管理:工作人员能够查看和管理房间的预定情况,包括确认、调整和取消预定等。
- 预定取消管理:工作人员可以审核和处理用户的取消请求,确保预定信息和用户需求的同步。
- 更改申请管理:工作人员能够查看并处理用户提出的预定更改申请,确保更改操作的及时有效。
工作人员用户用例图如图3-1所示。

图3-1工作人员用例图
3.4.1数据开发流程
系统开发流程的主要步骤,从需求分析到系统完成的全过程。流程包括需求分析、总体设计(结构、功能、数据)、详细设计(模块、编码)、模块整合与调用,以及测试、扩展和完善,最终完成系统的开发。本系统的开发流程如图3-3所示

图3-3系统开发流程图
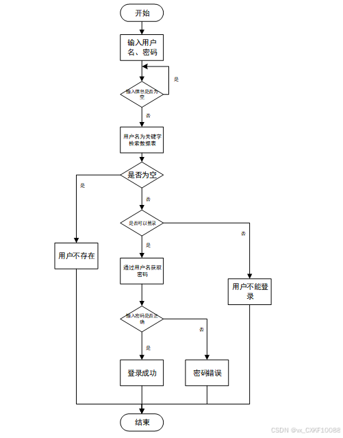
3.4.2用户登录流程
用户输入用户名和密码后,系统先检查输入是否为空,再验证用户名是否存在,若存在则通过用户名获取密码并校验。若密码正确则登录成功,否则提示密码错误。若用户名不存在或无法登录,提示用户操作无效。如图3-4所示。

图3-4登录流程图
3.4.3系统操作流程
用户首先进入系统登录界面,输入用户名和密码后,系统验证信息是否正确。若验证失败,返回登录界面重新输入;若验证成功,则进入功能界面,执行相应功能处理后结束操作流程。操作流程如图3-5所示。

图3-5系统操作流程图
3.4.4添加信息流程
管理员可以添加信息,用户添加可以自己权限内的信息,输入信息后,要想利用这个软件来进行系统的安全管理,首先需要登录到该软件中。添加信息流程如图3-6所示。

图3-6添加信息流程图
3.4.5修改信息流程
用户首先选择需要修改的记录,输入修改后的数据,系统判断输入数据是否合法。若数据不合法,提示重新输入;若数据合法,则将修改后的数据写入数据库,完成操作后流程结束。修改信息流程图如图3-7所示。

图3-7 修改信息流程图
3.4.6删除信息流程
用户选择需要删除的记录后,系统判断是否确认删除。若未确认,返回选择环节;若确认删除,则更新数据库,删除对应记录,完成操作后流程结束。删除信息流程图如图3-8所示。

图3-8删除信息流程图
4系统设计
系统由表现层、业务逻辑层、数据访问层和数据库服务器组成。表现层通过浏览器(如IE、Chrome、Firefox)与用户交互,采用FreeMarker、Bootstrap、jQuery等技术实现界面呈现。业务逻辑层负责处理系统的核心业务逻辑,通过分模块设计实现功能分离。数据访问层使用MyBatis框架连接数据库,执行数据的增删改查操作。数据库服务器采用MySQL进行数据存储和管理,为系统提供稳定的数据库支持。整个架构通过Tomcat服务器完成用户请求的接收和处理,确保系统的高效运行[8]。整个系统架构如图4-1所示。

图4-1 系统架构图

图4-2 系统功能结构图
数据库设计是系统开发中至关重要的环节,为系统提供高效、规范的数据存储和管理方案。设计过程包括需求分析、实体设计、表设计和逻辑结构设计。首先,通过分析业务需求,确定系统的核心实体及其属性,同时明确实体间的关系。接着,将实体抽象为具体的数据库表,为每张表定义字段名、数据类型、主键和外键,通过主外键关系和关联表设计,保证数据的完整性和一致性。最后,数据库逻辑设计进一步优化表之间的关系,通过索引、视图和存储过程提升查询效率和操作性能。整个设计需严格遵循规范,避免数据冗余和冲突,确保系统在高并发访问和复杂数据处理场景下的稳定性和高效性。
数据库实体设计是数据库设计的关键步骤,对实际业务逻辑中涉及的实体及其属性进行抽象建模,明确系统中的主要信息对象及其关系[9]。在实体设计中,根据需求分析确定系统的核心实体,在设计过程中,注重实体的完整性、规范性和唯一性,确保设计能够满足系统功能需求,并为后续的表设计提供清晰的结构框架。实体设计需遵循数据库设计的标准化要求,避免数据冗余和不必要的复杂度。
以下将展示系统的全局E-R图。

图4-7系统E-R图
数据库表设计基于实体设计,将抽象的实体映射为具体的表结构。设计过程中,为每个实体定义表名、字段名及数据类型 [10]。根据业务需求,合理定义主键、外键及约束条件,确保表之间的关联性,例如通过外键建立用户表和角色表之间的关系。表设计时注重数据存储的完整性、一致性,并通过索引优化查询效率,最终确保数据库结构能够支持系统的功能需求。以下是系统的数据库表设计展示。
表 4-1-access_token(登陆访问时长)
| 编号 | 字段名 | 类型 | 长度 | 是否非空 | 是否主键 | 注释 |
| 1 | token_id | int | 是 | 是 | 临时访问牌ID | |
| 2 | token | varchar | 64 | 否 | 否 | 临时访问牌 |
| 3 | info | text | 65535 | 否 | 否 | 信息 |
| 4 | maxage | int | 是 | 否 | 最大寿命:默认2小时 | |
| 5 | create_time | timestamp | 是 | 否 | 创建时间 | |
| 6 | update_time | timestamp | 是 | 否 | 更新时间 | |
| 7 | user_id | int | 是 | 否 | 用户编号 |
表 4-2-article(文章)
| 编号 | 字段名 | 类型 | 长度 | 是否非空 | 是否主键 | 注释 |
| 1 | article_id | mediumint | 是 | 是 | 文章id | |
| 2 | title | varchar | 125 | 是 | 是 | 标题 |
| 3 | type | varchar | 64 | 是 | 否 | 文章分类 |
| 4 | hits | int | 是 | 否 | 点击数 | |
| 5 | praise_len | int | 是 | 否 | 点赞数 | |
| 6 | create_time | timestamp | 是 | 否 | 创建时间 | |
| 7 | update_time | timestamp | 是 | 否 | 更新时间 | |
| 8 | source | varchar | 255 | 否 | 否 | 来源 |
| 9 | url | varchar | 255 | 否 | 否 | 来源地址 |
| 10 | tag | varchar | 255 | 否 | 否 | 标签 |
| 11 | content | longtext | 4294967295 | 否 | 否 | 正文 |
| 12 | img | varchar | 255 | 否 | 否 | 封面图 |
| 13 | description | text | 65535 | 否 | 否 | 文章描述 |
表 4-3-article_type(文章分类)
| 编号 | 字段名 | 类型 | 长度 | 是否非空 | 是否主键 | 注释 |
| 1 | type_id | smallint | 是 | 是 | 分类ID | |
| 2 | display | smallint | 是 | 否 | 显示顺序 | |
| 3 | name | varchar | 16 | 是 | 否 | 分类名称 |
| 4 | father_id | smallint | 是 | 否 | 上级分类ID | |
| 5 | description | varchar | 255 | 否 | 否 | 描述 |
| 6 | icon | text | 65535 | 否 | 否 | 分类图标 |
| 7 | url | varchar | 255 | 否 | 否 | 外链地址 |
| 8 | create_time | timestamp | 是 | 否 | 创建时间 | |
| 9 | update_time | timestamp | 是 | 否 | 更新时间 |
表 4-4-auth(用户权限管理)
| 编号 | 字段名 | 类型 | 长度 | 是否非空 | 是否主键 | 注释 |
| 1 | auth_id | int | 是 | 是 | 授权ID | |
| 2 | user_group | varchar | 64 | 否 | 否 | 用户组 |
| 3 | mod_name | varchar | 64 | 否 | 否 | 模块名 |
| 4 | table_name | varchar | 64 | 否 | 否 | 表名 |
| 5 | page_title | varchar | 255 | 否 | 否 | 页面标题 |
| 6 | path | varchar | 255 | 否 | 否 | 路由路径 |
| 7 | parent | varchar | 64 | 否 | 否 | 父级菜单 |
| 8 | parent_sort | int | 是 | 否 | 父级菜单排序 | |
| 9 | position | varchar | 32 | 否 | 否 | 位置 |
| 10 | mode | varchar | 32 | 是 | 否 | 跳转方式 |
| 11 | add | tinyint | 是 | 否 | 是否可增加 | |
| 12 | del | tinyint | 是 | 否 | 是否可删除 | |
| 13 | set | tinyint | 是 | 否 | 是否可修改 | |
| 14 | get | tinyint | 是 | 否 | 是否可查看 | |
| 15 | field_add | text | 65535 | 否 | 否 | 添加字段 |
| 16 | field_set | text | 65535 | 否 | 否 | 修改字段 |
| 17 | field_get | text | 65535 | 否 | 否 | 查询字段 |
| 18 | table_nav_name | varchar | 500 | 否 | 否 | 跨表导航名称 |
| 19 | table_nav | varchar | 500 | 否 | 否 | 跨表导航 |
| 20 | option | text | 65535 | 否 | 否 | 配置 |
| 21 | create_time | timestamp | 是 | 否 | 创建时间 | |
| 22 | update_time | timestamp | 是 | 否 | 更新时间 |
表 4-5-booking_cancellation(预订取消)
| 编号 | 字段名 | 类型 | 长度 | 是否非空 | 是否主键 | 注释 |
| 1 | booking_cancellation_id | int | 是 | 是 | 预订取消ID | |
| 2 | room_number | varchar | 64 | 否 | 否 | 房间编号 |
| 3 | room_type | varchar | 64 | 否 | 否 | 房间房型 |
| 4 | room_price | double | 否 | 否 | 房间价格 | |
| 5 | room_facilities | varchar | 64 | 否 | 否 | 房间设施 |
| 6 | booking_instructions | text | 65535 | 否 | 否 | 预订须知 |
| 7 | order_number | varchar | 64 | 否 | 否 | 订单编号 |
| 8 | ordinary_user | int | 否 | 否 | 普通用户 | |
| 9 | user_name | varchar | 64 | 否 | 否 | 用户姓名 |
| 10 | user_phone | varchar | 64 | 否 | 否 | 用户电话 |
| 11 | check_in_date | date | 否 | 否 | 入住日期 | |
| 12 | check_out_date | date | 否 | 否 | 退房日期 | |
| 13 | booking_days | double | 否 | 否 | 预订天数 | |
| 14 | booking_amount | varchar | 64 | 否 | 否 | 预订金额 |
| 15 | reservation_remarks | varchar | 64 | 否 | 否 | 预订备注 |
| 16 | cancel_time | datetime | 否 | 否 | 取消时间 | |
| 17 | cancel_note | varchar | 64 | 否 | 否 | 取消备注 |
| 18 | examine_state | varchar | 16 | 是 | 否 | 审核状态 |
| 19 | examine_reply | varchar | 255 | 否 | 否 | 审核回复 |
| 20 | create_time | datetime | 是 | 否 | 创建时间 | |
| 21 | update_time | timestamp | 是 | 否 | 更新时间 | |
| 22 | source_table | varchar | 255 | 否 | 否 | 来源表 |
| 23 | source_id | int | 否 | 否 | 来源ID | |
| 24 | source_user_id | int | 否 | 否 | 来源用户 |
表 4-6-change_request(更改申请)
| 编号 | 字段名 | 类型 | 长度 | 是否非空 | 是否主键 | 注释 |
| 1 | change_request_id | int | 是 | 是 | 更改申请ID | |
| 2 | room_number | varchar | 64 | 否 | 否 | 房间编号 |
| 3 | room_type | varchar | 64 | 否 | 否 | 房间房型 |
| 4 | room_price | double | 否 | 否 | 房间价格 | |
| 5 | room_facilities | varchar | 64 | 否 | 否 | 房间设施 |
| 6 | booking_instructions | text | 65535 | 否 | 否 | 预订须知 |
| 7 | order_number | varchar | 64 | 否 | 否 | 订单编号 |
| 8 | ordinary_user | int | 否 | 否 | 普通用户 | |
| 9 | user_name | varchar | 64 | 否 | 否 | 用户姓名 |
| 10 | user_phone | varchar | 64 | 否 | 否 | 用户电话 |
| 11 | check_in_date | date | 否 | 否 | 入住日期 | |
| 12 | check_out_date | date | 否 | 否 | 退房日期 | |
| 13 | booking_days | double | 否 | 否 | 预订天数 | |
| 14 | booking_amount | varchar | 64 | 否 | 否 | 预订金额 |
| 15 | change_date | date | 否 | 否 | 更改日期 | |
| 16 | revised_remarks | varchar | 64 | 否 | 否 | 更改备注 |
| 17 | examine_state | varchar | 16 | 是 | 否 | 审核状态 |
| 18 | examine_reply | varchar | 255 | 否 | 否 | 审核回复 |
| 19 | create_time | datetime | 是 | 否 | 创建时间 | |
| 20 | update_time | timestamp | 是 | 否 | 更新时间 | |
| 21 | source_table | varchar | 255 | 否 | 否 | 来源表 |
| 22 | source_id | int | 否 | 否 | 来源ID | |
| 23 | source_user_id | int | 否 | 否 | 来源用户 |
表 4-7-code_token(验证码)
| 编号 | 字段名 | 类型 | 长度 | 是否非空 | 是否主键 | 注释 |
| 1 | code_token_id | int | 是 | 是 | 验证码ID | |
| 2 | token | varchar | 255 | 否 | 否 | 令牌 |
| 3 | code | varchar | 255 | 否 | 否 | 验证码 |
| 4 | expire_time | timestamp | 是 | 否 | 失效时间 | |
| 5 | create_time | timestamp | 是 | 否 | 创建时间 | |
| 6 | update_time | timestamp | 是 | 否 | 更新时间 |
表 4-8-collect(收藏)
| 编号 | 字段名 | 类型 | 长度 | 是否非空 | 是否主键 | 注释 |
| 1 | collect_id | int | 是 | 是 | 收藏ID | |
| 2 | user_id | int | 是 | 是 | 收藏人ID | |
| 3 | source_table | varchar | 255 | 否 | 否 | 来源表 |
| 4 | source_field | varchar | 255 | 否 | 否 | 来源字段 |
| 5 | source_id | int | 是 | 否 | 来源ID | |
| 6 | title | varchar | 255 | 否 | 否 | 标题 |
| 7 | img | varchar | 255 | 否 | 否 | 封面 |
| 8 | create_time | timestamp | 是 | 否 | 创建时间 | |
| 9 | update_time | timestamp | 是 | 否 | 更新时间 |
表 4-9-comment(评论)
| 编号 | 字段名 | 类型 | 长度 | 是否非空 | 是否主键 | 注释 |
| 1 | comment_id | int | 是 | 是 | 评论ID | |
| 2 | user_id | int | 是 | 是 | 评论人ID | |
| 3 | reply_to_id | int | 是 | 否 | 回复评论ID | |
| 4 | content | longtext | 4294967295 | 否 | 否 | 内容 |
| 5 | nickname | varchar | 255 | 否 | 否 | 昵称 |
| 6 | avatar | varchar | 255 | 否 | 否 | 头像地址 |
| 7 | create_time | timestamp | 是 | 否 | 创建时间 | |
| 8 | update_time | timestamp | 是 | 否 | 更新时间 | |
| 9 | source_table | varchar | 255 | 否 | 否 | 来源表 |
| 10 | source_field | varchar | 255 | 否 | 否 | 来源字段 |
| 11 | source_id | int | 是 | 否 | 来源ID |
表 4-10-hits(用户点击)
| 编号 | 字段名 | 类型 | 长度 | 是否非空 | 是否主键 | 注释 |
| 1 | hits_id | int | 是 | 是 | 点赞ID | |
| 2 | user_id | int | 是 | 否 | 点赞人 | |
| 3 | create_time | timestamp | 是 | 否 | 创建时间 | |
| 4 | update_time | timestamp | 是 | 否 | 更新时间 | |
| 5 | source_table | varchar | 255 | 否 | 否 | 来源表 |
| 6 | source_field | varchar | 255 | 否 | 否 | 来源字段 |
| 7 | source_id | int | 是 | 否 | 来源ID |
表 4-11-notice(公告)
| 编号 | 字段名 | 类型 | 长度 | 是否非空 | 是否主键 | 注释 |
| 1 | notice_id | mediumint | 是 | 是 | 公告ID | |
| 2 | title | varchar | 125 | 是 | 否 | 标题 |
| 3 | content | longtext | 4294967295 | 否 | 否 | 正文 |
| 4 | create_time | timestamp | 是 | 否 | 创建时间 | |
| 5 | update_time | timestamp | 是 | 否 | 更新时间 |
表 4-12-ordinary_user(普通用户)
| 编号 | 字段名 | 类型 | 长度 | 是否非空 | 是否主键 | 注释 |
| 1 | ordinary_user_id | int | 是 | 是 | 普通用户ID | |
| 2 | user_name | varchar | 64 | 否 | 否 | 用户姓名 |
| 3 | user_gender | varchar | 64 | 否 | 否 | 用户性别 |
| 4 | user_age | varchar | 64 | 否 | 否 | 用户年龄 |
| 5 | examine_state | varchar | 16 | 是 | 否 | 审核状态 |
| 6 | user_id | int | 是 | 否 | 用户ID | |
| 7 | create_time | datetime | 是 | 否 | 创建时间 | |
| 8 | update_time | timestamp | 是 | 否 | 更新时间 |
表 4-13-praise(点赞)
| 编号 | 字段名 | 类型 | 长度 | 是否非空 | 是否主键 | 注释 |
| 1 | praise_id | int | 是 | 是 | 点赞ID | |
| 2 | user_id | int | 是 | 是 | 点赞人 | |
| 3 | create_time | timestamp | 是 | 否 | 创建时间 | |
| 4 | update_time | timestamp | 是 | 否 | 更新时间 | |
| 5 | source_table | varchar | 255 | 否 | 否 | 来源表 |
| 6 | source_field | varchar | 255 | 否 | 否 | 来源字段 |
| 7 | source_id | int | 是 | 否 | 来源ID | |
| 8 | status | tinyint | 是 | 否 | 点赞状态:1为点赞,0已取消 |
表 4-14-room_information(房间信息)
| 编号 | 字段名 | 类型 | 长度 | 是否非空 | 是否主键 | 注释 |
| 1 | room_information_id | int | 是 | 是 | 房间信息ID | |
| 2 | room_number | varchar | 64 | 是 | 是 | 房间编号 |
| 3 | room_type | varchar | 64 | 否 | 否 | 房间房型 |
| 4 | room_price | double | 否 | 否 | 房间价格 | |
| 5 | room_status | varchar | 64 | 否 | 否 | 房间状态 |
| 6 | room_facilities | varchar | 64 | 否 | 否 | 房间设施 |
| 7 | booking_instructions | text | 65535 | 否 | 否 | 预订须知 |
| 8 | room_picture | varchar | 255 | 否 | 否 | 房间图片 |
| 9 | room_profile | longtext | 4294967295 | 否 | 否 | 房间简介 |
| 10 | collect_len | int | 是 | 否 | 收藏数 | |
| 11 | room_reservation_limit_times | int | 是 | 否 | 预订限制次数 | |
| 12 | create_time | datetime | 是 | 否 | 创建时间 | |
| 13 | update_time | timestamp | 是 | 否 | 更新时间 |
表 4-15-room_reservation(房间预订)
| 编号 | 字段名 | 类型 | 长度 | 是否非空 | 是否主键 | 注释 |
| 1 | room_reservation_id | int | 是 | 是 | 房间预订ID | |
| 2 | room_number | varchar | 64 | 否 | 否 | 房间编号 |
| 3 | room_type | varchar | 64 | 否 | 否 | 房间房型 |
| 4 | room_price | double | 否 | 否 | 房间价格 | |
| 5 | room_facilities | varchar | 64 | 否 | 否 | 房间设施 |
| 6 | booking_instructions | text | 65535 | 否 | 否 | 预订须知 |
| 7 | order_number | varchar | 64 | 否 | 否 | 订单编号 |
| 8 | ordinary_user | int | 否 | 否 | 普通用户 | |
| 9 | user_name | varchar | 64 | 否 | 否 | 用户姓名 |
| 10 | user_phone | varchar | 64 | 否 | 否 | 用户电话 |
| 11 | check_in_date | date | 否 | 否 | 入住日期 | |
| 12 | check_out_date | date | 否 | 否 | 退房日期 | |
| 13 | booking_days | double | 否 | 否 | 预订天数 | |
| 14 | booking_amount | varchar | 64 | 否 | 否 | 预订金额 |
| 15 | reservation_remarks | varchar | 64 | 否 | 否 | 预订备注 |
| 16 | check_in_status | varchar | 64 | 否 | 否 | 入住状态 |
| 17 | pay_state | varchar | 16 | 是 | 否 | 支付状态 |
| 18 | pay_type | varchar | 16 | 否 | 否 | 支付类型: 微信、支付宝、网银 |
| 19 | booking_cancellation_limit_times | int | 是 | 否 | 取消限制次数 | |
| 20 | change_request_limit_times | int | 是 | 否 | 更改限制次数 | |
| 21 | create_time | datetime | 是 | 否 | 创建时间 | |
| 22 | update_time | timestamp | 是 | 否 | 更新时间 | |
| 23 | source_table | varchar | 255 | 否 | 否 | 来源表 |
| 24 | source_id | int | 否 | 否 | 来源ID | |
| 25 | source_user_id | int | 否 | 否 | 来源用户 |
表 4-16-slides(轮播图)
| 编号 | 字段名 | 类型 | 长度 | 是否非空 | 是否主键 | 注释 |
| 1 | slides_id | int | 是 | 是 | 轮播图ID | |
| 2 | title | varchar | 64 | 否 | 否 | 标题 |
| 3 | content | varchar | 255 | 否 | 否 | 内容 |
| 4 | url | varchar | 255 | 否 | 否 | 链接 |
| 5 | img | varchar | 255 | 否 | 否 | 轮播图 |
| 6 | hits | int | 是 | 否 | 点击量 | |
| 7 | create_time | timestamp | 是 | 否 | 创建时间 | |
| 8 | update_time | timestamp | 是 | 否 | 更新时间 |
表 4-17-staff(工作人员)
| 编号 | 字段名 | 类型 | 长度 | 是否非空 | 是否主键 | 注释 |
| 1 | staff_id | int | 是 | 是 | 工作人员ID | |
| 2 | personnel_name | varchar | 64 | 否 | 否 | 人员姓名 |
| 3 | gender_of_personnel | varchar | 64 | 否 | 否 | 人员性别 |
| 4 | age_of_personnel | varchar | 64 | 否 | 否 | 人员年龄 |
| 5 | examine_state | varchar | 16 | 是 | 否 | 审核状态 |
| 6 | user_id | int | 是 | 否 | 用户ID | |
| 7 | create_time | datetime | 是 | 否 | 创建时间 | |
| 8 | update_time | timestamp | 是 | 否 | 更新时间 |
表 4-18-upload(文件上传)
| 编号 | 字段名 | 类型 | 长度 | 是否非空 | 是否主键 | 注释 |
| 1 | upload_id | int | 是 | 是 | 上传ID | |
| 2 | name | varchar | 64 | 否 | 否 | 文件名 |
| 3 | path | varchar | 255 | 否 | 否 | 访问路径 |
| 4 | file | varchar | 255 | 否 | 否 | 文件路径 |
| 5 | display | varchar | 255 | 否 | 否 | 显示顺序 |
| 6 | father_id | int | 否 | 否 | 父级ID | |
| 7 | dir | varchar | 255 | 否 | 否 | 文件夹 |
| 8 | type | varchar | 32 | 否 | 否 | 文件类型 |
表 4-19-user(用户账户)
| 编号 | 字段名 | 类型 | 长度 | 是否非空 | 是否主键 | 注释 |
| 1 | user_id | int | 是 | 是 | 用户ID | |
| 2 | state | smallint | 是 | 否 | 账户状态:(1可用|2异常|3已冻结|4已注销) | |
| 3 | user_group | varchar | 32 | 否 | 否 | 所在用户组 |
| 4 | login_time | timestamp | 是 | 否 | 上次登录时间 | |
| 5 | phone | varchar | 11 | 否 | 否 | 手机号码 |
| 6 | phone_state | smallint | 是 | 否 | 手机认证:(0未认证|1审核中|2已认证) | |
| 7 | username | varchar | 16 | 是 | 否 | 用户名 |
| 8 | nickname | varchar | 16 | 否 | 否 | 昵称 |
| 9 | password | varchar | 64 | 是 | 否 | 密码 |
| 10 | | varchar | 64 | 否 | 否 | 邮箱 |
| 11 | email_state | smallint | 是 | 否 | 邮箱认证:(0未认证|1审核中|2已认证) | |
| 12 | avatar | varchar | 255 | 否 | 否 | 头像地址 |
| 13 | open_id | varchar | 255 | 否 | 否 | 针对获取用户信息字段 |
| 14 | create_time | timestamp | 是 | 否 | 创建时间 |
表 4-20-user_group(用户组)
| 编号 | 字段名 | 类型 | 长度 | 是否非空 | 是否主键 | 注释 |
| 1 | group_id | mediumint | 是 | 是 | 用户组ID | |
| 2 | display | smallint | 是 | 否 | 显示顺序 | |
| 3 | name | varchar | 16 | 是 | 否 | 名称 |
| 4 | description | varchar | 255 | 否 | 否 | 描述 |
| 5 | source_table | varchar | 255 | 否 | 否 | 来源表 |
| 6 | source_field | varchar | 255 | 否 | 否 | 来源字段 |
| 7 | source_id | int | 是 | 否 | 来源ID | |
| 8 | register | smallint | 否 | 否 | 注册位置 | |
| 9 | create_time | timestamp | 是 | 否 | 创建时间 | |
| 10 | update_time | timestamp | 是 | 否 | 更新时间 |
5系统实现
用户可以通过注册功能创建个人账号,填写包括用户名、密码、邮箱或手机号等基本信息完成注册流程。系统会对输入信息进行校验,确保唯一性和格式正确性,并将用户数据存储至数据库中,同时发送验证邮件或短信以确认账户有效性。用户注册界面如下图所示。

图5-1注册界面
用户登录模块为前台用户提供安全快捷的访问方式。登录页面设计简洁明了,用户只需输入用户名及密码即可完成身份验证。登录成功后,用户将被重定向至系统首页页面。对于忘记密码的用户,提供了找回密码功能,通过邮箱或手机号接收重置链接,保障账户安全。用户登录界面如下图所示。

图5-2登录界面
普通用户首页界面包含公告信息、民宿资讯、房间信息和个人中心。用户可以查看最新公告、了解民宿相关资讯、浏览房间详情并管理个人账户。界面如下图所示。

图5-3首页界面
普通用户的房间信息界面包含房间信息列表、搜索功能、房间详情、预定和提交功能。用户可以浏览房间列表,使用搜索功能快速找到合适的房间,查看房间详细信息后进行预定。最后,用户可以提交预定信息完成操作。界面如下图所示。

图5-4房间信息界面

图5-5房间预订界面

图5-6预订信息界面
个人中心界面主要为用户提供账户管理和服务操作的功能。用户可以在个人首页查看自己的基本信息、房间预订记录以及管理收藏的房间和评论。房间预订和取消功能允许用户查看和管理自己的预定情况,若有需要,还可以申请更改预定。界面如下图所示。

图5-7个人中心界面
管理员首页界面集成了系统管理和各类资源管理功能。管理员可以通过该界面访问并管理系统用户、房间信息、房间预定、预定取消、预定更改申请等内容。同时,管理员也可以处理公告信息、管理系统设置及资源配置,确保系统的正常运行和信息更新。界面如下图所示。

图5-8首页界面
房间预定管理界面显示了房间预定列表,包含房间编号、房型、价格、房间设施和预定须知等信息。每一条预定记录旁边都有操作按钮,管理员可以选择查看详细信息、取消预定、更新信息或进行支付操作。右侧的查询栏可以通过订单编号、用户姓名、入住状态及支付状态等信息进行筛选查询,帮助管理员更有效地管理预定信息。界面如下图所示。

图5-9房间预订管理界面
管理员的系统管理界面中的轮播图管理功能,通常用于管理网站或系统首页展示的轮播图(即图片幻灯片)。管理员可以通过该功能上传、删除或更新首页轮播图的内容,确保展示的图片与系统的最新动态或促销信息相符。界面如下图所示。

图5-10系统管理界面
管理员的资讯管理界面主要用于管理民宿资讯和资讯分类。在这个界面,管理员可以添加、编辑或删除与民宿相关的新闻、活动、公告等信息,并将这些资讯归类到不同的分类中,方便用户查找。管理员还可以根据需要调整资讯的排序、发布状态等,确保信息及时更新和准确传达。界面如下图所示。

图5-11 资源管理界面
工作人员的首页界面主要集中在房间信息、预订管理和相关操作上。工作人员可以在该界面查看和管理房间信息,包括房间类型、价格、设施等。同时,工作人员还可以处理房间预订、取消预订以及预定更改的申请。通过该界面,工作人员能够高效地查看预订情况、处理用户的变更请求,并更新相关信息。界面如下图所示。

图5-12 首页界面
工作人员在房间预订管理界面中,可以查看房间的详细预订信息、进行查询和重置操作。工作人员可以通过查询功能快速找到特定的预订记录,并对其进行管理。同时,工作人员还可以修改房间状态,例如标记房间为空闲、已预订、已入住状态。此功能帮助工作人员实时更新房间的状态,确保系统中的预订信息与实际情况保持一致。界面如下图所示。

图5-13 房间预订管理界面

图5-14 房间详情界面
工作人员在预订取消管理界面,可以查看取消请求的详情,对请求进行审核,并通过查询功能查找特定记录。重置功能帮助清除筛选条件,简化操作。界面如下图所示。

图5-15 预定取消管理界面
6系统测试
系统的测试环境如表6-1所示。
表6-1 测试环境
| 类别 | 配置项 | 详细信息 |
| 硬件环境 | 服务器CPU | Intel Xeon E5-2680 v4 |
| 内存 | 32GB DDR4 | |
| 硬盘 | 1TB SSD | |
| 网络带宽 | 100Mbps | |
| 软件环境 | 操作系统 | Windows Server 2019 |
| 数据库 | MySQL 8.0 | |
| Web服务器 | Tomcat 9.0 | |
| 开发框架 | SpringBoot 2.5 | |
| 前端框架 | Vue.js 2.6 | |
| Java版本 | JDK 11 | |
| 浏览器 | Chrome 88, Firefox 85 |
系统测试的主要目的是确保系统的功能、性能和稳定性满足需求规格说明书中的要求,并验证系统在实际使用环境中的可用性和可靠性。通过测试,可以发现软件中的缺陷、漏洞和潜在问题,确保系统运行的准确性、完整性和安全性。在功能测试中,目的是验证系统各功能模块是否按设计实现预期功能,例如用户登录、信息管理、数据查询等核心功能是否准确执行。性能测试的目的是验证系统在高并发、数据量大等压力场景下的响应时间和处理能力,确保系统具备良好的性能。兼容性测试的目的是确保系统在不同的硬件、软件和浏览器环境中能正常运行。测试还包括对异常处理和边界条件的验证,确保系统在异常场景下能够正确处理和恢复。最终,通过测试确保系统可以安全稳定地部署上线,为用户提供可靠的服务。
系统测试采用多种测试方法,以全面验证系统的功能和性能。功能测试采用黑盒测试方法,通过设计测试用例直接验证系统功能是否符合需求,无需了解内部代码逻辑。例如,设计用例验证用户登录模块,通过输入合法和非法的用户名与密码,检查系统响应是否符合预期。性能测试采用压力测试和负载测试方法,通过模拟高并发用户访问、数据处理的场景,评估系统的响应时间、吞吐量和稳定性。兼容性测试通过在不同操作系统、浏览器和硬件设备上运行系统,验证其在不同环境中的适应性[11]。异常测试通过设计边界条件和异常输入,检查系统对非法数据和操作的处理能力。测试用例的设计需覆盖系统的所有功能模块和接口,确保测试过程的全面性。通过系统测试方法的综合应用,可以有效发现问题,并为系统的优化和改进提供依据。
系统的测试用例表格如下图所示。
表6-2 系统测试用例表
| 测试项 | 测试用例 | 问题 | 结论 |
| 普通用户 | 打开首页,浏览公告信息和民宿资讯 | 无 | 符合预期 |
| 普通用户 | 登录后进入个人中心,查看房间预订记录 | 无 | 符合预期 |
| 普通用户 | 在房间信息页面,使用搜索功能查找特定房间信息 | 无 | 符合预期 |
| 管理员 | 登录后进入房间信息管理页面,编辑房间信息 | 无 | 符合预期 |
| 管理员 | 进入预定取消管理页面,审核并处理用户的预定取消请求 | 无 | 符合预期 |
| 管理员 | 在系统管理页面,更新轮播图信息并查看保存效果 | 无 | 符合预期 |
| 工作人员 | 登录后进入房间预定管理,查看并修改房间预定状态 | 无 | 符合预期 |
| 工作人员 | 在预定取消管理页面,查看取消请求详情并审核取消申请 | 无 | 符合预期 |
| 工作人员 | 在更改申请管理页面,查看并处理房间预定更改请求 | 无 | 符合预期 |
根据以上改写的测试用例,可以得出以下测试总结。在对普通用户、管理员和工作人员的主要功能进行测试后,整体测试结果符合预期。普通用户在访问首页、查看公告信息、浏览民宿资讯、查看房间信息以及管理个人中心功能时,所有操作均顺利进行,未出现任何异常情况。管理员在进行房间信息管理、预定取消管理、审核预定更改、系统管理和公告信息管理等操作时,也未发现问题,各项操作都符合设计要求,并能够正常进行更新与保存。工作人员在处理房间预定管理、预定取消管理及更改申请管理等功能时,同样未遇到任何问题,系统反应迅速,功能执行稳定。
通过本次测试,我们验证了各角色的主要功能能够在系统中顺利运行,且系统的各项功能模块工作正常,无明显的bug或性能问题。这表明系统的设计和实现基本符合用户需求,具备较好的稳定性和可靠性。
7总结
基于Spring Boot的民宿酒店管理系统是一种利用现代技术架构开发的应用程序,提升酒店业务流程的效率和管理水平。该系统通过采用Spring Boot框架,充分发挥了其快速开发、简化配置和高效性能的优势,能够为用户提供流畅的操作体验以及稳定的后台支持。系统的设计和实现围绕着用户需求展开,通过清晰的模块化设计,有效地将业务流程从用户预定、房间管理、用户账户管理等多方面进行统一管理,确保业务的顺利进行。
在用户层面,系统提供了友好的界面,便于客户进行房间预定、查看民宿信息和管理个人账户。通过便捷的查询和搜索功能,用户可以快速找到符合需求的房间并进行预定,同时可以查看个人预定历史,进行订单的取消和修改。通过简单直观的操作流程,确保了用户体验的顺畅度和易用性。
管理员和工作人员在系统中的角色则更加侧重于业务的管理和后台操作。管理员能够进行房间信息管理、用户管理、预定管理和资源配置等核心任务,系统提供了清晰的权限控制,确保不同角色的用户可以根据自身权限访问和操作相应的数据。工作人员则负责处理日常的房间预定、取消及更改申请等任务,系统为他们提供了高效的数据管理平台,使得各项操作得以顺利执行。
技术实现方面,Spring Boot框架提供了灵活的配置和高效的后台处理能力,结合数据库管理系统,确保了数据的稳定存储和快速查询。此外,系统的前端设计也兼顾了用户需求,界面简洁,信息展示清晰,功能模块布局合理,提升了系统的可用性和操作便捷性。
通过这样的设计与开发,民宿酒店管理系统不仅能够有效地提高酒店的运营效率,优化用户体验,还能降低管理成本,提升服务质量。随着技术的不断发展,该系统的功能可以根据需求进一步扩展和优化,以适应更多复杂的业务需求和更广泛的应用场景。
参考文献
- 刘江涛,王亮亮,吴庆茹,等.基于B/S模式的铁路勘测设计案例信息化管理系统设计与实现[J].铁路计算机应用,2021,30(03):32-35.
- 张丹丹,李弘.基于B/S架构的办公管理系统设计与开发[J].铁路通信信号工程技术,2024,21(09):44-48+106.
- 王志亮,纪松波.基于SpringBoot的Web前端与数据库的接口设计[J].工业控制计算机,2023,36(03):51-53.
- 熊永平.基于SpringBoot框架应用开发技术的分析与研究[J].电脑知识与技术,2021,15(36):76-77.
- 赵媛.基于Vue的Web系统前端性能优化分析[J].电脑编程技巧与维护,2024,(09):44-46.
- 秦冬.浅析Vue框架在前端开发中的应用[J].信息与电脑(理论版),2024,36(13):61-63.
- 李艳杰.MySQL数据库下存储过程的综合运用研究[J].现代信息科技,2023,7(11):80-82+88.
- 陈倩怡,何军.Vue+Springboot+MyBatis技术应用解析[J].电脑编程技巧与维护,2020,(01):14-15+28.
- 周晓玉,崔文超.基于Web技术的数据库应用系统设计[J].信息与电脑(理论版),2023,35(09):189-191.
- 欧星铃.浅谈陶行知“教学做合一”理念在高职课程中的应用——以民宿运营与管理课程为例[J].西部旅游,2024,(22):108-110+114.
- 陈洁.端州:酒店项目投资旺激活文旅新引擎[N].西江日报,2024-11-21(001). DOI:10.28877/n.cnki.nxjbr.2024.002475.
- Li L .Research on Decoration of Tourist Homestays and Hotels Based on Digital Image Network Computing[J].International Journal of High Speed Electronics and Systems,2024,(prepublish):
- 石晓惠,李峰.高职民宿管理与运营专业课程体系构建的数字化探索——以青岛酒店管理职业技术学院为例[J].旅游纵览,2024,(03):40-42.
- 宋跃南.民宿酒店消防安全与建筑改造整合管理研究[J].消防界(电子版),2024,10(07):75-77.DOI:10.16859/j.cnki.cn12-9204/tu.2024.07.012.
- 蒋威,单军,刘源.扬子津生态民宿酒店项目细化管理总结[J].中华建设,2023,(11):45-48.
- L. T B ,Andrew M G ,R. E P .Co-Living, Gentlemen’s Clubs, and Residential Hotels: A Long View of Shared Housing Infrastructures for Single Young Professionals[J].Housing, Theory and Society,2023,40(5):679-694.
- Wu B .Transformation of Business Models in Chinese Resort Hotels and B&B: A Research of Innovative Approaches in Operations, Management and Future Development[J].Tourism Management and Technology Economy,2023,6(5):
- 张俊枝.乡村餐饮酒店管理新业态研究[J].中国果树,2023,(07):165-166.
- 黄凯.高职院校民宿管理与运营专业人才培养探索[J].成才之路,2023,(17):1-4.
- 白千枫,孙文媛.酒店管理与数字化运营专业[J].考试与招生,2023,(Z1):114-116.
- 罗万福.全域旅游背景下S酒店管理公司竞争战略研究[D].贵州财经大学,2023.DOI:10.27731/d.cnki.ggzcj.2023.000444.
致谢
本论文的完成离不开众多导师、同学以及亲友的支持与帮助。在此,首先向我的导师表示最诚挚的感谢。在整个研究和写作过程中,导师以严谨治学的态度和丰富的专业知识给予了我无私的指导,从论文选题到最终定稿的每一个环节,都为我提供了宝贵的建议与意见,使我得以不断完善研究内容、拓展学术视野。导师耐心细致的指导不仅帮助我解决了许多学术难题,也让我在研究能力与学术写作方面得到了显著的提升。导师的鼓励与支持是我完成这篇论文的重要动力,也让我深刻体会到学术研究的严谨性与意义。
我还要感谢在学习生活中给予我帮助和支持的同学、朋友以及家人。论文撰写过程中,许多同学与我共同探讨问题,分享经验与资料,使我的研究更加全面深入。朋友们的关心和陪伴让我在繁忙的研究过程中能够调节心情,保持良好的状态。特别感谢我的家人,他们始终给予我无条件的理解和支持,为我创造了安心学习与研究的环境。正是因为有了大家的帮助和支持,我才能克服论文写作中的重重困难并顺利完成。再次向所有支持和帮助过我的人表达衷心的感谢。
2729

被折叠的 条评论
为什么被折叠?



