目录
摘 要
本系统旨在基于Java和SpringBoot框架,设计并实现一个高效的电影购票平台,旨在为用户提供便捷的电影选购和购票服务,同时为管理员提供强大的后台管理工具。系统的核心功能包括用户注册与登录、电影信息浏览、购票与订单管理、评论与收藏等,用户可以方便地查看电影资讯、选择影院和场次进行在线购票,并且支持订单查询与取消等功能;管理员则可以通过后台管理界面进行电影信息的增删改查、票务管理、用户管理及数据统计等操作。系统采用模块化设计,确保各功能模块的高效运作和易于扩展,且通过SpringBoot框架的高效性能,提供了流畅的用户体验和稳定的后端支持。通过本平台,用户不仅能轻松获取电影信息,还能实现便捷的购票流程,而管理员则能够高效管理系统资源和用户数据。最终,本系统具备了良好的可维护性与扩展性,能为电影票务行业提供一个可靠且易用的解决方案。
关键词:电影购票系统,Java,SpringBoot框架。
Abstract
This system aims to design and implement an efficient movie ticketing platform based on Java and SpringBoot framework, aiming to provide users with convenient movie purchasing and ticketing services, while also providing powerful backend management tools for administrators. The core functions of the system include user registration and login, movie information browsing, ticket and order management, comments and favorites, etc. Users can easily view movie information, select cinemas and shows for online ticket purchases, and support order query and cancellation functions; Administrators can perform operations such as adding, deleting, modifying, and querying movie information, ticket management, user management, and data statistics through the backend management interface. The system adopts a modular design to ensure efficient operation and easy scalability of each functional module, and provides a smooth user experience and stable backend support through the efficient performance of the SpringBoot framework. Through this platform, users can not only easily access movie information, but also achieve a convenient ticket purchasing process, while administrators can efficiently manage system resources and user data. Ultimately, this system has good maintainability and scalability, providing a reliable and easy-to-use solution for the film ticketing industry.
Keywords: movie ticketing system, Java, SpringBoot framework.
第一章 绪 论
1.1研究目的及意义
随着互联网技术的快速发展,在线购票已成为人们日常生活中不可或缺的一部分,尤其是在电影行业中。传统的线下购票方式逐渐被线上平台所取代,用户通过互联网进行电影票务购买、查询和管理的需求不断增加。因此,开发一个便捷、高效的电影购票系统,不仅能够提升用户的购票体验,还能优化影院的运营管理,降低人工成本。现有的电影购票系统大多存在功能不够完善、界面不够友好、处理效率较低等问题,亟需设计一个综合性强、操作简便的系统来满足日益增长的市场需求。
基于Java语言和SpringBoot框架,本系统设计旨在解决现有系统中的不足,通过整合用户与管理员的操作需求,打造一个功能全面且易于维护的电影购票平台。通过模块化设计,系统不仅能够支持用户的电影查询、在线购票、订单管理等功能,还为管理员提供高效的电影信息管理、票务审核和用户数据管理功能。这种设计方法将大大提高系统的可扩展性和稳定性,满足未来电影票务行业的发展趋势。同时,系统的实施也将推动电影院线上服务的创新,进一步提高影院和用户之间的互动与服务质量。
1.2国内外研究现状
随着信息技术的迅速发展,在线购票系统已经在全球范围内得到广泛应用,尤其是在电影票务领域。国内外许多公司和开发者开始致力于电影购票平台的设计与优化。在国外,像美国的Fandango和英国的Vue等平台,凭借其完善的用户体验和强大的后端支持,已经成为电影票务购买的主流渠道。这些平台提供了电影浏览、场次选择、座位预定、支付和票务管理等一站式服务,通过不断优化用户界面和增加附加功能,提高了用户的购票效率和满意度。此外,国外一些平台还尝试与第三方支付、社交媒体平台等进行深度整合,以提升平台的使用粘性和用户活跃度。
在国内,电影购票市场同样竞争激烈,主要由一些知名的票务平台主导,如猫眼电影、淘票票等。国内的电影购票系统已经具备了基本的在线购票、影院查询、电影票管理、优惠活动等功能,但在一些技术细节上仍存在一定的优化空间。例如,现有系统中的订单管理模块多存在响应速度较慢、支付过程不够顺畅等问题,给用户体验带来了一定的影响。与此同时,随着电影产业的不断发展和智能化技术的逐步引入,国内的票务平台也开始逐步尝试基于大数据和用户行为分析来进行个性化推荐和动态票价调整,这一趋势推动了电影票务行业的不断进步。
然而,无论是国内还是国外,现有的电影购票系统大多存在一些共同的问题,如系统复杂度较高、开发维护难度大、跨平台适配性差等。在这方面,基于Java和SpringBoot框架的电影购票系统被认为是一种有效的解决方案。SpringBoot框架能够简化系统开发和部署,提高开发效率,同时确保系统的高可扩展性和稳定性。因此,采用这一技术框架来设计一个高效、稳定且用户友好的电影购票平台,已成为当前系统设计的一个重要方向。这不仅能够改善用户体验,还能够优化后台管理,提高系统的整体性能和管理效率。
1.3论文组织结构
本论文共分为七个主要章节,具体结构如下:
1. 绪论:介绍研究背景与意义,回顾国内外研究现状,并概述论文的组织结构。
2. 相关技术介绍:详细介绍与本研究相关的技术,包括Java语言、B/S框架、SpringBoot框架、Vue技术和MySQL数据库。
3. 需求分析:对系统的功能需求和非功能需求进行分析,明确用户和管理员的需求,并进行可行性分析,包括技术、操作和经济可行性。
4. 系统设计:涵盖系统架构设计、系统模块设计,并进行数据库的概念设计与表设计。
5. 系统实现:具体描述各个功能模块的实现过程,展示系统如何根据需求进行开发。
6. 系统测试:阐述测试的目的,分析测试结果并得出结论,以验证系统的稳定性和功能完整性。
7. 总结:总结研究的主要成果和贡献,指出存在的不足及未来的研究方向。
第二章 关键技术
2.1Java语言
Java语言是一种广泛使用的高级编程语言,具有平台无关性、面向对象特性和丰富的标准库。Java通过Java虚拟机(JVM)实现跨平台运行,开发者可以编写一次代码,在任何支持JVM的环境中执行[1]。Java的面向对象特性使得代码复用和模块化变得更加容易,促进了软件的维护和扩展。Java支持多线程编程,允许开发者在同一程序中同时执行多个任务,提升了应用程序的性能。
Java语言的语法结构简洁且易于理解,吸引了大量开发者。Java的标准库包含数据结构、输入输出处理、网络编程等众多功能模块。这使得开发者在构建应用程序时能够高效利用已有工具,减少重复劳动。Java广泛应用于企业级应用、移动应用、Web开发和大数据处理等领域。
2.2 B/S框架
B/S(Browser/Server)架构是一种基于浏览器和服务器的系统架构模式,用户通过浏览器与服务器进行交互。B/S架构简化了客户端的部署和管理,用户无需在本地安装复杂的软件,只需使用标准浏览器即可访问应用程序。服务器端负责处理业务逻辑和数据存储,客户端则主要负责展示用户界面和数据交互[2]。B/S架构的设计使得系统更新和维护集中在服务器端,降低了维护成本。
B/S架构通常采用Web技术进行实现,包括HTML、CSS和JavaScript等。用户在浏览器中发起请求,服务器响应并返回数据。数据传输通常通过HTTP或HTTPS协议进行,B/S架构的灵活性使其适用于在线购物、信息管理系统和社交网络等各类应用场景[3]。由于其易于扩展性,B/S架构可以方便地支持大规模用户访问,适应不断变化的业务需求。
2.3 SpringBoot框架
SpringBoot框架是基于Spring框架的开源项目,简化Java应用程序的开发过程。SpringBoot通过约定优于配置的理念,减少了传统Spring应用的繁琐配置,开发者可以快速搭建和部署应用程序。框架提供了一系列默认配置,支持自动化配置,简化了应用启动的复杂性[4]。SpringBoot内置了嵌入式Web服务器,使得开发者能够独立运行Java应用,无需外部容器。
SpringBoot支持微服务架构,开发者可以轻松创建和管理多个微服务。框架集成了丰富的功能模块,包括安全、数据访问和消息中间件等,支持RESTful API和JSON数据格式的处理[5]。SpringBoot还提供了强大的监控和管理功能,允许开发者实时监控应用的健康状态和性能指标。借助SpringBoot,开发者能够高效构建和维护现代企业级应用,满足复杂业务需求。
2.4 Vue技术
Vue是一种渐进式JavaScript框架,专注于构建用户界面。Vue采用组件化的开发模式,允许开发者将应用程序拆分为独立的、可重用的组件,从而提高了开发效率和代码的可维护性[6]。框架的核心库专注于视图层,支持数据绑定和DOM操作,提供了简洁的API。Vue的虚拟DOM机制提升了应用的性能,减少了实际DOM操作的次数。
Vue支持双向数据绑定,能够自动更新视图与模型之间的变化。开发者可以通过Vue的指令系统,简化数据展示和事件处理。Vue还支持路由管理和状态管理,使得开发复杂单页面应用变得更加容易[7]。借助Vue的生态系统,开发者能够使用多种工具和库来扩展功能,满足不同的业务需求。Vue在前端开发中逐渐成为主流选择,受到广泛关注和应用。
2.5 MySQL数据库
MySQL是一种开源关系型数据库管理系统,广泛应用于Web应用和企业级数据存储。MySQL支持结构化查询语言,允许开发者通过标准语句进行数据的创建、读取、更新和删除操作[8]。数据库通过表格形式组织数据,支持数据完整性和约束条件的定义。MySQL的存储引擎机制使得用户可以根据具体需求选择不同的存储引擎,以优化性能和功能。
MySQL具有高性能和可扩展性,支持大规模数据存储和高并发访问。系统提供了丰富的用户权限管理和数据加密安全特性。
第三章 电影购票系统系统分析
3.1系统可行性分析
3.1.1技术可行性
现代软件开发技术已经相当成熟,提供了丰富的工具和框架,可以应对各种复杂的业务需求。采用Java等成熟、稳定的语言进行开发,利用其面向对象、跨平台等特性,实现系统的模块化、可扩展性和可维护性。利用SpringBoot等现代框架,简化开发过程,提高开发效率。对于数据库的选择,使用MySQL等关系型数据库,以满足数据存储和查询的需求。因此,从技术层面来看,开发电影购票系统是完全可行的。
3.1.2经济可行性
系统的开发成本相对较低,可以利用开源框架和工具,降低开发成本。其次,系统的运行和维护成本也相对较低,可以采用Java等技术,实现系统的自动化部署和维护。因此,从经济层面来看,开发电影购票系统也是可行的。
3.1.3社会可行性
随着互联网和智能手机的普及,线上购票已成为主流,用户对便捷、高效的购票体验需求日益增长。该系统能够通过简单易用的界面和快速响应的后端支持,满足用户和影院管理者的需求,推动电影票务市场的数字化发展,具有广泛的应用前景和良好的市场适应性。
3.1.4操作可行性
系统的操作界面设计简洁明了,易于用户理解和操作。系统提供了详尽的操作指南和帮助文档,使得用户能够快速上手并熟练使用系统。系统还具备良好的容错性和错误提示功能,当用户操作失误时,能够及时给出提示信息,引导用户进行正确的操作。因此,从操作层面来看,电影购票系统同样具备可行性。
3.2系统功能分析
3.2.1功能性分析
电影购票系统划分为了前端模块和后端模块两大部分。
前端注册用户模块:
注册登录:用户可以通过注册功能创建一个新账户,输入必要的信息如用户名、密码、邮箱等。登录功能允许用户输入已注册的凭证来访问他们的个人账户。系统可能还提供忘记密码和密码重置的选项,以帮助用户恢复账户访问权限。
首页:首页提供了动态的轮播图展示,可以用于推广活动、电影推荐等内容。同时,首页会展示最新的电影资讯和电影信息推荐,帮助用户快速了解当前流行的影片和相关信息。
网站公告:用户可以查看网站公告,包括平台最新的更新、维护通知等。同时,用户还可以访问“关于我们”、“联系方式”和“网站介绍”页面,了解平台的背景信息和联系方式。
电影资讯:用户可以浏览电影资讯,查看详情了解最新的电影新闻、影评、导演动态等。通过搜索功能,用户可以快速找到感兴趣的电影资讯内容。用户可以点赞、收藏、评论自己感兴趣的资讯,也可以回复其他用户的评论进行互动。
电影信息:在电影信息页面,用户可以查看电影的详细资料,包括电影名称、编号、分类等基本信息。同时,系统会提供电影的预告片视频,用户可以直接观看。此外,电影的票价信息也会显示在此页面。用户可以点赞、收藏电影信息,并且可以直接进行购票操作。
我的账户:用户可以修改个人资料,如用户名、头像等信息,同时也可以修改登录密码,确保账号的安全性。用户可以随时查看和更新自己的个人账户信息。
个人中心:用户可以访问个人中心,进行个性化操作,包括修改个人资料、查看历史记录、修改账户设置等。在个人中心页面中,用户也可以管理自己的电影收藏、评论和订单信息。
个人首页:个人首页展示了用户的基本信息以及该用户的活跃信息(如评论、收藏、购票记录等)。它整合了用户前台的各类功能,让用户在个人首页中可以方便地操作和管理自己的各项活动。
在线购票:用户可以查看电影的购票详情,包括票价、影院信息、上映时间等。用户可以通过平台进行购票支付,同时支持查询已购票的订单信息。用户还可以选择重置查询条件、删除订单记录,且如果购票审核通过后,用户可进行订单的取消操作。
取消订单:用户可以查看和管理自己已经取消的订单。用户可以查询、重置或删除已取消的订单信息,便于跟踪订单状态。通过此功能,用户可以清晰了解每一笔订单的处理过程。
收藏:用户可以查看并管理自己收藏的电影资讯、电影信息等内容。用户对不再感兴趣或不喜欢的内容,可以删除不需要的收藏,保持收藏夹的整洁和实用性。
评论管理:用户可以查看自己在平台前台发布的所有评论,包括已回复的评论。用户可以通过输入昵称或评论内容进行搜索,快速查找相关的评论记录。用户还可以对页面上的评论进行查询、重置和删除操作。
后端管理员模块:
登录:管理员通过输入用户名和密码登录系统,系统会进行身份验证,确保只有授权的管理员可以访问后台管理界面。
后台首页:管理员可以在后台首页查看平台的统计信息,如在线购票的统计数据、折线图展示等。管理员还可以管理自己的个人资料和密码,确保后台操作的安全性。
系统用户:管理员能够查看所有系统用户的详细信息,包括注册用户和管理员账户。管理员有权限对用户账户进行增、删、改、查等操作,能够有效管理平台的用户信息。
电影分类管理:管理员可以查看和管理电影的分类信息,包括添加新的电影分类、修改现有分类、查询分类内容以及删除不再需要的分类。管理员能够通过分类管理功能,确保平台的电影分类结构清晰、整齐。
电影信息管理:管理员可以查看平台上所有电影的信息,包括电影的详细资料和用户的评论。管理员有权限添加新的电影信息、修改现有电影信息、查询电影信息以及删除不需要的电影数据,确保平台内的电影信息保持最新和完整。
在线购票管理:管理员可以查看用户的在线购票详情,审核用户的购票申请,确保票务信息的正确性。管理员还可以处理票务的支付与取消操作,同时具备增、删、改、查的管理权限,管理所有购票记录。
取消订单管理:管理员可以查看用户取消的订单信息,进行审核、支付或取消操作。管理员有权限进行订单的查询、重置和删除操作,确保平台订单管理的顺畅性和高效性。
映厅信息管理:管理员可以查看和添加影院映厅的信息,包括映厅的座位数、屏幕大小、放映设备等内容。管理员可以通过该模块进行映厅信息的查询、修改、删除等操作,确保影厅信息的准确性。
系统管理:系统管理模块让管理员能够对平台的轮播图进行管理。管理员可以通过该模块对轮播图进行增、删、改、查操作,确保平台首页展示的内容及时更新、符合用户需求。
网站公告管理:管理员可以查看并管理平台的公告信息,包括发布新的公告、编辑现有公告内容以及删除过时的公告。管理员通过公告管理功能,保持平台公告内容的最新性和及时性。
资源管理:在资源管理模块中,管理员可以查看并管理电影资讯,发布、编辑、删除电影资讯内容,同时查看用户评论并进行管理。管理员还可以管理资讯的分类,保证资讯的分类结构合理,易于用户查找。
3.2.2非功能性分析
电影购票系统的非功能性需求比如电影购票系统的安全性怎么样,可靠性怎么样,性能怎么样,可拓展性怎么样等,具体可以表示在如下3-1表格中:
表3-1电影购票系统非功能需求表
| 安全性 | 主要指电影购票系统数据库的安装,数据库的使用和密码的设定必须合乎规范。 |
| 可靠性 | 可靠性是指电影购票系统能够安装用户的指示进行操作,经过测试,可靠性90%以上。 |
| 性能 | 性能是影响电影购票系统占据市场的必要条件,所以性能最好要佳才好。 |
| 可扩展性 | 比如数据库预留多个属性,比如接口的使用等确保了系统的非功能性需求。 |
| 易用性 | 用户只要跟着电影购票系统的页面展示内容进行操作,就可以了。 |
| 可维护性 | 电影购票系统开发的可维护性是非常重要的,经过测试,可维护性没有问题 |
3.3系统用例分析
电影购票系统的完整UML用例图分别是图3-1、3-2。
注册用户角色用例如下图所示。

图 3-1电影购票系统注册用户角色用例图
管理员角色用例如下图所示。

图 3-2电影购票系统管理员角色用例图
3.4系统总体流程设计
3.4.1数据开发流程
系统开发流程的主要步骤,从需求分析到系统完成的全过程。流程包括需求分析、总体设计(结构、功能、数据)、详细设计(模块、编码)、模块整合与调用,以及测试、扩展和完善,最终完成系统的开发。本系统的开发流程如下图所示。

图 3-3系统开发流程图
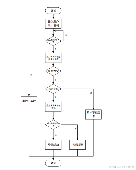
3.4.2用户登录流程
用户输入用户名和密码后,系统先检查输入是否为空,再验证用户名是否存在,若存在则通过用户名获取密码并校验。若密码正确则登录成功,否则提示密码错误。若用户名不存在或无法登录,提示用户操作无效。如下图所示。

图 3-4登录流程图
3.4.3系统操作流程
用户首先进入系统登录界面,输入用户名和密码后,系统验证信息是否正确。若验证失败,返回登录界面重新输入,若验证成功,则进入功能界面,执行相应功能处理后结束操作流程。操作流程如下图所示。

图 3-5 系统操作流程图
3.4.4添加信息流程
管理员可以添加信息,用户添加可以自己权限内的信息,输入信息后,要想利用这个软件来进行系统的安全管理,首先需要登录到该软件中。添加信息流程如下图所示。

图 3-6 添加信息流程图
3.4.5修改信息流程
用户首先选择需要修改的记录,输入修改后的数据,系统判断输入数据是否合法。若数据不合法,提示重新输入,若数据合法,则将修改后的数据写入数据库,完成操作后流程结束。修改信息流程图如下图所示。

图 3-7 修改信息流程图
3.4.6删除信息流程
用户选择需要删除的记录后,系统判断是否确认删除。若未确认,返回选择环节,若确认删除,则更新数据库,删除对应记录,完成操作后流程结束。删除信息流程图如下图所示。

图 3-8删除信息流程图
第四章 电影购票系统总体设计
本章主要讨论的内容包括电影购票系统的功能模块设计、数据库系统设计。
4.1系统架构设计
本电影购票系统从架构上分为三层:表现层(UI)、业务逻辑层(BLL)以及数据层(DL)。

图 4-1电影购票系统架构设计图
表现层(UI):也称为用户界面层,它负责与用户进行直接的交互。一个优秀的UI设计能够显著提升用户的体验,确保用户在使用电影购票系统时感到舒适和便捷。为了确保良好的兼容性,UI界面设计需要适应不同版本的平台和各种屏幕尺寸的分辨率。此外,UI交互功能必须合理设计,确保用户的操作能够得到相应的反馈和结果,这要求表现层与业务逻辑层之间保持良好的通信和协同工作。
业务逻辑层(BLL):这一层主要处理电影购票系统的数据和业务逻辑。当用户通过表现层提交数据时,业务逻辑层会接收这些数据,进行处理,并将结果传递给数据层进行存储或查询。同时,当系统需要从数据层读取数据时,业务逻辑层会处理这些数据,并将其传递给表现层进行展示。
数据层(DL):虽然本电影购票系统的数据存储在服务端的MySQL数据库中,但数据层仍然作为一个独立的部分存在。它的主要功能是存储和管理电影购票系统的数据。数据层与MySQL数据库进行交互,执行数据的增、删、改、查等操作,确保数据的完整性和安全性。
这三个层次相互独立但又紧密协作,共同构成了电影购票系统的完整架构。通过合理的分层设计,可以提高系统的可维护性、可扩展性和可重用性,为用户提供更好的服务和体验。
4.2系统模块设计
在上一章节中主要对系统的功能性需求和非功能性需求进行分析,并且根据需求分析了本电影购票系统中的用例。那么接下来就要开始对本电影购票系统的架构、主要功能和数据库开始进行设计。电影购票系统根据前面章节的需求分析得出,电影购票系统的功能模块图如下图所示。

图 4-2电影购票系统功能模块图
4.3数据库设计
数据库设计一般包括需求分析、概念模型设计、数据库表建立三大过程,其中需求分析前面章节已经阐述,概念模型设计有概念模型和逻辑结构设计两部分。
4.3.1数据库概念结构设计
下面是整个电影购票系统中主要的数据库表总E-R实体关系图。

图 4-3电影购票系统总E-R关系图
4.3.2数据库逻辑结构设计
通过上一小节中电影购票系统中总E-R关系图上得出一共需要创建多个数据表。在此主要罗列几个主要的数据库表结构设计。
表 4-1-access_token(登陆访问时长)
| 编号 | 字段名 | 类型 | 长度 | 是否非空 | 是否主键 | 注释 |
| 1 | token_id | int | 是 | 是 | 临时访问牌ID | |
| 2 | token | varchar | 64 | 否 | 否 | 临时访问牌 |
| 3 | info | text | 65535 | 否 | 否 | 信息 |
| 4 | maxage | int | 是 | 否 | 最大寿命:默认2小时 | |
| 5 | create_time | timestamp | 是 | 否 | 创建时间 | |
| 6 | update_time | timestamp | 是 | 否 | 更新时间 | |
| 7 | user_id | int | 是 | 否 | 用户编号 |
表 4-2-article(文章)
| 编号 | 字段名 | 类型 | 长度 | 是否非空 | 是否主键 | 注释 |
| 1 | article_id | mediumint | 是 | 是 | 文章id | |
| 2 | title | varchar | 125 | 是 | 是 | 标题 |
| 3 | type | varchar | 64 | 是 | 否 | 文章分类 |
| 4 | hits | int | 是 | 否 | 点击数 | |
| 5 | praise_len | int | 是 | 否 | 点赞数 | |
| 6 | create_time | timestamp | 是 | 否 | 创建时间 | |
| 7 | update_time | timestamp | 是 | 否 | 更新时间 | |
| 8 | source | varchar | 255 | 否 | 否 | 来源 |
| 9 | url | varchar | 255 | 否 | 否 | 来源地址 |
| 10 | tag | varchar | 255 | 否 | 否 | 标签 |
| 11 | content | longtext | 4294967295 | 否 | 否 | 正文 |
| 12 | img | varchar | 255 | 否 | 否 | 封面图 |
| 13 | description | text | 65535 | 否 | 否 | 文章描述 |
表 4-3-article_type(文章分类)
| 编号 | 字段名 | 类型 | 长度 | 是否非空 | 是否主键 | 注释 |
| 1 | type_id | smallint | 是 | 是 | 分类ID | |
| 2 | display | smallint | 是 | 否 | 显示顺序 | |
| 3 | name | varchar | 16 | 是 | 否 | 分类名称 |
| 4 | father_id | smallint | 是 | 否 | 上级分类ID | |
| 5 | description | varchar | 255 | 否 | 否 | 描述 |
| 6 | icon | text | 65535 | 否 | 否 | 分类图标 |
| 7 | url | varchar | 255 | 否 | 否 | 外链地址 |
| 8 | create_time | timestamp | 是 | 否 | 创建时间 | |
| 9 | update_time | timestamp | 是 | 否 | 更新时间 |
表 4-4-auth(用户权限管理)
| 编号 | 字段名 | 类型 | 长度 | 是否非空 | 是否主键 | 注释 |
| 1 | auth_id | int | 是 | 是 | 授权ID | |
| 2 | user_group | varchar | 64 | 否 | 否 | 用户组 |
| 3 | mod_name | varchar | 64 | 否 | 否 | 模块名 |
| 4 | table_name | varchar | 64 | 否 | 否 | 表名 |
| 5 | page_title | varchar | 255 | 否 | 否 | 页面标题 |
| 6 | path | varchar | 255 | 否 | 否 | 路由路径 |
| 7 | parent | varchar | 64 | 否 | 否 | 父级菜单 |
| 8 | parent_sort | int | 是 | 否 | 父级菜单排序 | |
| 9 | position | varchar | 32 | 否 | 否 | 位置 |
| 10 | mode | varchar | 32 | 是 | 否 | 跳转方式 |
| 11 | add | tinyint | 是 | 否 | 是否可增加 | |
| 12 | del | tinyint | 是 | 否 | 是否可删除 | |
| 13 | set | tinyint | 是 | 否 | 是否可修改 | |
| 14 | get | tinyint | 是 | 否 | 是否可查看 | |
| 15 | field_add | text | 65535 | 否 | 否 | 添加字段 |
| 16 | field_set | text | 65535 | 否 | 否 | 修改字段 |
| 17 | field_get | text | 65535 | 否 | 否 | 查询字段 |
| 18 | table_nav_name | varchar | 500 | 否 | 否 | 跨表导航名称 |
| 19 | table_nav | varchar | 500 | 否 | 否 | 跨表导航 |
| 20 | option | text | 65535 | 否 | 否 | 配置 |
| 21 | create_time | timestamp | 是 | 否 | 创建时间 | |
| 22 | update_time | timestamp | 是 | 否 | 更新时间 |
表 4-5-cancel_order(取消订单)
| 编号 | 字段名 | 类型 | 长度 | 是否非空 | 是否主键 | 注释 |
| 1 | cancel_order_id | int | 是 | 是 | 取消订单ID | |
| 2 | registered_user | int | 否 | 否 | 注册用户 | |
| 3 | user_name | varchar | 64 | 否 | 否 | 用户姓名 |
| 4 | user_gender | varchar | 64 | 否 | 否 | 用户性别 |
| 5 | contact_information | varchar | 64 | 否 | 否 | 联系方式 |
| 6 | movie_title | varchar | 64 | 否 | 否 | 电影名称 |
| 7 | movie_number | varchar | 64 | 是 | 是 | 电影编号 |
| 8 | movie_times | varchar | 64 | 否 | 否 | 电影场次 |
| 9 | number_of_shadow_votes | double | 否 | 否 | 影票数量 | |
| 10 | total_number_of_tickets | varchar | 64 | 否 | 否 | 影票总额 |
| 11 | cancel_time | date | 否 | 否 | 取消时间 | |
| 12 | reason_for_cancellation | text | 65535 | 否 | 否 | 取消原因 |
| 13 | examine_state | varchar | 16 | 是 | 否 | 审核状态 |
| 14 | pay_state | varchar | 16 | 是 | 否 | 支付状态 |
| 15 | pay_type | varchar | 16 | 否 | 否 | 支付类型: 微信、支付宝、网银 |
| 16 | create_time | datetime | 是 | 否 | 创建时间 | |
| 17 | update_time | timestamp | 是 | 否 | 更新时间 | |
| 18 | source_table | varchar | 255 | 否 | 否 | 来源表 |
| 19 | source_id | int | 否 | 否 | 来源ID | |
| 20 | source_user_id | int | 否 | 否 | 来源用户 |
表 4-6-code_token(验证码)
| 编号 | 字段名 | 类型 | 长度 | 是否非空 | 是否主键 | 注释 |
| 1 | code_token_id | int | 是 | 是 | 验证码ID | |
| 2 | token | varchar | 255 | 否 | 否 | 令牌 |
| 3 | code | varchar | 255 | 否 | 否 | 验证码 |
| 4 | expire_time | timestamp | 是 | 否 | 失效时间 | |
| 5 | create_time | timestamp | 是 | 否 | 创建时间 | |
| 6 | update_time | timestamp | 是 | 否 | 更新时间 |
表 4-7-collect(收藏)
| 编号 | 字段名 | 类型 | 长度 | 是否非空 | 是否主键 | 注释 |
| 1 | collect_id | int | 是 | 是 | 收藏ID | |
| 2 | user_id | int | 是 | 是 | 收藏人ID | |
| 3 | source_table | varchar | 255 | 否 | 否 | 来源表 |
| 4 | source_field | varchar | 255 | 否 | 否 | 来源字段 |
| 5 | source_id | int | 是 | 否 | 来源ID | |
| 6 | title | varchar | 255 | 否 | 否 | 标题 |
| 7 | img | varchar | 255 | 否 | 否 | 封面 |
| 8 | create_time | timestamp | 是 | 否 | 创建时间 | |
| 9 | update_time | timestamp | 是 | 否 | 更新时间 |
表 4-8-comment(评论)
| 编号 | 字段名 | 类型 | 长度 | 是否非空 | 是否主键 | 注释 |
| 1 | comment_id | int | 是 | 是 | 评论ID | |
| 2 | user_id | int | 是 | 是 | 评论人ID | |
| 3 | reply_to_id | int | 是 | 否 | 回复评论ID | |
| 4 | content | longtext | 4294967295 | 否 | 否 | 内容 |
| 5 | nickname | varchar | 255 | 否 | 否 | 昵称 |
| 6 | avatar | varchar | 255 | 否 | 否 | 头像地址 |
| 7 | create_time | timestamp | 是 | 否 | 创建时间 | |
| 8 | update_time | timestamp | 是 | 否 | 更新时间 | |
| 9 | source_table | varchar | 255 | 否 | 否 | 来源表 |
| 10 | source_field | varchar | 255 | 否 | 否 | 来源字段 |
| 11 | source_id | int | 是 | 否 | 来源ID |
表 4-9-film_classification(电影分类)
| 编号 | 字段名 | 类型 | 长度 | 是否非空 | 是否主键 | 注释 |
| 1 | film_classification_id | int | 是 | 是 | 电影分类ID | |
| 2 | film_classification | varchar | 64 | 否 | 否 | 电影分类 |
| 3 | create_time | datetime | 是 | 否 | 创建时间 | |
| 4 | update_time | timestamp | 是 | 否 | 更新时间 |
表 4-10-hall_information(映厅信息)
| 编号 | 字段名 | 类型 | 长度 | 是否非空 | 是否主键 | 注释 |
| 1 | hall_information_id | int | 是 | 是 | 映厅信息ID | |
| 2 | name_of_the_reflecting_hall | varchar | 64 | 否 | 否 | 映厅名称 |
| 3 | room_no | varchar | 64 | 否 | 否 | 映厅编号 |
| 4 | screening_plan | varchar | 64 | 否 | 否 | 放映计划 |
| 5 | showtime | datetime | 否 | 否 | 放映时间 | |
| 6 | movie_times | varchar | 64 | 否 | 否 | 电影场次 |
| 7 | remarks_of_yingting_hall | text | 65535 | 否 | 否 | 映厅备注 |
| 8 | create_time | datetime | 是 | 否 | 创建时间 | |
| 9 | update_time | timestamp | 是 | 否 | 更新时间 |
表 4-11-hits(用户点击)
| 编号 | 字段名 | 类型 | 长度 | 是否非空 | 是否主键 | 注释 |
| 1 | hits_id | int | 是 | 是 | 点赞ID | |
| 2 | user_id | int | 是 | 否 | 点赞人 | |
| 3 | create_time | timestamp | 是 | 否 | 创建时间 | |
| 4 | update_time | timestamp | 是 | 否 | 更新时间 | |
| 5 | source_table | varchar | 255 | 否 | 否 | 来源表 |
| 6 | source_field | varchar | 255 | 否 | 否 | 来源字段 |
| 7 | source_id | int | 是 | 否 | 来源ID |
表 4-12-movie_information(电影信息)
| 编号 | 字段名 | 类型 | 长度 | 是否非空 | 是否主键 | 注释 |
| 1 | movie_information_id | int | 是 | 是 | 电影信息ID | |
| 2 | movie_title | varchar | 64 | 否 | 否 | 电影名称 |
| 3 | movie_number | varchar | 64 | 否 | 否 | 电影编号 |
| 4 | film_classification | varchar | 64 | 否 | 否 | 电影分类 |
| 5 | movie_cover | varchar | 255 | 否 | 否 | 电影封面 |
| 6 | movie_trailer | varchar | 255 | 否 | 否 | 电影预告 |
| 7 | movie_ticket_price | double | 否 | 否 | 电影票价 | |
| 8 | movie_times | varchar | 64 | 否 | 否 | 电影场次 |
| 9 | showing_time | date | 否 | 否 | 上映时间 | |
| 10 | movie_lead_actor | text | 65535 | 否 | 否 | 电影主演 |
| 11 | movie_introduction | text | 65535 | 否 | 否 | 电影简介 |
| 12 | hits | int | 是 | 否 | 点击数 | |
| 13 | praise_len | int | 是 | 否 | 点赞数 | |
| 14 | collect_len | int | 是 | 否 | 收藏数 | |
| 15 | comment_len | int | 是 | 否 | 评论数 | |
| 16 | online_ticket_purchase_limit_times | int | 是 | 否 | 购票限制次数 | |
| 17 | create_time | datetime | 是 | 否 | 创建时间 | |
| 18 | update_time | timestamp | 是 | 否 | 更新时间 |
表 4-13-notice(公告)
| 编号 | 字段名 | 类型 | 长度 | 是否非空 | 是否主键 | 注释 |
| 1 | notice_id | mediumint | 是 | 是 | 公告ID | |
| 2 | title | varchar | 125 | 是 | 否 | 标题 |
| 3 | content | longtext | 4294967295 | 否 | 否 | 正文 |
| 4 | create_time | timestamp | 是 | 否 | 创建时间 | |
| 5 | update_time | timestamp | 是 | 否 | 更新时间 |
表 4-14-online_ticket_purchase(在线购票)
| 编号 | 字段名 | 类型 | 长度 | 是否非空 | 是否主键 | 注释 |
| 1 | online_ticket_purchase_id | int | 是 | 是 | 在线购票ID | |
| 2 | registered_user | int | 否 | 否 | 注册用户 | |
| 3 | user_name | varchar | 64 | 否 | 否 | 用户姓名 |
| 4 | user_gender | varchar | 64 | 否 | 否 | 用户性别 |
| 5 | contact_information | varchar | 64 | 否 | 否 | 联系方式 |
| 6 | movie_title | varchar | 64 | 否 | 否 | 电影名称 |
| 7 | movie_number | varchar | 64 | 否 | 否 | 电影编号 |
| 8 | film_classification | varchar | 64 | 否 | 否 | 电影分类 |
| 9 | movie_ticket_price | double | 否 | 否 | 电影票价 | |
| 10 | movie_times | varchar | 64 | 否 | 否 | 电影场次 |
| 11 | number_of_shadow_votes | double | 否 | 否 | 影票数量 | |
| 12 | total_number_of_tickets | varchar | 64 | 否 | 否 | 影票总额 |
| 13 | appointment_time | date | 否 | 否 | 预约时间 | |
| 14 | purchase_notes | text | 65535 | 否 | 否 | 购买备注 |
| 15 | examine_state | varchar | 16 | 是 | 否 | 审核状态 |
| 16 | pay_state | varchar | 16 | 是 | 否 | 支付状态 |
| 17 | pay_type | varchar | 16 | 否 | 否 | 支付类型: 微信、支付宝、网银 |
| 18 | seat | varchar | 64 | 是 | 否 | 座位号 |
| 19 | cancel_order_limit_times | int | 是 | 否 | 取消限制次数 | |
| 20 | create_time | datetime | 是 | 否 | 创建时间 | |
| 21 | update_time | timestamp | 是 | 否 | 更新时间 | |
| 22 | source_table | varchar | 255 | 否 | 否 | 来源表 |
| 23 | source_id | int | 否 | 否 | 来源ID | |
| 24 | source_user_id | int | 否 | 否 | 来源用户 |
表 4-15-praise(点赞)
| 编号 | 字段名 | 类型 | 长度 | 是否非空 | 是否主键 | 注释 |
| 1 | praise_id | int | 是 | 是 | 点赞ID | |
| 2 | user_id | int | 是 | 是 | 点赞人 | |
| 3 | create_time | timestamp | 是 | 否 | 创建时间 | |
| 4 | update_time | timestamp | 是 | 否 | 更新时间 | |
| 5 | source_table | varchar | 255 | 否 | 否 | 来源表 |
| 6 | source_field | varchar | 255 | 否 | 否 | 来源字段 |
| 7 | source_id | int | 是 | 否 | 来源ID | |
| 8 | status | tinyint | 是 | 否 | 点赞状态:1为点赞,0已取消 |
表 4-16-registered_user(注册用户)
| 编号 | 字段名 | 类型 | 长度 | 是否非空 | 是否主键 | 注释 |
| 1 | registered_user_id | int | 是 | 是 | 注册用户ID | |
| 2 | user_name | varchar | 64 | 否 | 否 | 用户姓名 |
| 3 | user_gender | varchar | 64 | 否 | 否 | 用户性别 |
| 4 | contact_information | varchar | 16 | 否 | 否 | 联系方式 |
| 5 | examine_state | varchar | 16 | 是 | 否 | 审核状态 |
| 6 | user_id | int | 是 | 否 | 用户ID | |
| 7 | create_time | datetime | 是 | 否 | 创建时间 | |
| 8 | update_time | timestamp | 是 | 否 | 更新时间 |
表 4-17-schedule(日程管理)
| 编号 | 字段名 | 类型 | 长度 | 是否非空 | 是否主键 | 注释 |
| 1 | schedule_id | smallint | 是 | 是 | 日程ID | |
| 2 | content | varchar | 255 | 否 | 否 | 日程内容 |
| 3 | scheduled_time | datetime | 否 | 否 | 计划时间 | |
| 4 | user_id | int | 是 | 否 | 用户ID | |
| 5 | create_time | datetime | 否 | 否 | 创建时间 | |
| 6 | update_time | datetime | 否 | 否 | 更新时间 |
表 4-18-score(评分)
| 编号 | 字段名 | 类型 | 长度 | 是否非空 | 是否主键 | 注释 |
| 1 | score_id | int | 是 | 是 | 评分ID | |
| 2 | user_id | int | 是 | 否 | 评分人 | |
| 3 | nickname | varchar | 64 | 否 | 否 | 昵称 |
| 4 | score_num | double | 是 | 否 | 评分 | |
| 5 | create_time | timestamp | 是 | 否 | 创建时间 | |
| 6 | update_time | timestamp | 是 | 否 | 更新时间 | |
| 7 | source_table | varchar | 255 | 否 | 否 | 来源表 |
| 8 | source_field | varchar | 255 | 否 | 否 | 来源字段 |
| 9 | source_id | int | 是 | 否 | 来源ID |
表 4-19-slides(轮播图)
| 编号 | 字段名 | 类型 | 长度 | 是否非空 | 是否主键 | 注释 |
| 1 | slides_id | int | 是 | 是 | 轮播图ID | |
| 2 | title | varchar | 64 | 否 | 否 | 标题 |
| 3 | content | varchar | 255 | 否 | 否 | 内容 |
| 4 | url | varchar | 255 | 否 | 否 | 链接 |
| 5 | img | varchar | 255 | 否 | 否 | 轮播图 |
| 6 | hits | int | 是 | 否 | 点击量 | |
| 7 | create_time | timestamp | 是 | 否 | 创建时间 | |
| 8 | update_time | timestamp | 是 | 否 | 更新时间 |
表 4-20-upload(文件上传)
| 编号 | 字段名 | 类型 | 长度 | 是否非空 | 是否主键 | 注释 |
| 1 | upload_id | int | 是 | 是 | 上传ID | |
| 2 | name | varchar | 64 | 否 | 否 | 文件名 |
| 3 | path | varchar | 255 | 否 | 否 | 访问路径 |
| 4 | file | varchar | 255 | 否 | 否 | 文件路径 |
| 5 | display | varchar | 255 | 否 | 否 | 显示顺序 |
| 6 | father_id | int | 否 | 否 | 父级ID | |
| 7 | dir | varchar | 255 | 否 | 否 | 文件夹 |
| 8 | type | varchar | 32 | 否 | 否 | 文件类型 |
表 4-21-user(用户账户)
| 编号 | 字段名 | 类型 | 长度 | 是否非空 | 是否主键 | 注释 |
| 1 | user_id | int | 是 | 是 | 用户ID | |
| 2 | state | smallint | 是 | 否 | 账户状态:(1可用|2异常|3已冻结|4已注销) | |
| 3 | user_group | varchar | 32 | 否 | 否 | 所在用户组 |
| 4 | login_time | timestamp | 是 | 否 | 上次登录时间 | |
| 5 | phone | varchar | 11 | 否 | 否 | 手机号码 |
| 6 | phone_state | smallint | 是 | 否 | 手机认证:(0未认证|1审核中|2已认证) | |
| 7 | username | varchar | 16 | 是 | 否 | 用户名 |
| 8 | nickname | varchar | 16 | 否 | 否 | 昵称 |
| 9 | password | varchar | 64 | 是 | 否 | 密码 |
| 10 | | varchar | 64 | 否 | 否 | 邮箱 |
| 11 | email_state | smallint | 是 | 否 | 邮箱认证:(0未认证|1审核中|2已认证) | |
| 12 | avatar | varchar | 255 | 否 | 否 | 头像地址 |
| 13 | open_id | varchar | 255 | 否 | 否 | 针对获取用户信息字段 |
| 14 | create_time | timestamp | 是 | 否 | 创建时间 |
表 4-22-user_group(用户组)
| 编号 | 字段名 | 类型 | 长度 | 是否非空 | 是否主键 | 注释 |
| 1 | group_id | mediumint | 是 | 是 | 用户组ID | |
| 2 | display | smallint | 是 | 否 | 显示顺序 | |
| 3 | name | varchar | 16 | 是 | 否 | 名称 |
| 4 | description | varchar | 255 | 否 | 否 | 描述 |
| 5 | source_table | varchar | 255 | 否 | 否 | 来源表 |
| 6 | source_field | varchar | 255 | 否 | 否 | 来源字段 |
| 7 | source_id | int | 是 | 否 | 来源ID | |
| 8 | register | smallint | 否 | 否 | 注册位置 | |
| 9 | create_time | timestamp | 是 | 否 | 创建时间 | |
| 10 | update_time | timestamp | 是 | 否 | 更新时间 |
第五章 电影购票系统详细设计与实现
电影购票系统的详细设计与实现主要是根据前面的电影购票系统的需求分析和电影购票系统的总体设计来设计页面并实现业务逻辑。主要从电影购票系统界面实现、业务逻辑实现这两部分进行介绍。
5.1前端首页模块
首页提供了动态的轮播图展示,可以用于推广活动、电影推荐等内容。同时,首页会展示最新的电影资讯和电影信息推荐,帮助用户快速了解当前流行的影片和相关信息。前台首页模块展示如下图所示。

图 5-1前台首页模块图
5.2用户注册模块
不是电影购票系统中正式用户的是可以在线进行注册的,当填写上自己的账号+设置密码+确认密码+昵称+邮箱+手机号+身份+用户姓名+用户手机等信息后再点击“注册”按钮后将会先验证输入的有没有空数据,再次验证密码和确认密码是否是一样的,最后验证输入的账户名和数据库表中已经注册的账户名是否重复,只有都验证没问题后即可用户注册成功。其用户注册模块展示如下图所示。

图 5-2注册模块图
5.3登录模块
电影购票系统中的前台上注册后的用户是可以通过自己的用户名+密码进行登录的,当用户输入完整的自己的用户名+密码信息并点击“登录”按钮后,将会首先验证输入的有没有空数据,再次验证输入的用户名+密码和数据库中当前保存的用户信息是否一致,只有在一致后将会登录成功并自动跳转到电影购票系统的首页中,否则将会提示相应错误信息,登录模块如下图所示。

图 5-3登录模块图
5.4前端注册用户功能模块
5.4.1电影资讯模块
用户可以浏览电影资讯,查看详情了解最新的电影新闻、影评、导演动态等。通过搜索功能,用户可以快速找到感兴趣的电影资讯内容。用户可以点赞、收藏、评论自己感兴趣的资讯,也可以回复其他用户的评论进行互动。如下图所示:

图 5-4电影资讯模块图
5.4.2网站公告模块
用户可以查看网站公告,包括平台最新的更新、维护通知等。同时,用户还可以访问“关于我们”、“联系方式”和“网站介绍”页面,了解平台的背景信息和联系方式。如下图所示。

图 5-5网站公告模块图
5.4.3电影信息模块
在电影信息页面,用户可以查看电影的详细资料,包括电影名称、编号、分类等基本信息。同时,系统会提供电影的预告片视频,用户可以直接观看。此外,电影的票价信息也会显示在此页面。用户可以点赞、收藏电影信息,并且可以直接进行购票操作。如下图所示。

图 5-7电影详情模块图

图 5-8购买电影模块图
5.4.4个人中心-在线购票模块
用户可以查看电影的购票详情,包括票价、影院信息、上映时间等。用户可以通过平台进行购票支付,同时支持查询已购票的订单信息。用户还可以选择重置查询条件、删除订单记录,且如果购票审核通过后,用户可进行订单的取消操作。如下图所示。

图 5-9支付购票费用模块图

图 5-10取消购票模块图
5.5后端管理员功能模块
5.5.1后台首页模块
管理员可以在后台首页查看平台的统计信息,如在线购票的统计数据、折线图展示等。管理员还可以管理自己的个人资料和密码,确保后台操作的安全性。如下所示。

图 5-12后台首页模块图
5.5.2系统用户模块
管理员能够查看所有系统用户的详细信息,包括注册用户和管理员账户。管理员有权限对用户账户进行增、删、改、查等操作,能够有效管理平台的用户信息。用户管理流程图如下所示。

图 5-13用户管理流程图
系统用户模块如下图所示。

图 5-14系统用户模块图
5.5.3电影信息管理模块
管理员可以查看平台上所有电影的信息,包括电影的详细资料和用户的评论。管理员有权限添加新的电影信息、修改现有电影信息、查询电影信息以及删除不需要的电影数据,确保平台内的电影信息保持最新和完整。如下图所示。

图 5-15添加电影信息模块图
5.5.4在线购票管理模块
管理员可以查看用户的在线购票详情,审核用户的购票申请,确保票务信息的正确性。管理员还可以处理票务的支付与取消操作,同时具备增、删、改、查的管理权限,管理所有购票记录。如下图所示。

图 5-16审核在线购票模块图
5.5.5取消订单管理模块
管理员可以查看用户取消的订单信息,进行审核、支付或取消操作。管理员有权限进行订单的查询、重置和删除操作,确保平台订单管理的顺畅性和高效性。模块如下图所示。

图 5-17取消订单管理理模块图
5.5.6映厅信息管理模块
管理员可以查看和添加影院映厅的信息,包括映厅的座位数、屏幕大小、放映设备等内容。管理员可以通过该模块进行映厅信息的查询、修改、删除等操作,确保影厅信息的准确性。如下图所示。

图 5-18添加映厅信息模块图
5.5.7系统管理模块
系统管理模块让管理员能够对平台的轮播图进行管理。管理员可以通过该模块对轮播图进行增、删、改、查操作,确保平台首页展示的内容及时更新、符合用户需求。如下图所示。

图 5-18轮播图管理模块图
第六章 系统测试
6.1系统测试的目的
测试的主要目的是确保系统的功能和性能满足预期的需求,同时识别和修复潜在的缺陷。通过系统测试,可以验证各个功能模块的正确性和稳定性,确保系统在不同使用场景下的表现符合设计要求。测试目的包括确认系统功能的完整性、验证数据处理的准确性、评估系统的性能和安全性[10]。测试还可以提高用户满意度,保证用户在使用系统时获得流畅和可靠的体验。通过全面的测试,可以降低后期维护成本,减少系统上线后出现故障的风险,从而保障系统的长期稳定运行。
6.2测试方法
在本系统中,测试方法主要依赖于测试用例的设计与执行。测试用例是根据系统需求文档编写的,覆盖所有功能模块及其边界情况。每个测试用例包含输入数据、预期结果和实际结果的对比,以验证系统的功能是否按预期工作。
常见的测试用例包括功能测试用例、边界测试用例和异常测试用例。功能测试用例针对系统的各项功能进行验证;边界测试用例则侧重于输入数据的边界条件,验证系统在极端情况下是否能够稳定运行;异常测试用例则用于验证系统在处理错误输入或异常情况时的反应。本文选择功能测试用例进行系统测试。
在测试执行过程中,记录每个用例的执行结果,并根据实际结果与预期结果的对比,判断系统是否存在缺陷。通过系统化的测试用例执行,可以有效提高测试的覆盖率和效率,为系统的最终上线提供保障。
6.3测试用例
6.3.1用户登录功能测试
表6-1 用户登录功能测试表
| 用例名称 | 用户登录系统 |
| 目的 | 测试用户通过正确的用户名和密码可否登录功能 |
| 前提 | 未登录的情况下 |
| 测试流程 | 1) 进入登录页面 2) 输入正确的用户名和密码 |
| 预期结果 | 用户名和密码正确的时候,跳转到登录成功界面,反之则显示错误信息,提示重新输入 |
| 实际结果 | 实际结果与预期结果一致 |
6.3.2创建数据测试
在系统中,创建功能也是基础功能之一,因此创建功能的测试很有代表性。在此章节主要列举在创建时各种情况下系统结果的测试。由于系统涉及创建功能操作过多,因此将多处统称创建功能。
创建数据用例如表6-2 所示。
表6-2 创建数据测试用例
| 测试用例编号 | YL_05 | |
| 测试用例名称 | 系统使用者进行创建数据 | |
| 测试用例描述 | 使用者输入要创建的数据 | |
| 系统入口 | 浏览器 | |
| 步骤 | 预期结果 | 实际结果 |
| 输入完整并且格式正确的数据 | 提示“创建成功”,并显示所有数据 | 预期结果 |
| 核心位置数据但非必要位置不输入数据 | 提示“创建成功”,并显示所有数据 | 预期结果 |
| 核心数据位置不输入数据 | 提示“创建失败” | 预期结果 |
6.3.3修改数据测试
在系统中,修改功能是系统主要实现功能,因此修改功能的测试很有代表性。在此章节主要列举在修改时各种情况下系统结果的测试。由于系统涉及修改功能操作过多,因此将多处数据表记录修改和状态修改统称修改功能。
修改数据用例如表6-3所示。
表6-3 修改数据测试用例
| 测试用例编号 | YL_06 | |
| 测试用例名称 | 系统使用者进行修改数据 | |
| 测试用例描述 | 使用者对可修改的数据项进行修改 | |
| 系统入口 | 浏览器 | |
| 步骤 | 预期结果 | 实际结果 |
| 将现有数据修改成正确的数据 | 提示“修改成功”,并显示所有数据 | 预期结果 |
| 将现有数据修改成错误的数据 | 提示“修改失败” | 预期结果 |
6.3.4查询数据测试
在系统中,查询功能是使用系统使用最多也是最基础的功能,因此查询功能的测试很有代表性。在此章节主要列举在查询时各种情况下系统结果的测试。
查询数据用例如表6-4所示。
表6-4 查询数据测试用例
| 测试用例编号 | YL_05 | |
| 测试用例名称 | 系统使用者进行查询数据 | |
| 测试用例描述 | 全部查询以及输入关键词查询 | |
| 系统入口 | 浏览器 | |
| 步骤 | 预期结果 | 实际结果 |
| 界面自动查询全部 | 显示对应所有记录 | 预期结果 |
| 输入已存在且能匹配成功的关键字 | 显示所查询到的数据 | 预期结果 |
| 输入不存在的关键字 | 显示数据界面为空 | 预期结果 |
6.4测试结果
在本次测试的过程主要针对所有功能下的添加操作,修改操作和删除操作,并以真实数据一一进行相关功能项目的输入,最终能够保证每个项目涉及的功能都能够正常运行,因此能够保证本次设计的,已实现的功能能够正常运行并且相关数据库的信息也同样保证正确。
结 论
经过本次系统测试,电影购票系统的各项功能均得到了全面验证。测试结果显示,系统在不同使用场景下均能稳定运行,功能和性能达到了预期的设计要求。特别是在数据创建、数据修改以及数据查询等核心功能上,系统展现出了良好的稳定性和准确性。
在测试过程中发现了若干潜在的缺陷,并及时进行了修复。这些修复工作进一步提升了系统的可靠性和用户体验。通过全面执行测试用例,确保了系统的测试覆盖率达到了较高水平,为系统的最终上线提供了坚实保障。
综上所述,本次系统测试取得了圆满成功。电影购票系统的功能和性能均达到预期目标,为后续开发和维护奠定了坚实基础。该模块将在实际应用中发挥出色表现,提供高效、便捷的资源管理服务。
参考文献
- 尹应荆.JAVA编程语言在计算机软件开发中的应用[J].石河子科技,2023,(05):45-47.
- 刘江涛,王亮亮,吴庆茹,等.基于B/S模式的铁路勘测设计案例信息化管理系统设计与实现[J].铁路计算机应用,2021,30(03):32-35.
- 张丹丹,李弘.基于B/S架构的办公管理系统设计与开发[J].铁路通信信号工程技术,2024,21(09):44-48+106.
- 王志亮,纪松波.基于SpringBoot的Web前端与数据库的接口设计[J].工业控制计算机,2023,36(03):51-53.
- 熊永平.基于SpringBoot框架应用开发技术的分析与研究[J].电脑知识与技术,2021,15(36):76-77.
- 赵媛.基于Vue的Web系统前端性能优化分析[J].电脑编程技巧与维护,2024,(09):44-46.
- 秦冬.浅析Vue框架在前端开发中的应用[J].信息与电脑(理论版),2024,36(13):61-63.
- 李艳杰.MySQL数据库下存储过程的综合运用研究[J].现代信息科技,2023,7(11):80-82+88.
- 周晓玉,崔文超.基于Web技术的数据库应用系统设计[J].信息与电脑(理论版),2023,35(09):189-191.
- 李俊萌.计算机软件测试技术与开发应用策略分析[J].信息记录材料,2023,24(03):50-52.
- Java Sunrise Coffee: Better Beans, and Better Coffee [J]. M2 Presswire, 2025,
- Salunke V S ,Ouda A . A Performance Benchmark for the PostgreSQL and MySQL Databases [J]. Future Internet, 2024, 16 (10): 382-382.
- Shao W ,Liu K . Design and Implementation of Online Ordering System Based on SpringBoot [J]. Journal of Big Data and Computing, 2024, 2 (3):
- 孙辉妮. 在线购买电影票退改签权益保护的正当性 [J]. 人民司法, 2023, (26): 92-94.
- 杨晟,罗奇. 基于Spring Boot的在线影院售票系统的设计 [J]. 网络安全技术与应用, 2022, (08): 38-39.
- 刘馨蔚. 电影市场回暖,在线购票或成“源头活水” [J]. 中国对外贸易, 2022, (07): 58-59.
- 李乔宇. 万达电影再推股东低价购票 上市公司回馈现花式带货[N]. 证券日报, 2022-06-24 (B02).
- 薛宁,李琳. 观众的构成与审美偏好——基于“中国电影观众满意度调查”的分析 [J]. 当代电影, 2022, (03): 4-16.
- 刘艳秋,卜永波,王冬青,等. 基于微信小程序的电影票购票系统设计与实现 [J]. 电脑编程技巧与维护, 2021, (12): 68-70.
- 肖泉彬,何敏. 基于JSP的电影购票系统设计与开发 [J]. 电脑知识与技术, 2020, 16 (07): 67-68+92.
致 谢
电影购票系统的设计与实施工作业已圆满结束。尽管过程中遭遇了诸多挑战,但内心却充满了自豪与满足感。在此,我要向大学四年间所有教导过我的老师们表达最深的谢意。他们的专业知识与人生智慧,使我得以成长为一名能够独立完成系统设计的学生。特别要感谢我的指导老师,他以无比的耐心解答我的疑惑,引导我解决问题,并提升了我的自主解决问题的能力。同时,室友和同学们的宝贵建议与支持,也让我取得了显著的进步。展望未来,我将继续不懈追求卓越,以不负所学所悟以及老师的期望。坚信只要保持坚定的信念与不懈的努力,未来必将取得更加辉煌的成就。期待一个更加美好的未来!
此外,电影购票系统的设计与实施不仅是一次技术上的挑战,更是个人成长的磨砺。挫折与困难成为了我成长的垫脚石,让我更深入地理解问题,并精确地找到解决方案。每解决一个问题,我都感到莫大的满足与自豪。
对于未来,我满怀期待与信心。无论前路多么崎岖,只要保持坚定的信念并持续努力,我坚信必将取得更大的成就。期待将所学的知识与技能应用于实践,为社会作出更大的贡献。
最后,我要向所有帮助和支持我的人表达最诚挚的感谢。你们的教诲、鼓励与支持,是我取得今日成就的重要因素。我将继续努力,不辜负你们的期望,为实现更加美好的未来而不懈奋斗。
1790

被折叠的 条评论
为什么被折叠?



