摘要
随着高校体育教育改革的不断深入,大学生身体素质管理的信息化需求日益增强。为提升体测工作的管理效率和服务水平,本文设计并实现了一个基于 Java 的大学生身体素质管理系统,采用 Spring Boot 作为核心开发框架,结合 MySQL 数据库与前后端分离架构,构建了功能完善、操作便捷的智能化管理平台。系统分为管理员和学生两大用户角色,涵盖了体测项目管理、成绩记录、健康建议、信息反馈、公告资讯发布及交流互动等主要功能模块。通过系统化数据管理和多维度信息展示,实现了体测流程的标准化与个性化健康指导的有机结合,提升了学生参与体育锻炼的积极性与管理工作的科学性。
测试结果表明,该系统运行稳定,具备良好的实用性与扩展性,能够有效支持高校体育教学与健康管理工作的数字化转型。
关键词: Java;Spring Boot;身体素质管理;高校体育;信息管理系统
Abstract
With the continuous deepening of the reform of physical education in universities, the demand for information technology in the management of college students' physical fitness is increasing. To improve the management efficiency and service level of physical testing work, this article designs and implements a Java based university student physical fitness management system, using Spring Boot as the core development framework, combined with MySQL database and front-end and back-end separation architecture, to build a fully functional and easy-to-use intelligent management platform. The system is divided into two main user roles: administrator and student, covering major functional modules such as physical examination project management, score recording, health advice, information feedback, announcement and information release, and communication and interaction. Through systematic data management and multi-dimensional information display, the organic combination of standardized physical examination process and personalized health guidance has been achieved, enhancing students' enthusiasm for participating in physical exercise and the scientificity of management work.
The test results show that the system runs stably, has good practicality and scalability, and can effectively support the digital transformation of physical education teaching and health management in universities.
Key words: Java; Spring Boot; Physical fitness management; College sports; Management Information System
目录
1绪论
在当前高校教育体系中,体育教育作为促进学生全面发展的重要组成部分,受到越来越多的关注。随着国家对学生体质健康水平的重视程度不断提高,传统的体测管理方式已难以满足现代高校对数据处理、信息反馈与个性化服务的需求。大学生身体素质管理系统的提出,源于信息化手段在教育管理领域的不断渗透与应用,旨在通过技术手段优化体测流程,提升管理效率,增强学生参与体育锻炼的主动性和持续性。
高校每年需组织大规模的学生体能测试,涉及项目繁多、数据量庞大,仅依靠人工操作容易出现效率低下、信息滞后等问题。借助现代信息技术构建专门的管理系统,有助于实现体测信息的集中存储、快速查询与动态更新,为学校提供更加科学的决策依据。同时,系统还能结合学生的体测结果生成个性化的健康指导内容,帮助学生更清晰地了解自身身体状况,从而制定合理的锻炼计划。
因此,研究和构建适用于高校环境的身体素质管理系统,不仅有助于提升体育教学管理的规范化和精细化水平,也为推动校园健康管理工作的长效发展提供了有效支撑。
在当前教育信息化发展的推动下,身体素质管理系统作为一种辅助体育教学与健康管理的工具,在国内外高校中逐步受到关注。国外部分高校较早引入信息技术来支持体育教学管理,通过开发基于网络的信息系统,实现学生体测数据的记录、分析与反馈。这些系统通常结合课程管理平台,提供成绩录入、数据查询和健康评估等基础功能,注重与健康教育内容的整合,提升学生对自身身体素质的关注度。
国内近年来也陆续开展了相关研究,许多高校尝试将传统体育管理工作与计算机技术相结合,构建适用于本校实际情况的体测信息管理平台。多数系统以提高数据处理效率为目标,侧重于体测报名、成绩管理、公告发布等基本功能的实现,部分系统还增加了健康建议、信息反馈和交流互动模块,增强系统的实用性与参与感。但在功能完善性、用户体验以及长期运行维护方面仍有进一步优化空间。
总体来看,随着高校对体育教学质量要求的提升,身体素质管理系统的建设逐渐从单一的数据管理向综合性的服务支持转变,成为支撑校园体育工作的重要手段之一。
2相关技术介绍
B/S(Browser/Server)架构是一种基于浏览器和服务器的应用架构模式。它以Web浏览器作为客户端,服务器端通过Web技术提供应用服务。客户端通过浏览器与服务器进行交互,用户无需安装专门的客户端应用程序,只需要通过互联网连接即可访问应用程序[1]。在B/S架构中,客户端主要承担用户界面的呈现和基本的输入输出功能,而核心的业务处理、数据存储等操作则由服务器端完成。这种架构的核心优势在于无需在每个客户端机器上安装或更新软件,只要用户的浏览器符合要求,就可以使用系统。
B/S(Browser/Server)架构是一种网络架构模型,其主要特点是客户端通过浏览器与服务器进行通信,所有的业务逻辑和数据处理都在服务器端完成,客户端仅负责展示数据[2]。B/S架构本质上是一种客户端-服务器模式的变体,它通过将传统的C/S(Client/Server)架构中的客户端功能移到浏览器中,简化了客户端的开发和维护工作。在B/S架构中,用户通过浏览器发送请求,浏览器负责展示从服务器获取的数据,服务器则处理请求并返回响应。该架构避免了安装和配置客户端软件的麻烦,也减少了对客户端硬件的依赖,适合于需要大规模部署和跨平台支持的应用系统。
B/S模式三层结构图如图2-1所示。

图2-1 B/S模式三层结构图
2.2 SpringBoot框架
SpringBoot是一个用于简化Spring应用开发的开源框架,通过减少开发人员配置和依赖的复杂性,使得开发者能够快速构建基于Spring的生产级应用。SpringBoot基于Spring框架之上,提供了一种自配置的方式,使得开发者可以以最少的配置来启动和开发Spring应用[3]。它通过约定优于配置的原则,将常见的配置预设,使得开发人员能够聚焦于业务逻辑的实现,而不必过多关注繁琐的配置和环境搭建。
SpringBoot框架的核心特点之一是其自动配置功能。它能够根据项目中已存在的类和库,自动推断出开发环境的配置需求,减少了手动配置的工作量。SpringBoot还提供了嵌入式Web服务器支持(如Tomcat、Jetty等),使得应用可以以独立的Java应用形式运行,不再依赖外部的Web容器。这种特性使得SpringBoot特别适合于微服务架构的构建。SpringBoot还通过其提供的启动器(Starters)简化了常见功能的集成,例如数据库连接、消息队列、缓存、认证与授权等,从而提升了开发效率[4]。
2.3 Vue技术
Vue.js是一款用于构建用户界面的渐进式JavaScript框架,提供一种灵活而高效的方式来开发单页面应用(SPA)。Vue的设计理念是通过尽量简化开发过程,提供一种声明式的方式来构建用户界面[5]。Vue.js通过数据驱动的视图模型,允许开发者以声明式语法绑定数据与视图,使得应用的状态和界面表现更加简洁和可维护。它的核心思想是通过组件化开发将复杂的UI拆分为可重用的独立模块,从而提升了代码的模块化、可维护性和可扩展性。
Vue.js具备响应式数据绑定和虚拟DOM的特性。响应式数据绑定意味着当数据变化时,Vue会自动更新与之绑定的DOM元素,从而实现视图的实时更新。虚拟DOM则是Vue.js的一种优化手段,通过将对DOM的操作抽象为一个虚拟的DOM树来提高性能,减少实际DOM操作的开销[6]。Vue还提供了丰富的插件和工具,如Vue Router用于路由管理,Vuex用于状态管理,方便开发者构建复杂的前端应用。Vue的灵活性和简洁性使其成为现代Web开发中常用的前端框架之一。
2.4 MySQL数据库
MySQL是一种开源的关系型数据库管理系统(RDBMS),基于SQL(结构化查询语言)进行数据操作。作为一个被广泛使用的数据库系统,MySQL具有高度的性能、可扩展性和可靠性。MySQL使用表格结构来存储数据,每个表由多个列和行组成,数据通过SQL查询语言进行操作[7]。MySQL支持多种数据类型,如整数、浮动小数、字符串、日期等,以满足不同应用场景对数据存储的需求。在实际应用中,MySQL通常用于存储和管理结构化数据,通过索引、视图、触发器等功能提升数据查询的效率和数据的完整性。
MySQL支持ACID事务特性(原子性、一致性、隔离性、持久性),确保数据库操作的可靠性和数据的一致性。它还支持多种存储引擎,其中InnoDB是最常用的存储引擎,具备事务支持、行级锁定和外键约束等特性,适用于高并发、高可靠性的数据存储需求。MySQL可以通过主从复制、分区和分库分表等技术实现横向扩展,以应对大规模数据存储和高负载的应用需求。MySQL还具有灵活的权限管理机制,支持用户角色管理、细粒度的权限控制等,保障数据的安全性。
3需求分析
从技术角度来看,Spring Boot作为一种轻量级、快速构建的Java框架,能够提高开发效率,降低系统的复杂程度,易于维护和升级。同时,MySQL作为关系型数据库,能够支持平台数据的存储与管理,保障系统的稳定性和高效性。因此,本系统具有技术可行性。
考虑到Springboot、Vue、MyBatis Plus及MySQL等均为开源技术,无需支付高昂的许可费用,大大降低了系统的开发成本。同时,这些技术拥有广泛的用户群体和成熟的社区支持,便于获取技术支持和资源共享。此外,系统的实施将显著用户体验,从而带来潜在的经济效益。因此,从经济角度来看,该系统的开发同样具备可行性。
系统设计应遵循用户友好原则,确保用户能够轻松上手并高效使用。通过合理的界面布局、直观的操作流程以及详尽的帮助文档,可以大大降低用户的学习成本,提高系统的操作可行性。此外,系统还应具备完善的权限管理和数据安全机制,确保操作的安全性和合规性。
对于大学生身体素质管理系统的设计与实现,下面是系统性能分析表:
表3.1性能需求表
| 项目 | 内容 |
| 响应时间 | 系统对用户请求的响应时间需在500ms以内 |
| 并发用户数 | 系统需要支持1000个并发用户同时访问 |
| 吞吐量 | 系统每秒需要处理1000个请求 |
| 可用性 | 系统需要保证每月99.9%的可用性 |
| 数据安全 | 用户敏感数据需要加密存储,并支持数据库备份和恢复 |
| 数据一致性 | 系统中的数据操作需保证ACID特性,确保数据一致性 |
| 扩展性 | 系统需要支持水平扩展,能够方便地增加服务器节点以应对高请求量 |
| 可维护性 | 系统代码需要清晰易懂、结构良好,方便维护和修改 |
| 日志记录 | 系统需要记录用户操作日志、异常日志以及系统运行日志 |
| 监控报警 | 系统需要实时监控运行状态,当系统异常时能够及时发送警报通知相关人员 |
| 缓存设置 | 针对频繁使用的数据,系统需要进行合适的缓存 |
功能需求分析是对系统所需功能进行详细描述的过程,明确系统的目标、功能模块及其相互关系。在此阶段,结合用户需求、业务流程和技术架构,识别系统必须实现的各项功能,并对其优先级、实现方式和约束条件进行梳理。通过功能需求分析,确保系统设计能够满足实际需求,且具有良好的可用性、可维护性和扩展性,为后续的系统开发和测试提供明确的指导和依据。
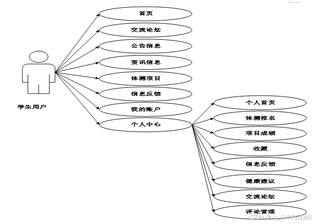
首页:展示最新公告、资讯动态、体测提醒等综合信息。
交流论坛:支持发帖回帖、点赞收藏、互动讨论体育与健康话题。
公告信息:查看学校及系统发布的各类通知信息。
资讯信息:阅读健康知识、运动技巧等相关文章。
体测项目:浏览所有体测项目规则与要求,了解测试流程并报名参加。
信息反馈:向管理员提交使用过程中的问题或建议。
我的账户:修改密码、绑定手机号、完善个人资料及头像设置。
个人中心:包含个人首页、体测报名、成绩查询、健康建议、收藏内容、评论记录等多项功能,集中管理个人信息与活动记录。
学生用户用例图如图3-1所示。
图3-1 学生用户用例图
后台首页:提供系统核心数据概览,如用户数量、体测报名情况、待处理任务等,并提供快速操作入口。
系统用户:对注册学生和管理员账号进行统一管理,支持查看、编辑、禁用等操作。
体测项目管理:添加、修改或删除体测项目,设置评分标准与测试说明等内容。
项目分类管理:管理体测项目的分类信息,便于学生查找和系统展示。
体测报名管理:审核学生报名信息,安排体测时间,处理异常报名情况。
项目成绩管理:录入、查询、修改学生成绩,支持批量导入导出体测成绩数据。
信息反馈管理:查看学生提交的反馈内容,进行回复处理,提升用户体验。
健康建议管理:制定健康建议模板,系统可根据体测成绩自动生成个性化建议。
轮播图管理(系统管理模块):上传和管理首页轮播图资源,设置跳转链接与展示顺序。
公告信息管理:发布、编辑和删除系统公告,设置置顶与发布时间。
资讯信息及分类管理:发布健康管理类资讯文章,并对资讯进行分类维护。
交流论坛管理:审核用户发帖与评论内容,维护平台良好的交流环境。
管理员用例图如图3-2所示。

图3-2管理员用例图
3.4系统流程分析
3.4.1程序操作流程
用户访问系统,可以选择进行注册或登录操作。注册成功后,用户可以使用注册的账号登录平台。登录后的用户可以进入系统功能界面,使用自己权限内的功能操作。程序操作流程图如图3-3所示。

图3-3 程序操作流程图
3.4.2登录流程
用户访问系统,进入登录页面页面,入其用户名和密码,后端服务接收登录请求,验证用户提供的用户名和密码是否匹配数据库中存储的信息,验证通过即可登录成功。登录流程图如图3-4所示。

图3-4 登录流程图
3.4.3注册流程
未有账号的用户可进入注册界面进行注册操作,填写注册表格,包括用户名、密码、电子邮件等必要信息。后台系统验证并保存用户提交的信息。分配唯一用户标识符。注册成功后,用户可以使用账号密码进行登录。用户注册流程图如图3-5所示。

图3-5注册流程图
4系统设计
系统由表现层、业务逻辑层、数据访问层和数据库服务器组成。表现层通过浏览器(如IE、Chrome、Firefox)与用户交互,采用FreeMarker、Bootstrap、jQuery等技术实现界面呈现。业务逻辑层负责处理系统的核心业务逻辑,通过分模块设计实现功能分离。数据访问层使用MyBatis框架连接数据库,执行数据的增删改查操作。数据库服务器采用MySQL进行数据存储和管理,为系统提供稳定的数据库支持。整个架构通过Tomcat服务器完成用户请求的接收和处理,确保系统的高效运行[8]。整个系统架构如图4-1所示。

图4-1 系统架构图

图4-2 系统功能结构图
数据库设计是系统开发中至关重要的环节,为系统提供高效、规范的数据存储和管理方案。设计过程包括需求分析、实体设计、表设计和逻辑结构设计。首先,通过分析业务需求,确定系统的核心实体及其属性,同时明确实体间的关系。接着,将实体抽象为具体的数据库表,为每张表定义字段名、数据类型、主键和外键,通过主外键关系和关联表设计,保证数据的完整性和一致性。最后,数据库逻辑设计进一步优化表之间的关系,通过索引、视图和存储过程提升查询效率和操作性能。整个设计需严格遵循规范,避免数据冗余和冲突,确保系统在高并发访问和复杂数据处理场景下的稳定性和高效性。
数据库实体设计是数据库设计的关键步骤,对实际业务逻辑中涉及的实体及其属性进行抽象建模,明确系统中的主要信息对象及其关系[9]。在实体设计中,根据需求分析确定系统的核心实体,如用户、角色、权限等,提取实体的主要属性,如用户的ID、姓名、联系方式,名称、类型等,同时定义各实体之间的关系,包括一对一、一对多、多对多等。在设计过程中,注重实体的完整性、规范性和唯一性,确保设计能够满足系统功能需求,并为后续的表设计提供清晰的结构框架。实体设计需遵循数据库设计的标准化要求,避免数据冗余和不必要的复杂度。
系统全局E-R图如图4-3所示。
图4-3系统E-R图
数据库表设计基于实体设计,将抽象的实体映射为具体的表结构。设计过程中,为每个实体定义表名、字段名及数据类型 [10]。根据业务需求,合理定义主键、外键及约束条件,确保表之间的关联性,例如通过外键建立用户表和角色表之间的关系。表设计时注重数据存储的完整性、一致性,并通过索引优化查询效率,最终确保数据库结构能够支持系统的功能需求。以下是系统的数据库表设计展示。
表 4-1-access_token(登陆访问时长)
| 编号 | 字段名 | 类型 | 长度 | 是否非空 | 是否主键 | 注释 |
| 1 | token_id | int | 是 | 是 | 临时访问牌ID | |
| 2 | token | varchar | 64 | 否 | 否 | 临时访问牌 |
| 3 | info | text | 65535 | 否 | 否 | 信息 |
| 4 | maxage | int | 是 | 否 | 最大寿命:默认2小时 | |
| 5 | create_time | timestamp | 是 | 否 | 创建时间 | |
| 6 | update_time | timestamp | 是 | 否 | 更新时间 | |
| 7 | user_id | int | 是 | 否 | 用户编号 |
表 4-2-article(文章)
| 编号 | 字段名 | 类型 | 长度 | 是否非空 | 是否主键 | 注释 |
| 1 | article_id | mediumint | 是 | 是 | 文章id | |
| 2 | title | varchar | 125 | 是 | 是 | 标题 |
| 3 | type | varchar | 64 | 是 | 否 | 文章分类 |
| 4 | hits | int | 是 | 否 | 点击数 | |
| 5 | praise_len | int | 是 | 否 | 点赞数 | |
| 6 | create_time | timestamp | 是 | 否 | 创建时间 | |
| 7 | update_time | timestamp | 是 | 否 | 更新时间 | |
| 8 | source | varchar | 255 | 否 | 否 | 来源 |
| 9 | url | varchar | 255 | 否 | 否 | 来源地址 |
| 10 | tag | varchar | 255 | 否 | 否 | 标签 |
| 11 | content | longtext | 4294967295 | 否 | 否 | 正文 |
| 12 | img | varchar | 255 | 否 | 否 | 封面图 |
| 13 | description | text | 65535 | 否 | 否 | 文章描述 |
表 4-3-article_type(文章分类)
| 编号 | 字段名 | 类型 | 长度 | 是否非空 | 是否主键 | 注释 |
| 1 | type_id | smallint | 是 | 是 | 分类ID | |
| 2 | display | smallint | 是 | 否 | 显示顺序 | |
| 3 | name | varchar | 16 | 是 | 否 | 分类名称 |
| 4 | father_id | smallint | 是 | 否 | 上级分类ID | |
| 5 | description | varchar | 255 | 否 | 否 | 描述 |
| 6 | icon | text | 65535 | 否 | 否 | 分类图标 |
| 7 | url | varchar | 255 | 否 | 否 | 外链地址 |
| 8 | create_time | timestamp | 是 | 否 | 创建时间 | |
| 9 | update_time | timestamp | 是 | 否 | 更新时间 |
表 4-4-auth(用户权限管理)
| 编号 | 字段名 | 类型 | 长度 | 是否非空 | 是否主键 | 注释 |
| 1 | auth_id | int | 是 | 是 | 授权ID | |
| 2 | user_group | varchar | 64 | 否 | 否 | 用户组 |
| 3 | mod_name | varchar | 64 | 否 | 否 | 模块名 |
| 4 | table_name | varchar | 64 | 否 | 否 | 表名 |
| 5 | page_title | varchar | 255 | 否 | 否 | 页面标题 |
| 6 | path | varchar | 255 | 否 | 否 | 路由路径 |
| 7 | parent | varchar | 64 | 否 | 否 | 父级菜单 |
| 8 | parent_sort | int | 是 | 否 | 父级菜单排序 | |
| 9 | position | varchar | 32 | 否 | 否 | 位置 |
| 10 | mode | varchar | 32 | 是 | 否 | 跳转方式 |
| 11 | add | tinyint | 是 | 否 | 是否可增加 | |
| 12 | del | tinyint | 是 | 否 | 是否可删除 | |
| 13 | set | tinyint | 是 | 否 | 是否可修改 | |
| 14 | get | tinyint | 是 | 否 | 是否可查看 | |
| 15 | field_add | text | 65535 | 否 | 否 | 添加字段 |
| 16 | field_set | text | 65535 | 否 | 否 | 修改字段 |
| 17 | field_get | text | 65535 | 否 | 否 | 查询字段 |
| 18 | table_nav_name | varchar | 500 | 否 | 否 | 跨表导航名称 |
| 19 | table_nav | varchar | 500 | 否 | 否 | 跨表导航 |
| 20 | option | text | 65535 | 否 | 否 | 配置 |
| 21 | create_time | timestamp | 是 | 否 | 创建时间 | |
| 22 | update_time | timestamp | 是 | 否 | 更新时间 |
表 4-5-code_token(验证码)
| 编号 | 字段名 | 类型 | 长度 | 是否非空 | 是否主键 | 注释 |
| 1 | code_token_id | int | 是 | 是 | 验证码ID | |
| 2 | token | varchar | 255 | 否 | 否 | 令牌 |
| 3 | code | varchar | 255 | 否 | 否 | 验证码 |
| 4 | expire_time | timestamp | 是 | 否 | 失效时间 | |
| 5 | create_time | timestamp | 是 | 否 | 创建时间 | |
| 6 | update_time | timestamp | 是 | 否 | 更新时间 |
表 4-6-collect(收藏)
| 编号 | 字段名 | 类型 | 长度 | 是否非空 | 是否主键 | 注释 |
| 1 | collect_id | int | 是 | 是 | 收藏ID | |
| 2 | user_id | int | 是 | 是 | 收藏人ID | |
| 3 | source_table | varchar | 255 | 否 | 否 | 来源表 |
| 4 | source_field | varchar | 255 | 否 | 否 | 来源字段 |
| 5 | source_id | int | 是 | 否 | 来源ID | |
| 6 | title | varchar | 255 | 否 | 否 | 标题 |
| 7 | img | varchar | 255 | 否 | 否 | 封面 |
| 8 | create_time | timestamp | 是 | 否 | 创建时间 | |
| 9 | update_time | timestamp | 是 | 否 | 更新时间 |
表 4-7-comment(评论)
| 编号 | 字段名 | 类型 | 长度 | 是否非空 | 是否主键 | 注释 |
| 1 | comment_id | int | 是 | 是 | 评论ID | |
| 2 | user_id | int | 是 | 是 | 评论人ID | |
| 3 | reply_to_id | int | 是 | 否 | 回复评论ID | |
| 4 | content | longtext | 4294967295 | 否 | 否 | 内容 |
| 5 | nickname | varchar | 255 | 否 | 否 | 昵称 |
| 6 | avatar | varchar | 255 | 否 | 否 | 头像地址 |
| 7 | create_time | timestamp | 是 | 否 | 创建时间 | |
| 8 | update_time | timestamp | 是 | 否 | 更新时间 | |
| 9 | source_table | varchar | 255 | 否 | 否 | 来源表 |
| 10 | source_field | varchar | 255 | 否 | 否 | 来源字段 |
| 11 | source_id | int | 是 | 否 | 来源ID |
表 4-8-forum(论坛)
| 编号 | 字段名 | 类型 | 长度 | 是否非空 | 是否主键 | 注释 |
| 1 | forum_id | mediumint | 是 | 是 | 论坛ID | |
| 2 | display | smallint | 是 | 否 | 排序 | |
| 3 | user_id | mediumint | 是 | 否 | 用户ID | |
| 4 | nickname | varchar | 16 | 否 | 否 | 昵称 |
| 5 | praise_len | int | 否 | 否 | 点赞数 | |
| 6 | hits | int | 是 | 否 | 访问数 | |
| 7 | title | varchar | 125 | 是 | 否 | 标题 |
| 8 | keywords | varchar | 125 | 否 | 否 | 关键词 |
| 9 | description | varchar | 255 | 否 | 否 | 描述 |
| 10 | url | varchar | 255 | 否 | 否 | 来源地址 |
| 11 | tag | varchar | 255 | 否 | 否 | 标签 |
| 12 | img | text | 65535 | 否 | 否 | 封面图 |
| 13 | content | longtext | 4294967295 | 否 | 否 | 正文 |
| 14 | create_time | timestamp | 是 | 否 | 创建时间 | |
| 15 | update_time | timestamp | 是 | 否 | 更新时间 | |
| 16 | avatar | varchar | 255 | 否 | 否 | 发帖人头像 |
| 17 | type | varchar | 64 | 是 | 否 | 论坛分类 |
| 18 | istop | int | 是 | 否 | 是否置顶 |
表 4-9-forum_type(论坛分类)
| 编号 | 字段名 | 类型 | 长度 | 是否非空 | 是否主键 | 注释 |
| 1 | type_id | smallint | 是 | 是 | 分类ID | |
| 2 | name | varchar | 16 | 是 | 否 | 分类名称 |
| 3 | description | varchar | 255 | 否 | 否 | 描述 |
| 4 | url | varchar | 255 | 否 | 否 | 外链地址 |
| 5 | father_id | smallint | 是 | 否 | 上级分类ID | |
| 6 | icon | varchar | 255 | 否 | 否 | 分类图标 |
| 7 | create_time | timestamp | 是 | 否 | 创建时间 | |
| 8 | update_time | timestamp | 是 | 否 | 更新时间 |
表 4-10-health_advice(健康建议)
| 编号 | 字段名 | 类型 | 长度 | 是否非空 | 是否主键 | 注释 |
| 1 | health_advice_id | int | 是 | 是 | 健康建议ID | |
| 2 | suggest_object | int | 否 | 否 | 建议对象 | |
| 3 | suggested_date | date | 否 | 否 | 建议日期 | |
| 4 | suggested_content | text | 65535 | 否 | 否 | 建议内容 |
| 5 | create_time | datetime | 是 | 否 | 创建时间 | |
| 6 | update_time | timestamp | 是 | 否 | 更新时间 |
表 4-11-hits(用户点击)
| 编号 | 字段名 | 类型 | 长度 | 是否非空 | 是否主键 | 注释 |
| 1 | hits_id | int | 是 | 是 | 点赞ID | |
| 2 | user_id | int | 是 | 否 | 点赞人 | |
| 3 | create_time | timestamp | 是 | 否 | 创建时间 | |
| 4 | update_time | timestamp | 是 | 否 | 更新时间 | |
| 5 | source_table | varchar | 255 | 否 | 否 | 来源表 |
| 6 | source_field | varchar | 255 | 否 | 否 | 来源字段 |
| 7 | source_id | int | 是 | 否 | 来源ID |
表 4-12-information_feedback(信息反馈)
| 编号 | 字段名 | 类型 | 长度 | 是否非空 | 是否主键 | 注释 |
| 1 | information_feedback_id | int | 是 | 是 | 信息反馈ID | |
| 2 | feedback_staff | int | 否 | 否 | 反馈人员 | |
| 3 | student_number | varchar | 64 | 否 | 否 | 学生学号 |
| 4 | student_name | varchar | 64 | 是 | 否 | 学生姓名 |
| 5 | feedback_date | date | 否 | 否 | 反馈日期 | |
| 6 | feedback_content | text | 65535 | 否 | 否 | 反馈内容 |
| 7 | examine_state | varchar | 16 | 是 | 否 | 审核状态 |
| 8 | examine_reply | varchar | 255 | 否 | 否 | 审核回复 |
| 9 | create_time | datetime | 是 | 否 | 创建时间 | |
| 10 | update_time | timestamp | 是 | 否 | 更新时间 |
表 4-13-notice(公告)
| 编号 | 字段名 | 类型 | 长度 | 是否非空 | 是否主键 | 注释 |
| 1 | notice_id | mediumint | 是 | 是 | 公告ID | |
| 2 | title | varchar | 125 | 是 | 否 | 标题 |
| 3 | content | longtext | 4294967295 | 否 | 否 | 正文 |
| 4 | create_time | timestamp | 是 | 否 | 创建时间 | |
| 5 | update_time | timestamp | 是 | 否 | 更新时间 |
表 4-14-physical_examination_items(体测项目)
| 编号 | 字段名 | 类型 | 长度 | 是否非空 | 是否主键 | 注释 |
| 1 | physical_examination_items_id | int | 是 | 是 | 体测项目ID | |
| 2 | physical_examination_title | varchar | 64 | 是 | 是 | 体测标题 |
| 3 | project_classification | varchar | 64 | 否 | 否 | 项目分类 |
| 4 | cover | varchar | 255 | 否 | 否 | 封面 |
| 5 | taboos_of_physical_examination | varchar | 64 | 否 | 否 | 体测禁忌 |
| 6 | physical_testing_address | varchar | 64 | 否 | 否 | 体测地址 |
| 7 | details_introduction | longtext | 4294967295 | 否 | 否 | 详情介绍 |
| 8 | hits | int | 是 | 否 | 点击数 | |
| 9 | collect_len | int | 是 | 否 | 收藏数 | |
| 10 | comment_len | int | 是 | 否 | 评论数 | |
| 11 | recommend | int | 是 | 否 | 智能推荐 | |
| 12 | physical_examination_registration_limit_times | int | 是 | 否 | 报名限制次数 | |
| 13 | create_time | datetime | 是 | 否 | 创建时间 | |
| 14 | update_time | timestamp | 是 | 否 | 更新时间 |
表 4-15-physical_examination_registration(体测报名)
| 编号 | 字段名 | 类型 | 长度 | 是否非空 | 是否主键 | 注释 |
| 1 | physical_examination_registration_id | int | 是 | 是 | 体测报名ID | |
| 2 | enrollment_number | varchar | 64 | 否 | 否 | 报名编号 |
| 3 | physical_examination_title | varchar | 64 | 否 | 否 | 体测标题 |
| 4 | project_classification | varchar | 64 | 否 | 否 | 项目分类 |
| 5 | physical_testing_address | varchar | 64 | 否 | 否 | 体测地址 |
| 6 | student_users | int | 否 | 否 | 学生用户 | |
| 7 | student_number | varchar | 64 | 否 | 否 | 学生学号 |
| 8 | student_name | varchar | 64 | 是 | 否 | 学生姓名 |
| 9 | registration_remarks | text | 65535 | 否 | 否 | 报名备注 |
| 10 | examine_state | varchar | 16 | 是 | 否 | 审核状态 |
| 11 | examine_reply | varchar | 255 | 否 | 否 | 审核回复 |
| 12 | project_achievements_limit_times | int | 是 | 否 | 成绩限制次数 | |
| 13 | create_time | datetime | 是 | 否 | 创建时间 | |
| 14 | update_time | timestamp | 是 | 否 | 更新时间 | |
| 15 | source_table | varchar | 255 | 否 | 否 | 来源表 |
| 16 | source_id | int | 否 | 否 | 来源ID | |
| 17 | source_user_id | int | 否 | 否 | 来源用户 |
表 4-16-praise(点赞)
| 编号 | 字段名 | 类型 | 长度 | 是否非空 | 是否主键 | 注释 |
| 1 | praise_id | int | 是 | 是 | 点赞ID | |
| 2 | user_id | int | 是 | 是 | 点赞人 | |
| 3 | create_time | timestamp | 是 | 否 | 创建时间 | |
| 4 | update_time | timestamp | 是 | 否 | 更新时间 | |
| 5 | source_table | varchar | 255 | 否 | 否 | 来源表 |
| 6 | source_field | varchar | 255 | 否 | 否 | 来源字段 |
| 7 | source_id | int | 是 | 否 | 来源ID | |
| 8 | status | tinyint | 是 | 否 | 点赞状态:1为点赞,0已取消 |
表 4-17-project_achievements(项目成绩)
| 编号 | 字段名 | 类型 | 长度 | 是否非空 | 是否主键 | 注释 |
| 1 | project_achievements_id | int | 是 | 是 | 项目成绩ID | |
| 2 | enrollment_number | varchar | 64 | 否 | 否 | 报名编号 |
| 3 | physical_examination_title | varchar | 64 | 否 | 否 | 体测标题 |
| 4 | project_classification | varchar | 64 | 否 | 否 | 项目分类 |
| 5 | physical_testing_address | varchar | 64 | 否 | 否 | 体测地址 |
| 6 | student_users | int | 否 | 否 | 学生用户 | |
| 7 | student_number | varchar | 64 | 否 | 否 | 学生学号 |
| 8 | student_name | varchar | 64 | 是 | 否 | 学生姓名 |
| 9 | project_achievements | double | 否 | 否 | 项目成绩 | |
| 10 | achievement_remarks | text | 65535 | 否 | 否 | 成绩备注 |
| 11 | create_time | datetime | 是 | 否 | 创建时间 | |
| 12 | update_time | timestamp | 是 | 否 | 更新时间 | |
| 13 | source_table | varchar | 255 | 否 | 否 | 来源表 |
| 14 | source_id | int | 否 | 否 | 来源ID | |
| 15 | source_user_id | int | 否 | 否 | 来源用户 |
表 4-18-project_classification(项目分类)
| 编号 | 字段名 | 类型 | 长度 | 是否非空 | 是否主键 | 注释 |
| 1 | project_classification_id | int | 是 | 是 | 项目分类ID | |
| 2 | project_classification | varchar | 64 | 否 | 否 | 项目分类 |
| 3 | create_time | datetime | 是 | 否 | 创建时间 | |
| 4 | update_time | timestamp | 是 | 否 | 更新时间 |
表 4-19-slides(轮播图)
| 编号 | 字段名 | 类型 | 长度 | 是否非空 | 是否主键 | 注释 |
| 1 | slides_id | int | 是 | 是 | 轮播图ID | |
| 2 | title | varchar | 64 | 否 | 否 | 标题 |
| 3 | content | varchar | 255 | 否 | 否 | 内容 |
| 4 | url | varchar | 255 | 否 | 否 | 链接 |
| 5 | img | varchar | 255 | 否 | 否 | 轮播图 |
| 6 | hits | int | 是 | 否 | 点击量 | |
| 7 | create_time | timestamp | 是 | 否 | 创建时间 | |
| 8 | update_time | timestamp | 是 | 否 | 更新时间 |
表 4-20-student_users(学生用户)
| 编号 | 字段名 | 类型 | 长度 | 是否非空 | 是否主键 | 注释 |
| 1 | student_users_id | int | 是 | 是 | 学生用户ID | |
| 2 | student_number | varchar | 64 | 是 | 是 | 学生学号 |
| 3 | student_name | varchar | 64 | 是 | 否 | 学生姓名 |
| 4 | examine_state | varchar | 16 | 是 | 否 | 审核状态 |
| 5 | user_id | int | 是 | 否 | 用户ID | |
| 6 | create_time | datetime | 是 | 否 | 创建时间 | |
| 7 | update_time | timestamp | 是 | 否 | 更新时间 |
表 4-21-upload(文件上传)
| 编号 | 字段名 | 类型 | 长度 | 是否非空 | 是否主键 | 注释 |
| 1 | upload_id | int | 是 | 是 | 上传ID | |
| 2 | name | varchar | 64 | 否 | 否 | 文件名 |
| 3 | path | varchar | 255 | 否 | 否 | 访问路径 |
| 4 | file | varchar | 255 | 否 | 否 | 文件路径 |
| 5 | display | varchar | 255 | 否 | 否 | 显示顺序 |
| 6 | father_id | int | 否 | 否 | 父级ID | |
| 7 | dir | varchar | 255 | 否 | 否 | 文件夹 |
| 8 | type | varchar | 32 | 否 | 否 | 文件类型 |
表 4-22-user(用户账户)
| 编号 | 字段名 | 类型 | 长度 | 是否非空 | 是否主键 | 注释 |
| 1 | user_id | int | 是 | 是 | 用户ID | |
| 2 | state | smallint | 是 | 否 | 账户状态:(1可用|2异常|3已冻结|4已注销) | |
| 3 | user_group | varchar | 32 | 否 | 否 | 所在用户组 |
| 4 | login_time | timestamp | 是 | 否 | 上次登录时间 | |
| 5 | phone | varchar | 11 | 否 | 否 | 手机号码 |
| 6 | phone_state | smallint | 是 | 否 | 手机认证:(0未认证|1审核中|2已认证) | |
| 7 | username | varchar | 16 | 是 | 否 | 用户名 |
| 8 | nickname | varchar | 16 | 否 | 否 | 昵称 |
| 9 | password | varchar | 64 | 是 | 否 | 密码 |
| 10 | | varchar | 64 | 否 | 否 | 邮箱 |
| 11 | email_state | smallint | 是 | 否 | 邮箱认证:(0未认证|1审核中|2已认证) | |
| 12 | avatar | varchar | 255 | 否 | 否 | 头像地址 |
| 13 | open_id | varchar | 255 | 否 | 否 | 针对获取用户信息字段 |
| 14 | create_time | timestamp | 是 | 否 | 创建时间 |
表 4-23-user_group(用户组)
| 编号 | 字段名 | 类型 | 长度 | 是否非空 | 是否主键 | 注释 |
| 1 | group_id | mediumint | 是 | 是 | 用户组ID | |
| 2 | display | smallint | 是 | 否 | 显示顺序 | |
| 3 | name | varchar | 16 | 是 | 否 | 名称 |
| 4 | description | varchar | 255 | 否 | 否 | 描述 |
| 5 | source_table | varchar | 255 | 否 | 否 | 来源表 |
| 6 | source_field | varchar | 255 | 否 | 否 | 来源字段 |
| 7 | source_id | int | 是 | 否 | 来源ID | |
| 8 | register | smallint | 否 | 否 | 注册位置 | |
| 9 | create_time | timestamp | 是 | 否 | 创建时间 | |
| 10 | update_time | timestamp | 是 | 否 | 更新时间 |
5系统实现
5.1.1用户注册
用户注册:输入账号、设置密码、确认密码、昵称、邮箱、选择用户身份、用户姓名、用户性别、联系电话等用户个人信息,点击注册按钮进行注册,用户注册界面如下图所示。
图5-1用户注册界面图
5.1.2用户登录
用户登录:输入用户名跟密码点击登录按钮,校验通过后即可登录,用户登录界面如下图所示。
图5-2用户登录界面图
用户在资讯页面浏览资讯信息信息。通过分类标签筛选资讯类型,点击标题查看详细文章,页面提供评论区供用户交流心得。资讯信息界面如下图所示。
图5-3资讯信息界面
用户进入体测项目页面,浏览体测项目的图片、名称、描述等基本信息。通过搜索栏输入关键词或筛选条件,快速体测项目。可以报名、点赞、收藏和评论。体测项目界面如下图所示。
图5-4体测项目界面
用户可以在线填写体测报名表。查看报名记录和审核状态。取消未审核的报名申请。体测报名界面如下图所示。
图5-5体测报名界面
用户可以在个人中心查看每次体测的成绩结果。界面如下图所示。
图5-6项目成绩界面
在“系统用户”模块下,管理员可以管理系统上的两类用户:管理员和学生用户。管理员可以进行用户的增、删、改、查操作,包括设置权限、修改用户信息等。系统用户界面如下图所示。
图5-7系统用户界面
管理员点击“体测项目管理”这一菜单会显示体测项目列表和体测项目添加两个子菜单,点击“体测项目列表”可以查看体测项目详情和用户评论,可以进行查询和删除等操作。点击“体测项目添加”,管理员可以添加新的体测项目。体测项目管理界面如下图所示。
图5-8体测项目管理界面
管理员点击“项目分类管理”这一菜单会显示项目分类列表和项目分类添加两个子菜单,点击“项目分类列表”可以查看项目分类详情,可以进行查询和删除等操作。点击“项目分类添加”,管理员可以添加新的项目分类。项目分类管理界面如下图所示。
图5-9项目分类管理界面
管理员点击“健康建议管理”这一菜单会显示健康建议列表和健康建议添加两个子菜单,点击“健康建议列表”可以查看健康建议详情,可以进行查询和删除等操作。点击“健康建议添加”,管理员可以添加新的健康建议。健康建议管理界面如下图所示。
图5-10健康建议管理界面
5.2.5系统管理
管理员点击“系统管理”菜单,可以对前台展示的轮播图进行设置,系统管理界面如下图所示。
图5-11系统管理界面
5.2.6公告消息管理
管理员点击“公告消息管理”这个菜单,可以对系统中的公告消息进行管理,包括公告的增删改查等操作。公告消息管理界面如下图所示。
图5-12公告消息管理界面
5.2.7资讯管理
管理员在资讯管理页面查看所有把资讯信息文章,支持新增、编辑和删除操作。点击“新增”填写标题、内容并上传图片,选择分类后发布。可批量删除过期文章。资讯管理界面如下图所示。
图5-13资讯管理界面
6系统测试
6.1测试目的
测试的主要目的是确保系统的功能和性能满足预期的需求,同时识别和修复潜在的缺陷。通过系统测试,可以验证各个功能模块的正确性和稳定性,确保系统在不同使用场景下的表现符合设计要求。测试目的包括确认系统功能的完整性、验证数据处理的准确性、评估系统的性能和安全性。测试还可以提高用户满意度,保证用户在使用系统时获得流畅和可靠的体验。通过全面的测试,可以降低后期维护成本,减少系统上线后出现故障的风险,从而保障系统的长期稳定运行。
6.2测试方法
在本系统中,测试方法主要依赖于测试用例的设计与执行。测试用例是根据系统需求文档编写的,覆盖所有功能模块及其边界情况。每个测试用例包含输入数据、预期结果和实际结果的对比,以验证系统的功能是否按预期工作。
常见的测试用例包括功能测试用例、边界测试用例和异常测试用例[11]。功能测试用例针对系统的各项功能进行验证;边界测试用例则侧重于输入数据的边界条件,验证系统在极端情况下是否能够稳定运行;异常测试用例则用于验证系统在处理错误输入或异常情况时的反应。本文选择功能测试用例进行系统测试。
在测试执行过程中,记录每个用例的执行结果,并根据实际结果与预期结果的对比,判断系统是否存在缺陷。通过系统化的测试用例执行,可以有效提高测试的覆盖率和效率,为系统的最终上线提供保障。
6.3测试内容
通过对系统中所含的主要实体对象及其功能操作进行测试用例设计。以下是详细的测试:
表6-1用户注册登录测试表
用户注册登录测试用例:
| 用例说明 | 测试目的 | 测试步骤 | 预期结果 | 输出结果 | 通过情况 |
| 用户注册、登录 | 测试用户正确注册、登录 |
| 用户注册成功,登录成功 | 结果输出符合预期 | 通过 |
表6-2信息反馈测试表
信息反馈用例:
| 用例说明 | 测试目的 | 测试步骤 | 预期结果 | 输出结果 | 通过情况 |
| 信息反馈 | 测试用户信息反馈功能 |
| 用户信息反馈成功,生成新的信息反馈信息 | 结果输出符合预期 | 通过 |
表6-3体测项目评论测试表
体测项目评论测试用例:
| 用例说明 | 测试目的 | 测试步骤 | 预期结果 | 输出结果 | 通过情况 |
| 体测项目评论 | 测试用户体测项目评论功能 | 1、在首页点击体测项目并看详情; 2、点击评论,输入相关信息点击提交 | 生成新的评论信息 | 结果输出符合预期 | 通过 |
表6-4体测项目添加测试表
管理员体测项目添加测试用例:
| 用例说明 | 测试目的 | 测试步骤 | 预期结果 | 输出结果 | 通过情况 |
| 体测项目添加测试 | 测试管理员添加体测项目功能 |
| 体测项目添加成功 | 结果输出符合预期 | 通过 |
表6-5公告删除测试表
公告删除测试用例:
| 用例说明 | 测试目的 | 测试步骤 | 预期结果 | 输出结果 | 通过情况 |
| 公告删除测试 | 测试公告删除功能 |
| 公告删除成功,前端不在展示该公告 | 结果输出符合预期 | 通过 |
6.4测试结果
在本次测试的过程主要针对所有功能下的添加操作,修改操作和删除操作,并以真实数据一一进行相关功能项目的输入,最终能够保证每个项目涉及的功能都是能够正常运行,因此能够保证本次设计的,已实现的功能能够正常运行并且相关数据库的信息也同样保证正确。
7总结
经过一个学期的毕业设计的实现完成已接近尾声,到目前为止,当我回想起整个学期的系统开发日,收获颇丰。毕业设计的主要任务是建立一个智能化的大学生身体素质管理系统,主要使用springboot+vue框架和Mysql数据库的开发工具,对系统的每个功能模块进行相对应的操作,最后,系统调试结果表明系统基本可以满足功能要求。
大学生身体素质管理系统的开发对我大学学习的改进有很大帮助。它使我能够学习计算机知识的相关技术方面问题及与人交往的沟通交流方面,让我意识到无论我们做什么,我们都需要坚持不懈,努力工作,只有这样尝试了并且坚持去做了,我们才可以成功,才可以获得成功的喜悦,如果没有尝试,只是想,那连成功的机会都没有,实际操作进行做了,才会越来越近的靠近成功,随着道路一路向前,未来的路是美好的。
在项目的设计过程中,我克服了各种困难,并且在面对这些困难,我积极的面对,想办法解决问题,并且更好的掌握了理论知识和动手操作实践能力,从系统的开发到设计完成,我完成了一个更全面、更完善、更安全的系统,这也让我取得了很大的成就感,也使我对未来的生活更有信心。
参考文献
- 刘江涛,王亮亮,吴庆茹,等.基于B/S模式的铁路勘测设计案例信息化管理系统设计与实现[J].铁路计算机应用,2021,30(03):32-35.
- 张丹丹,李弘.基于B/S架构的办公管理系统设计与开发[J].铁路通信信号工程技术,2024,21(09):44-48+106.
- 王志亮,纪松波.基于SpringBoot的Web前端与数据库的接口设计[J].工业控制计算机,2023,36(03):51-53.
- 熊永平.基于SpringBoot框架应用开发技术的分析与研究[J].电脑知识与技术,2021,15(36):76-77.
- 赵媛.基于Vue的Web系统前端性能优化分析[J].电脑编程技巧与维护,2024,(09):44-46.
- 秦冬.浅析Vue框架在前端开发中的应用[J].信息与电脑(理论版),2024,36(13):61-63.
- 李艳杰.MySQL数据库下存储过程的综合运用研究[J].现代信息科技,2023,7(11):80-82+88.
- 陈倩怡,何军.Vue+Springboot+MyBatis技术应用解析[J].电脑编程技巧与维护,2020,(01):14-15+28.
- 周晓玉,崔文超.基于Web技术的数据库应用系统设计[J].信息与电脑(理论版),2023,35(09):189-191.
- 马艳艳,吴晓光.计算机软件与数据库的设计策略分析[J].电子技术,2024,53(05):104-105.
- 李俊萌.计算机软件测试技术与开发应用策略分析[J].信息记录材料,2023,24(03):50-52.
- 丁佳俊,李建华.主动健康理念下社区居民健康管理系统设计与实践[J].医学信息学杂志,2024,45(12):81-85.
- 王梦奇,张文亮,金玲.健康管理系统的设计与实现[J].电脑编程技巧与维护,2024,(12):101-103+110.DOI:10.16184/j.cnki.comprg.2024.12.020.
- Ma G ,Duan H .Research on Big Data-Driven Innovation in Java Programming Education[J].Exploration of Educational Management,2024,2(12):
- Wang Q ,Zheng L ,Hong R .Exploration on the Teaching Model of Java Programming and Practice for Students with No Programming Background[J].Advances in Educational Technology and Psychology,2024,8(6):
- 黄妍.基于互联网的学生健康管理平台设计[J].电子技术,2024,53(08):192-193.
- 张丽莎,张利芳.肥胖儿童健康信息化管理系统的开发实施在体育中的应用[J].文体用品与科技,2024,(07):69-71.
- Ullenboom C .Java Programming Exercises:Volume Two: Java Standard Library[M].CRC Press:2024-03-30.
- 张康宁,马玉霞,于浩然,等.健康中国视域下健康管理系统的构建研究[J].体育视野,2022,(01):4-6.
- 聂欢密,刘冉.高校大学生体质健康管理系统构建研究[J].延安大学学报(自然科学版),2021,40(02):114-117.DOI:10.13876/J.cnki.ydnse.2021.02.114.
致谢
本论文的完成离不开众多导师、同学以及亲友的支持与帮助。在此,首先向我的导师表示最诚挚的感谢。在整个研究和写作过程中,导师以严谨治学的态度和丰富的专业知识给予了我无私的指导,从论文选题到最终定稿的每一个环节,都为我提供了宝贵的建议与意见,使我得以不断完善研究内容、拓展学术视野。导师耐心细致的指导不仅帮助我解决了许多学术难题,也让我在研究能力与学术写作方面得到了显著的提升。导师的鼓励与支持是我完成这篇论文的重要动力,也让我深刻体会到学术研究的严谨性与意义。
我还要感谢在学习生活中给予我帮助和支持的同学、朋友以及家人。论文撰写过程中,许多同学与我共同探讨问题,分享经验与资料,使我的研究更加全面深入。朋友们的关心和陪伴让我在繁忙的研究过程中能够调节心情,保持良好的状态。特别感谢我的家人,他们始终给予我无条件的理解和支持,为我创造了安心学习与研究的环境。正是因为有了大家的帮助和支持,我才能克服论文写作中的重重困难并顺利完成。再次向所有支持和帮助过我的人表达衷心的感谢。
2789

被折叠的 条评论
为什么被折叠?



