摘要
随着互联网的迅猛发展,动漫内容日益丰富,如何为用户提供精准的个性化推荐成为一个重要的研究课题。为了克服传统推荐系统在动漫推荐过程中存在的信息精准度不高和用户兴趣挖掘不足的问题,本论文设计并实现了一套基于协同过滤的动漫推荐系统。该系统采用Spring Boot框架进行后端开发,并结合MySQL数据库进行数据存储,通过分析用户的观看记录、评论互动及内容订阅等行为,利用协同过滤算法为用户提供个性化的动漫推荐。系统功能涵盖用户注册与登录、观看记录管理、动漫资讯发布、互动社区等,用户可以根据自己的兴趣实时获取更新的推荐内容。同时,管理员通过后台管理系统能够有效管理用户信息、动漫分类、资讯发布及平台投诉等。通过该系统的实现,平台不仅提升了用户的动漫体验,还优化了个性化推荐的精准度,解决了传统推荐系统的不足之处。
关键词:动漫推荐系统;SpringBoot;Vue;MySQL;Java
Abstract
With the rapid development of the Internet, animation content is increasingly rich. How to provide accurate personalized recommendations for users has become an important research topic. In order to overcome the problems of low information accuracy and insufficient user interest mining in the traditional recommendation system for anime recommendations, this paper designs and implements an anime recommendation system based on collaborative filtering algorithm. The system adopts the Spring Boot framework for backend development and combines MySQL database for data storage. By analyzing users' viewing records, comment interactions, and content subscriptions, it uses collaborative filtering algorithms to provide personalized anime recommendations for users. The system functions include user registration and login, viewing history management, anime information release, interactive community, etc. Users can obtain updated recommended content in real time according to their interests. At the same time, administrators can effectively manage user information, anime classification, information publishing, and platform complaints through the backend management system. Through the implementation of this system, the platform not only enhances users' anime experience, but also optimizes the accuracy of personalized recommendations, solving the shortcomings of traditional recommendation systems.
Keywords: anime recommendation system; SpringBoot; Vue; MySQL; Java
目录
1绪论
随着互联网技术的不断发展和数字媒体的快速普及,动漫产业已经成为全球文化产业的重要组成部分。尤其在年轻群体中,动漫的受欢迎程度不断攀升,产生了大量的用户需求。然而,随着动漫内容的快速增长,如何在海量信息中准确地推荐符合用户兴趣的动漫成为了一个亟待解决的问题。传统的推荐系统多依赖于基于内容或基于规则的推荐方式,往往忽略了用户兴趣的深度挖掘与个性化需求的精准匹配。
协同过滤算法作为一种基于用户行为的推荐技术,能够通过分析用户的历史行为数据,发现用户之间的相似性,从而为用户推荐其他用户喜爱的动漫内容,解决了传统推荐方式的局限性。与基于内容推荐不同,协同过滤不仅能考虑用户的明确兴趣,还能根据用户的潜在兴趣提供更为精准的推荐。通过这种方式,用户能够获得更具个性化的推荐服务,提升了用户体验和平台的粘性。
本课题的研究意义在于,通过设计并实现基于协同过滤的动漫推荐系统,能够有效提升动漫平台的推荐精准度,优化用户内容消费体验。同时,推动推荐算法的应用和发展,探索其在数字娱乐领域的更多潜力,为未来更广泛的个性化推荐系统提供技术支撑。
在国内外,基于推荐算法的个性化推荐系统已经成为互联网服务中不可或缺的一部分,尤其是在内容平台、电子商务和社交媒体等领域。随着用户需求的多样化,传统的基于内容的推荐方法逐渐无法满足个性化推荐的高要求,协同过滤算法作为一种基于用户行为的数据驱动方法,已成为解决这一问题的主要技术之一。
在国外,早期的协同过滤算法应用广泛,如Amazon和Netflix等平台采用基于协同过滤的推荐系统取得了显著成效。近年来,许多研究者通过引入混合推荐算法、深度学习技术等优化了传统协同过滤算法,提升了推荐的准确度和实时性。例如,Netflix利用深度学习结合协同过滤算法来提高推荐系统的个性化和精度。此外,研究者还探索了基于社交网络的协同过滤算法,将社交关系融入推荐系统,进一步增强了推荐的精确度。
在国内,随着动漫行业的蓬勃发展,动漫推荐系统逐渐受到关注。许多国内平台如腾讯动漫、Bilibili等已经开始应用基于协同过滤算法的推荐系统,通过分析用户的观看历史、评分和评论数据,实现个性化动漫推荐。然而,当前国内大多数系统仍然在算法优化和数据利用方面存在一定的挑战,如何精准地处理海量数据并提升用户兴趣匹配度,仍然是一个重要的研究方向。
总体来说,国内外在协同过滤算法应用方面都取得了一定的进展,但如何解决算法的计算效率、推荐准确度以及系统的实时性等问题,仍然是当前研究的热点和难点。
本文共分为七章,章节内容安排如下:
第一章:引言,主要介绍基于协同过滤的动漫推荐系统领域研究的背景和意义,概述研究的现状和系统特点。
第二章:关键技术,主要探讨和说明实现基于协同过滤的动漫推荐系统的关键技术。
第三章:系统分析,主要从基于协同过滤的动漫推荐系统的可行性、功能、性能等方面进行分析,为后续系统设计提供理论支持。
第四章:系统设计,主要对基于协同过滤的动漫推荐系统功能模块、数据库进行功能设计。
第五章:系统实现,主要介绍了基于协同过滤的动漫推荐系统各个用户的功能、系统界面的实现。
第六章:系统测试,主要对基于协同过滤的动漫推荐系统进行测试,验证功能完整性、稳定性和安全性,评估系统在实际运行中的性能表现。
第七章:结束语。总结全文研究内容,提出对基于协同过滤的动漫推荐系统领域未来发展的展望和建议,指出研究的不足和可优化之处,为相关领域的进一步探索提供参考。
2相关技术介绍
B/S(Browser/Server)架构是一种基于浏览器和服务器的应用架构模式。它以Web浏览器作为客户端,服务器端通过Web技术提供应用服务。客户端通过浏览器与服务器进行交互,用户无需安装专门的客户端应用程序,只需要通过互联网连接即可访问应用程序[1]。在B/S架构中,客户端主要承担用户界面的呈现和基本的输入输出功能,而核心的业务处理、数据存储等操作则由服务器端完成。这种架构的核心优势在于无需在每个客户端机器上安装或更新软件,只要用户的浏览器符合要求,就可以使用系统。
B/S(Browser/Server)架构是一种网络架构模型,其主要特点是客户端通过浏览器与服务器进行通信,所有的业务逻辑和数据处理都在服务器端完成,客户端仅负责展示数据[2]。B/S架构本质上是一种客户端-服务器模式的变体,它通过将传统的C/S(Client/Server)架构中的客户端功能移到浏览器中,简化了客户端的开发和维护工作。在B/S架构中,用户通过浏览器发送请求,浏览器负责展示从服务器获取的数据,服务器则处理请求并返回响应。该架构避免了安装和配置客户端软件的麻烦,也减少了对客户端硬件的依赖,适合于需要大规模部署和跨平台支持的应用系统。
B/S模式三层结构图如图2-1所示。

图2-1 B/S模式三层结构图
2.2 SpringBoot框架
SpringBoot是一个用于简化Spring应用开发的开源框架,通过减少开发人员配置和依赖的复杂性,使得开发者能够快速构建基于Spring的生产级应用。SpringBoot基于Spring框架之上,提供了一种自配置的方式,使得开发者可以以最少的配置来启动和开发Spring应用[3]。它通过约定优于配置的原则,将常见的配置预设,使得开发人员能够聚焦于业务逻辑的实现,而不必过多关注繁琐的配置和环境搭建。
SpringBoot框架的核心特点之一是其自动配置功能。它能够根据项目中已存在的类和库,自动推断出开发环境的配置需求,减少了手动配置的工作量。SpringBoot还提供了嵌入式Web服务器支持(如Tomcat、Jetty等),使得应用可以以独立的Java应用形式运行,不再依赖外部的Web容器。这种特性使得SpringBoot特别适合于微服务架构的构建。SpringBoot还通过其提供的启动器(Starters)简化了常见功能的集成,例如数据库连接、消息队列、缓存、认证与授权等,从而提升了开发效率[4]。
2.3 Vue技术
Vue.js是一款用于构建用户界面的渐进式JavaScript框架,提供一种灵活而高效的方式来开发单页面应用(SPA)。Vue的设计理念是通过尽量简化开发过程,提供一种声明式的方式来构建用户界面[5]。Vue.js通过数据驱动的视图模型,允许开发者以声明式语法绑定数据与视图,使得应用的状态和界面表现更加简洁和可维护。它的核心思想是通过组件化开发将复杂的UI拆分为可重用的独立模块,从而提升了代码的模块化、可维护性和可扩展性。
Vue.js具备响应式数据绑定和虚拟DOM的特性。响应式数据绑定意味着当数据变化时,Vue会自动更新与之绑定的DOM元素,从而实现视图的实时更新。虚拟DOM则是Vue.js的一种优化手段,通过将对DOM的操作抽象为一个虚拟的DOM树来提高性能,减少实际DOM操作的开销[6]。Vue还提供了丰富的插件和工具,如Vue Router用于路由管理,Vuex用于状态管理,方便开发者构建复杂的前端应用。Vue的灵活性和简洁性使其成为现代Web开发中常用的前端框架之一。
2.4 MySQL数据库
MySQL是一种开源的关系型数据库管理系统(RDBMS),基于SQL(结构化查询语言)进行数据操作。作为一个被广泛使用的数据库系统,MySQL具有高度的性能、可扩展性和可靠性。MySQL使用表格结构来存储数据,每个表由多个列和行组成,数据通过SQL查询语言进行操作[7]。MySQL支持多种数据类型,如整数、浮动小数、字符串、日期等,以满足不同应用场景对数据存储的需求。在实际应用中,MySQL通常用于存储和管理结构化数据,通过索引、视图、触发器等功能提升数据查询的效率和数据的完整性。
MySQL支持ACID事务特性(原子性、一致性、隔离性、持久性),确保数据库操作的可靠性和数据的一致性。它还支持多种存储引擎,其中InnoDB是最常用的存储引擎,具备事务支持、行级锁定和外键约束等特性,适用于高并发、高可靠性的数据存储需求。MySQL可以通过主从复制、分区和分库分表等技术实现横向扩展,以应对大规模数据存储和高负载的应用需求。MySQL还具有灵活的权限管理机制,支持用户角色管理、细粒度的权限控制等,保障数据的安全性。
3需求分析
本项目采用Spring Boot框架进行后端开发,结合MySQL数据库进行数据存储,前端使用常见的技术栈如Vue.js,并通过协同过滤算法进行个性化推荐。所使用的技术框架和工具成熟且广泛应用于行业中,具备良好的技术支持和开发文档,开发团队能够在较短的时间内完成系统的设计和实现。Spring Boot框架能够提供高效的开发环境,快速搭建和部署,MySQL数据库的稳定性和高效性也能够支持大规模数据的存储与访问。基于协同过滤的推荐算法技术已经在许多平台上得到验证,具有较高的精度和稳定性,能有效提高用户体验。因此,从技术角度来看,本项目具备较高的可行性。
操作上,平台的功能模块设计清晰,用户界面简洁直观,能够方便用户进行注册、登录、观看动漫、获取推荐等操作。系统设计的用户体验十分友好,即便没有复杂的技术背景,用户也能够轻松上手使用。管理员后台系统简单易操作,可以高效管理用户信息、动漫内容、推荐算法等数据。平台的操作流程经过精心设计,确保用户和管理员能够快速找到所需的功能,减少操作的复杂度。随着系统的上线和使用,操作流程将逐步优化,提高系统的整体效率和用户的满意度。因此,从操作角度来看,本项目是切实可行的。
从经济角度分析,平台采用现有的成熟开源技术,节省了高昂的技术授权费用和开发成本。使用Spring Boot和MySQL等开源技术,不仅降低了开发和运维成本,还可以通过灵活的部署方式应对不同规模的需求。系统的实现不会对硬件设备要求过高,因此可以在较低成本的基础设施上进行部署和维护。项目初期的投入主要集中在开发团队的人力成本和平台基础设施建设上,而平台具备较强的可扩展性,能够在未来根据用户需求增加更多功能,带来更高的收益。因此,从经济角度来看,本项目具备较强的经济可行性。
1.可用性需求
系统必须具备高可用性,以确保其在各种使用场景下能够稳定运行。为满足可用性要求,系统应当具备自恢复能力和冗余机制,避免因单点故障而导致的服务中断。具体而言,系统的部署架构应支持负载均衡和集群配置,通过多个实例的协作提高整体系统的可用性。系统应提供详尽的监控与告警机制,能够实时追踪系统运行状态,及时发现潜在问题并触发自动恢复操作或通知管理员。在用户体验方面,系统需要提供清晰的错误提示信息,并能够在发生异常时通过回滚操作或其他容错机制,保证用户的操作不受到严重影响。
2.可靠性需求
可靠性要求系统在长时间运行中保持稳定,能够有效应对各种可能的故障和压力。系统设计应支持高可用的数据库架构,采用数据库主从复制、分片等技术以实现数据的可靠存储与访问。应用层应具备容错能力,在面对硬件故障、网络中断等意外情况时,能够保持系统的正常服务或在故障恢复后迅速恢复数据和业务流程。系统应具备日志记录功能,能够全面记录操作过程和异常信息,从而为问题追踪与系统优化提供数据支持。系统的可靠性还需要通过压力测试和稳定性测试来验证,确保在大规模用户访问及高并发场景下能够正常运行,不发生崩溃或数据丢失现象。
3.安全性需求
系统的安全性需求必须得到高度重视,确保系统和用户数据的保密性、完整性和可用性。为实现数据安全,系统应采用加密技术,特别是在用户认证、敏感数据传输和存储过程中,采用SSL/TLS协议进行加密通信,确保数据在传输过程中不被窃取或篡改。系统应支持用户身份验证与授权管理,采用如OAuth、JWT等安全机制防止未授权访问。访问控制应细化到资源级别,确保不同角色的用户只能访问其权限范围内的功能。为了防止恶意攻击,系统还应加强对常见攻击方式(如SQL注入、XSS攻击、CSRF攻击等)的防护,通过输入验证、输出转义、会话管理等技术措施提高系统的安全性。系统应定期进行安全审计与漏洞扫描,及时发现并修补可能的安全漏洞,保障系统的长期安全运营。
功能需求分析是对系统所需功能进行详细描述的过程,明确系统的目标、功能模块及其相互关系。在此阶段,结合用户需求、业务流程和技术架构,识别系统必须实现的各项功能,并对其优先级、实现方式和约束条件进行梳理。通过功能需求分析,确保系统设计能够满足实际需求,且具有良好的可用性、可维护性和扩展性,为后续的系统开发和测试提供明确的指导和依据。
1.注册登录:用户可以通过注册账号并登录系统,创建个人资料后,享受个性化的推荐服务并参与互动。
2.首页:首页展示系统为用户精心挑选的动漫推荐,结合用户的兴趣和历史行为,提供定制化的内容展示。
3.通知公告:用户可以查看平台发布的最新公告,及时了解关于系统更新、活动或其他重要信息。
4.动漫资讯:系统为用户提供最新的动漫行业动态、新闻资讯、影视更新等内容,帮助用户跟进动漫世界的最新动向。
5.动漫信息:用户可以浏览详细的动漫信息页面,了解每部动漫的剧情简介、主要角色、制作公司及相关评论。
6.修改密码:用户可以在“修改密码”页面进行安全验证并更改自己的登录密码,以确保账户的安全性。
7.我的账户:个人账户页面集中展示用户的基本信息,如用户名、头像、注册时间等,用户可以随时修改自己的资料。
8.个人中心:个人中心提供用户管理自己收藏的动漫、查看历史评论和参与讨论的入口,是用户与平台交互的核心位置。
9.个人首页:个人首页根据用户兴趣和偏好,展示个性化的动漫推荐列表,以及用户曾经浏览和评分过的内容。
10.收藏:用户可以收藏自己喜爱的动漫,便于日后查看和继续观看,同时也能帮助系统了解用户的兴趣偏好。
11.评论管理:用户可以查看和管理自己对动漫的评论,编辑或删除自己留下的评价,参与与其他用户的讨论互动。
普通用户用例图如图3-1所示。

图3-1 普通用户用例图
1.登录:管理员通过输入账号和密码登录后台系统,获得访问管理功能的权限,以便进行平台管理操作。
2.后台首页:后台首页提供系统的全面统计信息,如活跃用户数、最新内容更新等,方便管理员对平台运行状况进行实时监控。
3.系统用户管理:管理员可以查看、修改和管理系统中的所有用户账号,包括普通用户和其他管理员的权限设置与活动记录。
4.动漫信息管理:管理员可以查看平台上已发布的动漫信息,添加新的动漫资源,保证动漫库的内容持续更新和丰富。
5.动漫类型管理:管理员负责管理动漫类型的分类,如添加新的类型标签或编辑已有标签,确保动漫内容能够准确分类。
6.系统管理:管理员可以管理首页的轮播图,更新重要广告和推荐内容,确保用户在访问时看到最新的宣传信息。
7.通知公告管理:管理员可以发布、编辑和删除平台的通知公告,确保用户及时获取关于平台的最新动态和重要更新。
8.资源管理:管理员管理动漫资讯的分类和内容,保证资讯更新及时,并根据分类组织展示,便于用户查找感兴趣的新闻。
管理员用例图如图3-2所示。

图3-2 管理员用例图
3.4.1数据开发流程
系统开发流程的主要步骤,从需求分析到系统完成的全过程。流程包括需求分析、总体设计(结构、功能、数据)、详细设计(模块、编码)、模块整合与调用,以及测试、扩展和完善,最终完成系统的开发。本系统的开发流程如图3-3所示

图3-3系统开发流程图
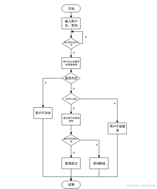
3.4.2用户登录流程
用户输入用户名和密码后,系统先检查输入是否为空,再验证用户名是否存在,若存在则通过用户名获取密码并校验。若密码正确则登录成功,否则提示密码错误。若用户名不存在或无法登录,提示用户操作无效。如图3-4所示。

图3-4登录流程图
3.4.3系统操作流程
用户首先进入系统登录界面,输入用户名和密码后,系统验证信息是否正确。若验证失败,返回登录界面重新输入;若验证成功,则进入功能界面,执行相应功能处理后结束操作流程。操作流程如图3-5所示。

图3-5 系统操作流程图
3.4.4添加信息流程
管理员可以添加信息,用户添加可以自己权限内的信息,输入信息后,要想利用这个软件来进行系统的安全管理,首先需要登录到该软件中。添加信息流程如图3-6所示。

图3-6 添加信息流程图
3.4.5修改信息流程
用户首先选择需要修改的记录,输入修改后的数据,系统判断输入数据是否合法。若数据不合法,提示重新输入;若数据合法,则将修改后的数据写入数据库,完成操作后流程结束。修改信息流程图如图3-7所示。

图3-7 修改信息流程图
3.4.6删除信息流程
用户选择需要删除的记录后,系统判断是否确认删除。若未确认,返回选择环节;若确认删除,则更新数据库,删除对应记录,完成操作后流程结束。删除信息流程图如图3-8所示。

图3-8删除信息流程图
4系统设计
系统由表现层、业务逻辑层、数据访问层和数据库服务器组成。表现层通过浏览器(如IE、Chrome、Firefox)与用户交互,采用FreeMarker、Bootstrap、jQuery等技术实现界面呈现。业务逻辑层负责处理系统的核心业务逻辑,通过分模块设计实现功能分离。数据访问层使用MyBatis框架连接数据库,执行数据的增删改查操作。数据库服务器采用MySQL进行数据存储和管理,为系统提供稳定的数据库支持。整个架构通过Tomcat服务器完成用户请求的接收和处理,确保系统的高效运行[8]。整个系统架构如图4-1所示。

图4-1 系统架构图
系统功能结构图如图4-2所示。

图4-2 系统功能结构图
用户通过注册模块发送注册请求,系统完成注册后返回确认信息。随后,用户通过登录模块发送登录请求,系统验证用户信息后允许访问目标系统。用户完成操作后可选择退出,系统终止会话。注册时序图,如图4-3所示。

图4-3 注册时序图
4.2.2登录时序图
管理员输入登录信息后,登录界面将信息传递至前台管理界面,随后通过SpringBoot框架读取数据库中的用户信息并返回。系统验证信息,若验证成功则登录成功,若验证失败则返回错误提示。登录时序图如图4-4所示。

图4-4登录时序图
4.2.3管理员修改用户信息时序图
管理员输入登录信息后,进入用户信息管理模块,选择增删改查操作并提交命令至数据库。数据库执行操作后返回成功状态,系统显示用户管理界面并提示操作成功。管理员修改用户信息时序图如图4-5所示。

图4-5管理员修改用户信息时序图
4.2.4管理员管理系统信息时序图
管理员通过访问系统发起请求,系统接收访问后转向系统信息模块进行管理操作。管理完成后,系统返回管理结果至系统,最终反馈给管理员,管理员可选择退出。管理员管理系统信息时序图如图4-6所示。

图4-6管理员管理系统信息时序图
数据库设计是系统开发中至关重要的环节,为系统提供高效、规范的数据存储和管理方案。设计过程包括需求分析、实体设计、表设计和逻辑结构设计。首先,通过分析业务需求,确定系统的核心实体及其属性,同时明确实体间的关系。接着,将实体抽象为具体的数据库表,为每张表定义字段名、数据类型、主键和外键,通过主外键关系和关联表设计,保证数据的完整性和一致性。最后,数据库逻辑设计进一步优化表之间的关系,通过索引、视图和存储过程提升查询效率和操作性能。整个设计需严格遵循规范,避免数据冗余和冲突,确保系统在高并发访问和复杂数据处理场景下的稳定性和高效性。
数据库实体设计是数据库设计的关键步骤,对实际业务逻辑中涉及的实体及其属性进行抽象建模,明确系统中的主要信息对象及其关系[9]。在实体设计中,根据需求分析确定系统的核心实体,如用户、角色、权限、动漫信息等,提取实体的主要属性,如用户的ID、姓名、联系方式,动漫的ID、名称、类型等,同时定义各实体之间的关系,包括一对一、一对多、多对多等。在设计过程中,注重实体的完整性、规范性和唯一性,确保设计能够满足系统功能需求,并为后续的表设计提供清晰的结构框架。实体设计需遵循数据库设计的标准化要求,避免数据冗余和不必要的复杂度。
以下将展示系统的全局E-R图。如图4-7所示。

图4-7系统E-R图
数据库表设计基于实体设计,将抽象的实体映射为具体的表结构。设计过程中,为每个实体定义表名、字段名及数据类型 [10]。根据业务需求,合理定义主键、外键及约束条件,确保表之间的关联性,例如通过外键建立用户表和角色表之间的关系。表设计时注重数据存储的完整性、一致性,并通过索引优化查询效率,最终确保数据库结构能够支持系统的功能需求。以下是系统的数据库表设计展示。
| 编号 | 字段名 | 类型 | 长度 | 是否非空 | 是否主键 | 注释 |
| 1 | token_id | int | 是 | 是 | 临时访问牌ID | |
| 2 | token | varchar | 64 | 否 | 否 | 临时访问牌 |
| 3 | info | text | 65535 | 否 | 否 | 信息 |
| 4 | maxage | int | 是 | 否 | 最大寿命:默认2小时 | |
| 5 | create_time | timestamp | 是 | 否 | 创建时间 | |
| 6 | update_time | timestamp | 是 | 否 | 更新时间 | |
| 7 | user_id | int | 是 | 否 | 用户编号 |
表 4-2-animation_information(动漫信息)
| 编号 | 字段名 | 类型 | 长度 | 是否非空 | 是否主键 | 注释 |
| 1 | animation_information_id | int | 是 | 是 | 动漫信息ID | |
| 2 | anime_name | varchar | 64 | 否 | 否 | 动漫名称 |
| 3 | animation_type | varchar | 64 | 否 | 否 | 动漫类型 |
| 4 | cover_image | varchar | 255 | 否 | 否 | 封面图 |
| 5 | anime_author | varchar | 64 | 否 | 否 | 动漫作者 |
| 6 | year | varchar | 64 | 否 | 否 | 年份 |
| 7 | director | varchar | 64 | 否 | 否 | 导演 |
| 8 | manga_introduction | longtext | 4294967295 | 否 | 否 | 漫画简介 |
| 9 | hits | int | 是 | 否 | 点击数 | |
| 10 | praise_len | int | 是 | 否 | 点赞数 | |
| 11 | collect_len | int | 是 | 否 | 收藏数 | |
| 12 | comment_len | int | 是 | 否 | 评论数 | |
| 13 | recommend | int | 是 | 否 | 智能推荐 | |
| 14 | create_time | datetime | 是 | 否 | 创建时间 | |
| 15 | update_time | timestamp | 是 | 否 | 更新时间 |
表 4-3-animation_type(动漫类型)
| 编号 | 字段名 | 类型 | 长度 | 是否非空 | 是否主键 | 注释 |
| 1 | animation_type_id | int | 是 | 是 | 动漫类型ID | |
| 2 | animation_type | varchar | 64 | 否 | 否 | 动漫类型 |
| 3 | create_time | datetime | 是 | 否 | 创建时间 | |
| 4 | update_time | timestamp | 是 | 否 | 更新时间 |
表 4-4-article(文章)
| 编号 | 字段名 | 类型 | 长度 | 是否非空 | 是否主键 | 注释 |
| 1 | article_id | mediumint | 是 | 是 | 文章id | |
| 2 | title | varchar | 125 | 是 | 是 | 标题 |
| 3 | type | varchar | 64 | 是 | 否 | 文章分类 |
| 4 | hits | int | 是 | 否 | 点击数 | |
| 5 | praise_len | int | 是 | 否 | 点赞数 | |
| 6 | create_time | timestamp | 是 | 否 | 创建时间 | |
| 7 | update_time | timestamp | 是 | 否 | 更新时间 | |
| 8 | source | varchar | 255 | 否 | 否 | 来源 |
| 9 | url | varchar | 255 | 否 | 否 | 来源地址 |
| 10 | tag | varchar | 255 | 否 | 否 | 标签 |
| 11 | content | longtext | 4294967295 | 否 | 否 | 正文 |
| 12 | img | varchar | 255 | 否 | 否 | 封面图 |
| 13 | description | text | 65535 | 否 | 否 | 文章描述 |
表 4-5-article_type(文章分类)
| 编号 | 字段名 | 类型 | 长度 | 是否非空 | 是否主键 | 注释 |
| 1 | type_id | smallint | 是 | 是 | 分类ID | |
| 2 | display | smallint | 是 | 否 | 显示顺序 | |
| 3 | name | varchar | 16 | 是 | 否 | 分类名称 |
| 4 | father_id | smallint | 是 | 否 | 上级分类ID | |
| 5 | description | varchar | 255 | 否 | 否 | 描述 |
| 6 | icon | text | 65535 | 否 | 否 | 分类图标 |
| 7 | url | varchar | 255 | 否 | 否 | 外链地址 |
| 8 | create_time | timestamp | 是 | 否 | 创建时间 | |
| 9 | update_time | timestamp | 是 | 否 | 更新时间 |
表 4-6-auth(用户权限管理)
| 编号 | 字段名 | 类型 | 长度 | 是否非空 | 是否主键 | 注释 |
| 1 | auth_id | int | 是 | 是 | 授权ID | |
| 2 | user_group | varchar | 64 | 否 | 否 | 用户组 |
| 3 | mod_name | varchar | 64 | 否 | 否 | 模块名 |
| 4 | table_name | varchar | 64 | 否 | 否 | 表名 |
| 5 | page_title | varchar | 255 | 否 | 否 | 页面标题 |
| 6 | path | varchar | 255 | 否 | 否 | 路由路径 |
| 7 | parent | varchar | 64 | 否 | 否 | 父级菜单 |
| 8 | parent_sort | int | 是 | 否 | 父级菜单排序 | |
| 9 | position | varchar | 32 | 否 | 否 | 位置 |
| 10 | mode | varchar | 32 | 是 | 否 | 跳转方式 |
| 11 | add | tinyint | 是 | 否 | 是否可增加 | |
| 12 | del | tinyint | 是 | 否 | 是否可删除 | |
| 13 | set | tinyint | 是 | 否 | 是否可修改 | |
| 14 | get | tinyint | 是 | 否 | 是否可查看 | |
| 15 | field_add | text | 65535 | 否 | 否 | 添加字段 |
| 16 | field_set | text | 65535 | 否 | 否 | 修改字段 |
| 17 | field_get | text | 65535 | 否 | 否 | 查询字段 |
| 18 | table_nav_name | varchar | 500 | 否 | 否 | 跨表导航名称 |
| 19 | table_nav | varchar | 500 | 否 | 否 | 跨表导航 |
| 20 | option | text | 65535 | 否 | 否 | 配置 |
| 21 | create_time | timestamp | 是 | 否 | 创建时间 | |
| 22 | update_time | timestamp | 是 | 否 | 更新时间 |
表 4-7-code_token(验证码)
| 编号 | 字段名 | 类型 | 长度 | 是否非空 | 是否主键 | 注释 |
| 1 | code_token_id | int | 是 | 是 | 验证码ID | |
| 2 | token | varchar | 255 | 否 | 否 | 令牌 |
| 3 | code | varchar | 255 | 否 | 否 | 验证码 |
| 4 | expire_time | timestamp | 是 | 否 | 失效时间 | |
| 5 | create_time | timestamp | 是 | 否 | 创建时间 | |
| 6 | update_time | timestamp | 是 | 否 | 更新时间 |
表 4-8-collect(收藏)
| 编号 | 字段名 | 类型 | 长度 | 是否非空 | 是否主键 | 注释 |
| 1 | collect_id | int | 是 | 是 | 收藏ID | |
| 2 | user_id | int | 是 | 是 | 收藏人ID | |
| 3 | source_table | varchar | 255 | 否 | 否 | 来源表 |
| 4 | source_field | varchar | 255 | 否 | 否 | 来源字段 |
| 5 | source_id | int | 是 | 否 | 来源ID | |
| 6 | title | varchar | 255 | 否 | 否 | 标题 |
| 7 | img | varchar | 255 | 否 | 否 | 封面 |
| 8 | create_time | timestamp | 是 | 否 | 创建时间 | |
| 9 | update_time | timestamp | 是 | 否 | 更新时间 |
表 4-9-comment(评论)
| 编号 | 字段名 | 类型 | 长度 | 是否非空 | 是否主键 | 注释 |
| 1 | comment_id | int | 是 | 是 | 评论ID | |
| 2 | user_id | int | 是 | 是 | 评论人ID | |
| 3 | reply_to_id | int | 是 | 否 | 回复评论ID | |
| 4 | content | longtext | 4294967295 | 否 | 否 | 内容 |
| 5 | nickname | varchar | 255 | 否 | 否 | 昵称 |
| 6 | avatar | varchar | 255 | 否 | 否 | 头像地址 |
| 7 | create_time | timestamp | 是 | 否 | 创建时间 | |
| 8 | update_time | timestamp | 是 | 否 | 更新时间 | |
| 9 | source_table | varchar | 255 | 否 | 否 | 来源表 |
| 10 | source_field | varchar | 255 | 否 | 否 | 来源字段 |
| 11 | source_id | int | 是 | 否 | 来源ID |
表 4-10-hits(用户点击)
| 编号 | 字段名 | 类型 | 长度 | 是否非空 | 是否主键 | 注释 |
| 1 | hits_id | int | 是 | 是 | 点赞ID | |
| 2 | user_id | int | 是 | 否 | 点赞人 | |
| 3 | create_time | timestamp | 是 | 否 | 创建时间 | |
| 4 | update_time | timestamp | 是 | 否 | 更新时间 | |
| 5 | source_table | varchar | 255 | 否 | 否 | 来源表 |
| 6 | source_field | varchar | 255 | 否 | 否 | 来源字段 |
| 7 | source_id | int | 是 | 否 | 来源ID |
表 4-11-movie_episode()
| 编号 | 字段名 | 类型 | 长度 | 是否非空 | 是否主键 | 注释 |
| 1 | movie_episode_id | int | 是 | 是 | 电影集数ID | |
| 2 | episode_name | varchar | 64 | 否 | 否 | 集数名称 |
| 3 | sort | int | 否 | 否 | 排序 | |
| 4 | episode_url | varchar | 1000 | 否 | 否 | 集数内容 |
| 5 | source_table | varchar | 255 | 否 | 否 | 来源表 |
| 6 | source_field | varchar | 255 | 否 | 否 | 来源字段 |
| 7 | move_info_id | int | 否 | 否 | 影视信息ID | |
| 8 | create_time | datetime | 是 | 否 | 创建时间 | |
| 9 | update_time | timestamp | 是 | 否 | 更新时间 |
表 4-12-notice(公告)
| 编号 | 字段名 | 类型 | 长度 | 是否非空 | 是否主键 | 注释 |
| 1 | notice_id | mediumint | 是 | 是 | 公告ID | |
| 2 | title | varchar | 125 | 是 | 否 | 标题 |
| 3 | content | longtext | 4294967295 | 否 | 否 | 正文 |
| 4 | create_time | timestamp | 是 | 否 | 创建时间 | |
| 5 | update_time | timestamp | 是 | 否 | 更新时间 |
表 4-13-ordinary_user(普通用户)
| 编号 | 字段名 | 类型 | 长度 | 是否非空 | 是否主键 | 注释 |
| 1 | ordinary_user_id | int | 是 | 是 | 普通用户ID | |
| 2 | user_name | varchar | 64 | 否 | 否 | 用户姓名 |
| 3 | mobile_phone_number | varchar | 16 | 否 | 否 | 手机号码 |
| 4 | examine_state | varchar | 16 | 是 | 否 | 审核状态 |
| 5 | user_id | int | 是 | 否 | 用户ID | |
| 6 | create_time | datetime | 是 | 否 | 创建时间 | |
| 7 | update_time | timestamp | 是 | 否 | 更新时间 |
表 4-14-praise(点赞)
| 编号 | 字段名 | 类型 | 长度 | 是否非空 | 是否主键 | 注释 |
| 1 | praise_id | int | 是 | 是 | 点赞ID | |
| 2 | user_id | int | 是 | 是 | 点赞人 | |
| 3 | create_time | timestamp | 是 | 否 | 创建时间 | |
| 4 | update_time | timestamp | 是 | 否 | 更新时间 | |
| 5 | source_table | varchar | 255 | 否 | 否 | 来源表 |
| 6 | source_field | varchar | 255 | 否 | 否 | 来源字段 |
| 7 | source_id | int | 是 | 否 | 来源ID | |
| 8 | status | tinyint | 是 | 否 | 点赞状态:1为点赞,0已取消 |
表 4-15-schedule(日程管理)
| 编号 | 字段名 | 类型 | 长度 | 是否非空 | 是否主键 | 注释 |
| 1 | schedule_id | smallint | 是 | 是 | 日程ID | |
| 2 | content | varchar | 255 | 否 | 否 | 日程内容 |
| 3 | scheduled_time | datetime | 否 | 否 | 计划时间 | |
| 4 | user_id | int | 是 | 否 | 用户ID | |
| 5 | create_time | datetime | 否 | 否 | 创建时间 | |
| 6 | update_time | datetime | 否 | 否 | 更新时间 |
表 4-16-score(评分)
| 编号 | 字段名 | 类型 | 长度 | 是否非空 | 是否主键 | 注释 |
| 1 | score_id | int | 是 | 是 | 评分ID | |
| 2 | user_id | int | 是 | 否 | 评分人 | |
| 3 | nickname | varchar | 64 | 否 | 否 | 昵称 |
| 4 | score_num | double | 是 | 否 | 评分 | |
| 5 | create_time | timestamp | 是 | 否 | 创建时间 | |
| 6 | update_time | timestamp | 是 | 否 | 更新时间 | |
| 7 | source_table | varchar | 255 | 否 | 否 | 来源表 |
| 8 | source_field | varchar | 255 | 否 | 否 | 来源字段 |
| 9 | source_id | int | 是 | 否 | 来源ID |
表 4-17-slides(轮播图)
| 编号 | 字段名 | 类型 | 长度 | 是否非空 | 是否主键 | 注释 |
| 1 | slides_id | int | 是 | 是 | 轮播图ID | |
| 2 | title | varchar | 64 | 否 | 否 | 标题 |
| 3 | content | varchar | 255 | 否 | 否 | 内容 |
| 4 | url | varchar | 255 | 否 | 否 | 链接 |
| 5 | img | varchar | 255 | 否 | 否 | 轮播图 |
| 6 | hits | int | 是 | 否 | 点击量 | |
| 7 | create_time | timestamp | 是 | 否 | 创建时间 | |
| 8 | update_time | timestamp | 是 | 否 | 更新时间 |
表 4-18-upload(文件上传)
| 编号 | 字段名 | 类型 | 长度 | 是否非空 | 是否主键 | 注释 |
| 1 | upload_id | int | 是 | 是 | 上传ID | |
| 2 | name | varchar | 64 | 否 | 否 | 文件名 |
| 3 | path | varchar | 255 | 否 | 否 | 访问路径 |
| 4 | file | varchar | 255 | 否 | 否 | 文件路径 |
| 5 | display | varchar | 255 | 否 | 否 | 显示顺序 |
| 6 | father_id | int | 否 | 否 | 父级ID | |
| 7 | dir | varchar | 255 | 否 | 否 | 文件夹 |
| 8 | type | varchar | 32 | 否 | 否 | 文件类型 |
表 4-19-user(用户账户)
| 编号 | 字段名 | 类型 | 长度 | 是否非空 | 是否主键 | 注释 |
| 1 | user_id | int | 是 | 是 | 用户ID | |
| 2 | state | smallint | 是 | 否 | 账户状态:(1可用|2异常|3已冻结|4已注销) | |
| 3 | user_group | varchar | 32 | 否 | 否 | 所在用户组 |
| 4 | login_time | timestamp | 是 | 否 | 上次登录时间 | |
| 5 | phone | varchar | 11 | 否 | 否 | 手机号码 |
| 6 | phone_state | smallint | 是 | 否 | 手机认证:(0未认证|1审核中|2已认证) | |
| 7 | username | varchar | 16 | 是 | 否 | 用户名 |
| 8 | nickname | varchar | 16 | 否 | 否 | 昵称 |
| 9 | password | varchar | 64 | 是 | 否 | 密码 |
| 10 | | varchar | 64 | 否 | 否 | 邮箱 |
| 11 | email_state | smallint | 是 | 否 | 邮箱认证:(0未认证|1审核中|2已认证) | |
| 12 | avatar | varchar | 255 | 否 | 否 | 头像地址 |
| 13 | open_id | varchar | 255 | 否 | 否 | 针对获取用户信息字段 |
| 14 | create_time | timestamp | 是 | 否 | 创建时间 |
表 4-20-user_group(用户组)
| 编号 | 字段名 | 类型 | 长度 | 是否非空 | 是否主键 | 注释 |
| 1 | group_id | mediumint | 是 | 是 | 用户组ID | |
| 2 | display | smallint | 是 | 否 | 显示顺序 | |
| 3 | name | varchar | 16 | 是 | 否 | 名称 |
| 4 | description | varchar | 255 | 否 | 否 | 描述 |
| 5 | source_table | varchar | 255 | 否 | 否 | 来源表 |
| 6 | source_field | varchar | 255 | 否 | 否 | 来源字段 |
| 7 | source_id | int | 是 | 否 | 来源ID | |
| 8 | register | smallint | 否 | 否 | 注册位置 | |
| 9 | create_time | timestamp | 是 | 否 | 创建时间 | |
| 10 | update_time | timestamp | 是 | 否 | 更新时间 |
5系统实现
首页展示系统为用户精心挑选的动漫推荐,结合用户的兴趣和历史行为,提供定制化的内容展示。界面如图所示。

图5-1首页界面
用户可以查看平台发布的最新公告,及时了解关于系统更新、活动或其他重要信息。界面如图所示。

图5-2通知公告界面
系统为用户提供最新的动漫行业动态、新闻资讯、影视更新等内容,帮助用户跟进动漫世界的最新动向。界面如图所示。

图5-3动漫资讯界面
用户可以浏览详细的动漫信息页面,了解每部动漫的剧情简介、主要角色、制作公司及相关评论。界面如图所示。

图5-4动漫信息界面
个人中心提供用户管理自己收藏的动漫、查看历史评论和参与讨论的入口,是用户与平台交互的核心位置。界面如图所示。

图5-5个人中心界面
后台首页提供系统的全面统计信息,如活跃用户数、最新内容更新等,方便管理员对平台运行状况进行实时监控。界面如图所示。

图5-6后台首页界面
管理员可以查看、修改和管理系统中的所有用户账号,包括普通用户和其他管理员的权限设置与活动记录。界面如图所示。

图5-7系统用户管理界面
管理员可以查看平台上已发布的动漫信息,添加新的动漫资源,保证动漫库的内容持续更新和丰富。界面如图所示。

图5-8动漫信息管理界面
管理员负责管理动漫类型的分类,如添加新的类型标签或编辑已有标签,确保动漫内容能够准确分类。界面如图所示。

图5-9动漫类型管理界面
管理员可以管理首页的轮播图,更新重要广告和推荐内容,确保用户在访问时看到最新的宣传信息。界面如图所示。

图5-10系统管理界面
管理员可以发布、编辑和删除平台的通知公告,确保用户及时获取关于平台的最新动态和重要更新。界面如图所示。

图5-11通知公告管理界面
管理员管理动漫资讯的分类和内容,保证资讯更新及时,并根据分类组织展示,便于用户查找感兴趣的新闻。界面如图所示。

图5-12资源管理界面
6系统测试
系统的测试环境如表6-1所示。
表6-1 测试环境
| 类别 | 配置项 | 详细信息 |
| 硬件环境 | 服务器CPU | Intel Xeon E5-2680 v4 |
| 内存 | 32GB DDR4 | |
| 硬盘 | 1TB SSD | |
| 网络带宽 | 100Mbps | |
| 软件环境 | 操作系统 | Windows Server 2019 |
| 数据库 | MySQL 8.0 | |
| Web服务器 | Tomcat 9.0 | |
| 开发框架 | SpringBoot 2.5 | |
| 前端框架 | Vue.js 2.6 | |
| Java版本 | JDK 11 | |
| 浏览器 | Chrome 88, Firefox 85 |
系统测试的主要目的是确保系统的功能、性能和稳定性满足需求规格说明书中的要求,并验证系统在实际使用环境中的可用性和可靠性。通过测试,可以发现软件中的缺陷、漏洞和潜在问题,确保系统运行的准确性、完整性和安全性。在功能测试中,目的是验证系统各功能模块是否按设计实现预期功能,例如用户登录、信息管理、数据查询等核心功能是否准确执行。性能测试的目的是验证系统在高并发、数据量大等压力场景下的响应时间和处理能力,确保系统具备良好的性能。兼容性测试的目的是确保系统在不同的硬件、软件和浏览器环境中能正常运行。测试还包括对异常处理和边界条件的验证,确保系统在异常场景下能够正确处理和恢复。最终,通过测试确保系统可以安全稳定地部署上线,为用户提供可靠的服务。
系统测试采用多种测试方法,以全面验证系统的功能和性能。功能测试采用黑盒测试方法,通过设计测试用例直接验证系统功能是否符合需求,无需了解内部代码逻辑。例如,设计用例验证用户登录模块,通过输入合法和非法的用户名与密码,检查系统响应是否符合预期。性能测试采用压力测试和负载测试方法,通过模拟高并发用户访问、数据处理的场景,评估系统的响应时间、吞吐量和稳定性。兼容性测试通过在不同操作系统、浏览器和硬件设备上运行系统,验证其在不同环境中的适应性[11]。异常测试通过设计边界条件和异常输入,检查系统对非法数据和操作的处理能力。测试用例的设计需覆盖系统的所有功能模块和接口,确保测试过程的全面性。通过系统测试方法的综合应用,可以有效发现问题,并为系统的优化和改进提供依据。
系统的测试用例表格如下图所示。
表6-2 系统测试用例表
| 测试项 | 测试用例 | 问题 | 结论 |
| 用户登录功能 | 输入正确用户名和密码进行登录 | 无 | 登录功能正常,用户能够成功登录 |
| 用户注册功能 | 输入有效信息进行注册 | 无 | 注册功能正常,用户能够成功注册 |
| 动漫资讯展示 | 浏览动漫资讯页面,检查内容是否准确显示 | 无 | 动漫资讯展示正常,内容准确 |
| 动漫信息查询 | 搜索动漫名称或类别,检查查询结果是否准确 | 无 | 动漫信息查询正常,结果准确 |
| 观看记录管理 | 用户查看自己的观看历史,检查记录是否显示正确 | 无 | 观看记录功能正常,历史数据完整 |
| 用户列表管理 | 管理员查看用户列表,检查用户信息是否完整展示 | 无 | 用户列表管理正常,信息展示无误 |
| 轮播图管理 | 管理员上传、删除轮播图,检查是否能正常显示 | 无 | 轮播图管理正常,上传和删除无误 |
| 通知公告管理 | 管理员发布通知公告,检查公告是否正常显示 | 无 | 公告管理正常,公告能及时发布 |
| 动漫类型管理 | 管理员添加、编辑动漫类型,检查分类是否正确更新 | 无 | 动漫类型管理正常,更新有效 |
| 动漫信息管理 | 管理员添加、编辑动漫信息,检查信息是否正常发布 | 无 | 动漫信息管理正常,发布无误 |
| 动漫资讯资源管理 | 管理员管理动漫资讯和分类,检查是否能正确分类并显示 | 无 | 资讯资源管理正常,分类显示准确 |
| 用户账户管理 | 用户修改个人账户信息并保存,检查是否成功更新 | 无 | 账户管理正常,更新无误 |
| 个人中心功能 | 用户访问个人中心,检查观看记录、订阅提醒等内容是否正常 | 无 | 个人中心功能正常,数据展示完整 |
经过系统功能的全面测试,平台的各项功能均能正常运行,且没有发现重大缺陷。用户端的登录、注册、动漫资讯展示、观看记录管理等功能均能够顺利完成,操作流畅、无异常。管理员端的后台管理功能,如动漫信息管理、类型管理、用户管理等,也都表现正常,信息更新及时且无误。系统稳定性较高,能够满足用户和管理员的基本需求。总体而言,系统的各项功能符合设计要求,表现出良好的可用性和稳定性,能够为用户提供优质的服务体验。
7总结
本课题通过设计与实现一套基于协同过滤的动漫推荐系统,旨在解决传统推荐系统在个性化推荐方面存在的不足,尤其是在动漫内容推荐的精准度和用户兴趣的深入挖掘上。系统的核心优势在于通过对用户历史行为数据的分析,如观看记录、评分和评论等,应用协同过滤算法,为每位用户提供个性化的动漫推荐服务。系统的前端采用Vue框架,确保了用户界面的流畅性与交互体验;后端则基于Spring Boot框架,结合MySQL数据库,确保了数据存储和处理的高效性。
通过该系统,普通用户能够根据自己的兴趣和行为历史获取精准的动漫推荐内容,提升了用户的观看体验;管理员则可以通过后台管理系统,便捷地管理平台上的用户信息、动漫内容、分类和资源,确保平台的高效运作。系统的实施不仅优化了信息流通效率,改善了用户的内容消费方式,还有效解决了传统推荐方式中个性化不足的问题。
总之,基于协同过滤的动漫推荐系统为用户提供了更加精准和个性化的推荐服务,推动了动漫平台的发展,并为未来在其他领域(如电影、音乐、书籍推荐等)的个性化推荐系统提供了可借鉴的经验和技术方案。
参考文献
- 刘江涛,王亮亮,吴庆茹,等.基于B/S模式的铁路勘测设计案例信息化管理系统设计与实现[J].铁路计算机应用,2021,30(03):32-35.
- 张丹丹,李弘.基于B/S架构的办公管理系统设计与开发[J].铁路通信信号工程技术,2024,21(09):44-48+106.
- 王志亮,纪松波.基于SpringBoot的Web前端与数据库的接口设计[J].工业控制计算机,2023,36(03):51-53.
- 熊永平.基于SpringBoot框架应用开发技术的分析与研究[J].电脑知识与技术,2021,15(36):76-77.
- 赵媛.基于Vue的Web系统前端性能优化分析[J].电脑编程技巧与维护,2024,(09):44-46.
- 秦冬.浅析Vue框架在前端开发中的应用[J].信息与电脑(理论版),2024,36(13):61-63.
- 李艳杰.MySQL数据库下存储过程的综合运用研究[J].现代信息科技,2023,7(11):80-82+88.
- 陈倩怡,何军.Vue+Springboot+MyBatis技术应用解析[J].电脑编程技巧与维护,2020,(01):14-15+28.
- 周晓玉,崔文超.基于Web技术的数据库应用系统设计[J].信息与电脑(理论版),2023,35(09):189-191.
- 马艳艳,吴晓光.计算机软件与数据库的设计策略分析[J].电子技术,2024,53(05):104-105.
- 李俊萌.计算机软件测试技术与开发应用策略分析[J].信息记录材料,2023,24(03):50-52.
- 符云浩.基于深度学习的个性化动漫推荐系统的设计与实现[D].华东师范大学,2024.
- 陈静.智能技术在动漫创作与传播中的影响分析[J].电子技术,2024,53(04):398-399.
- 韩媛.基于改进的协同过滤算法的个性化推荐研究[D].中国石油大学(北京),2023.DOI:10.27643/d.cnki.gsybu.2023.001349.
- 郭家玮.基于深度学习的动漫推荐系统[D].电子科技大学,2023.DOI:10.27005/d.cnki.gdzku.2023.005926.
- Reynaldi ,Istiono W .Content-based Filtering and Web Scraping in Website forRecommended Anime[J].Asian Journal of Research in Computer Science,2023,15(2):32-42.
- Badal S ,Debangan T ,Nilutpal N , et al.RikoNet: A Novel Anime Recommendation Engine[J].Multimedia Tools and Applications,2023,82(21):32329-32348.
- 梁润.影情智能推荐算法及推荐系统研究[D].安徽理工大学,2022.DOI:10.26918/d.cnki.ghngc.2022.000525.
- 张婷玉.基于动漫领域用户需求的改进协同过滤推荐算法[D].厦门大学,2022.DOI:10.27424/d.cnki.gxmdu.2022.001027.
- Jian Meng,Zhang Chenlin,Liu Meishan,Fu Xin,Li Siqi,Shi Ge,Wu Lifang.Siamese Graph-Based Dynamic Matching for Collaborative Filtering[J].Information Sciences,2022,611185-198.
致谢
本论文的完成离不开众多导师、同学以及亲友的支持与帮助。在此,首先向我的导师表示最诚挚的感谢。在整个研究和写作过程中,导师以严谨治学的态度和丰富的专业知识给予了我无私的指导,从论文选题到最终定稿的每一个环节,都为我提供了宝贵的建议与意见,使我得以不断完善研究内容、拓展学术视野。导师耐心细致的指导不仅帮助我解决了许多学术难题,也让我在研究能力与学术写作方面得到了显著的提升。导师的鼓励与支持是我完成这篇论文的重要动力,也让我深刻体会到学术研究的严谨性与意义。
我还要感谢在学习生活中给予我帮助和支持的同学、朋友以及家人。论文撰写过程中,许多同学与我共同探讨问题,分享经验与资料,使我的研究更加全面深入。朋友们的关心和陪伴让我在繁忙的研究过程中能够调节心情,保持良好的状态。特别感谢我的家人,他们始终给予我无条件的理解和支持,为我创造了安心学习与研究的环境。正是因为有了大家的帮助和支持,我才能克服论文写作中的重重困难并顺利完成。再次向所有支持和帮助过我的人表达衷心的感谢。

被折叠的 条评论
为什么被折叠?



