目 录
摘 要
本项目基于Java开发了一个网上招聘求职平台,采用了SSM框架(Spring、Spring MVC、MyBatis)。平台主要服务于求职者和招聘企业,提供了招聘信息发布、职位搜索、简历投递等基本功能。系统前端使用了HTML、CSS、JavaScript等技术,后端则通过SSM框架进行架构设计和数据处理,实现了高效的用户管理和数据交互。平台采用模块化设计,确保了系统的可扩展性和维护性。
为了提高用户体验,系统实现了多种搜索和筛选功能,求职者可以根据行业、职位、地点等多个条件进行精确查找,同时企业也能通过平台发布、管理招聘信息,简化招聘流程。平台注重数据安全,采用了多种技术手段确保用户信息的保密性。整个系统在高并发和高负载下也能保持较好的性能,满足了现代招聘市场的需求。
关键词:招聘求职平台;SSM框架;Java。
Abstract
This project developed an online recruitment and job search platform based on Java, using the SSM framework (Spring, Spring MVC, MyBatis). The platform mainly serves job seekers and recruitment companies, providing basic functions such as job posting, job search, resume submission, etc. The front-end of the system uses technologies such as HTML, CSS, JavaScript, etc., while the back-end uses the SSM framework for architecture design and data processing, achieving efficient user management and data interaction. The platform adopts a modular design to ensure the scalability and maintainability of the system.
In order to improve user experience, the system has implemented various search and filtering functions. Job seekers can accurately search based on multiple conditions such as industry, position, and location. At the same time, companies can also publish and manage recruitment information through the platform, simplifying the recruitment process. The platform pays attention to data security and adopts various technical means to ensure the confidentiality of user information. The entire system can maintain good performance even under high concurrency and high load, meeting the needs of the modern recruitment market.
Keywords: recruitment and job search platform; SSM framework; Java.
第一章 绪 论
1.1研究背景及意义
随着互联网技术的迅猛发展,传统的招聘求职方式已经无法满足现代社会对高效、便捷的需求。互联网招聘平台的出现,为企业和求职者提供了一个全新的交流与互动渠道,极大地提升了招聘效率和求职体验。特别是对于大型企业来说,招聘流程的自动化、简化与精准化成为了关键需求。在这种背景下,基于Java的招聘求职平台应运而生,通过结合现代Web开发技术,不仅能提供稳定、快速的招聘信息发布和求职服务,还能满足不同用户群体的需求。
本平台的设计与实现,采用了SSM框架作为技术基础,这一框架的高效性和易扩展性为平台的构建提供了强有力的支持。平台实现了职位发布、简历投递、职位搜索等功能,极大地缩短了招聘双方的信息传递时间,提高了工作效率。同时,系统的高可用性与安全性确保了大量数据的稳定处理,解决了传统招聘平台在数据管理和性能方面的不足。通过该平台的设计与实施,能够为求职者与企业之间提供更为顺畅的信息交互和数据支持,推动了招聘行业的现代化进程。
1.2国内外研究现状
在国外,网上招聘平台的发展已经走向了成熟阶段,许多大型招聘平台如LinkedIn、Indeed和Monster等,已经成为了全球招聘市场的重要组成部分。这些平台不仅提供基本的职位发布和搜索功能,还逐渐扩展到职业社交、雇主品牌建设等领域。LinkedIn作为全球最大的职业社交平台,提供了完善的个人主页、推荐算法以及社交功能,使得求职者能够通过建立广泛的职业网络来增加就业机会。而Indeed则致力于通过精确的职位搜索引擎和简化的申请流程,使得求职者能够快速找到符合自己需求的职位。此外,国外的招聘平台普遍采用分布式架构和云存储技术,保证了系统的高可用性和高并发处理能力。
在国内,随着互联网的快速发展,招聘行业也经历了飞速的变化。智联招聘、前程无忧、拉勾网等平台已经成为国内市场的重要玩家。国内的招聘平台通常以职位发布、简历管理、在线面试等基础功能为核心,随着用户需求的多样化,越来越多的平台开始注重个性化推荐和求职者数据分析。例如,拉勾网通过精准的职位推荐和简化的求职流程,吸引了大量的互联网行业求职者。国内招聘平台在技术实现方面,逐渐借鉴国外的先进架构设计,许多平台采用了类似的技术框架,如Java和SSM框架,保障了系统的高效性与扩展性。与此同时,随着移动互联网的普及,许多平台也推出了移动端应用,方便求职者随时随地进行职位搜索和申请。
综合来看,无论是国内还是国外,招聘平台的技术架构逐渐向高效、稳定和用户友好的方向发展。国外招聘平台通过更为成熟的社交功能和数据分析,提升了用户的使用体验,而国内平台则更加注重简化招聘流程和提高招聘效率。随着技术的不断进步,未来的招聘平台将更加智能化、个性化,能够更好地满足企业和求职者的需求。而基于Java的招聘平台由于其稳定性和高扩展性,成为了国内外招聘系统开发的主流技术之一。
1.3主要研究内容
本研究的主要内容是基于Java的网上招聘求职平台的设计与实现,采用SSM框架(Spring、Spring MVC、MyBatis)进行系统开发。研究的核心目的是构建一个高效、稳定、易扩展的招聘求职平台,满足求职者和企业的基本需求。具体研究内容包括以下几个方面:
(1)系统架构设计:基于SSM框架,设计平台的整体架构,确保系统的高效性、可扩展性和可维护性。通过分层架构实现前后端分离,前端通过HTML、CSS、JavaScript进行展示,后端利用Spring和MyBatis进行数据处理和业务逻辑实现。
(2)功能模块设计与实现:系统主要包括用户注册与登录、职位发布与搜索、简历投递与管理、招聘信息管理等模块。每个模块的功能都经过详细设计,确保用户操作的便捷性与系统的稳定性。
(3)数据库设计与实现:通过MyBatis进行数据库操作,设计合理的数据库结构,保证数据存储的高效性和安全性。数据库设计涵盖用户信息、职位信息、简历信息等内容。
(4)系统性能与安全性优化:在平台设计中,注重系统的性能优化,采用缓存、数据索引等技术提升系统响应速度。同时,注重数据安全,采取加密技术保护用户的敏感信息。
(5)系统测试与部署:对开发完成的系统进行功能测试、性能测试和安全性测试,确保系统在高并发情况下的稳定运行,并进行实际部署,使平台能够为用户提供稳定的服务。
通过以上研究内容,最终实现一个满足现代招聘需求的网上招聘平台,为企业和求职者提供便捷、高效、安全的招聘服务。
1.4论文组织结构
本论文共分为七个主要章节,具体结构如下:
1. 绪论:介绍研究背景与意义,回顾国内外研究现状,主要研究内容并概述论文的组织结构。
2. 相关技术介绍:详细介绍与本研究相关的技术,包括Java语言、B/S框架、SSM框架、Vue技术和MySQL数据库。
3. 需求分析:对系统的功能需求和非功能需求进行分析,明确用户和管理员的需求,并进行可行性分析,包括技术、操作和经济可行性。
4. 系统设计:涵盖系统架构设计、系统模块设计,并进行数据库的概念设计与表设计。
5. 系统实现:具体描述各个功能模块的实现过程,展示系统如何根据需求进行开发。
6. 系统测试:阐述测试的目的,分析测试结果并得出结论,以验证系统的稳定性和功能完整性。
7. 总结:总结研究的主要成果和贡献,指出存在的不足及未来的研究方向。
第二章 关键技术
2.1Java语言
Java语言是一种广泛使用的高级编程语言,具有平台无关性、面向对象特性和丰富的标准库。Java通过Java虚拟机(JVM)实现跨平台运行,开发者可以编写一次代码,在任何支持JVM的环境中执行[1]。Java的面向对象特性使得代码复用和模块化变得更加容易,促进了软件的维护和扩展。Java支持多线程编程,允许开发者在同一程序中同时执行多个任务,提升了应用程序的性能。
Java语言的语法结构简洁且易于理解,吸引了大量开发者。Java的标准库包含数据结构、输入输出处理、网络编程等众多功能模块。这使得开发者在构建应用程序时能够高效利用已有工具,减少重复劳动。Java广泛应用于企业级应用、移动应用、Web开发和大数据处理等领域。
2.2 B/S框架
B/S(Browser/Server)架构是一种基于浏览器和服务器的系统架构模式,用户通过浏览器与服务器进行交互。B/S架构简化了客户端的部署和管理,用户无需在本地安装复杂的软件,只需使用标准浏览器即可访问应用程序。服务器端负责处理业务逻辑和数据存储,客户端则主要负责展示用户界面和数据交互[2]。B/S架构的设计使得系统更新和维护集中在服务器端,降低了维护成本。
B/S架构通常采用Web技术进行实现,包括HTML、CSS和JavaScript等。用户在浏览器中发起请求,服务器响应并返回数据。数据传输通常通过HTTP或HTTPS协议进行,B/S架构的灵活性使其适用于在线购物、信息管理系统和社交网络等各类应用场景[3]。由于其易于扩展性,B/S架构可以方便地支持大规模用户访问,适应不断变化的业务需求。
2.3 SSM框架
SSM框架是Spring、Spring MVC和MyBatis的整合框架集,广泛应用于企业级Java Web应用的开发中。Spring作为一个轻量级的控制反转(IoC)和面向切面(AOP)的容器框架,提供了丰富的功能来管理Java对象[4]。Spring MVC则是一个基于Servlet的MVC设计模式实现的Web框架,负责处理HTTP请求、视图渲染和用户界面展示。MyBatis是一个持久层框架,它支持定制化SQL、存储过程以及高级映射,通过简单的XML或注解用于配置和原始映射,将接口和Java的POJOs(Plain Old Java Objects,简单的Java对象)映射成数据库中的记录[5]。
2.4 Vue技术
Vue是一种渐进式JavaScript框架,专注于构建用户界面。Vue采用组件化的开发模式,允许开发者将应用程序拆分为独立的、可重用的组件,从而提高了开发效率和代码的可维护性[6]。框架的核心库专注于视图层,支持数据绑定和DOM操作,提供了简洁的API。Vue的虚拟DOM机制提升了应用的性能,减少了实际DOM操作的次数。
Vue支持双向数据绑定,能够自动更新视图与模型之间的变化。开发者可以通过Vue的指令系统,简化数据展示和事件处理。Vue还支持路由管理和状态管理,使得开发复杂单页面应用变得更加容易[7]。借助Vue的生态系统,开发者能够使用多种工具和库来扩展功能,满足不同的业务需求。Vue在前端开发中逐渐成为主流选择,受到广泛关注和应用。
2.5 MySQL数据库
MySQL是一种开源关系型数据库管理系统,广泛应用于Web应用和企业级数据存储。MySQL支持结构化查询语言,允许开发者通过标准语句进行数据的创建、读取、更新和删除操作[8]。数据库通过表格形式组织数据,支持数据完整性和约束条件的定义。MySQL的存储引擎机制使得用户可以根据具体需求选择不同的存储引擎,以优化性能和功能。
MySQL具有高性能和可扩展性,支持大规模数据存储和高并发访问。系统提供了丰富的用户权限管理和数据加密安全特性。
2.6 本章小结
本章介绍了实现基于Java的网上招聘求职平台所涉及的关键技术,包括Java语言、B/S架构、SSM框架、Vue技术以及MySQL数据库。通过Java的跨平台性和面向对象特性,结合B/S架构实现了前后端分离,提升了系统的扩展性和维护性。SSM框架的整合有效管理了业务逻辑、请求处理和数据持久化,Vue技术提供了高效的前端开发方式,MySQL数据库则保证了系统的数据管理和高并发性能。这些技术的结合为平台的开发和运行提供了坚实的技术基础。
第三章 系统分析
3.1系统可行性分析
3.1.1技术可行性
在当今时代,软件开发技术已达到高度成熟阶段,提供了众多工具与框架以应对错综复杂的业务需求。采用Java等成熟且稳定的编程语言进行开发,能够借助其面向对象编程、跨平台运行等优势,实现系统的模块化、可扩展性以及可维护性。同时,利用SSM等先进框架,可以简化开发流程,提升开发效率。在数据库的选择上,采用MySQL等关系型数据库,以满足数据存储和查询的需求。因此,从技术角度审视,构建网上招聘求职平台是完全具备可行性的。
3.1.2经济可行性
该系统的开发成本相对较低,得益于开源框架和工具的利用,从而有效降低了开发成本。此外,系统的运行与维护成本亦相对低廉,通过采用Java等技术,实现了系统的自动化部署与维护。因此,从经济角度考量,开发网络招聘求职平台是具备可行性的。
3.1.3社会可行性
随着互联网技术的普及和人们对招聘效率的高需求,在线招聘平台已经成为主流趋势。该平台能够为求职者提供便捷的职位搜索和申请渠道,同时帮助企业简化招聘流程,提高招聘效率。系统采用的SSM框架具备良好的稳定性和扩展性,能够满足大规模用户的使用需求,适应不断变化的市场环境,因此具备较高的社会应用价值。
3.1.4操作可行性
本系统界面设计遵循简洁性与直观性原则,确保用户易于理解与操作。系统内嵌了详尽的操作指南与辅助文档,便于用户迅速掌握并熟练运用系统功能。此外,系统具备高效的容错机制与精确的错误提示功能,能在用户操作失误时即时提供反馈,引导用户纠正错误,确保操作的正确性。综上所述,从操作性角度分析,该网上招聘求职平台展现了其实际应用的可行性。
3.2系统功能分析
3.2.1功能性分析
网上招聘求职平台划分为了前端模块和后端模块两大部分。
前端普通用户模块:
注册登录:用户可以通过填写必要的信息进行注册,包括用户名、密码、邮箱等。登录功能允许用户输入已注册的凭证来访问个人账户,实现快速购物体验。
首页:展示轮播图、招聘资讯、招聘信息推荐、搜索和导航栏等,帮助用户快速找到所需信息和服务,提升用户体验。
交流论坛:查看帖子,发布内容(上传封面图、标题、选择分类、输入标签、正文等进行提交),支持多种互动操作如搜索、点赞、收藏、评论、回复企业用户、删除、重置回复人,促进用户间的交流与互动。
通知公告:提供网站公告、关于我们、联系方式和网站介绍,让用户了解平台的基本信息和服务内容,确保信息透明度和及时性。
招聘资讯:查看详情和热门列表,支持搜索、点赞、收藏、评论、回复、删除,获取最新的招聘动态和资讯,增进对就业市场的理解。
聊天对话:输入账号加对方好友,可以发送信息、表情等给好友,支持与普通用户及管理员进行聊天和群聊,增强社交互动。
招聘信息:查看详情包括职位名称、职位类别、薪资待遇、任职资格、工作地点等详细信息,支持搜索、点赞、收藏、评论、回复、删除,并能投递简历,方便用户寻找合适的工作机会。
我的账户:修改个人资料和登录、密码等,确保个人信息的安全性和准确性,便于更新联系方式等基本信息。
个人中心:对个人中心包含的个人首页进行操作,集成多种前台功能,便于管理和访问自己的信息。
个人首页:集中展示了最重要的信息,为用户提供了一站式的服务入口。
个人中心-简历投递:查看详情和审核状态回复,支持搜索、查询、重置,便于管理个人的简历投递记录。
面试邀约:查看详情,支持搜索、查询、重置,便于管理收到的面试邀请。
交流论坛管理:查看详情和查看评论,支持搜索、查询、重置、删除,便于管理自己发布的交流内容及互动记录。
收藏:查看收藏系统所有关于资讯、信息等,对不喜欢的内容可以删除,便于管理兴趣点,方便日后查阅。
评论管理:查看用户在前台的各类评论信息详情和被回复,通过输入昵称、内容进行搜索、对页面查询、重置、删除等操作,点击评论来源可以跳转,便于管理个人的评论记录。
后端企业用户模块:
注册登录:企业用户通过填写必要信息完成注册,并使用账号密码登录系统,确保个人信息的安全性和隐私保护,方便快捷地使用平台提供的各种服务。
首页:展示轮播图、招聘资讯、招聘信息推荐、搜索和导航栏等,帮助企业用户快速找到所需信息和服务,提升用户体验。
交流论坛:查看帖子,发布内容(上传封面图、标题、选择分类、输入标签、正文等进行提交),支持多种互动操作如搜索、点赞、收藏、评论、回复普通用户、删除、重置回复人,促进用户间的交流与互动。
通知公告:提供网站公告、关于我们、联系方式和网站介绍,帮助企业用户了解平台的基本信息和服务内容,确保信息透明度和及时性。
招聘资讯:查看详情和热门列表,支持搜索、点赞、收藏、评论、回复、删除,获取最新的招聘动态和资讯,增进对企业招聘市场的理解。
聊天对话:输入账号加对方好友,可以发送信息、表情等给好友,支持与普通用户进行聊天和群聊,增强社交互动。
招聘信息:查看详情包括职位名称、职位类别、薪资待遇等详细信息,支持搜索,方便企业用户发布和管理招聘信息。
我的账户:修改个人资料和登录、密码等,确保个人信息的安全性和准确性,便于更新联系方式等基本信息。
个人中心:对个人中心包含的个人首页进行操作,集成多种前台功能,便于管理和访问自己的信息。
个人首页:集中展示了最重要的信息,为用户提供了一站式的服务入口。此外,还可以查看招聘信息统计柱状图、简历投递统计圆图,直观了解招聘效果。
个人中心-招聘信息:查看详情,支持搜索、查询、重置、添加、删除,便于高效管理企业发布的招聘信息。
简历投递:查看详情和审核及发送面试邀约,支持搜索、查询、重置,便于企业用户查看普通用户投递的简历信息,并进行审核及发出面试邀约。
面试邀约:查看详情,支持搜索、查询、重置、删除,便于管理发出的面试邀请。
交流论坛管理:查看详情和查看评论,支持搜索、查询、重置、删除,便于管理自己发布的交流内容及互动记录。
收藏:查看收藏系统所有关于资讯、信息等,对不喜欢的内容可以删除,便于管理兴趣点,方便日后查阅。
评论管理:查看用户在前台的各类评论信息详情和被回复,通过输入昵称、内容进行搜索、对页面查询、重置、删除等操作,点击评论来源可以跳转,便于管理个人的评论记录。
后端管理员模块:
登录:后端管理员模块的登录功能是整个系统安全的第一道防线,它允许系统管理员通过输入预设的用户名和密码来验证身份,确保只有授权的人员能够访问管理界面。
后台首页:查看招聘信息统计柱状图、简历投递统计圆形图,修改个人资料和登录、密码等,提供便捷的操作入口,便于管理员快速访问关键页面和维护个人账号信息。
系统用户:管理员、普通用户、企业用户,查看详情,支持搜索、增删改查,确保用户数据的准确性和完整性。
职位类别管理:查看详情,支持添加、搜索、查询、重置、删除,确保职位类别的准确性和多样性。
招聘信息管理:查看详情和查看评论,支持添加、搜索、查询、重置、删除,确保招聘信息的真实性和准确性。
简历投递管理:查看详情和面试邀约及审核,支持搜索、查询、重置、删除,便于管理员全面管理用户的简历投递情况。
面试邀约管理:查看详情,支持搜索、查询、重置、删除,便于管理员跟踪和管理面试邀约的状态。
系统管理:轮播图管理:查看详情,支持搜索、增删改查,确保平台内容及时更新和维护。
通知公告管理:通知公告,查看详情,支持搜索、增删改查,确保重要信息的及时传达。
资源管理:招聘资讯:查看详情和查看评论,支持搜索、增删改查,丰富平台内容,促进知识的传播与发展。资讯分类:查看详情,支持搜索、增删改查,优化资讯分类结构,方便用户查找特定类型的资讯。
交流管理:交流论坛:查看详情和查看评论,支持搜索、增删改查,促进用户间的互动和交流。论坛分类:查看详情,支持搜索、增删改查,优化互动分类结构,方便用户查找特定类型的互动内容。
3.2.2非功能性分析
网上招聘求职平台的非功能性需求比如网上招聘求职平台的安全性怎么样,可靠性怎么样,性能怎么样,可拓展性怎么样等,具体可以表示在如下3-1表格中:
表3-1网上招聘求职平台非功能需求表
| 安全性 | 主要指网上招聘求职平台数据库的安装,数据库的使用和密码的设定必须合乎规范。 |
| 可靠性 | 可靠性是指网上招聘求职平台能够安装用户的指示进行操作,经过测试,可靠性90%以上。 |
| 性能 | 性能是影响网上招聘求职平台占据市场的必要条件,所以性能最好要佳才好。 |
| 可扩展性 | 比如数据库预留多个属性,比如接口的使用等确保了系统的非功能性需求。 |
| 易用性 | 用户只要跟着网上招聘求职平台的页面展示内容进行操作,就可以了。 |
| 可维护性 | 网上招聘求职平台开发的可维护性是非常重要的,经过测试,可维护性没有问题 |
3.3系统用例分析
网上招聘求职平台的完整UML用例图分别是图3-1、3-2、3-3。
普通用户角色用例如下图所示。

图3-1网上招聘求职平台普通用户角色用例图
管理员角色用例如下图所示。

图3-2网上招聘求职平台管理员角色用例图
企业用户角色用例如下图所示。

图3-3网上招聘求职平台企业用户角色用例图
3.4系统总体流程设计
3.4.1数据开发流程
系统开发流程的主要步骤,从需求分析到系统完成的全过程。流程包括需求分析、总体设计(结构、功能、数据)、详细设计(模块、编码)、模块整合与调用,以及测试、扩展和完善,最终完成系统的开发。本系统的开发流程如下图所示

图3-4系统开发流程图
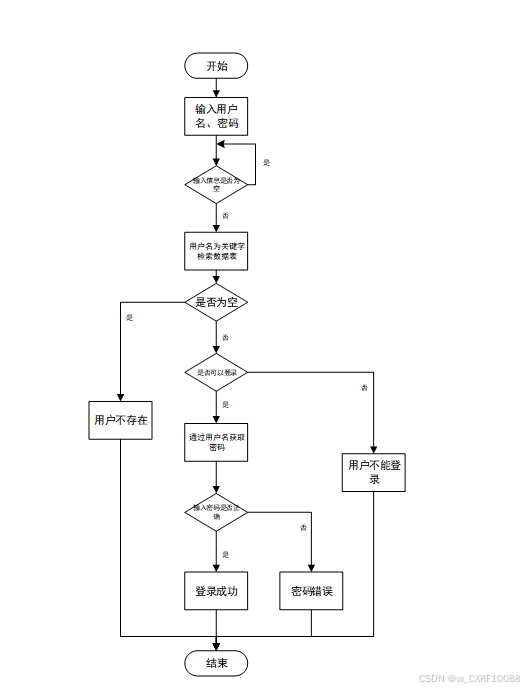
3.4.2用户登录流程
用户输入用户名和密码后,系统先检查输入是否为空,再验证用户名是否存在,若存在则通过用户名获取密码并校验。若密码正确则登录成功,否则提示密码错误。若用户名不存在或无法登录,提示用户操作无效。如下图所示。

图3-5登录流程图
3.4.3系统操作流程
用户首先进入系统登录界面,输入用户名和密码后,系统验证信息是否正确。若验证失败,返回登录界面重新输入,若验证成功,则进入功能界面,执行相应功能处理后结束操作流程。操作流程如下图所示。

图3-6系统操作流程图
3.4.4添加信息流程
管理员可以添加信息,用户添加可以自己权限内的信息,输入信息后,要想利用这个软件来进行系统的安全管理,首先需要登录到该软件中。添加信息流程如下图所示。

图3-7添加信息流程图
3.4.5修改信息流程
用户首先选择需要修改的记录,输入修改后的数据,系统判断输入数据是否合法。若数据不合法,提示重新输入,若数据合法,则将修改后的数据写入数据库,完成操作后流程结束。修改信息流程图如下图所示。

图3-8修改信息流程图
3.4.6删除信息流程
用户选择需要删除的记录后,系统判断是否确认删除。若未确认,返回选择环节,若确认删除,则更新数据库,删除对应记录,完成操作后流程结束。删除信息流程图如下图所示。

图3-9删除信息流程图
3.4.7用户投递简历操作流程
当用户登录系统的时候,浏览招聘信息,查看详情并进行投递,企业用户在前端处理投递。普通用户投递简历操作流程如图下所示。

图3-10操作流程图
3.5本章小结
本章主要对网上招聘求职平台的系统分析进行了详细阐述。从技术可行性、经济可行性、社会可行性和操作可行性等方面,分析了该系统的建设与实现的可行性。进一步探讨了系统的功能分析,分为普通用户、企业用户和管理员三个模块,明确了各个角色的核心功能和操作流程。此外,还进行了非功能性需求分析,提出了系统在安全性、可靠性、性能、可扩展性等方面的要求。最后,介绍了系统的用例图及各项操作流程,为后续的系统设计和开发提供了全面的基础。
第四章 系统总体设计
本章主要讨论的内容包括网上招聘求职平台的功能模块设计、数据库系统设计。
4.1系统架构设计
本网上招聘求职平台从架构上分为三层:表现层(UI)、业务逻辑层(BLL)以及数据层(DL)。

图4-1网上招聘求职平台架构设计图
表现层(UI):也称为用户界面层,它负责与用户进行直接的交互。一个优秀的UI设计能够显著提升用户的体验,确保用户在使用网上招聘求职平台时感到舒适和便捷。为了确保良好的兼容性,UI界面设计需要适应不同版本的平台和各种屏幕尺寸的分辨率。此外,UI交互功能必须合理设计,确保用户的操作能够得到相应的反馈和结果,这要求表现层与业务逻辑层之间保持良好的通信和协同工作。
业务逻辑层(BLL):这一层主要处理网上招聘求职平台的数据和业务逻辑。当用户通过表现层提交数据时,业务逻辑层会接收这些数据,进行处理,并将结果传递给数据层进行存储或查询。同时,当系统需要从数据层读取数据时,业务逻辑层会处理这些数据,并将其传递给表现层进行展示。
数据层(DL):虽然本网上招聘求职平台的数据存储在服务端的MySQL数据库中,但数据层仍然作为一个独立的部分存在。它的主要功能是存储和管理网上招聘求职平台的数据。数据层与MySQL数据库进行交互,执行数据的增、删、改、查等操作,确保数据的完整性和安全性。
这三个层次相互独立但又紧密协作,共同构成了网上招聘求职平台的完整架构。通过合理的分层设计,可以提高系统的可维护性、可扩展性和可重用性,为用户提供更好的服务和体验。
4.2系统模块设计
在上一章节中主要对系统的功能性需求和非功能性需求进行分析,并且根据需求分析了本网上招聘求职平台中的用例。那么接下来就要开始对本网上招聘求职平台的架构、主要功能和数据库开始进行设计。网上招聘求职平台根据前面章节的需求分析得出,网上招聘求职平台的功能模块图如下图所示。

图4-2网上招聘求职平台功能模块图
4.3数据库设计
数据库设计一般包括需求分析、概念模型设计、数据库表建立三大过程,其中需求分析前面章节已经阐述,概念模型设计有概念模型和逻辑结构设计两部分。
4.3.1数据库概念结构设计
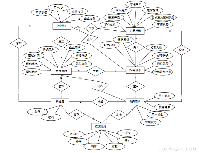
下面是整个网上招聘求职平台中主要的数据库表总E-R实体关系图。

图4-3网上招聘求职平台总E-R关系图
4.3.2数据库逻辑结构设计
通过上一小节中网上招聘求职平台中总E-R关系图上得出一共需要创建多个数据表。在此主要罗列几个主要的数据库表结构设计。
表 4-1-access_token(登陆访问时长)
| 编号 | 字段名 | 类型 | 长度 | 是否非空 | 是否主键 | 注释 |
| 1 | token_id | int | 是 | 是 | 临时访问牌ID | |
| 2 | token | varchar | 64 | 否 | 否 | 临时访问牌 |
| 3 | info | text | 65535 | 否 | 否 | 信息 |
| 4 | maxage | int | 是 | 否 | 最大寿命:默认2小时 | |
| 5 | create_time | timestamp | 是 | 否 | 创建时间 | |
| 6 | update_time | timestamp | 是 | 否 | 更新时间 | |
| 7 | user_id | int | 是 | 否 | 用户编号 |
表 4-2-article(文章)
| 编号 | 字段名 | 类型 | 长度 | 是否非空 | 是否主键 | 注释 |
| 1 | article_id | mediumint | 是 | 是 | 文章id | |
| 2 | title | varchar | 125 | 是 | 是 | 标题 |
| 3 | type | varchar | 64 | 是 | 否 | 文章分类 |
| 4 | hits | int | 是 | 否 | 点击数 | |
| 5 | praise_len | int | 是 | 否 | 点赞数 | |
| 6 | create_time | timestamp | 是 | 否 | 创建时间 | |
| 7 | update_time | timestamp | 是 | 否 | 更新时间 | |
| 8 | source | varchar | 255 | 否 | 否 | 来源 |
| 9 | url | varchar | 255 | 否 | 否 | 来源地址 |
| 10 | tag | varchar | 255 | 否 | 否 | 标签 |
| 11 | content | longtext | 4294967295 | 否 | 否 | 正文 |
| 12 | img | varchar | 255 | 否 | 否 | 封面图 |
| 13 | description | text | 65535 | 否 | 否 | 文章描述 |
表 4-3-article_type(文章分类)
| 编号 | 字段名 | 类型 | 长度 | 是否非空 | 是否主键 | 注释 |
| 1 | type_id | smallint | 是 | 是 | 分类ID | |
| 2 | display | smallint | 是 | 否 | 显示顺序 | |
| 3 | name | varchar | 16 | 是 | 否 | 分类名称 |
| 4 | father_id | smallint | 是 | 否 | 上级分类ID | |
| 5 | description | varchar | 255 | 否 | 否 | 描述 |
| 6 | icon | text | 65535 | 否 | 否 | 分类图标 |
| 7 | url | varchar | 255 | 否 | 否 | 外链地址 |
| 8 | create_time | timestamp | 是 | 否 | 创建时间 | |
| 9 | update_time | timestamp | 是 | 否 | 更新时间 |
表 4-4-auth(用户权限管理)
| 编号 | 字段名 | 类型 | 长度 | 是否非空 | 是否主键 | 注释 |
| 1 | auth_id | int | 是 | 是 | 授权ID | |
| 2 | user_group | varchar | 64 | 否 | 否 | 用户组 |
| 3 | mod_name | varchar | 64 | 否 | 否 | 模块名 |
| 4 | table_name | varchar | 64 | 否 | 否 | 表名 |
| 5 | page_title | varchar | 255 | 否 | 否 | 页面标题 |
| 6 | path | varchar | 255 | 否 | 否 | 路由路径 |
| 7 | parent | varchar | 64 | 否 | 否 | 父级菜单 |
| 8 | parent_sort | int | 是 | 否 | 父级菜单排序 | |
| 9 | position | varchar | 32 | 否 | 否 | 位置 |
| 10 | mode | varchar | 32 | 是 | 否 | 跳转方式 |
| 11 | add | tinyint | 是 | 否 | 是否可增加 | |
| 12 | del | tinyint | 是 | 否 | 是否可删除 | |
| 13 | set | tinyint | 是 | 否 | 是否可修改 | |
| 14 | get | tinyint | 是 | 否 | 是否可查看 | |
| 15 | field_add | text | 65535 | 否 | 否 | 添加字段 |
| 16 | field_set | text | 65535 | 否 | 否 | 修改字段 |
| 17 | field_get | text | 65535 | 否 | 否 | 查询字段 |
| 18 | table_nav_name | varchar | 500 | 否 | 否 | 跨表导航名称 |
| 19 | table_nav | varchar | 500 | 否 | 否 | 跨表导航 |
| 20 | option | text | 65535 | 否 | 否 | 配置 |
| 21 | create_time | timestamp | 是 | 否 | 创建时间 | |
| 22 | update_time | timestamp | 是 | 否 | 更新时间 |
表 4-5-code_token(验证码)
| 编号 | 字段名 | 类型 | 长度 | 是否非空 | 是否主键 | 注释 |
| 1 | code_token_id | int | 是 | 是 | 验证码ID | |
| 2 | token | varchar | 255 | 否 | 否 | 令牌 |
| 3 | code | varchar | 255 | 否 | 否 | 验证码 |
| 4 | expire_time | timestamp | 是 | 否 | 失效时间 | |
| 5 | create_time | timestamp | 是 | 否 | 创建时间 | |
| 6 | update_time | timestamp | 是 | 否 | 更新时间 |
表 4-6-collect(收藏)
| 编号 | 字段名 | 类型 | 长度 | 是否非空 | 是否主键 | 注释 |
| 1 | collect_id | int | 是 | 是 | 收藏ID | |
| 2 | user_id | int | 是 | 是 | 收藏人ID | |
| 3 | source_table | varchar | 255 | 否 | 否 | 来源表 |
| 4 | source_field | varchar | 255 | 否 | 否 | 来源字段 |
| 5 | source_id | int | 是 | 否 | 来源ID | |
| 6 | title | varchar | 255 | 否 | 否 | 标题 |
| 7 | img | varchar | 255 | 否 | 否 | 封面 |
| 8 | create_time | timestamp | 是 | 否 | 创建时间 | |
| 9 | update_time | timestamp | 是 | 否 | 更新时间 |
表 4-7-comment(评论)
| 编号 | 字段名 | 类型 | 长度 | 是否非空 | 是否主键 | 注释 |
| 1 | comment_id | int | 是 | 是 | 评论ID | |
| 2 | user_id | int | 是 | 是 | 评论人ID | |
| 3 | reply_to_id | int | 是 | 否 | 回复评论ID | |
| 4 | content | longtext | 4294967295 | 否 | 否 | 内容 |
| 5 | nickname | varchar | 255 | 否 | 否 | 昵称 |
| 6 | avatar | varchar | 255 | 否 | 否 | 头像地址 |
| 7 | create_time | timestamp | 是 | 否 | 创建时间 | |
| 8 | update_time | timestamp | 是 | 否 | 更新时间 | |
| 9 | source_table | varchar | 255 | 否 | 否 | 来源表 |
| 10 | source_field | varchar | 255 | 否 | 否 | 来源字段 |
| 11 | source_id | int | 是 | 否 | 来源ID |
表 4-8-enterprise_user(企业用户)
| 编号 | 字段名 | 类型 | 长度 | 是否非空 | 是否主键 | 注释 |
| 1 | enterprise_user_id | int | 是 | 是 | 企业用户ID | |
| 2 | name_of_enterprise | varchar | 64 | 否 | 否 | 企业名称 |
| 3 | enterprise_address | varchar | 64 | 否 | 否 | 企业地址 |
| 4 | enterprise_phone | varchar | 64 | 否 | 否 | 企业电话 |
| 5 | enterprise_profile | text | 65535 | 否 | 否 | 企业简介 |
| 6 | examine_state | varchar | 16 | 是 | 否 | 审核状态 |
| 7 | user_id | int | 是 | 否 | 用户ID | |
| 8 | create_time | datetime | 是 | 否 | 创建时间 | |
| 9 | update_time | timestamp | 是 | 否 | 更新时间 |
表 4-9-forum(论坛)
| 编号 | 字段名 | 类型 | 长度 | 是否非空 | 是否主键 | 注释 |
| 1 | forum_id | mediumint | 是 | 是 | 论坛ID | |
| 2 | display | smallint | 是 | 否 | 排序 | |
| 3 | user_id | mediumint | 是 | 否 | 用户ID | |
| 4 | nickname | varchar | 16 | 否 | 否 | 昵称 |
| 5 | praise_len | int | 否 | 否 | 点赞数 | |
| 6 | hits | int | 是 | 否 | 访问数 | |
| 7 | title | varchar | 125 | 是 | 否 | 标题 |
| 8 | keywords | varchar | 125 | 否 | 否 | 关键词 |
| 9 | description | varchar | 255 | 否 | 否 | 描述 |
| 10 | url | varchar | 255 | 否 | 否 | 来源地址 |
| 11 | tag | varchar | 255 | 否 | 否 | 标签 |
| 12 | img | text | 65535 | 否 | 否 | 封面图 |
| 13 | content | longtext | 4294967295 | 否 | 否 | 正文 |
| 14 | create_time | timestamp | 是 | 否 | 创建时间 | |
| 15 | update_time | timestamp | 是 | 否 | 更新时间 | |
| 16 | avatar | varchar | 255 | 否 | 否 | 发帖人头像 |
| 17 | type | varchar | 64 | 是 | 否 | 论坛分类 |
| 18 | istop | int | 是 | 否 | 是否置顶 |
表 4-10-forum_type(论坛分类)
| 编号 | 字段名 | 类型 | 长度 | 是否非空 | 是否主键 | 注释 |
| 1 | type_id | smallint | 是 | 是 | 分类ID | |
| 2 | name | varchar | 16 | 是 | 否 | 分类名称 |
| 3 | description | varchar | 255 | 否 | 否 | 描述 |
| 4 | url | varchar | 255 | 否 | 否 | 外链地址 |
| 5 | father_id | smallint | 是 | 否 | 上级分类ID | |
| 6 | icon | varchar | 255 | 否 | 否 | 分类图标 |
| 7 | create_time | timestamp | 是 | 否 | 创建时间 | |
| 8 | update_time | timestamp | 是 | 否 | 更新时间 |
表 4-11-hits(用户点击)
| 编号 | 字段名 | 类型 | 长度 | 是否非空 | 是否主键 | 注释 |
| 1 | hits_id | int | 是 | 是 | 点赞ID | |
| 2 | user_id | int | 是 | 否 | 点赞人 | |
| 3 | create_time | timestamp | 是 | 否 | 创建时间 | |
| 4 | update_time | timestamp | 是 | 否 | 更新时间 | |
| 5 | source_table | varchar | 255 | 否 | 否 | 来源表 |
| 6 | source_field | varchar | 255 | 否 | 否 | 来源字段 |
| 7 | source_id | int | 是 | 否 | 来源ID |
表 4-12-interview_invitation(面试邀约)
| 编号 | 字段名 | 类型 | 长度 | 是否非空 | 是否主键 | 注释 |
| 1 | interview_invitation_id | int | 是 | 是 | 面试邀约ID | |
| 2 | job_title | varchar | 64 | 否 | 否 | 职位名称 |
| 3 | salary_treatment | varchar | 64 | 否 | 否 | 薪资待遇 |
| 4 | enterprise_user | int | 否 | 否 | 企业用户 | |
| 5 | name_of_enterprise | varchar | 64 | 否 | 否 | 企业名称 |
| 6 | ordinary_user | int | 否 | 否 | 普通用户 | |
| 7 | user_name | varchar | 64 | 否 | 否 | 用户姓名 |
| 8 | interview_time | datetime | 否 | 否 | 面试时间 | |
| 9 | interview_location | varchar | 64 | 否 | 否 | 面试地点 |
| 10 | invitation_information | text | 65535 | 否 | 否 | 邀约信息 |
| 11 | create_time | datetime | 是 | 否 | 创建时间 | |
| 12 | update_time | timestamp | 是 | 否 | 更新时间 | |
| 13 | source_table | varchar | 255 | 否 | 否 | 来源表 |
| 14 | source_id | int | 否 | 否 | 来源ID | |
| 15 | source_user_id | int | 否 | 否 | 来源用户 |
表 4-13-notice(公告)
| 编号 | 字段名 | 类型 | 长度 | 是否非空 | 是否主键 | 注释 |
| 1 | notice_id | mediumint | 是 | 是 | 公告ID | |
| 2 | title | varchar | 125 | 是 | 否 | 标题 |
| 3 | content | longtext | 4294967295 | 否 | 否 | 正文 |
| 4 | create_time | timestamp | 是 | 否 | 创建时间 | |
| 5 | update_time | timestamp | 是 | 否 | 更新时间 |
表 4-14-ordinary_user(普通用户)
| 编号 | 字段名 | 类型 | 长度 | 是否非空 | 是否主键 | 注释 |
| 1 | ordinary_user_id | int | 是 | 是 | 普通用户ID | |
| 2 | user_name | varchar | 64 | 否 | 否 | 用户姓名 |
| 3 | user_gender | varchar | 64 | 否 | 否 | 用户性别 |
| 4 | user_age | varchar | 64 | 否 | 否 | 用户年龄 |
| 5 | user_phone | varchar | 64 | 否 | 否 | 用户电话 |
| 6 | educational_background | varchar | 64 | 否 | 否 | 教育背景 |
| 7 | work_experience | varchar | 64 | 否 | 否 | 工作经验 |
| 8 | skills_expertise | varchar | 64 | 否 | 否 | 技能专长 |
| 9 | examine_state | varchar | 16 | 是 | 否 | 审核状态 |
| 10 | user_id | int | 是 | 否 | 用户ID | |
| 11 | create_time | datetime | 是 | 否 | 创建时间 | |
| 12 | update_time | timestamp | 是 | 否 | 更新时间 |
表 4-15-position_category(职位类别)
| 编号 | 字段名 | 类型 | 长度 | 是否非空 | 是否主键 | 注释 |
| 1 | position_category_id | int | 是 | 是 | 职位类别ID | |
| 2 | position_category | varchar | 64 | 否 | 否 | 职位类别 |
| 3 | create_time | datetime | 是 | 否 | 创建时间 | |
| 4 | update_time | timestamp | 是 | 否 | 更新时间 |
表 4-16-praise(点赞)
| 编号 | 字段名 | 类型 | 长度 | 是否非空 | 是否主键 | 注释 |
| 1 | praise_id | int | 是 | 是 | 点赞ID | |
| 2 | user_id | int | 是 | 是 | 点赞人 | |
| 3 | create_time | timestamp | 是 | 否 | 创建时间 | |
| 4 | update_time | timestamp | 是 | 否 | 更新时间 | |
| 5 | source_table | varchar | 255 | 否 | 否 | 来源表 |
| 6 | source_field | varchar | 255 | 否 | 否 | 来源字段 |
| 7 | source_id | int | 是 | 否 | 来源ID | |
| 8 | status | tinyint | 是 | 否 | 点赞状态:1为点赞,0已取消 |
表 4-17-recruitment_information(招聘信息)
| 编号 | 字段名 | 类型 | 长度 | 是否非空 | 是否主键 | 注释 |
| 1 | recruitment_information_id | int | 是 | 是 | 招聘信息ID | |
| 2 | job_title | varchar | 64 | 否 | 否 | 职位名称 |
| 3 | position_category | varchar | 64 | 否 | 否 | 职位类别 |
| 4 | qualifications | varchar | 64 | 否 | 否 | 任职资格 |
| 5 | place_of_work | varchar | 64 | 否 | 否 | 工作地点 |
| 6 | number_of_recruits | double | 否 | 否 | 招聘人数 | |
| 7 | salary_treatment | varchar | 64 | 否 | 否 | 薪资待遇 |
| 8 | enterprise_user | int | 否 | 否 | 企业用户 | |
| 9 | name_of_enterprise | varchar | 64 | 否 | 否 | 企业名称 |
| 10 | cover_image | varchar | 255 | 否 | 否 | 封面图片 |
| 11 | enterprise_profile | text | 65535 | 否 | 否 | 企业简介 |
| 12 | responsibilities | text | 65535 | 否 | 否 | 岗位职责 |
| 13 | hits | int | 是 | 否 | 点击数 | |
| 14 | praise_len | int | 是 | 否 | 点赞数 | |
| 15 | collect_len | int | 是 | 否 | 收藏数 | |
| 16 | comment_len | int | 是 | 否 | 评论数 | |
| 17 | resume_delivery_limit_times | int | 是 | 否 | 投递限制次数 | |
| 18 | create_time | datetime | 是 | 否 | 创建时间 | |
| 19 | update_time | timestamp | 是 | 否 | 更新时间 |
表 4-18-resume_delivery(简历投递)
| 编号 | 字段名 | 类型 | 长度 | 是否非空 | 是否主键 | 注释 |
| 1 | resume_delivery_id | int | 是 | 是 | 简历投递ID | |
| 2 | job_title | varchar | 64 | 否 | 否 | 职位名称 |
| 3 | position_category | varchar | 64 | 否 | 否 | 职位类别 |
| 4 | salary_treatment | varchar | 64 | 否 | 否 | 薪资待遇 |
| 5 | enterprise_user | int | 否 | 否 | 企业用户 | |
| 6 | name_of_enterprise | varchar | 64 | 否 | 否 | 企业名称 |
| 7 | ordinary_user | int | 否 | 否 | 普通用户 | |
| 8 | user_name | varchar | 64 | 否 | 否 | 用户姓名 |
| 9 | user_age | varchar | 64 | 否 | 否 | 用户年龄 |
| 10 | user_phone | varchar | 64 | 否 | 否 | 用户电话 |
| 11 | educational_background | varchar | 64 | 否 | 否 | 教育背景 |
| 12 | work_experience | varchar | 64 | 否 | 否 | 工作经验 |
| 13 | skills_expertise | varchar | 64 | 否 | 否 | 技能专长 |
| 14 | personal_profile | text | 65535 | 否 | 否 | 个人简介 |
| 15 | examine_state | varchar | 16 | 是 | 否 | 审核状态 |
| 16 | interview_invitation_limit_times | int | 是 | 否 | 面试邀约限制次数 | |
| 17 | create_time | datetime | 是 | 否 | 创建时间 | |
| 18 | update_time | timestamp | 是 | 否 | 更新时间 | |
| 19 | source_table | varchar | 255 | 否 | 否 | 来源表 |
| 20 | source_id | int | 否 | 否 | 来源ID | |
| 21 | source_user_id | int | 否 | 否 | 来源用户 |
表 4-19-slides(轮播图)
| 编号 | 字段名 | 类型 | 长度 | 是否非空 | 是否主键 | 注释 |
| 1 | slides_id | int | 是 | 是 | 轮播图ID | |
| 2 | title | varchar | 64 | 否 | 否 | 标题 |
| 3 | content | varchar | 255 | 否 | 否 | 内容 |
| 4 | url | varchar | 255 | 否 | 否 | 链接 |
| 5 | img | varchar | 255 | 否 | 否 | 轮播图 |
| 6 | hits | int | 是 | 否 | 点击量 | |
| 7 | create_time | timestamp | 是 | 否 | 创建时间 | |
| 8 | update_time | timestamp | 是 | 否 | 更新时间 |
表 4-20-upload(文件上传)
| 编号 | 字段名 | 类型 | 长度 | 是否非空 | 是否主键 | 注释 |
| 1 | upload_id | int | 是 | 是 | 上传ID | |
| 2 | name | varchar | 64 | 否 | 否 | 文件名 |
| 3 | path | varchar | 255 | 否 | 否 | 访问路径 |
| 4 | file | varchar | 255 | 否 | 否 | 文件路径 |
| 5 | display | varchar | 255 | 否 | 否 | 显示顺序 |
| 6 | father_id | int | 否 | 否 | 父级ID | |
| 7 | dir | varchar | 255 | 否 | 否 | 文件夹 |
| 8 | type | varchar | 32 | 否 | 否 | 文件类型 |
表 4-21-user(用户账户)
| 编号 | 字段名 | 类型 | 长度 | 是否非空 | 是否主键 | 注释 |
| 1 | user_id | int | 是 | 是 | 用户ID | |
| 2 | state | smallint | 是 | 否 | 账户状态:(1可用|2异常|3已冻结|4已注销) | |
| 3 | user_group | varchar | 32 | 否 | 否 | 所在用户组 |
| 4 | login_time | timestamp | 是 | 否 | 上次登录时间 | |
| 5 | phone | varchar | 11 | 否 | 否 | 手机号码 |
| 6 | phone_state | smallint | 是 | 否 | 手机认证:(0未认证|1审核中|2已认证) | |
| 7 | username | varchar | 16 | 是 | 否 | 用户名 |
| 8 | nickname | varchar | 16 | 否 | 否 | 昵称 |
| 9 | password | varchar | 64 | 是 | 否 | 密码 |
| 10 | | varchar | 64 | 否 | 否 | 邮箱 |
| 11 | email_state | smallint | 是 | 否 | 邮箱认证:(0未认证|1审核中|2已认证) | |
| 12 | avatar | varchar | 255 | 否 | 否 | 头像地址 |
| 13 | open_id | varchar | 255 | 否 | 否 | 针对获取用户信息字段 |
| 14 | create_time | timestamp | 是 | 否 | 创建时间 |
表 4-22-user_chat_friend(聊天用户好友)
| 编号 | 字段名 | 类型 | 长度 | 是否非空 | 是否主键 | 注释 |
| 1 | user_chat_friend_id | int | 是 | 是 | ID | |
| 2 | user_id | int | 是 | 否 | 用户ID | |
| 3 | friend_user_id | int | 是 | 否 | 用户好友ID | |
| 4 | friend_user_name | varchar | 255 | 否 | 否 | 好友名称 |
| 5 | create_time | timestamp | 是 | 否 | 创建时间 | |
| 6 | update_time | timestamp | 是 | 否 | 更新时间 |
表 4-23-user_chat_group(聊天用户群聊)
| 编号 | 字段名 | 类型 | 长度 | 是否非空 | 是否主键 | 注释 |
| 1 | user_chat_group_id | int | 是 | 是 | ID | |
| 2 | group_id | int | 否 | 否 | 群聊ID | |
| 3 | group_name | varchar | 255 | 否 | 否 | 群聊名称 |
| 4 | user_id | int | 否 | 否 | 用户ID | |
| 5 | create_time | timestamp | 是 | 否 | 创建时间 | |
| 6 | update_time | timestamp | 是 | 否 | 更新时间 |
表 4-24-user_chat_read(聊天用户消息)
| 编号 | 字段名 | 类型 | 长度 | 是否非空 | 是否主键 | 注释 |
| 1 | user_chat_read_id | varchar | 255 | 是 | 是 | ID |
| 2 | user_id | int | 否 | 否 | 接收人ID | |
| 3 | send_user_id | int | 否 | 否 | 发送人ID | |
| 4 | group_id | int | 否 | 否 | 群聊ID | |
| 5 | type | int | 否 | 否 | 类型1-点对点消息,2-群聊消息 | |
| 6 | create_time | timestamp | 否 | 否 | 时间 | |
| 7 | message | text | 65535 | 否 | 否 | 消息 |
表 4-25-user_group(用户组)
| 编号 | 字段名 | 类型 | 长度 | 是否非空 | 是否主键 | 注释 |
| 1 | group_id | mediumint | 是 | 是 | 用户组ID | |
| 2 | display | smallint | 是 | 否 | 显示顺序 | |
| 3 | name | varchar | 16 | 是 | 否 | 名称 |
| 4 | description | varchar | 255 | 否 | 否 | 描述 |
| 5 | source_table | varchar | 255 | 否 | 否 | 来源表 |
| 6 | source_field | varchar | 255 | 否 | 否 | 来源字段 |
| 7 | source_id | int | 是 | 否 | 来源ID | |
| 8 | register | smallint | 否 | 否 | 注册位置 | |
| 9 | create_time | timestamp | 是 | 否 | 创建时间 | |
| 10 | update_time | timestamp | 是 | 否 | 更新时间 |
4.4本章小结
本章主要介绍了网上招聘求职平台的系统总体设计,包括系统架构设计、功能模块设计和数据库设计。在系统架构设计部分,明确了平台的三层架构:表现层(UI)、业务逻辑层(BLL)和数据层(DL),并强调了各层之间的协作和独立性。功能模块设计中,根据需求分析制定了平台的主要功能模块,并展示了功能模块图。数据库设计方面,重点介绍了数据库的概念结构和逻辑结构设计,并通过E-R图展示了平台的数据库表结构。这些设计为系统的实现奠定了基础,确保平台的可维护性和可扩展性。
第五章 详细设计与实现
网上招聘求职平台的详细设计与实现主要是根据前面的网上招聘求职平台的需求分析和网上招聘求职平台的总体设计来设计页面并实现业务逻辑。主要从网上招聘求职平台界面实现、业务逻辑实现这两部分进行介绍。
5.1前端首页模块
首页展示平台的轮播图、招聘资讯、推荐的招聘信息、搜索功能和导航栏等,帮助用户快速找到感兴趣的招聘信息和热门资讯。前台首页模块展示如下图所示。

图5-1前台首页模块图
5.2用户注册模块
不是网上招聘求职平台中正式用户的是可以在线进行注册的,当填写上自己的账号+设置密码+确认密码+昵称+邮箱+身份+用户姓名+用户性别+用户年龄等信息后再点击“注册”按钮后将会先验证输入的有没有空数据,再次验证密码和确认密码是否是一样的,最后验证输入的账户名和数据库表中已经注册的账户名是否重复,只有都验证没问题后即可用户注册成功。其用户注册模块展示如下图所示。

图5-2注册模块图
5.3登录模块
网上招聘求职平台中的前台上注册后的用户是可以通过自己的用户名+密码进行登录的,当用户输入完整的自己的用户名+密码信息并点击“登录”按钮后,将会首先验证输入的有没有空数据,再次验证输入的用户名+密码和数据库中当前保存的用户信息是否一致,只有在一致后将会登录成功并自动跳转到网上招聘求职平台的首页中,否则将会提示相应错误信息,登录模块如下图所示。

图5-3登录模块图
5.4前端普通用户功能模块
5.4.1交流论坛模块
用户可以在平台上的交流论坛查看和发布帖子。发布帖子时,可以上传封面图、设置标题、选择分类、输入标签、撰写正文内容等。用户还可以查看不同分类的帖子,进行帖子搜索,点赞、收藏帖子,评论和回复其他用户的内容。用户也可以删除自己发布的帖子或重置自己发布的回复内容。模块如下图所示:

图5-4发布论坛内容模块图
5.4.2招聘资讯模块
用户可以查看招聘资讯的详细内容,并对资讯进行点赞、收藏、评论和回复。平台还提供了热门招聘资讯列表,帮助用户快速了解当前市场热点。模块如下图所示。

图5-5招聘资讯模块图
5.4.3招聘信息模块
用户可以查看招聘信息的详细内容,包括职位名称、职位类别、薪资待遇、任职资格、工作地点等相关信息。用户还可以对招聘信息进行搜索,点赞、收藏、评论和回复招聘信息。同时,用户可以向企业投递简历,申请心仪的职位。模块如下图所示。

图5-6招聘信息详情模块图
招聘信息:投递简历模块如下图所示。

图5-7提交投递简历模块图
5.4.4个人中心-简历投递模块
用户可以查看自己投递的简历的详情以及企业对简历的审核状态。用户可以查询投递情况,并在必要时进行重置。模块如下图所示。

图5-8查看简历投递模块图
5.4.5个人中心-面试邀约模块
用户可以查看自己的面试邀约信息,了解面试的详细内容,包括面试时间、地点等。也可以进行搜索和查询,查看历史面试记录。模块如下图所示。

图5-9面试邀约模块图
5.5前端企业用户功能模块
5.5.1交流论坛模块
企业用户可以在平台的交流论坛查看和发布帖子。发布帖子时,企业用户可上传封面图、设置标题、选择分类、输入标签、撰写正文等。企业用户还可以查看论坛的分类内容,进行搜索,点赞、收藏帖子,评论和回复其他用户的内容。企业用户也可以删除自己发布的帖子或重置自己的回复内容。模块如下图所示。

图5-10发布论坛内容模块图
5.5.2聊天对话模块
企业用户可以通过输入对方账号与其他用户加为好友,进行一对一或群聊。聊天功能支持发送文本信息、表情等多种互动形式,帮助企业与求职者或其他企业建立沟通。模块如下图所示。

图5-11聊天对话模块图
5.5.3个人中心-个人首页模块
企业用户的个人首页展示公司发布的招聘信息、职位投递统计等,帮助企业管理员直观了解招聘信息的发布情况和求职者的投递状态。模块如下图所示。

图5-12个人首页模块图
5.5.4个人中心-招聘信息模块
企业用户可以查看和管理发布的招聘信息,包括查看详情、进行搜索、查询、删除等操作。企业用户还可以新增、删除或修改招聘信息。模块如下图所示。

图5-13添加招聘信息模块图
5.5.5个人中心-简历投递模块
企业用户可以查看收到的简历投递,进行简历审核并发送面试邀约。企业用户可以根据简历筛选求职者,进行进一步的面试安排。模块如下图所示。

图5-14审核简历投递模块图

图5-15发送面试邀约模块图
5.6后端管理员功能模块
5.6.1后台首页模块
后台首页展示招聘信息的统计柱状图和简历投递的统计圆形图,帮助管理员直观了解平台的运营数据。管理员还可以在该页面修改个人资料和登录密码等信息。

图5-16后台首页模块图
5.6.2系统用户模块
管理员可以查看并管理平台的所有用户(包括管理员、普通用户、企业用户)的信息,进行增删改查操作。流程图如下所示。

图 5-11用户管理流程图
系统用户模块如下图所示。

图5-17系统用户模块图
5.6.3职位类别管理模块
管理员可以查看职位类别的详细信息,并进行添加、删除、查询、重置等管理操作,确保职位分类的准确性和完整性。模块如下图所示。

图5-18添加职位类别模块图
5.6.4招聘信息管理模块
管理员可以查看招聘信息的详细内容,查看评论,进行招聘信息的添加、删除、修改和查询操作。模块如下图所示。

图5-19招聘信息管理模块图
5.6.5简历投递管理模块
管理员可以查看简历投递详情,审核投递的简历并决定是否进行面试邀约。可以对投递信息进行搜索、查询、重置、删除等操作。模块如下图所示。

图5-20简历投递管理模块图
5.6.6系统管理模块
管理员可以管理平台的轮播图,进行查看、添加、修改和删除操作,确保平台的宣传信息及时更新。模块如下图所示。

图5-21添加轮播图模块图
5.6.7资源管理模块
管理员可以查看招聘资讯、查看评论并回复,进行资讯的增删改查操作,同时也可以管理资讯分类。模块如下图所示。

图5-22添加招聘资讯模块图
5.7本章小结
本章详细介绍了网上招聘求职平台的前端和后端功能模块设计与实现。前端模块包括用户注册、登录、招聘信息、交流论坛、简历投递等功能,旨在为普通用户和企业用户提供便捷的操作界面和功能服务。后端管理员模块则涉及平台的用户管理、招聘信息管理、简历投递审核等后台管理功能,确保平台的顺畅运营与数据管理。本章的设计与实现为平台的高效运行提供了强有力的支持。
第六章 系统测试
6.1系统测试的目的
测试的主要目的是确保系统的功能和性能满足预期的需求,同时识别和修复潜在的缺陷。通过系统测试,可以验证各个功能模块的正确性和稳定性,确保系统在不同使用场景下的表现符合设计要求。测试目的包括确认系统功能的完整性、验证数据处理的准确性、评估系统的性能和安全性[10]。测试还可以提高用户满意度,保证用户在使用系统时获得流畅和可靠的体验。通过全面的测试,可以降低后期维护成本,减少系统上线后出现故障的风险,从而保障系统的长期稳定运行。
6.2测试方法
在本系统中,测试方法主要依赖于测试用例的设计与执行。测试用例是根据系统需求文档编写的,覆盖所有功能模块及其边界情况。每个测试用例包含输入数据、预期结果和实际结果的对比,以验证系统的功能是否按预期工作。
常见的测试用例包括功能测试用例、边界测试用例和异常测试用例。功能测试用例针对系统的各项功能进行验证;边界测试用例则侧重于输入数据的边界条件,验证系统在极端情况下是否能够稳定运行;异常测试用例则用于验证系统在处理错误输入或异常情况时的反应。本文选择功能测试用例进行系统测试。
在测试执行过程中,记录每个用例的执行结果,并根据实际结果与预期结果的对比,判断系统是否存在缺陷。通过系统化的测试用例执行,可以有效提高测试的覆盖率和效率,为系统的最终上线提供保障。
6.3测试用例
6.3.1用户登录功能测试
表6-1 用户登录功能测试表
| 用例名称 | 用户登录系统 |
| 目的 | 测试用户通过正确的用户名和密码可否登录功能 |
| 前提 | 未登录的情况下 |
| 测试流程 | 1) 进入登录页面 2) 输入正确的用户名和密码 |
| 预期结果 | 用户名和密码正确的时候,跳转到登录成功界面,反之则显示错误信息,提示重新输入 |
| 实际结果 | 实际结果与预期结果一致 |
6.3.2创建数据测试
在系统中,创建功能也是基础功能之一,因此创建功能的测试很有代表性。在此章节主要列举在创建时各种情况下系统结果的测试。由于系统涉及创建功能操作过多,因此将多处统称创建功能。
创建数据用例如表6-2 所示。
表6-2 创建数据测试用例
| 测试用例编号 | YL_05 | |
| 测试用例名称 | 系统使用者进行创建数据 | |
| 测试用例描述 | 使用者输入要创建的数据 | |
| 系统入口 | 浏览器 | |
| 步骤 | 预期结果 | 实际结果 |
| 输入完整并且格式正确的数据 | 提示“创建成功”,并显示所有数据 | 预期结果 |
| 核心位置数据但非必要位置不输入数据 | 提示“创建成功”,并显示所有数据 | 预期结果 |
| 核心数据位置不输入数据 | 提示“创建失败” | 预期结果 |
6.3.3修改数据测试
在系统中,修改功能是系统主要实现功能,因此修改功能的测试很有代表性。在此章节主要列举在修改时各种情况下系统结果的测试。由于系统涉及修改功能操作过多,因此将多处数据表记录修改和状态修改统称修改功能。
修改数据用例如表6-3所示。
表6-3 修改数据测试用例
| 测试用例编号 | YL_06 | |
| 测试用例名称 | 系统使用者进行修改数据 | |
| 测试用例描述 | 使用者对可修改的数据项进行修改 | |
| 系统入口 | 浏览器 | |
| 步骤 | 预期结果 | 实际结果 |
| 将现有数据修改成正确的数据 | 提示“修改成功”,并显示所有数据 | 预期结果 |
| 将现有数据修改成错误的数据 | 提示“修改失败” | 预期结果 |
6.3.4查询数据测试
在系统中,查询功能是使用系统使用最多也是最基础的功能,因此查询功能的测试很有代表性。在此章节主要列举在查询时各种情况下系统结果的测试。
查询数据用例如表6-4所示。
表6-4 查询数据测试用例
| 测试用例编号 | YL_05 | |
| 测试用例名称 | 系统使用者进行查询数据 | |
| 测试用例描述 | 全部查询以及输入关键词查询 | |
| 系统入口 | 浏览器 | |
| 步骤 | 预期结果 | 实际结果 |
| 界面自动查询全部 | 显示对应所有记录 | 预期结果 |
| 输入已存在且能匹配成功的关键字 | 显示所查询到的数据 | 预期结果 |
| 输入不存在的关键字 | 显示数据界面为空 | 预期结果 |
6.4测试结果
在本次测试的过程主要针对所有功能下的添加操作,修改操作和删除操作,并以真实数据一一进行相关功能项目的输入,最终能够保证每个项目涉及的功能都能够正常运行,因此能够保证本次设计的,已实现的功能能够正常运行并且相关数据库的信息也同样保证正确。
6.5本章小结
本章主要介绍了系统测试的目的、方法及具体测试用例。通过系统测试,确保了各功能模块的正确性与稳定性,验证了系统在不同使用场景下的表现。测试方法侧重于通过设计全面的测试用例,覆盖系统的各项功能,包括用户登录、数据创建、修改和查询等功能。测试结果表明,系统各项功能均能按预期正常运行,确保了系统的稳定性和数据的准确性,为后续的系统上线奠定了基础。
结 论
本论文基于Java技术实现了一个功能完整的网上招聘求职平台,采用了SSM框架进行开发。通过Spring管理应用的业务逻辑,Spring MVC实现了前后端的分离,MyBatis则负责数据持久化操作。系统实现了用户注册与登录、招聘信息发布、简历投递、职位搜索、企业信息展示等核心功能,满足了招聘求职的基本需求,并通过权限管理确保了用户操作的安全性和隐私保护。
在开发过程中,深入理解了SSM框架的整合与应用,掌握了前后端分离架构的设计思路,并提高了对数据库设计与性能优化的实践能力。通过本次项目,积累了丰富的系统开发经验,尤其是在模块化开发、代码复用和系统稳定性方面。
未来,系统可以进一步拓展,例如优化用户界面设计,提升系统的响应速度,并在数据存储和处理上进行更高效的管理,以更好地适应用户需求。
参考文献
- 尹应荆.JAVA编程语言在计算机软件开发中的应用[J].石河子科技,2023,(05):45-47.
- 刘江涛,王亮亮,吴庆茹,等.基于B/S模式的铁路勘测设计案例信息化管理系统设计与实现[J].铁路计算机应用,2021,30(03):32-35.
- 张丹丹,李弘.基于B/S架构的办公管理系统设计与开发[J].铁路通信信号工程技术,2024,21(09):44-48+106.
- 曹华山. SSM框架在Web应用开发中的设计与实现 [J]. 无线互联科技, 2021, 18 (11): 108-109.
- 张浩. SSM框架在Web应用开发中的设计与实现研究 [J]. 电脑知识与技术, 2023, 19 (08): 52-54.
- 赵媛.基于Vue的Web系统前端性能优化分析[J].电脑编程技巧与维护,2024,(09):44-46.
- 秦冬.浅析Vue框架在前端开发中的应用[J].信息与电脑(理论版),2024,36(13):61-63.
- 李艳杰.MySQL数据库下存储过程的综合运用研究[J].现代信息科技,2023,7(11):80-82+88.
- 周晓玉,崔文超.基于Web技术的数据库应用系统设计[J].信息与电脑(理论版),2023,35(09):189-191.
- 李俊萌.计算机软件测试技术与开发应用策略分析[J].信息记录材料,2023,24(03):50-52.
- Java Sunrise Coffee: Better Beans, and Better Coffee [J]. M2 Presswire, 2025,
- Salunke V S ,Ouda A . A Performance Benchmark for the PostgreSQL and MySQL Databases [J]. Future Internet, 2024, 16 (10): 382-382.
- Shao W ,Liu K . Design and Implementation of Online Ordering System Based on SSM [J]. Journal of Big Data and Computing, 2024, 2 (3):
- 杨晟. 基于SSM的求职招聘系统设计 [J]. 科技创新与应用, 2024, 14 (21): 111-114.
- 杨晓利. CR公司智能招聘应用体系构建及应用研究[D]. 西安理工大学, 2024.
- 吴海棠,涂华,房晓东. 互联网平台招聘求职信息结构化标准研究 [J]. 电脑知识与技术, 2024, 20 (11): 104-105+108.
- 吴金娇,储舒婷. 线下招聘会为毕业生织好“求职网”[N]. 文汇报, 2024-03-01 (004).
- 唐韵清,王一诺,马瑞,等. 基于Web的网上求职招聘系统 [J]. 网络安全技术与应用, 2021, (06): 29-31.
- 网络招聘全覆盖 多渠道促进毕业生就业 [J]. 山东人力资源和社会保障, 2020, (07): 44-45.
- 朱海涛. 疫情影响下,企业网上招聘如何吸引人才 [J]. 中国就业, 2020, (04): 52-53.
- 程煌. 基于B/S架构的网上招聘系统的设计与研究[C]// 武汉市创读时代出版策划有限公司. 荆楚学术(2020年3月). 湖南人文科技学院;, 2020: 10+22.
致 谢
网络招聘求职平台的设计与实现项目已圆满结束,尽管在过程中遭遇了诸多挑战,但内心却充满了成就感和满足感。在此,我衷心感谢在大学四年中对我进行教导的所有教师,他们所传授的专业知识和人生智慧,使我得以成长为一名能够独立完成系统的开发者。特别要感谢我的指导教师,他以极大的耐心解答我的疑惑,引导我解决问题,并提升了我的自主解决问题的能力。同时,室友和同学们的宝贵建议与支持也极大地促进了我的进步。展望未来,我将继续不懈追求卓越,以不负所学所悟以及教师们的期望。坚信坚定的信念和不懈的努力,必将迎来更加辉煌的成就。期待更加美好的未来!
网络招聘求职平台的设计与实现不仅是一次技术上的挑战,而且挫折和困难成为了我成长的垫脚石,使我更深入地理解问题,并精确地找到解决方案。每次成功解决问题,都让我感到极大的满足和自豪。
对于未来,我满怀期待和信心。无论道路多么崎岖,只要保持坚定的信念,持续不懈地努力,我坚信必将取得更大的成就。期待将所学知识和技能应用于实践,为社会做出更大的贡献。
最后,我要向所有帮助和支持我的人表达最深的谢意。你们的教诲、鼓励和支持是我取得今日成就的重要因素。我将继续努力,不辜负期望,为实现更加美好的未来而不懈奋斗。
1111

被折叠的 条评论
为什么被折叠?



