摘要
随着互联网技术和数据挖掘算法的快速发展,电影推荐系统逐渐成为在线影视平台的核心功能。传统电影推荐主要依赖人工筛选或简单分类,效率低下且无法满足用户个性化需求。现有系统存在推荐精度不足、用户交互体验差、数据处理能力弱等问题。
本系统采用Vue框架实现前端用户界面,通过Flask框架构建后端服务,使用MySQL数据库存储用户数据和电影信息。系统实现了用户注册登录、电影信息展示、个性化推荐、评分反馈等功能。基于协同过滤算法分析用户行为数据,生成个性化电影推荐列表,提升用户观影体验。系统通过可视化界面降低操作难度,优化了传统推荐方式的不足。
关键词:电影推荐系统;Flask;MySQL
Abstract
With the rapid development of Internet technology and data mining algorithms, the movie recommendation system has gradually become the core function of online film and television platforms. Traditional movie recommendations mainly rely on manual screening or simple classification, which is inefficient and cannot meet the personalized needs of users. The existing system has problems such as insufficient recommendation accuracy, poor user interaction experience, and weak data processing ability.
The system uses the Vue framework to implement the front-end user interface, the Flask framework to build the back-end service, and the MySQL database to store user data and movie information. The system realizes functions such as user registration and login, movie information display, personalized recommendation, and scoring feedback. Based on the collaborative filtering algorithm, the user behavior data is analyzed, and a personalized movie recommendation list is generated to improve the user's viewing experience. The system reduces the difficulty of operation through a visual interface and optimizes the shortcomings of traditional recommendation methods.
Keywords: film recommendation system; Flask; MySQL.
目录
1绪论
电影行业长期依赖人工方式进行信息管理与推荐。影院和影视平台通常采用固定分类或简单排序展示电影,缺乏个性化推荐能力。用户获取电影信息主要依靠宣传海报、影评杂志或口碑传播,效率较低。传统模式下,电影更新速度慢,用户难以快速发现符合兴趣的内容。行业运营成本较高,人工筛选和分类耗费大量时间,难以应对海量电影数据的处理需求。计算机技术的进步推动电影行业向数字化、智能化方向发展,用户对个性化推荐的需求日益增长。数据挖掘和机器学习技术的应用使电影推荐更加精准,行业逐渐从被动展示转向主动推荐。
电影推荐系统的出现优化了信息筛选过程,提高了用户体验。系统能够根据用户偏好自动推荐电影,减少人工干预,降低运营成本。个性化推荐增强用户粘性,提升平台活跃度。实时更新的电影数据确保信息的时效性,帮助用户快速获取最新资源。评论和公告功能促进用户互动,形成良好的社区氛围。管理员通过系统高效管理电影信息,提高工作效率。
国内电影推荐系统的研究近年来发展迅速,学者们在算法优化和系统架构方面取得显著进展。陆浩言(2025)在《基于协同过滤和内容的推荐算法在电影推荐系统中的融合研究》中提出融合协同过滤与内容推荐的方法,优化相似度计算策略,实验证明该融合算法能有效提升推荐性能[1]。李光明等(2024)在《基于Flink的动态感知用户兴趣漂移的电影推荐系统》中引入Flink流式计算引擎,结合堆排序和艾宾浩斯遗忘曲线解决传统Hadoop平台处理速度慢、兴趣漂移感知不足的问题,实验显示改进后的算法显著提高推荐实时性和准确性[2]。蒋亚平(2024)在《基于Spark的电影推荐系统关键技术研究与应用》中利用Spark技术优化ALS算法,结合奖惩因子和遗忘曲线构建实时推荐模块,实验验证该系统能有效缓解用户兴趣偏移问题[3]。刘磊(2024)在《基于知识图谱和增量学习的实时电影推荐系统》中提出结合知识图谱与增量学习的方法,增强推荐系统的动态适应能力,实验表明该方法能显著提升推荐结果的多样性和时效性[4]。国内研究主要集中在算法融合与实时计算优化方向,学者们通过改进协同过滤、引入流式计算框架、结合心理学模型等方式提升推荐系统的性能。研究趋势表明,国内学者更关注推荐系统的实时性、动态适应性和用户兴趣建模能力,未来可能进一步探索多模态数据融合与深度学习技术的应用。
国外电影推荐系统的研究侧重于新型机器学习技术的应用与个性化推荐场景的拓展。Park等(2025)在《Automatic Movie Tag Generation System for Improving the Recommendation System》中提出自动生成电影标签的方法,优化推荐系统的内容特征提取能力,实验证明该方法能显著提升推荐精度[5]。Harichandan等(2025)在《Genre Preferences Based Personalized Video Recommendations for Children Using Graph Neural Network》中针对儿童视频推荐场景,提出基于图神经网络(GNN)的混合推荐模型,实验显示GNN能有效解决稀疏数据问题,提供更符合儿童兴趣的内容推荐[6]。国外研究更注重推荐算法的通用性与跨领域应用,学者们通过引入图神经网络、自动化特征工程等技术提升推荐系统的适应能力。研究趋势显示,国外学者关注推荐系统在垂直场景中的应用,未来可能进一步探索跨模态推荐、可解释性推荐等方向。
2相关技术介绍
Python是一种高级解释型编程语言,由Guido van Rossum于1991年首次发布。该语言以其简洁明了的语法结构和强大的标准库支持而著称,采用动态类型系统和自动内存管理机制[7]。Python支持多种编程范式,包括面向对象编程、函数式编程和过程式编程,具有极强的可扩展性和跨平台特性。
在技术特性方面,Python通过缩进来定义代码块结构,显著提升了代码的可读性。其丰富的第三方库生态系统(如Django、Flask等Web框架)大大简化了开发流程。Python还支持C/C++扩展,能够处理高性能计算任务。作为胶水语言,Python可以轻松集成其他语言编写的模块。在应用领域方面,Python被广泛应用于Web开发、数据分析、人工智能、科学计算等领域。其简洁的语法使得开发效率显著提高,特别适合快速原型开发。Python社区活跃,拥有完善的文档支持和丰富的学习资源,这些优势使其成为当前最受欢迎的编程语言之一[8]。在本系统中,Python作为主要开发语言,为系统提供了稳定可靠的技术基础。
MySQL是一种开源的关系型数据库管理系统(RDBMS),由瑞典MySQL AB公司开发,现属于Oracle旗下产品。作为最流行的数据库系统之一,MySQL采用客户端-服务器架构,支持多用户并发访问,具有高性能、高可靠性和易用性等特点。该系统使用标准SQL语言进行数据操作,支持跨平台部署,能够在Windows、Linux和macOS等多种操作系统上稳定运行[9]。
在技术特性方面,MySQL采用多线程设计,具有优秀的查询优化能力。它支持事务处理(ACID特性)、触发器、存储过程等高级功能,提供完善的用户权限管理系统。MySQL支持多种存储引擎,包括InnoDB(支持事务)、MyISAM(高性能读取)等,可根据不同应用场景灵活选择。其复制功能可实现数据备份和负载均衡,集群方案能提供高可用性服务[10]。在应用场景方面,MySQL被广泛应用于Web应用、企业级系统、数据仓库等领域。作为LAMP架构的重要组成部分,MySQL特别适合中小型网站和应用的数据存储需求。在本系统中,MySQL作为核心数据存储方案,为电影信息、用户数据和评论等内容提供了稳定可靠的数据管理支持[11]。
Flask是一个基于Python的轻量级Web应用框架,采用Werkzeug WSGI工具箱和Jinja2模板引擎构建。该框架遵循微框架设计理念,仅提供核心功能,其他特性可通过扩展模块实现。Flask支持RESTful请求处理,能够快速构建Web服务和API接口。其路由系统采用装饰器语法定义URL规则,视图函数可直接返回响应对象或模板渲染结果。
Flask内置开发服务器和调试器,支持请求上下文和应用程序上下文管理。数据库集成通过Flask-SQLAlchemy等扩展实现,支持多种关系型数据库操作。模板系统采用Jinja2语法,支持模板继承和过滤器等功能。Flask的蓝图功能可实现应用模块化组织,便于大型项目开发。该框架配置系统采用字典形式,支持多种配置文件加载方式。Flask保持高度可扩展性,拥有丰富的第三方扩展库生态系统,适用于从简单应用到复杂系统的开发需求。。
PyCharm 是 JetBrains 公司推出的专业 Python 集成开发环境(IDE),提供强大的代码编辑、调试和项目管理功能,适用于 Python 全栈开发。该软件支持 Django、Flask 等主流 Web 框架,并集成版本控制工具(如 Git),便于团队协作开发。PyCharm 具备智能代码补全、语法高亮、实时错误检测等功能,可显著提升开发效率。其调试工具支持断点调试、变量监控,帮助开发者快速定位问题。
PyCharm 分为社区版(免费)和专业版(付费),专业版额外支持数据库工具、科学计算模式和远程开发功能[14]。该 IDE 兼容 Windows、macOS 和 Linux 系统,并可通过插件扩展功能。PyCharm 被广泛应用于数据分析、人工智能和 Web 开发领域,是 Python 开发者的首选工具之一。
3需求分析
Flask框架基于Python语言开发,具有轻量级、灵活性强等特点,适合快速构建Web应用后端服务。Vue.js作为主流前端框架,组件化开发模式能够高效实现用户界面交互。MySQL关系型数据库成熟稳定,完全满足电影推荐系统的数据存储需求。协同过滤推荐算法在推荐系统领域已有广泛应用,技术实现方案成熟可靠。系统整体技术栈组合合理,各组件间兼容性良好,具备充分的技术可行性。
系统采用全部开源技术栈,无需支付任何软件授权费用。开发环境可在普通配置计算机上运行,硬件投入成本较低。Python、Vue.js等技术社区资源丰富,开发者学习成本可控。系统上线后可显著降低人工推荐的人力成本,提高运营效率。推荐算法带来的用户粘性提升能够创造潜在商业价值,投资回报率符合预期。
系统采用B/S架构,用户通过浏览器即可访问,无需安装额外客户端软件。前端界面基于Vue.js构建,交互设计符合主流Web应用操作习惯。管理员后台功能划分清晰,数据可视化展示降低了管理难度。系统提供完善的用户帮助文档,普通用户经过简单培训即可熟练使用。整体操作流程设计合理,具有较高的用户接受度。
电影推荐系统符合当前数字娱乐产业发展趋势,能够有效解决信息过载问题。系统遵守数据隐私保护相关法律法规,采用合理的安全措施保护用户信息。个性化推荐功能有助于促进电影文化传播,具有良好的社会效益。系统设计考虑了不同年龄段用户的使用需求,具有广泛的社会接受基础。
1.可用性需求
系统必须具备高可用性,以确保其在各种使用场景下能够稳定运行。为满足可用性要求,系统应当具备自恢复能力和冗余机制,避免因单点故障而导致的服务中断。具体而言,系统的部署架构应支持负载均衡和集群配置,通过多个实例的协作提高整体系统的可用性。系统应提供详尽的监控与告警机制,能够实时追踪系统运行状态,及时发现潜在问题并触发自动恢复操作或通知管理员。在用户体验方面,系统需要提供清晰的错误提示信息,并能够在发生异常时通过回滚操作或其他容错机制,保证用户的操作不受到严重影响。
2.可靠性需求
可靠性要求系统在长时间运行中保持稳定,能够有效应对各种可能的故障和压力。系统设计应支持高可用的数据库架构,采用数据库主从复制、分片等技术以实现数据的可靠存储与访问。应用层应具备容错能力,在面对硬件故障、网络中断等意外情况时,能够保持系统的正常服务或在故障恢复后迅速恢复数据和业务流程。系统应具备日志记录功能,能够全面记录操作过程和异常信息,从而为问题追踪与系统优化提供数据支持。系统的可靠性还需要通过压力测试和稳定性测试来验证,确保在大规模用户访问及高并发场景下能够正常运行,不发生崩溃或数据丢失现象。
3.安全性需求
系统的安全性需求必须得到高度重视,确保系统和用户数据的保密性、完整性和可用性。为实现数据安全,系统应采用加密技术,特别是在用户认证、敏感数据传输和存储过程中,采用SSL/TLS协议进行加密通信,确保数据在传输过程中不被窃取或篡改。系统应支持用户身份验证与授权管理,采用如OAuth、JWT等安全机制防止未授权访问。访问控制应细化到资源级别,确保不同角色的用户只能访问其权限范围内的功能。为了防止恶意攻击,系统还应加强对常见攻击方式(如SQL注入、XSS攻击、CSRF攻击等)的防护,通过输入验证、输出转义、会话管理等技术措施提高系统的安全性。系统应定期进行安全审计与漏洞扫描,及时发现并修补可能的安全漏洞,保障系统的长期安全运营。
功能需求分析是对系统所需功能进行详细描述的过程,旨在明确系统的目标、功能模块及其相互关系。在此阶段,结合用户需求、业务流程和技术架构,识别系统必须实现的各项功能,并对其优先级、实现方式和约束条件进行梳理。通过功能需求分析,确保系统设计能够满足实际需求,且具有良好的可用性、可维护性和扩展性,为后续的系统开发和测试提供明确的指导和依据。
用户可以查看电影详情,获取电影信息推荐,进行评论管理,查看公告通知。
用户用例图如图3-1所示。

图3-1 用户用例图
管理员可以管理系统用户,进行电影信息管理,电影类型管理,电影数据管理,公告通知管理。
管理员用例图如图3-2所示。

图3-2 管理员用例图
用户在前端填写注册表单(用户名、密码、邮箱等),提交后后端校验数据合法性(如密码强度、邮箱格式),检查用户名是否重复,加密存储密码至数据库,注册成功跳转登录页,失败则提示具体原因(如"用户名已存在")。如图3-3所示。

图3-3用户注册功能流程图
用户浏览资讯列表时点击单篇文章进入详情页,页面底部显示点赞和收藏按钮,点击后后端实时更新统计数(thumbsupnum/storeupnum)并记录用户操作,防止重复点击,前端动态更新按钮状态(如已点赞变灰色)。如图3-4所示。

图3-4公告资讯点赞/收藏功能流程图
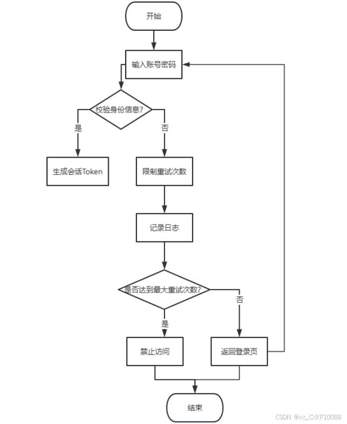
管理员通过专属登录页输入账号密码,后端校验身份信息(比对admin表),通过后生成会话Token并跳转管理后台,失败则限制重试次数并记录日志,确保后台操作的安全性。如图3-5所示。

图3-5 管理员登录验证流程图
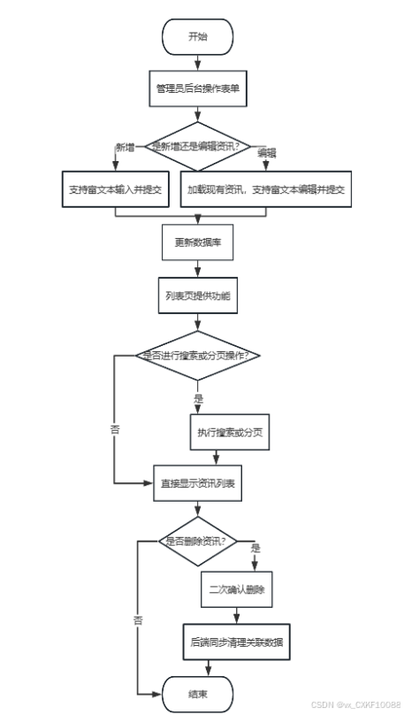
管理员在后台通过表单新增/编辑资讯(支持富文本),提交后更新数据库;列表页提供搜索和分页功能,删除操作需二次确认,后端同步清理关联数据(如收藏记录),确保数据一致性。如图3-6所示。

图3-6公告资讯管理流程图
4系统设计
在爬虫代码中,数据获取是通过请求豆瓣电影排行榜接口完成的。代码中定义了`spider_movie`函数,该函数接收电影类型和Cookie作为参数,构造请求URL并设置请求头。请求头中包含用户代理、接受的编码格式以及Cookie,这些信息对于模拟浏览器行为、绕过反爬机制至关重要。通过`requests.get`方法发送请求,获取到的响应数据以JSON格式返回,并被转换为Pandas的DataFrame对象以便后续处理。数据获取过程中,还考虑了异常处理,若请求失败或数据格式不符合预期,会返回错误提示。代码通过配置文件读取相关参数,如数据库信息、爬取的电影类型、输出选项等,增强了代码的灵活性和可配置性。
爬取到的原始数据需要经过清洗和预处理才能用于后续分析或存储。在代码中,数据清洗主要体现在以下几个方面:首先,对电影的类型和演员信息进行处理,将原本以列表形式存储的类型和演员数据转换为以逗号分隔的字符串,便于后续存储和查询。其次,对评分数据也进行了类似的处理,确保数据格式的一致性。,代码还对数据进行了筛选,根据配置文件中指定的列名和重命名规则,仅保留了需要的列,并对列名进行了重命名,以符合数据库表结构或输出文件的要求。在数据清洗过程中,还考虑了数据的完整性和准确性,例如对上映时间为空的情况进行了特殊处理,避免了数据存储时出现错误。
数据存储是爬虫程序的重要环节,代码中提供了两种数据存储方式:写入CSV文件和写入数据库。对于CSV文件存储,代码首先检查目标文件是否存在,若存在则以追加模式写入,若不存在则创建新文件并写入表头和数据。这种方式便于数据的积累和后续分析。对于数据库存储,代码使用了SQLAlchemy库来创建数据库连接,并将清洗后的数据以DataFrame的形式写入指定的数据库表中。在写入数据库之前,代码还对数据进行了类型转换,确保数据格式与数据库表结构一致。代码在存储过程中还加入了异常处理机制,若数据库连接失败或写入过程中出现错误,会返回相应的错误提示,方便开发者及时发现并解决问题。
本系统为用户提供电影浏览、推荐和互动功能,包括查看电影详细信息、获取个性化推荐列表、发表和管理观影评论、接收系统公告通知。管理员端具备完整的后台管理功能,可对系统用户进行增删改查操作,管理电影基本信息(如片名、导演、演员、简介等),维护电影类型分类体系,更新电影数据资源,并发布和管理面向用户的系统公告。系统通过推荐算法为用户智能匹配感兴趣的电影内容,同时提供完善的评论互动机制,管理员可通过后台对各类数据进行统一维护,确保系统内容的准确性和时效性,实现电影信息的规范化管理和个性化推荐服务。
系统功能结构图如图4-1所示。

图4-1 系统功能结构图
在进行数据库设计时,概念设计帮助明确系统的整体结构和需求。在这一阶段,需要确定实体、属性以及它们之间的关系,为后续的数据库表设计奠定基础。接下来,将深入探讨数据库表设计的具体细节,实现更高效的数据存储和管理。
4.5.1 概念设计
概念设计是数据库设计的第一步,其主要目标是对系统的数据需求进行全面的理解和抽象。在这一阶段,通过建立实体-关系模型(ER模型)来识别系统中的关键实体、属性及其相互关系。概念设计的输出是一个清晰的ER图,作为后续数据库表设计的基础。以下将展示系统的全局E-R图以及各个实体的属性图。
系统全局E-R图如图4-2所示。

图4-2 系统E-R图
管理员实体图如图4-3所示。

图4-3管理员实体图
电影信息实体图如图4-4所示。

图4-4 电影信息实体图
电影类型实体图如图4-5所示。

图4-5电影类型实体图
公告实体图如图4-6所示。

图4-6 公告实体图
注册用户实体图如图4-7所示。

图4-7注册用户实体图
评分实体图如图4-8所示。

图4-8 评分实体图
这一阶段的重点是将概念模型转换为实际的数据库结构,包括表的创建、字段的定义及数据类型的选择。每个实体通常对应于数据库中的一张表,而实体的属性则转化为表的列。以下是系统的数据库表设计展示。
表4-1翻译表
| 字段名称 | 类型 | 长度 | 字段说明 | 主键 | 默认值 |
| id | bigint | 主键 | 主键 | ||
| addtime | timestamp | 创建时间 | CURRENT_TIMESTAMP | ||
| zhongyiying | varchar | 200 | 中译英 | ||
| yingyizhong | varchar | 200 | 英译中 | ||
| userid | bigint | 用户id |
表4-2收藏表
| 字段名称 | 类型 | 长度 | 字段说明 | 主键 | 默认值 |
| id | bigint | 主键 | 主键 | ||
| addtime | timestamp | 创建时间 | CURRENT_TIMESTAMP | ||
| userid | bigint | 用户id | |||
| refid | bigint | 商品id | |||
| tablename | varchar | 200 | 表名 | ||
| name | varchar | 200 | 名称 | ||
| picture | longtext | 4294967295 | 图片 | ||
| type | varchar | 200 | 类型 | 1 | |
| inteltype | varchar | 200 | 推荐类型 | ||
| remark | varchar | 200 | 备注 |
表4-3公告资讯表
| 字段名称 | 类型 | 长度 | 字段说明 | 主键 | 默认值 |
| id | bigint | 主键 | 主键 | ||
| addtime | timestamp | 创建时间 | CURRENT_TIMESTAMP | ||
| title | varchar | 200 | 标题 | ||
| introduction | longtext | 4294967295 | 简介 | ||
| typename | varchar | 200 | 分类名称 | ||
| name | varchar | 200 | 发布人 | ||
| headportrait | longtext | 4294967295 | 头像 | ||
| clicknum | int | 点击次数 | 0 | ||
| clicktime | datetime | 最近点击时间 | |||
| thumbsupnum | int | 赞 | 0 | ||
| crazilynum | int | 踩 | 0 | ||
| storeupnum | int | 收藏数 | 0 | ||
| picture | longtext | 4294967295 | 图片 | ||
| content | longtext | 4294967295 | 内容 |
表4-4资讯分类表
| 字段名称 | 类型 | 长度 | 字段说明 | 主键 | 默认值 |
| id | bigint | 主键 | 主键 | ||
| addtime | timestamp | 创建时间 | CURRENT_TIMESTAMP | ||
| typename | varchar | 200 | 分类名称 |
表4-5用户表
| 字段名称 | 类型 | 长度 | 字段说明 | 主键 | 默认值 |
| id | bigint | 主键 | 主键 | ||
| addtime | timestamp | 创建时间 | CURRENT_TIMESTAMP | ||
| yonghuzhanghao | varchar | 200 | 用户账号 | ||
| mima | varchar | 200 | 密码 | ||
| yonghuxingming | varchar | 200 | 用户姓名 | ||
| xingbie | varchar | 200 | 性别 | ||
| touxiang | longtext | 4294967295 | 头像 | ||
| lianxifangshi | varchar | 200 | 联系方式 |
表4-6管理员表
| 字段名称 | 类型 | 长度 | 字段说明 | 主键 | 默认值 |
| id | bigint | 主键 | 主键 | ||
| username | varchar | 100 | 用户名 | ||
| password | varchar | 100 | 密码 | ||
| image | varchar | 200 | 头像 | ||
| role | varchar | 100 | 角色 | 管理员 | |
| addtime | timestamp | 新增时间 | CURRENT_TIMESTAMP |
5系统实现
用户可在电影详情页面查看影片的基本信息、演职员表和剧情简介,通过点击操作浏览高清海报和预告片视频。页面提供收藏按钮和评分滑块,用户可标记感兴趣影片并给出评分。查看电影详情界面如图5-1所示。

图5-1 查看电影详情界面
系统根据用户浏览记录和评分行为生成推荐列表,以卡片形式展示推荐影片,支持横向滑动浏览。点击推荐卡片可跳转至对应影片详情页。电影信息推荐界面如图5-2所示。

图5-2 电影信息推荐界面
用户在电影详情页底部可发表文字评论,输入框支持表情插入。已发布评论显示在评论区,用户可对自身评论进行编辑或删除操作。评论管理界面如图5-3所示。

图5-3 评论管理界面
公告通知以列表形式展示,最新公告置顶显示。用户点击公告标题可查看详细内容,页面提供返回列表按钮。未读公告会有红点标记提示。公告通知界面如图5-4所示。

图5-4 公告通知界面
管理员通过用户管理页面查看注册用户列表,支持按用户名搜索。可执行禁用账户、重置密码等操作,修改后数据实时更新。系统用户界面如图5-5所示。

图5-5 系统用户界面
管理员在电影信息管理页面对影片数据进行增删改查操作,上传新电影需填写完整表单。支持批量导入和导出Excel功能。电影信息管理界面如图5-6所示。

图5-6 电影信息管理界面
电影类型管理页面以树形结构展示分类体系,管理员可添加子分类或调整分类层级。修改类型名称后自动保存。电影类型管理界面如图5-7所示。

图5-7 电影类型管理界面
管理员在数据管理页面对接爬虫数据源,可手动触发数据更新。页面显示最近同步时间和数据量统计。异常数据支持手动修正。电影数据管理界面如图5-8所示。

图5-8 电影数据管理界面
公告通知管理页面提供富文本编辑器,管理员可设置公告有效期。支持定时发布功能,已发布公告按时间倒序排列。公告通知管理界面如图5-9所示。

图5-9 公告通知管理界面
6系统测试
系统的测试环境如表6-1所示。
表6-1 测试环境
| 类别 | 配置项 | 详细信息 |
| 硬件环境 | 服务器CPU | Intel Xeon E5-2680 v4 |
| 内存 | 32GB DDR4 | |
| 硬盘 | 1TB SSD | |
| 网络带宽 | 100Mbps | |
| 软件环境 | 操作系统 | Windows Server 2019 |
| 数据库 | MySQL 8.0 | |
| Web服务器 | Tomcat 9.0 | |
| 开发框架 | SpringBoot 2.5 | |
| 前端框架 | Vue.js 2.6 | |
| Java版本 | JDK 11 | |
| 浏览器 | Chrome 88, Firefox 85 |
系统测试的主要目的是确保系统的功能、性能和稳定性满足需求规格说明书中的要求,并验证系统在实际使用环境中的可用性和可靠性。通过测试,可以发现软件中的缺陷、漏洞和潜在问题,确保系统运行的准确性、完整性和安全性。在功能测试中,目的是验证系统各功能模块是否按设计实现预期功能,例如用户登录、信息管理、数据查询等核心功能是否准确执行。性能测试的目的是验证系统在高并发、数据量大等压力场景下的响应时间和处理能力,确保系统具备良好的性能。兼容性测试的目的是确保系统在不同的硬件、软件和浏览器环境中能正常运行。测试还包括对异常处理和边界条件的验证,确保系统在异常场景下能够正确处理和恢复。最终,通过测试确保系统可以安全稳定地部署上线,为用户提供可靠的服务。
系统测试采用多种测试方法,以全面验证系统的功能和性能。功能测试采用黑盒测试方法,通过设计测试用例直接验证系统功能是否符合需求,无需了解内部代码逻辑。例如,设计用例验证用户登录模块,通过输入合法和非法的用户名与密码,检查系统响应是否符合预期。性能测试采用压力测试和负载测试方法,通过模拟高并发用户访问、数据处理的场景,评估系统的响应时间、吞吐量和稳定性。兼容性测试通过在不同操作系统、浏览器和硬件设备上运行系统,验证其在不同环境中的适应性。异常测试通过设计边界条件和异常输入,检查系统对非法数据和操作的处理能力。测试用例的设计需覆盖系统的所有功能模块和接口,确保测试过程的全面性。通过系统测试方法的综合应用,可以有效发现问题,并为系统的优化和改进提供依据。
查看电影详情功能测试用例表是用来验证用户能否正常查看电影详细信息。查看电影详情测试用例表如表6-1所示。
表6-1 查看电影详情测试用例表
| 测试项 | 测试用例 | 预期结果 | 结论 |
| 查看电影详情功能测试 | 1. 登录用户账号 | 1. 成功登录 | 与预期结果一致 |
电影信息推荐功能测试用例表是用来验证系统能否根据用户行为生成个性化推荐。电影信息推荐测试用例表如表6-2所示。
表6-2 电影信息推荐测试用例表
| 测试项 | 测试用例 | 预期结果 | 结论 |
| 电影信息推荐功能测试 | 1. 登录用户账号 | 1. 成功登录 | 与预期结果一致 |
评论管理功能测试用例表是用来验证用户能否正常发表和管理评论。评论管理测试用例表如表6-3所示。
表6-3 评论管理测试用例表
| 测试项 | 测试用例 | 预期结果 | 结论 |
| 评论管理功能测试 | 1. 登录用户账号 | 1. 成功登录 | 与预期结果一致 |
公告通知功能测试用例表是用来验证用户能否正常接收和查看系统公告。公告通知测试用例表如表6-4所示。
表6-4 公告通知测试用例表
| 测试项 | 测试用例 | 预期结果 | 结论 |
| 公告通知功能测试 | 1. 登录用户账号 | 1. 成功登录 | 与预期结果一致 |
电影信息管理功能测试用例表是用来验证管理员能否正常管理电影信息。电影信息管理测试用例表如表6-5所示。
表6-5 电影信息管理测试用例表
| 测试项 | 测试用例 | 预期结果 | 结论 |
| 电影信息管理功能测试 | 1. 登录管理员账号 | 1. 成功登录 | 与预期结果一致 |
公告通知管理功能测试用例表是用来验证管理员能否正常发布和管理公告。公告通知管理测试用例表如表6-6所示。
表6-6 公告通知管理测试用例表
| 测试项 | 测试用例 | 预期结果 | 结论 |
| 公告通知管理功能测试 | 1. 登录管理员账号 | 1. 成功登录 | 与预期结果一致 |
经过系统全面的功能测试、性能测试和可靠性测试,本系统在测试环境下运行良好,功能模块均按照设计要求实现,核心功能表现稳定,未发现严重功能缺陷或阻塞性问题。所有关键测试用例均通过,覆盖率达到预期目标,验证了系统的功能性、稳定性和兼容性。
7总结
本文对基于Flask框架的电影推荐系统进行了全面的可行性分析。从技术层面来看,系统采用Python+Flask后端架构与Vue.js前端框架的组合,配合MySQL数据库和协同过滤算法,构建了一套完整的技术解决方案。该技术栈具有成熟稳定、开发效率高、社区支持完善等优势,完全满足系统功能需求。经济性方面,系统全部采用开源技术,显著降低了开发和运维成本,同时通过提升推荐精准度能够带来潜在商业价值。操作可行性上,系统采用直观的B/S架构和友好的用户界面设计,确保不同技术水平的用户都能顺畅使用。社会效益方面,系统不仅符合数字娱乐产业发展趋势,还能有效解决信息过载问题,具有广泛的应用前景。综合评估表明,该系统在技术实现、经济效益、用户体验和社会价值等维度都具有较高的可行性。
系统的开发与实施将遵循软件工程规范,采用模块化设计思想确保可维护性和扩展性。技术架构设计充分考虑了性能优化和安全性要求,包括数据加密、访问控制等安全措施。推荐算法采用基于用户行为和内容的混合推荐策略,在保证推荐质量的同时兼顾系统响应速度。系统预留了与第三方平台对接的API接口,为后续功能扩展奠定基础。测试方案涵盖单元测试、集成测试和性能测试等多个维度,确保系统质量。部署方案支持容器化技术,便于在不同环境中快速部署和扩展。运维监控体系能够实时掌握系统运行状态,及时发现和处理异常情况。通过规范的开发流程和完善的技术方案,该系统能够稳定可靠地投入实际应用,为用户提供优质的个性化电影推荐服务。
参考文献
- 陆浩言.基于协同过滤和内容的推荐算法在电影推荐系统中的融合研究[J].电脑知识与技术,2025,21(01):79-81.DOI:10.14004/j.cnki.ckt.2025.0085.
- 李光明,杨攀攀,古婵.基于Flink的动态感知用户兴趣漂移的电影推荐系统[J].电子器件,2024,47(05):1425-1433.
- 蒋亚平.基于Spark的电影推荐系统关键技术研究与应用[J].电脑编程技巧与维护,2024,(08):47-49.DOI:10.16184/j.cnki.comprg.2024.08.015.
- 刘磊.基于知识图谱和增量学习的实时电影推荐系统[D].杭州电子科技大学,2024..
- Park H ,Yong S ,You Y , et al.Correction: Park et al. Automatic Movie Tag Generation System for Improving the Recommendation System. Appl. Sci. 2022, 12, 10777[J].Applied Sciences,2025,15(5):2298-2298.
- Harichandan L ,Nayak K S ,Lenka S .Genre Preferences Based Personalized Video Recommendations for Children Using Graph Neural Network[J].SN Computer Science,2025,6(2):128-128.
- Cao X .The Application of Intelligent Translation System Based on Machine Translation in English Education Curriculum Reforms[J].Applied Mathematics and Nonlinear Sciences,2025,10(1):
- 黎花雨.利用Python提升财务管理水平——以绵阳市气象局为例[J].上海企业,2025,(03):30-32.
- 查昶玮.生成式人工智能赋能Python编程在医学数据分析中的应用研究[J].科技创新与应用,2025,15(06):1-5.
- 周鑫.利用Python编程建模进行韦伯分布拟合[J].电脑编程技巧与维护,2025,(02):26-28.
- 邵新龙.基于Python和PyQt的学生成绩分析工具的设计与实现[J].电脑编程技巧与维护,2025,(02):92-95.
- 查昶玮.生成式人工智能赋能Python编程在医学数据分析中的应用研究[J].科技创新与应用,2025,15(06):1-5.
- 周鑫.利用Python编程建模进行韦伯分布拟合[J].电脑编程技巧与维护,2025,(02):26-28.
- 邵新龙.基于Python和PyQt的学生成绩分析工具的设计与实现[J].电脑编程技巧与维护,2025,(02):92-95.
- 李艳杰.MySQL数据库下存储过程的综合运用研究[J].现代信息科技,2023,7(11):80-82+88.
- 陈退思.基于同态加密的图像隐私保护研究[J].网络新媒体技术,2025,14(01):26-32.
- 闫方方,孙广通,钟达成.基于微信订阅号小程序的实验室管理探索与实践[J].实验室科学,2025,28(01):137-142.
- 龚丽.基于uni-app框架的翻译程序设计与实现[J].电脑编程技巧与维护,2025,(02):23-25.
- 蔡胜芹,崔国宁,黄梦晗,等.基于“互联网+”的“方剂学”微信小程序研发[J].科技与创新,2025,(05):169-171+175.
- 李俊萌.计算机软件测试技术与开发应用策略分析[J].信息记录材料,2023,24(03):50-52.
致谢
本论文的完成离不开众多导师、同学以及亲友的支持与帮助。在此,首先向我的导师表示最诚挚的感谢。在整个研究和写作过程中,导师以严谨治学的态度和丰富的专业知识给予了我无私的指导,从论文选题到最终定稿的每一个环节,都为我提供了宝贵的建议与意见,使我得以不断完善研究内容、拓展学术视野。导师耐心细致的指导不仅帮助我解决了许多学术难题,也让我在研究能力与学术写作方面得到了显著的提升。导师的鼓励与支持是我完成这篇论文的重要动力,也让我深刻体会到学术研究的严谨性与意义。
我还要感谢在学习生活中给予我帮助和支持的同学、朋友以及家人。论文撰写过程中,许多同学与我共同探讨问题,分享经验与资料,使我的研究更加全面深入。朋友们的关心和陪伴让我在繁忙的研究过程中能够调节心情,保持良好的状态。特别感谢我的家人,他们始终给予我无条件的理解和支持,为我创造了安心学习与研究的环境。正是因为有了大家的帮助和支持,我才能克服论文写作中的重重困难并顺利完成。再次向所有支持和帮助过我的人表达衷心的感谢。
1万+

被折叠的 条评论
为什么被折叠?



