摘要
随着生态环境问题日益受到关注,如何高效整合多源环境数据并实现智能化决策成为重要研究方向。为此,本文设计并实现了基于Web的生态环境大数据决策支持平台,在为普通用户和管理员提供全面的环境数据监测与分析服务。平台采用B/S架构,结合Spring Boot后端框架、Vue.js前端技术及MySQL数据库,集成传感器、卫星、气象、水文等多维度环境数据,并利用腾讯地图实现空间可视化。系统分为用户端和管理端:用户端支持注册登录、查看通知公告、新闻资讯及各类环境数据(如实时传感器数据、卫星影像、气象水文报告),并提供个人数据统计与收藏评论功能;管理端具备数据分类管理(传感器、卫星、气象、水文、环境数据)、动态统计分析、用户权限管理及公告发布能力。通过多源数据融合与可视化分析,平台有效解决了生态环境数据分散、利用率低的问题,为环境监测与决策提供了高效支持。目前系统已实现核心功能模块,运行稳定,具备良好的扩展性与实用性。
关键词:生态环境大数据;SpringBoot;Vue;MySQL
Abstract
With the increasing attention to ecological and environmental issues, how to efficiently integrate multi-source environmental data and achieve intelligent decision-making has become an research direction. To this end, this paper designs and implements a web-based ecological and environmental big data decision support platform, aiming to provide comprehensive environmental data monitoring and analysis services for users and administrators. The platform adopts a B/S architecture, combines the Spring Boot back-end framework, Vue.js front-end technology, and MySQL database, multi-dimensional environmental data such as sensors, satellites, meteorology, and hydrology, and uses Tencent Map to achieve spatial visualization. The system is divided into a user and an administrative end: the user end supports registration and login, viewing notifications and announcements, news and information, and various environmental data (such as real-time sensor data, satellite, meteorological and hydrological reports), and provides personal data statistics and collection and comment functions; the administrative end has the ability of data classification management (sensors, satellites,ology, hydrology, environmental data), dynamic statistical analysis, user permission management, and announcement release. Through multi-source data fusion and visualization analysis, the platform effectively solves problems of decentralized and low-efficiency utilization of environmental data, and provides efficient support for environmental monitoring and decision-making. The system has realized the core function modules, runs st, and has good extensibility and practicality.
Key words: Ecological Environment Big Data; SpringBoot; Vue; MySQL
目录
1绪论
随着全球气候变化加剧和生态环境问题日益突出,精准监测、分析和预测环境变化成为政府、科研机构及公众关注的焦点。传统环境监测方式依赖分散的传感器、卫星遥感、气象站和水文观测站等数据来源,但由于数据异构性强、存储分散、共享机制不完善,导致环境信息整合困难,难以支撑高效决策。同时,公众对环境数据的透明度和实时性需求不断提升,亟需一个集成多源数据、支持可视化分析、面向不同用户角色的智能化平台。
近年来,大数据、云计算和Web GIS(地理信息系统)技术的快速发展为生态环境数据的采集、存储、分析和可视化提供了新的解决方案。通过构建生态环境大数据决策支持平台,可以有效整合传感器数据、卫星遥感影像、气象水文资料等,并结合地图服务实现空间可视化,从而提升环境监测的实时性、数据分析的深度和决策的科学性。因此,本研究在设计并实现一个功能完善、操作便捷的生态环境大数据平台,为环境管理者提供数据支撑,同时满足公众对环境信息的知情需求,推动生态环境保护的智能化发展。
本研究设计并实现的生态环境大数据决策支持平台具有重要的理论价值和实践意义。在理论层面,该研究通过整合传感器、卫星遥感、气象水文等多源异构数据,推动了环境数据融合技术的发展,为生态环境大数据治理提供了技术参考;同时结合腾讯地图和统计分析技术,优化了环境数据的时空可视化表达方式,为环境预测与风险评估提供了理论支持。在实践层面,平台为环保部门和科研机构提供了统一的数据管理和分析工具,显著提升了环境监测与管理效率;通过实时数据查询和新闻公告等功能,增强了公众环境信息获取能力,提高了环境透明度和公众参与度;基于大数据分析的环境趋势预测功能还可为政策制定和灾害预警提供科学依据,对推动智慧环保和可持续发展具有重要作用。该平台不仅弥补了现有环境数据系统在集成化和智能化方面的不足,更为生态环境保护提供了可靠的技术支撑,具有广泛的应用前景和显著的社会价值。
近年来我国生态环境监测技术快速发展,各类环境大数据平台已初步建成。环保部门主导建设了国家生态环境监测大数据平台,整合了空气质量、水质监测等实时数据;科研机构如中科院开发了基于遥感的环境监测系统,在生态红线监管等方面取得成效。然而,现有系统多面向专业用户,公众参与度不足,且数据共享机制仍待完善,跨部门协同分析能力较弱。部分商业平台如阿里云的"ET环境大脑"虽提供AI预测功能,但主要服务于政企客户,缺乏面向公众的交互功能。
欧美国家在环境大数据应用上较为领先。美国EPA的"E-Enterprise"平台实现了多源环境数据的智能分析和可视化,NASA的"Worldview"系统提供全球卫星环境数据实时浏览;欧盟"Copernicus"计划构建了完整的地球观测数据服务体系。这些系统普遍采用云计算和AI技术,在数据开放性和分析深度上优势明显。不过,国外平台多聚焦宏观尺度分析,在区域精细化管理和公众服务方面仍有提升空间。
1.4 B/S框架
B/S(Browser/Server)架构是一种基于浏览器和服务器的系统架构模式,用户通过浏览器与服务器进行交互。B/S架构简化了客户端的部署和管理,用户无需在本地安装复杂的软件,只需使用标准浏览器即可访问应用程序。服务器端负责处理业务逻辑和数据存储,客户端则主要负责展示用户界面和数据交互[3]。B/S架构的设计使得系统更新和维护集中在服务器端,降低了维护成本。
B/S架构通常采用Web技术进行实现,包括HTML、CSS和JavaScript等。用户在浏览器中发起请求,服务器响应并返回数据。数据传输通常通过HTTP或HTTPS协议进行,B/S架构的灵活性使其适用于在线购物、信息管理系统和社交网络等各类应用场景[1]。由于其易于扩展性,B/S架构可以方便地支持大规模用户访问,适应不断变化的业务需求。
1.5 SpringBoot框架
SpringBoot框架是基于Spring框架的开源项目,简化Java应用程序的开发过程。SpringBoot通过约定优于配置的理念,减少了传统Spring应用的繁琐配置,开发者可以快速搭建和部署应用程序。框架提供了一系列默认配置,支持自动化配置,简化了应用启动的复杂性[2]。SpringBoot内置了嵌入式Web服务器,使得开发者能够独立运行Java应用,无需外部容器。
SpringBoot支持微服务架构,开发者可以轻松创建和管理多个微服务。框架集成了丰富的功能模块,包括安全、数据访问和消息中间件等,支持RESTful API和JSON数据格式的处理[3]。SpringBoot还提供了强大的监控和管理功能,允许开发者实时监控应用的健康状态和性能指标。借助SpringBoot,开发者能够高效构建和维护现代企业级应用,满足复杂业务需求。
1.6 Vue技术
Vue是一种渐进式JavaScript框架,专注于构建用户界面。Vue采用组件化的开发模式,允许开发者将应用程序拆分为独立的、可重用的组件,从而提高了开发效率和代码的可维护性[4]。框架的核心库专注于视图层,支持数据绑定和DOM操作,提供了简洁的API。Vue的虚拟DOM机制提升了应用的性能,减少了实际DOM操作的次数。
Vue支持双向数据绑定,能够自动更新视图与模型之间的变化。开发者可以通过Vue的指令系统,简化数据展示和事件处理。Vue还支持路由管理和状态管理,使得开发复杂单页面应用变得更加容易[5]。借助Vue的生态系统,开发者能够使用多种工具和库来扩展功能,满足不同的业务需求。Vue在前端开发中逐渐成为主流选择,受到广泛关注和应用。
1.7 MySQL数据库
MySQL是一种开源关系型数据库管理系统,广泛应用于Web应用和企业级数据存储。MySQL支持结构化查询语言,允许开发者通过标准语句进行数据的创建、读取、更新和删除操作[6]。数据库通过表格形式组织数据,支持数据完整性和约束条件的定义。MySQL的存储引擎机制使得用户可以根据具体需求选择不同的存储引擎,以优化性能和功能。
MySQL具有高性能和可扩展性,支持大规模数据存储和高并发访问。系统提供了丰富的用户权限管理和数据加密安全特性。MySQL能够与多种编程语言和框架兼容,广泛应用于内容管理系统、电子商务平台和数据分析等各种场景。
2需求分析
生态环境大数据决策支持平台具备显著的社会可行性。当前社会各界对生态环境保护日益重视,政府持续出台政策支持环境信息化建设,为平台应用提供了有利的政策环境。公众环保意识不断提升,对环境数据的知情需求与日俱增,形成了稳定的社会需求基础。平台采用多级用户权限设计,既满足环保部门的专业分析需求,又为公众提供便捷的数据查询服务,具有良好的社会接受度。环保组织、科研机构等利益相关方对数据共享持开放态度,为跨部门协作创造了有利条件。
生态环境大数据决策支持平台在操作层面具有充分的可行性。平台采用直观的Web界面设计和可视化数据展示方式,结合SpringBoot和Vue.js技术框架,确保了系统的易用性和可维护性。通过模块化设计和标准化接口,系统支持便捷的数据管理和功能扩展,管理员可轻松完成多源环境数据的录入与维护。采用RBAC权限模型实现了精细化的操作权限控制,配合数据加密和日志审计功能保障了系统安全性。平台兼容主流浏览器并支持多终端访问,能够适应不同用户群体的操作习惯。整体而言,系统设计充分考虑了实际应用场景中的操作需求,技术实现成熟可靠,用户学习成本低,具有良好的操作可行性和实用价值。
生态环境大数据决策支持平台在经济可行性方面具备显著优势。从成本投入来看,平台采用开源的SpringBoot和Vue.js技术框架,大幅降低了软件开发成本;基于云计算的基础设施部署方案,可根据实际需求弹性扩展,避免了过度的硬件投入[7]。从收益角度看,平台的应用将显著提升环境数据采集、分析和决策的效率,预计可降低30%以上的环境监测人力成本;通过智能化分析可提前预警环境风险,减少可能的环境治理费用。此外,平台的建设符合国家环保政策导向,可申请相关信息化建设专项资金支持。综合评估,平台建设投入产出比合理,具有较好的投资回报率和长期经济效益。
1. 可用性
系统应具备高可用性,用户在任何时间都能顺畅访问。系统的正常运行时间应达到99.9%以上,用户不会因系统故障而影响操作体验。用户界面设计应简洁明了,降低操作复杂性。
2. 可靠性
系统需要具备高可靠性,在故障发生时能够快速恢复。数据应定期备份,在意外情况下不丢失。系统应具备故障检测机制,自动识别并处理潜在问题。
3. 安全性
系统应实现严格的安全控制,保护用户数据的隐私和完整性。用户信息应加密存储,传输过程中的数据也需采用加密协议,防止数据泄露。系统应具备权限管理功能,不同用户只能访问相应的数据和功能。
4. 可扩展性
系统设计应具备良好的可扩展性,模块化设计使得新功能可以方便地集成,系统能够支持更高的用户负载而无需重构基础架构。
5. 性能
系统的响应时间应控制在合理范围内,通常不超过2秒。
UML(统一建模语言)用例图是需求分析阶段常用的工具,通过直观的图形方式表示系统的功能需求和参与者。每个用例图包含一系列用例,即系统能够执行的特定功能,以及与之交互的参与者。本文将对系统按照角色模块进行需求分析。
用户用例图如图3-1所示。

图3-1 用户用例图
管理员用例图如图3-2所示。

图3-2 管理员用例图
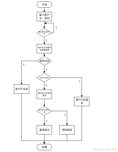
2.4.1用户登录流程
用户输入用户名和密码后,系统先检查输入是否为空,再验证用户名是否存在,若存在则通过用户名获取密码并校验。若密码正确则登录成功,否则提示密码错误。若用户名不存在或无法登录,提示用户操作无效。如图4-2所示。

图4-2登录流程图
2.4.2添加信息流程
管理员可以添加信息,用户添加可以自己权限内的信息,输入信息后,要想利用这个软件来进行系统的安全管理,首先需要登录到该软件中。添加信息流程如图4-3所示。

图4-3添加信息流程图
2.4.3修改信息流程
用户首先选择需要修改的记录,输入修改后的数据,系统判断输入数据是否合法。若数据不合法,提示重新输入;若数据合法,则将修改后的数据写入数据库,完成操作后流程结束。修改信息流程图如图4-4所示。

图4-4修改信息流程图
2.4.4删除信息流程
用户选择需要删除的记录后,系统判断是否确认删除。若未确认,返回选择环节;若确认删除,则更新数据库,删除对应记录,完成操作后流程结束。删除信息流程图如图4-5所示。

图4-5删除信息流程图
3系统设计
系统采用SpringBoot 框架开发,该系统分为VIEW层、Controller层、Model层、DAO层和持久化数据存储层,VIEW层支持电脑浏览器访问系统。VIEW 层与 Controller 层紧密结合并系协同工作,共同完成前台页面的数据展示;Controller层为控制层,通过接收前端请求的参数进行业务处理,返回指定的路径或数据;Model层主要是服务层,用于业务逻辑处理;DAO 和持久化层,主要用于访问数据库和持久化数据[8]。整个系统架构如图4-1所示。

图4-1 系统架构图
系统功能结构图如图4-6所示。

图4-6系统功能结构图
在进行数据库设计时,概念设计帮助明确系统的整体结构和需求。在这一阶段,需要确定实体、属性以及它们之间的关系,为后续的数据库表设计奠定基础。接下来,将深入探讨数据库表设计的具体细节,实现更高效的数据存储和管理。
系统全局E-R图如图4-7所示。

图4-7系统E-R图
用户实体图如图4-8所示。

图4-8 用户实体图
传感器数据实体图如图4-9所示。

图4-9 传感器数据实体图
腾讯地图实体图如图4-10所示。

图4-10 腾讯地图实体图
公告信息实体图如图4-11所示。

图4-11 公告信息实体图
评论实体图如图4-12所示。

图4-12 论坛实体图
概念设计是数据库设计的第一步,其主要目标是对系统的数据需求进行全面的理解和抽象[9]。在这一阶段,通过建立实体-关系模型(ER模型)来识别系统中的关键实体、属性及其相互关系。概念设计的输出是一个清晰的ER图,作为后续数据库表设计的基础。以下将展示系统的全局E-R图以及各个实体的属性图。
这一阶段的重点是将概念模型转换为实际的数据库结构,包括表的创建、字段的定义及数据类型的选择。每个实体通常对应于数据库中的一张表,而实体的属性则转化为表的列[10]。以下是系统的数据库表设计展示。
用户组:用于保存用户组信息及相关数据。如表4-1所示。
| 编号 | 字段名 | 类型 | 长度 | 是否非空 | 是否主键 | 注释 |
| 1 | group_id | mediumint | 是 | 是 | 用户组ID | |
| 2 | display | smallint | 是 | 否 | 显示顺序 | |
| 3 | name | varchar | 16 | 是 | 否 | 名称 |
| 4 | description | varchar | 255 | 否 | 否 | 描述 |
| 5 | source_table | varchar | 255 | 否 | 否 | 来源表 |
| 6 | source_field | varchar | 255 | 否 | 否 | 来源字段 |
| 7 | source_id | int | 是 | 否 | 来源ID | |
| 8 | register | smallint | 否 | 否 | 注册位置 | |
| 9 | create_time | timestamp | 是 | 否 | 创建时间 | |
| 10 | update_time | timestamp | 是 | 否 | 更新时间 |
表4-1 用户组
气象数据表:用于存储气象数据的基本信息。如表4-2所示。
表4-2 气象数据表
| 编号 | 字段名 | 类型 | 长度 | 是否非空 | 是否主键 | 注释 |
| 1 | meteorological_data_id | int | 是 | 是 | 气象数据ID | |
| 2 | weather_title | varchar | 64 | 是 | 是 | 气象标题 |
| 3 | meteorological_picture | varchar | 255 | 否 | 否 | 气象图片 |
| 4 | data_type | varchar | 64 | 否 | 否 | 数据类型 |
| 5 | meteorological_date | date | 否 | 否 | 气象日期 | |
| 6 | temperature_data | double | 否 | 否 | 气温数据 | |
| 7 | humidity_data | double | 否 | 否 | 湿度数据 | |
| 8 | wind_speed_data | double | 否 | 否 | 风速数据 | |
| 9 | barometric_pressure_data | double | 否 | 否 | 气压数据 | |
| 10 | meteorological_details | longtext | 4294967295 | 否 | 否 | 气象详情 |
| 11 | hits | int | 是 | 否 | 点击数 | |
| 12 | praise_len | int | 是 | 否 | 点赞数 | |
| 13 | collect_len | int | 是 | 否 | 收藏数 | |
| 14 | comment_len | int | 是 | 否 | 评论数 | |
| 15 | create_time | datetime | 是 | 否 | 创建时间 | |
| 16 | update_time | timestamp | 是 | 否 | 更新时间 |
环境数据表:用于记录环境数据的基本信息。如表4-3所示。
表4-3 环境数据表
| 编号 | 字段名 | 类型 | 长度 | 是否非空 | 是否主键 | 注释 |
| 1 | environmental_data_id | int | 是 | 是 | 环境数据ID | |
| 2 | environment_title | varchar | 64 | 是 | 是 | 环境标题 |
| 3 | environmental_picture | varchar | 255 | 否 | 否 | 环境图片 |
| 4 | data_type | varchar | 64 | 否 | 否 | 数据类型 |
| 5 | date_of_registration | date | 否 | 否 | 登记日期 | |
| 6 | wetland_monitoring | double | 否 | 否 | 湿地监察 | |
| 7 | river_water_quality | double | 否 | 否 | 河道水质 | |
| 8 | flood_warning | text | 65535 | 否 | 否 | 洪涝预警 |
| 9 | drought_warning | text | 65535 | 否 | 否 | 干旱预警 |
| 10 | environmental_details | longtext | 4294967295 | 否 | 否 | 环境详情 |
| 11 | hits | int | 是 | 否 | 点击数 | |
| 12 | praise_len | int | 是 | 否 | 点赞数 | |
| 13 | collect_len | int | 是 | 否 | 收藏数 | |
| 14 | comment_len | int | 是 | 否 | 评论数 | |
| 15 | create_time | datetime | 是 | 否 | 创建时间 | |
| 16 | update_time | timestamp | 是 | 否 | 更新时间 |
公告信息表:用于存储公告的相关信息。如表4-3所示。
| 编号 | 字段名 | 类型 | 长度 | 是否非空 | 是否主键 | 注释 |
| 1 | notice_id | mediumint | 是 | 是 | 公告ID | |
| 2 | title | varchar | 125 | 是 | 否 | 标题 |
| 3 | content | longtext | 4294967295 | 否 | 否 | 正文 |
| 4 | create_time | timestamp | 是 | 否 | 创建时间 | |
| 5 | update_time | timestamp | 是 | 否 | 更新时间 |
表4-4 公告信息表
评论表:用于记录用户对帖子或数据信息的评论内容及评论者信息。如表4-5所示。
表4-5 评论表表
| 编号 | 字段名 | 类型 | 长度 | 是否非空 | 是否主键 | 注释 |
| 1 | comment_id | int | 是 | 是 | 评论ID | |
| 2 | user_id | int | 是 | 是 | 评论人ID | |
| 3 | reply_to_id | int | 是 | 否 | 回复评论ID | |
| 4 | content | longtext | 4294967295 | 否 | 否 | 内容 |
| 5 | nickname | varchar | 255 | 否 | 否 | 昵称 |
| 6 | avatar | varchar | 255 | 否 | 否 | 头像地址 |
| 7 | create_time | timestamp | 是 | 否 | 创建时间 | |
| 8 | update_time | timestamp | 是 | 否 | 更新时间 | |
| 9 | source_table | varchar | 255 | 否 | 否 | 来源表 |
| 10 | source_field | varchar | 255 | 否 | 否 | 来源字段 |
| 11 | source_id | int | 是 | 否 | 来源ID |
4系统实现
集成腾讯地图,可视化展示用户所在区域的环境数据(如传感器点位、污染热力图),支持缩放、测距、图层切换。周边地图浏览界面如图5-1所示。

图5-1 周边地图浏览界面
用户可以在卫星数据页面提供区域卫星影像(如植被覆盖、地表温度),支持时间轴对比不同时期变化,并可收藏、点赞、评论。卫星数据界面如图5-2所示。

图5-2 卫星数据浏览界面
用户可以在气象数据页面浏览温度、降水、风速等天气预报,支持未来7天预测和灾害预警(如暴雨、高温)。气象数据浏览界面如图5-3所示。

图5-3 气象数据浏览界面
用户可以在个人首页:页面展示传感器数据统计,卫星数据统计,气象数据统计,水文数据统计,环境数据。个人首页界面如图5-4所示。

图5-4 个人首页界面
用户可以在评论管理页面查看其他用户对数据,新闻资讯等的评论,并对自己所评论的内容进行管理。用户还可以对评论进行点赞或举报不当内容。评论管理界面如图5-5所示。

图5-5 评论管理界面
管理员可以在用户管理页面查看所有注册用户的信息,包括用户名、联系方式。管理员可以对用户进行权限设置或禁用违规账号。用户管理界面如图5-6所示。

图5-6 用户管理界面
管理员可以在传感器数据管理页面查看所有传感器数据,管理员可以传感器数据进行编辑、删除或添加新的数据信息。传感器数据管理界面如图5-7所示。

图5-7 传感器数据管理界面
管理员可以在卫星数据管理页面查看所有的卫星数据信息,并可对已发布的卫星数据进行编辑、删除或添加操作。卫星数据管理界面如图5-8所示。

图5-8 卫星数据管理界面
管理员可以在气象数据管理页面查看所有发布的气象数据信息,并可对已发布的气象数据进行删除、修改、添加等操作。气象数据管理界面如图5-9所示。

图5-9 气象数据管理界面
管理员可以在资源管理页面上传和管理平台所需的图片、文档等资源。管理员可以对资源进行分类、删除或替换,确保平台内容的及时更新。资源管理界面如图5-10所示。

图5-10 资源管理界面
5系统测试
测试的主要目的是确保系统的功能和性能满足预期的需求,同时识别和修复潜在的缺陷。通过系统测试,可以验证各个功能模块的正确性和稳定性,确保系统在不同使用场景下的表现符合设计要求。测试目的包括确认系统功能的完整性、验证数据处理的准确性、评估系统的性能和安全性。测试还可以提高用户满意度,保证用户在使用系统时获得流畅和可靠的体验。通过全面的测试,可以降低后期维护成本,减少系统上线后出现故障的风险,从而保障系统的长期稳定运行。
在本系统中,测试方法主要依赖于测试用例的设计与执行。测试用例是根据系统需求文档编写的,覆盖所有功能模块及其边界情况。每个测试用例包含输入数据、预期结果和实际结果的对比,以验证系统的功能是否按预期工作。
常见的测试用例包括功能测试用例、边界测试用例和异常测试用例。功能测试用例针对系统的各项功能进行验证;边界测试用例则侧重于输入数据的边界条件,验证系统在极端情况下是否能够稳定运行;异常测试用例则用于验证系统在处理错误输入或异常情况时的反应。本文选择功能测试用例进行系统测试。
在测试执行过程中,记录每个用例的执行结果,并根据实际结果与预期结果的对比,判断系统是否存在缺陷。通过系统化的测试用例执行,可以有效提高测试的覆盖率和效率,为系统的最终上线提供保障。
传感器数据浏览功能测试用例表是用来验证用户能否正确浏览和筛选传感器数据的测试用例。传感器数据浏览功能测试用例表如表6-1所示。
表6-1 传感器数据浏览功能测试用例
| 测试项 | 测试用例 | 预期结果 | 结论 |
| 传感器数据浏览功能测试 | 1. 打开宠传感器数据浏览页面。 | 页面正常加载,显示传感器数据列表。 | 与预期结果一致。 |
| 传感器数据浏览功能测试 | 2. 选择筛选条件(如数据类型)。 | 筛选条件被成功选中。 | 与预期结果一致。 |
| 传感器数据浏览功能测试 | 3. 点击搜索按钮。 | 系统根据筛选条件进行搜索。 | 与预期结果一致。 |
| 传感器数据浏览功能测试 | 4. 查看筛选结果。 | 页面显示符合条件的传感器数据列表。 | 与预期结果一致。 |
卫星数据浏览功能测试用例表是用来验证用户能否正确浏览卫星数据的测试用例。卫星数据浏览功能测试用例表如表6-2所示。
表6-2 卫星数据浏览功能测试用例
| 测试项 | 测试用例 | 预期结果 | 结论 |
| 卫星数据浏览功能测试 | 1. 打开卫星数据页面。 | 页面正常加载。 | 与预期结果一致。 |
| 卫星数据浏览功能测试 | 2. 选择筛选添加(如全部,卫星遥感数据) | 筛选条件被成功选中。 | 与预期结果一致。 |
| 卫星数据浏览功能测试 | 3. 点击搜索按钮。 | 系统根据选中的条件进行搜索。 | 与预期结果一致。 |
| 卫星数据浏览功能测试 | 4. 查看筛选结果。 | 页面显示符合条件的卫星数据列表。 | 与预期结果一致。 |
环境数据浏览功能测试用例表是用来验证用户能否正确浏览环境数据的测试用例。环境数据浏览功能测试用例表如表6-3所示。
表6-3 环境数据浏览功能测试用例
| 测试项 | 测试用例 | 预期结果 | 结论 |
| 环境数据浏览功能测试 | 1. 打开环境数据浏览页面。 | 页面正常加载。 | 与预期结果一致。 |
| 环境数据浏览功能测试 | 2. 选择筛选添加(如数据类型)。 | 筛选条件被成功选中。 | 与预期结果一致。 |
| 环境数据浏览功能测试 | 3. 点击搜索按钮。 | 系统根据选中的条件进行搜索。 | 与预期结果一致。 |
| 环境数据浏览功能测试 | 4. 查看筛选结果。 | 页面显示符合条件的卫星数据列表。申请状态为待审核。 | 与预期结果一致。 |
评论管理功能测试用例表是用来验证用户能否正确发表和管理评论的测试用例。评论管理功能测试用例表如表6-5所示。
表6-5 评论管理功能测试用例
| 测试项 | 测试用例 | 预期结果 | 结论 |
| 评论管理功能测试 | 1. 打开评论管理页面。 | 页面正常加载,显示评论列表及输入框。 | 与预期结果一致。 |
| 评论管理功能测试 | 2. 选择目标数据。 | 目标数据的评论列表成功加载。 | 与预期结果一致。 |
| 评论管理功能测试 | 3. 输入评论内容。 | 评论内容成功输入并显示在输入框中。 | 与预期结果一致。 |
| 评论管理功能测试 | 4. 点击提交按钮。 | 评论成功发布并显示在评论列表中。 | 与预期结果一致。 |
用户管理功能测试用例表是用来验证管理员能否正确管理用户信息的测试用例。用户管理功能测试用例表如表6-6所示。
表6-6 用户管理功能测试用例
| 测试项 | 测试用例 | 预期结果 | 结论 |
| 用户管理功能测试 | 1. 打开用户管理页面。 | 页面正常加载,显示用户列表及操作选项。 | 与预期结果一致。 |
| 用户管理功能测试 | 2. 选择目标用户。 | 目标用户信息成功加载到编辑界面。 | 与预期结果一致。 |
| 用户管理功能测试 | 3. 修改用户权限或状态。 | 用户权限或状态成功更新。 | 与预期结果一致。 |
| 用户管理功能测试 | 4. 点击保存按钮。 | 用户信息成功更新并显示在用户列表中。 | 与预期结果一致。 |
通过对传感器数据浏览、卫星数据浏览、环境数据浏览功能的测试,系统能够正常加载数据信息页面,用户可根据筛选条件成功搜索并查看符合条件的数据信息列表,所有操作均与预期结果一致。论管理功能的测试表明,用户能够选择目标数据信息并发表评论,评论成功显示在评论列表中。用户管理功能的测试验证了管理员能够选择目标用户并修改其权限或状态,保存后用户信息成功更新并显示在列表中。所有功能测试结果均与预期一致,系统功能运行正常。
6总结
本研究设计并实现了基于SpringBoot和Vue.js的生态环境大数据决策支持平台,通过整合多源异构环境数据(传感器、卫星遥感、气象水文等),构建了一个面向普通用户和管理员的双层级智能化系统。平台采用微服务架构,结合腾讯地图空间可视化技术,实现了环境数据的采集、存储、分析、展示与决策支持全流程管理。
在技术层面,平台通过标准化数据接口和分布式存储方案,解决了多源环境数据融合难题;利用RBAC权限模型和加密传输机制,确保了系统安全性和数据隐私性;基于前后端分离架构,提升了系统的可维护性和扩展性。在应用层面,平台为普通用户提供直观的数据查询和个性化统计功能,增强了公众环境参与度;为管理员提供专业的数据分析和运维工具,提升了环境管理效率。
参考文献
- 张丹丹,李弘.基于B/S架构的办公管理系统设计与开发[J].铁路通信信号工程技术,2024,21(09):44-48+106.
- 王志亮,纪松波.基于SpringBoot的Web前端与数据库的接口设计[J].工业控制计算机,2023,36(03):51-53.
- 熊永平.基于SpringBoot框架应用开发技术的分析与研究[J].电脑知识与技术,2021,15(36):76-77.
- 赵媛.基于Vue的Web系统前端性能优化分析[J].电脑编程技巧与维护,2024,(09):44-46.
- 秦冬.浅析Vue框架在前端开发中的应用[J].信息与电脑(理论版),2024,36(13):61-63.
- 李艳杰.MySQL数据库下存储过程的综合运用研究[J].现代信息科技,2023,7(11):80-82+88.
- 陈倩怡,何军.Vue+Springboot+MyBatis技术应用解析[J].电脑编程技巧与维护,2020,(01):14-15+28.
- 周晓玉,崔文超.基于Web技术的数据库应用系统设计[J].信息与电脑(理论版),2023,35(09):189-191.
- 马艳艳,吴晓光.计算机软件与数据库的设计策略分析[J].电子技术,2024,53(05):104-105.
- 李俊萌.计算机软件测试技术与开发应用策略分析[J].信息记录材料,2023,24(03):50-52.
- Mu K ,Wang Z ,Tang J , et al.The satisfaction of ecological environment in sports public services by artificial intelligence and big data[J].Scientific Reports,2025,15(1):12748-12748.
- 王睿婧.智能大数据平台在生态环境法律监管中的应用[J].中阿科技论坛(中英文),2025,(04):163-167.
- Zhao X ,Tan S ,Li Y , et al.Quantitative analysis of local coupling and telecoupling mechanism between urbanization and ecological environment quality based on multi-source remote sensing data[J].Ecological Indicators,2025,173113345-113345.
- 邢国栋,李艳婷,袁金蕊,等.生态文明建设中生态环境大数据应用研究[J].环境科学与管理,2025,50(03):133-138.
- 李祎恒,吴嘉慧.生态环境大数据背景下环境治理的路径优化研究[J].大数据,2025,11(02):167-176.
- 卞刚刚.大数据生态环境背景下环境管理转型探析[J].黑龙江环境通报,2024,37(12):11-13.
- 王敏.大数据技术对生态环境保护的影响及前景展望[J].煤炭经济研究,2024,44(S1):130-132.
致谢
在本项目的实施过程中,许多人给予了我无私的支持和帮助,令我深感感谢。
我要衷心感谢我的指导老师。不仅在项目的初期提供了宝贵的建议,还在整个过程中给予了我细致入微的指导。专业知识和严谨态度始终激励着我,让我在遇到困难时能够保持信心,继续前行。每一次的讨论都让我对项目有了更深刻的理解,帮助我克服了许多技术难题。
我也要感谢参与用户测试的同学们。你们的反馈和建议为我们系统的优化提供了重要的参考,帮助我们更好地理解用户需求。正是因为有了你们的参与,我们才能够不断改进,提升系统的用户体验。感谢所有支持我的家人和朋友。你们的理解与鼓励让我在项目的紧张时刻始终能够保持积极的心态,成为我前进的动力。每当我遇到挑战时,想到你们的支持,我就能够重新振作,继续努力。最后,我要感谢所有在我职业发展过程中给予帮助的人。每一次的交流与分享都让我受益匪浅,拓宽了我的视野,让我在这条道路上走得更加坚定。
项目的完成不仅是我个人努力的结果,更是许多人共同支持与协作的成果。在此,我再次向所有关心和支持我的人表达衷心的感谢。希望未来我们能够继续携手,共同创造更多的价值和成就。
1922

被折叠的 条评论
为什么被折叠?



